所属成套资源:【备战2025】高考地理一轮复习 课件+讲义【人教版(2019)】
- 第三部分区域发展 第十七单元区际联系与区域协调发展 第71课时 国际合作(课件+讲义)-2025年高考地理一轮复习 课件 0 次下载
- 第四部分 资源、环境与国家安全 第十八单元自然资源与人类社会 第72课时 自然环境的服务功能(课件+讲义)-高考地理一轮 课件 0 次下载
- 第四部分 资源、环境与国家安全 第十九单元资源安全与国家安全 第75课时 考国的能源安全(课件+讲义)-高考地理一轮 课件 0 次下载
- 第四部分 资源、环境与国家安全 第二十单元环境安全与资源安全 第79课时 生态保护与国家安全(课件+讲义)-高考地理一轮 课件 0 次下载
- 第四部分资源、环境与国家安全 第二十单元环境安全与资源安全 第78课时 环境污染与国家安全(课件+讲义)-高考地理一轮 课件 0 次下载
第四部分 资源、环境与国家安全 第十八单元自然资源与人类社会 第73课时 自然资源及其利用(课件+讲义)-高考地理一轮
展开这是一份第四部分 资源、环境与国家安全 第十八单元自然资源与人类社会 第73课时 自然资源及其利用(课件+讲义)-高考地理一轮,文件包含2025届高中地理一轮复习课件第四部分资源环境与国家安全第十八单元自然资源与人类社会第73课时自然资源及其利用共25张pptpptx、2025届高中地理一轮复习讲义第四部分资源环境与国家安全第十八单元自然资源与人类社会第73课时自然资源及其利用教师版doc、2025届高中地理一轮复习讲义第四部分资源环境与国家安全第十八单元自然资源与人类社会第73课时自然资源及其利用学生版doc等3份课件配套教学资源,其中PPT共25页, 欢迎下载使用。
1.通过实例,说明自然资源的数量与人类活动的关系。2.运用图文资料,说明自然资源的质量与人类活动的关系。3.通过实例,说明自然资源的空间分布与人类活动的关系。
课程标准:结合实例,说明自然资源的数量、质量、空间分布与人类活动的关系。
Tu bia zi zhu tian hui
1.自然资源及其属性(1)概念:在一定__________条件下,从__________中获得并能满足人类生产和生活需求的物质和能量。(2)分类
首先,作为自然资源必须能直接从自然界中获得,即自然资源必须具备“自然属性”;其次,作为自然资源必须能用于生产和生活,即必须具备“经济属性”,亦即对人类“有用”。因此,判断某种物质是否为自然资源,要看它是否同时具备“自然”和“经济”两种属性。
多数可再生资源只有在合理开发利用的前提下,才可以获得再生;当开发利用不合理时,它们的再生周期就会延长,甚至变成非可再生资源。常见的可再生资源有气候资源、生物资源、水资源、土地资源等,非可再生资源主要指矿产资源。
可再生资源与非可再生资源的分类是相对的
2.自然资源的数量特征(1)自然资源数量是______的。(2)自然资源具有______性自然资源稀缺时,其价格往往会上涨,引起人类社会在供给和______两方面的一系列连锁反应。良性的响应会______________,从而弥补资源稀缺所带来的限制。
3.自然资源的质量特征(1)自然资源的质量有__________之分。(2)自然资源的质量可用一定的______来刻画。(3)不同质量的自然资源开发利用成本是有______的。
4.自然资源的空间分布特征
zhng dian hu dng tu p
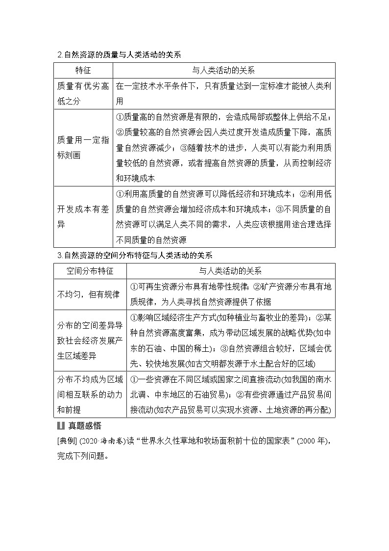
1.自然资源的数量与人类活动的关系
2.自然资源的质量与人类活动的关系
3.自然资源的空间分布特征与人类活动的关系
[典例] (2020·海南卷)读“世界永久性草地和牧场面积前十位的国家表”(2000年),完成下列问题。(单位:万公顷)
(资料来源:联合国粮食及农业组织数据库)
(1)与澳大利亚、中国等国家相比,俄罗斯永久性草地和牧场面积比重较小的根本原因是( )A.海拔高 B.降水多C.寒流影响范围广 D.纬度高(2)某乳企计划在沙特阿拉伯兴建驼奶基地,其生产用水最可能的来源是( )A.人工降雨 B.修建水库C.海水淡化 D.跨流域调水
答案 (1)D (2)C
(2024·山东泰安期末)下图为“我国东北地区某自然资源空间分布图”。据此完成1~2题。
1.该自然资源可能是( )A.耕地 B.湿地 C.草地 D.森林解析 读图可知,该自然资源主要分布在松嫩平原、辽河平原、三江平原等地势低平地区,分布区地势较低平,排水不畅;纬度高,气温低,蒸发弱,加之冻土发育,水分不易下渗,最可能是湿地资源,故选B。
2.该自然资源分布区自然环境共同特点是( )A.地形平坦,土壤肥沃B.山地绵延,树种丰富C.地势坦荡,气候干冷D.水源充足,生物多样解析 结合上题分析可知,该自然资源为湿地,湿地水源充足,生物多样性丰富,D正确;湿地分布区土壤不一定肥沃(如图中最北部漠河一带土壤欠发育),A错;湿地多分布在地势低平,排水不畅的地区,B错;湿地分布区地势低平,气候湿冷,C错。
ke tang gng gu jing lian
(2024·天津模拟)下图示意世界能源消费的转型过程,①②③④为不同的能源类型。完成1~2题。
1.第二次能源转型是( )A.木柴向煤炭转型 B.木柴向石油转型C.煤炭向油气转型 D.煤炭向核能转型解析 由材料及所学知识可知,当前世界能源消费的主体仍是石油、天然气,而第二次能源转型时间为1900年至1980年左右,故为煤炭向油气转型,C正确。
2.未来世界能源消费转型( )A.不利于维护世界能源安全B.可改善能源分布不均状况C.有利于推动传统能源的发展D.有利于保护生态环境解析 由图可知,未来世界能源消费转型是向新能源转型,而新能源一般具有可再生、无污染的特点,有利于保护生态环境,D正确;使用新能源可减缓油气、煤炭等非可再生能源枯竭的速度,有利于维护世界能源安全,A错误;新能源如风能、太阳能等在世界上分布不均且不稳定,B错误;发展新能源会减少传统能源的使用,C错误。
3.(2022·福建卷)阅读材料,完成下列问题。为了提高贵州省高原峡谷喀斯特地貌区多种自然资源的利用效率,某科研团队设计了一种新型太阳能热水器(下图),新增了带有出水孔的反射镜面面板、雨水接水板和集水管等。
根据当地自然条件,结合新型太阳能热水器的新增设计,分析其如何提升自然资源的利用效率。(10分)
答案 地处贵州省高原峡谷,日照时间较短,且阴雨天气较多,到达地面的太阳辐射少;该热水器反射镜面面板使太阳能集热管背光一侧获得更多太阳辐射,提高太阳能利用率;喀斯特地貌区地面多裂隙,地表水易渗漏,该热水器反射镜面面板有出水孔,通过雨水接水板和集水管接收雨水,提高水资源利用效率。
相关课件
这是一份第四部分 资源、环境与国家安全 第十八单元自然资源与人类社会 第72课时 自然环境的服务功能(课件+讲义)-高考地理一轮,文件包含2025届高中地理一轮复习课件第四部分资源环境与国家安全第十八单元自然资源与人类社会第72课时自然环境的服务功能共26张pptpptx、2025届高中地理一轮复习讲义第四部分资源环境与国家安全第十八单元自然资源与人类社会第72课时自然环境的服务功能教师版doc、2025届高中地理一轮复习讲义第四部分资源环境与国家安全第十八单元自然资源与人类社会第72课时自然环境的服务功能学生版doc等3份课件配套教学资源,其中PPT共26页, 欢迎下载使用。
这是一份2024版新教材高考地理全程一轮总复习第四部分资源环境与国家安全第二十章自然环境与人类社会第83课时自然资源及其利用课件新人教版,共23页。PPT课件主要包含了必备知识梳理,知能转化演练,关键能力突破,经济技术,自然环境,非可再生资源,生物资源,土地资源,3属性,社会发展水平等内容,欢迎下载使用。
这是一份2024版新教材高考地理全程一轮总复习第四部分资源环境与国家安全第十九章自然资源与国家安全第81课时自然资源与人类活动课件湘教版,共27页。PPT课件主要包含了必备知识梳理,知能转化演练,关键能力突破,自然界,自然环境,增殖性能,服务业,远距离,②分布规律,地域分异等内容,欢迎下载使用。

