还剩4页未读,
继续阅读
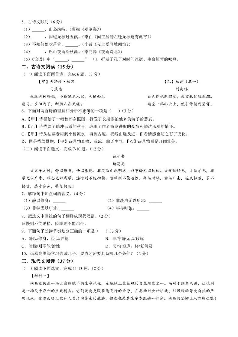
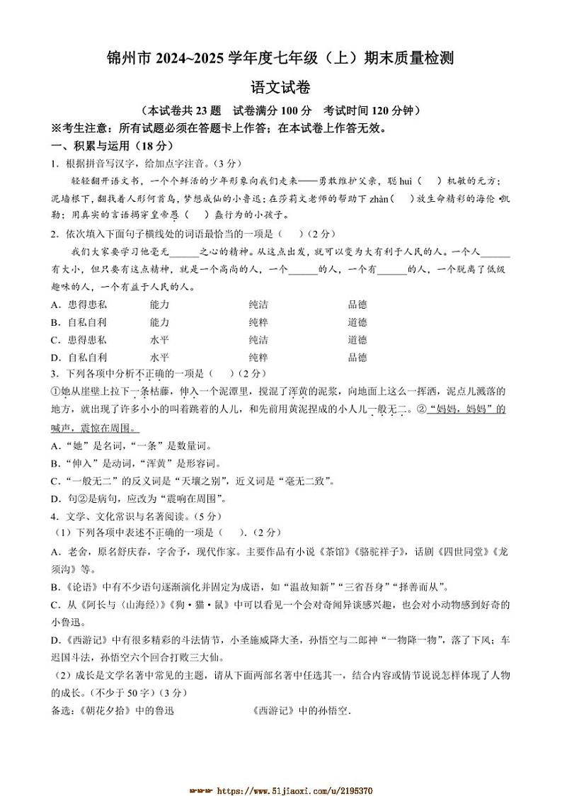
2024~2025学年辽宁省锦州市七年级上期末语文试卷(含答案)
展开
这是一份2024~2025学年辽宁省锦州市七年级上期末语文试卷(含答案),共7页。
相关试卷
2024~2025学年辽宁省锦州市太和区七年级上期中语文试卷(含答案):
这是一份2024~2025学年辽宁省锦州市太和区七年级上期中语文试卷(含答案),共20页。
辽宁省锦州市太和区2024-2025学年七年级上学期期中语文试卷(含答案):
这是一份辽宁省锦州市太和区2024-2025学年七年级上学期期中语文试卷(含答案),共21页。试卷主要包含了单选题,阅读理解与欣赏,填空题,默写题,写作题等内容,欢迎下载使用。
2024~2025学年辽宁省七年级(上)语文期末模拟卷试卷(含答案):
这是一份2024~2025学年辽宁省七年级(上)语文期末模拟卷试卷(含答案),共10页。

