河南省三门峡市渑池县2024-2025学年九年级(上)期末考试语文试卷(解析版)
展开
这是一份河南省三门峡市渑池县2024-2025学年九年级(上)期末考试语文试卷(解析版),共17页。试卷主要包含了积累与运用,现代文阅读,古诗文阅读,名著阅读,作文等内容,欢迎下载使用。
一、积累与运用(共24分)
1.根据语境完成任务。
走进异彩纷呈的小说天地,能看到许多耳熟能xiáng的经典人物:悲苦麻木、遵守礼教的闰土,三顾má庐、思贤如渴的刘备,滑稽有趣、淳朴乐观的刘姥姥……他们个个有血有肉,让人印象深刻。小说像生活的教科书,引领人们领略大千世界,陶冶性情,净化心灵。( )有的人物和故事离我们的世界很遥远,我们( )仍然可以从中读到生活的本质。
(1)看拼音写汉字:xiáng( ) má( )
(2)给加点字注音:教( ) 冶( )
(3)下列选项中,适合填入画线空缺处的一组关联词是( )
A.虽然……但是……B.即使……却……
C.如果……也……D.无论……都……
【答案】(1)①详 ②茅
(2)①jià ②yě
(3)B
【解析】
(1)本题考查汉字的字形。
耳熟能xiáng:耳熟能详,意思是指听得多了,就能够很清楚、很详细地复述出来。
三顾má庐:三顾茅庐,原为汉末刘备访聘诸葛亮的故事。比喻真心诚意,一再邀请。
(2)本题考查汉字的字音。
教科书,拼音是jià kē shū,指专门编写的为学生学习用的书。
陶冶,拼音是tá yě,指制作陶器和冶炼金属。比喻给人的品格以有益的影响。
(3)本题考查关联词。
根据“( )有的人物和故事离我们的世界很遥远”和“我们( )仍然可以从中读到生活的本质”可知,“有的人物和故事离我们的世界很遥远”表示前提困难和障碍,“从中读到生活的本质”表示达成的结果,这两句话在逻辑上属于转折关系,故需要填写表示转折关系的关联词;
因为“( )有的人物和故事离我们的世界很遥远”中的主语是“人物和故事”,“我们( )仍然可以从中读到生活的本质”中的主语是“我们”,二者主语不一致,故恰当的关联词为“即使……却……”。
2.下列有关文学文化常识的表述,不正确的一项是( )
A.《范进中举》出自清代吴敬梓的讽刺小说《儒林外史》,小说中范进进学后参加乡试考中了举人。清代科举考试乡试为省一级考试,考试合格者为举人,第一名为解元。
B.儒家的经典著作《孟子》由战国中期孟子及其弟子万章、公孙丑等著,它与《大学》《中庸》《论语》并称为“四书”。
C.《海燕》是高尔基创作的一篇著名散文诗。文章主要运用象征的手法,歌颂了无产阶级革命先驱者不朽的形象和坚强无畏的战斗精神。
D.《我的叔叔于勒》的作者是俄国作家莫泊桑,《变色龙》的作者是法国作家契诃夫。这两位作家与美国作家欧·亨利并称为“世界三大短篇小说巨匠”。
【答案】D
【解析】本题考查文学文化常识。
D.有误,《我的叔叔于勒》的作者莫泊桑是法国作家,《变色龙》的作者契诃夫是俄国作家。
3.古诗默写。
诗以表志,言为心声。李白用“①__________,②__________”(《行路难·其一》)表达了自己的自信和对理想的执着追求;苏轼用“③__________,④__________”(《水调歌头》)表达了对远方亲朋的美好祝愿;范仲淹用“⑤__________,⑥__________”(《渔家傲·秋思》)表达了将士们思乡心切却因战事未平,归家无期的复杂心理;辛弃疾用“⑦__________,⑧__________。可怜白发生”(《破阵子·为陈同甫赋壮词以寄之》)表达了自己壮志未酬而白发已生的无奈之情。
【答案】①长风破浪会有时 ②直挂云帆济沧海 ③但愿人长久 ④千里共婵娟 ⑤浊酒一杯家万里 ⑥燕然未勒归无计 ⑦了却君王天下事 ⑧赢得生前身后名
4.在下面一段文字的横线处补写恰当的语句,使整段文字语意完整连贯,逻辑严密。
书法是精神的外化,好的书法作品_____。所谓正,反映在书法上是法度正、气韵正、思想正;所谓大,反映在书法上是气象宏阔、书风雄浑。书法作品中能否生成正大气象,_____书法家思想人格正大,才能成就书法的风骨;创作格局正大,才能在严守法度的基础上,创造出大疏大密、变化统一、平正险绝的大境界。
【答案】①示例:必定有正大气象 ②关键在于书法家的思想人格和创作格局 或:取决于书法家思想人格和创作格局是否正大
【解析】第一空:根据后文“所谓正”“所谓大”“气象宏阔”“书法作品中能否生成正大气象”可填:必定有正大气象。
第二空:根据后文“书法家思想人格正大”“创作格局正大”可填:关键在于书法家的思想人格和创作格局 或:取决于书法家思想人格和创作格局是否正大。
5.你所在的班级举行“走进小说天地”综合性学习活动,请你按要求完成下列任务。
(1)请仿照活动形式再写出两项活动。
①竞猜歌词,走进小说世界
②跨越时空,驰骋文学想象
③__________________
④__________________
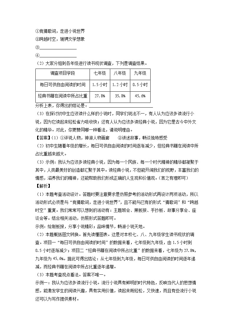
(2)大家分组到各年级进行读书现状调查,下列是调查结果。
分析上表,你得出的结论是:_______________________________
(3)在探讨初中生应该读什么样的小说时,同学们说法不一,有人认为应该多读流行小说,因为它读起来轻松省力吸收快;还有人认为应该多读经典小说,因为它是古今中外文化的精华。对此,你更赞同哪一种看法,请说明理由。
【答案】(1)①评说人物,神游人物画廊 ②讲述故事,畅谈独特感受
(2)初中生随着年级的增长,每日可供自由阅读的时间逐渐减少,但经典书籍在阅读中所占比重越来越大。
(3)示例:我认为应该多读经典小说,因为每一个民族、每一个时代精神的精华都凝聚于其中,人类最美好的创造都汇聚于其中。读经典小说,不但能开阔我们的视野,丰富我们的情感,滋养我们的精神,还能帮助我们形成正确的人生观和价值观。(言之有理即可)
【解析】
(1)本题考查活动设计。答题时要注意要求是仿照参考的活动形式再设计两项活动,所以活动形式必须是与“竞猜歌词,走进小说世界”,且不能与已有的形式“猜歌词”和“跨越时空”重复。我们常常可以想到的活动有:主题班会、黑板报、手抄板、故事分享会、座谈会等。结合相关活动,仿照形式答题即可。
示例:绘制板报,分享小说精彩;品味情节,畅游小说天地。
(2)本题概括图文转换。首先读懂图表。这是对本校七、八、九年级学生读书现状的调查。项目一“每日可供自由阅读的时间”的数据来看,七年级到九年级,由1.5小时到0.5小时逐渐减少;项目二“经典书籍在阅读中所占比重”的数据来看,七年级为27.8%,九年级为45.6%。据此可得出结论:从七年级到九年级,每日可供自由阅读的时间逐年递减,而经典书籍在阅读中所占比重逐年递增。
(3)本题考查观点看法。答案不唯一。
示例一:我认为应该多读流行小说。流行小说具有鲜明的时代特色,反映当代人的思想情感,能激发学生的阅读兴趣,具有实用价值,读起来既轻松,又快速,而且有些流行小说还可以为写作提供素材。
示例二:我认为应该多读经典小说。因为经典小说经过了时间的淘洗,内涵更丰富,文化底蕴更深,能够开阔视野,陶冶人的情操。
二、现代文阅读(共27分)
(一)(共15分)
阅读下文,完成下面小题。
总有梨子路过秋天
李柏林
(1)外婆家的院子里有两棵树,一棵是柿子树,一棵不是柿子树。
(2)它是梨树。
(3)从我记事起,它就在那儿,长得高大壮硕。夏天的时候,遮凉避暑。秋天的时候,结满梨子。
(4)有时候风儿吹着吹着,便听见声响,一只梨子重重地摔在了地上。这些声响,从来都不会触动我。对我来说,已经司空见惯。这棵树每年都会结很多的梨子,也会有很多的果子掉落。
(5)外婆从屋内走出来,捡起梨子,又随手摘了几个够得着的,进了厨房。每到秋天,我总是会咳嗽,在老一辈的思想中,是药三分毒,一定要食补。于是,外婆便准备在那低矮的厨房里给我熬梨汤。
(6)梨汤是用瓦罐熬的,像极了熬中药的场景,外婆守在旁边,一守就是好久。她给了一只梨子足够的虔诚,也让梨子在我的心中变得沉重。
(7)接着,外婆给我盛上一碗梨汤,因为这梨汤和咳嗽联系在一起,它在我的印象中便不再美好。
(8)就这样持续了很久,后来我不再经常去乡下,外婆还是会让外公在秋天扛着一口袋梨子送到我家。那些梨子甚至放到溃烂,我也不愿意吃。可是外婆依旧送,年年如此。
(9)后来的秋天,我依旧会咳嗽,而我有了最快捷的办法,便是输液。当吊瓶挂上去,不消几小时,便能感觉到好转,那像一个永不坠落的梨子,治愈着我的咳嗽。
(10)外公去世后,外婆一个人无法再去摘梨子,也无法走很远的路给我送梨子,于是梨树被砍了,好像它的使命已经结束了。
(11)而我却不以为意,因为我本就不喜欢吃梨子啊,即便没有这棵树了,生活也不会有什么不同。
(12)去年秋天,朋友夏夏说她那边盛产秋月梨,要给我寄一箱。我没告诉她关于梨子的那段并不美好的回忆,说着自己不爱吃,她说没关系,可以熬梨汤啊。秋月梨收到后,我不忍辜负远方的心意,才准备尝一尝,没想到汁水饱满,我竞不忍拿它去熬汤了,还专门买了好看的果盘,将它们置于餐桌之上。那个时候,我才觉得梨子变得美好了。
(13)今年去兰州游玩,临行时朋友默默送了我一袋香蕉梨,说我肯定喜欢吃,因为有冰淇淋的口感。我在车上尝了一个,觉得新奇,于是上网搜了搜,才发现这个梨子还有一个名字,叫阿婆梨。
(14)秋雨缠绵的归途啊,我又想起了我的外婆,想起那些从树枝上掉落的梨子,想起了咳嗽声声的童年。我想外婆种梨子,不过是希望我能在秋天有一碗热汤,而朋友赠我以梨,不过是想让我体会秋天的美好。不论是外婆的大黄梨,还是朋友的秋月梨、阿婆梨,都是他们对我的真心啊。
(15)秋风将起,秋雨未落,想到有人还惦记着你,并奉上一片心意,便从心底生出一阵暖意。梨子仿佛与秋天一期一会,而人生漫漫,那些我记挂的人和记挂我的人,却能在梦中频频相会。
6.请从“我”的角度,按时间顺序概括“我”和梨子之间的故事。
7.阅读下面句子,根据括号中的要求回答问题。
(1)那些梨子甚至放到溃烂,我也不愿意吃。(从重音角度设计句子的朗读并简述理由)
(2)秋雨缠绵的归途啊,我又想起了我的外婆,想起那些从树枝上掉落的梨子,想起了咳嗽声声的童年。(从修辞角度赏析句子)
8.回忆性散文,讲究以境观事、以事显人,通过特定环境和典型事件的书写,彰显人物品质。请你结合相关内容,简析这一手法在文中的运用。
9.《语文课程标准》倡导任务群学习,小美老师想将此文与课内单元组合教学,请你考虑与“亲情之爱”、“凡人小事大品格”哪个单元组合更合适? 并简述理由。
【链接】
【答案】6.①从记事起,每到秋天,我就会喝到外婆用自己家树上的梨子熬的梨汤来治咳嗽;②离开乡下,我不愿意吃外婆让外公给我送来的梨子,用输液来治疗咳嗽;③去年秋天,我收到友人寄来的秋月梨,觉得梨子变得美好了;④今年去兰州游玩,我的朋友送一袋香蕉梨,让我想起了外婆,想起树枝上掉落的梨子。(意对即可)
7.示例:“甚至”重读,强调梨子的溃烂程度;重读“不愿意”,突出“我”对梨汤的抵触情绪。(任选其一即可)
(2)运用排比手法,用三个“想起了”加强语势,把“外婆”“梨子”“童年”串联,突出了“我”对外婆的思念和对童年生活的怀念,自然引出下文的抒情与议论。
8.示例:文中先写出外婆家院子里有梨树,夏天在梨树下遮凉避暑、秋天梨树结满梨子,这个我非常熟悉的特定环境。接着介绍小时候咳嗽,外婆给我捡梨子、摘梨子,到低矮的厨房里花很长时间给我熬梨汤,盛梨汤,帮我治咳嗽的典型事件。借助环境和事件,突显外婆勤劳朴实的品质,以及对我细致入微的关心照拂。
9.示例一:选择“亲情之爱”。七上第二单元里的文章写到了母亲对孩子的疼爱,一家四口三代之情,祖孙情、父子情等。这篇文章写到了外婆外公给予“我”的亲情,可以归属到“亲情之爱”单元里。
示例二:选择“凡人小事大品格”。七下第三单元写的都是平凡生活中的小人物的小故事,表达对小人物的思念、愧怍、同情之心,或者通过写平凡人物的平凡小事表现人物身上的优秀品质。这篇文章,外婆外公、两位友人,他们都是平凡人物,写他们身上发生的故事,既有亲人之间的互相关爱,也有友人之间的互相牵挂,平凡生活中彰显了人与人之间的善良与友爱。
【解析】
【6题详解】
本题考查概括事件。
根据第(3)段中的“从我记事起”,第(5)段中的“每到秋天,我总是会咳嗽,在老一辈的思想中,是药三分毒,一定要食补。于是,外婆便准备在那低矮的厨房里给我熬梨汤”可得:从记事起,每到秋天,我就会喝到外婆用自己家树上的梨子熬的梨汤来治咳嗽;
根据第(8)段中的“就这样持续了很久,后来我不再经常去乡下”“那些梨子甚至放到溃烂,我也不愿意吃”和后段中的“后来的秋天,我依旧会咳嗽,而我有了最快捷的办法,便是输液”可得:离开乡下,我不愿意吃外婆让外公给我送来的梨子,用输液来治疗咳嗽;
根据第(12)段中的“去年秋天,朋友夏夏说她那边盛产秋月梨,要给我寄一箱……那个时候,我才觉得梨子变得美好了”可得:去年秋天,我收到友人寄来的秋月梨,觉得梨子变得美好了;
根据第(13)段中的“今年去兰州游玩,临行时朋友默默送了我一袋香蕉梨”和后段中的“秋雨缠绵的归途啊,我又想起了我的外婆,想起那些从树枝上掉落的梨子,想起了咳嗽声声的童年”可得:今年去兰州游玩,我的朋友送一袋香蕉梨,让我想起了外婆,想起树枝上掉落的梨子。
【7题详解】
本题考查语句赏析。
(1)“甚至”可以重读。在句中强调了梨子的溃烂程度。“不愿意”可以重读,强调了我实在不愿意吃外婆送来的梨子,突出了我内心人的抵触。
(2)“我又想起了我的外婆,想起那些从树枝上掉落的梨子,想起了咳嗽声声的童年”运用排比的修辞手法,三个“想起了”把外婆、梨子、童年联系起来,强调了我对外婆的思念与感激,对童年生活的怀念。排比的运用,增强了语势,引出末段中的抒情与议论。
【8题详解】
本题考查写作手法。
特定环境:首段中写外婆家有两棵树,一棵是柿子树,一棵是梨树。第(3)段“从我记事起,它就在那儿,长得高大壮硕。夏天的时候,遮凉避暑。秋天的时候,结满梨子”写夏天在梨树下遮凉避暑、秋天梨树结满梨子。这些都是特定的环境。我在这个环境里长大,非常熟悉。这些典型的环境为人物的活动提供了场景,使人物形象更加真实可信。
特定事件:第(5)段到第(7)段写我小时候爱咳嗽,外婆就用树上结的梨子给我熬梨汤,盛梨汤,给我治咳嗽的典型事件。这些事件既表现了外婆的勤劳,也表现她对我的关爱与细致入微的照顾。
【9题详解】
本题考查文章主旨,开放类试题,结合文本内容分析,言之成理即可。
示例:可放入“亲情之爱”单元组合中。第二单元里的文章,“秋天怀念”表现了母亲对儿子的疼爱与儿子内心的愧疚与感激。《散步》表现了尊老爱幼的传统美德与中年人的责任感。《散文诗两首》表现了母子、母女亲情。本文中,外婆种梨树,熬梨汤为我治疗咳嗽。我离开乡下之后,外婆还会让外公给我送来梨子,尽管我非常不爱吃。故本文表现的是外公外婆给予自己的亲情的温暖与关爱。故可归属到“亲情之爱”单元里。
(二)(共12分)
阅读下面的文章,完成下面小题。
善于“放大”自己的能力
胡建新
①只有善于“放大”自己的能力,才能不断激发潜能,不断刷新能力的高度。
②曾看到过这样一句话:“如果你有自己系鞋带的能力,你就可能有上天摘星星的机会。”从系鞋带到摘星星,无疑是两种差距悬殊的能力,但它们之间并不存在一条不可逾越的鸿沟。脚踏实地者,方能仰望星空。若能心如金石、志存高远,思悟有道、行动有方,勇于并善于“放大”自己的能力,就可以迸发出令人难以想象的巨大力量。
③“放大”自己的能力,先要相信自己。自信,是获得成功不可或缺的重要因素。有了自信,就有了战胜困难、走向强大的精神动力,就会认清自己的优势,敢于直面一切困难和风险,直至取得成功。果树上的许多果子不是因为太高而够不到,而是因为有人感觉够不到而不敢跳、不愿跳。要想摘到果子,就要敢于跳起来,即使一次次失败,也要一次次地进行下去。在跳起来摘果子的过程中有时可能就差那么一点点,但只要坚信自己能够得到,就能将现有的能力充分发挥出来,不断突破自我,从而摘得果子。
④“放大”自己的能力,需要勇于挑战“不可能”。生命科学认为,人的能力有90%以上未曾得到开发。有位心理学家系统研究了一些历史名人的成功经历,得出一个结论:高度地承认自己,相信自己,正是他们取得成功的主要原因;而充分的自信和由此而产生的创造力,并不是卓越人物所独有的,普通人一样也能拥有。事实上,“不可能”中蕴藏着诸多“可能”的因素。那些看似“不可能”达到的目标,常常可以在一定条件下转化成“可能”。只要真正具备了挑战“不可能”的勇气,并为之付出艰苦卓绝的努力,就能够爆发出巨大的能量,实现从“不可能”到“可能”的飞跃。
⑤“放大”自己的能力,还要善于把握机遇。有人曾提出一个“飞猪理论”,即站到风口上,猪都能被吹上天。当风来的时候,要善于乘风而上、顺势而为,这样才能借风起飞;如果风已经过了,才想到要往风口上站或跟在后面“追风”,显然已经来不及了。我们既要有强烈的“机遇意识”,更要有“时刻准备着”的敏锐头脑,当机遇来临时,能够迅捷有力地抓住它、驾驭它。
⑥借助外部力量,也能够“放大”自己的能力。荀子在《劝学》中讲:“假舆马者,非利足也,而致千里;假舟楫者,非能水也,而绝江河。”借助外部力量可以撬动推进事业成功的杠杆,让自己的能力产生倍增效应。所借助的这个外部力量,可以从书本中学习得来,也可以向身边人请教;将他人的智慧、经验为己所用,用以补齐学识、才能上的短板,如此便能最大程度地“放大”自己的能力。
(选自“北青网”2023年3月7日,有删改)
10.本文结构完整,论述严密。请梳理文章的论证结构,完成下面的导图。
11.
选文第⑥段划线句子运用了什么论证方法?有什么作用?
12.对选文内容理解和分析不正确的一项是( )
A.只要坚信自己能够得到,就能将现有的能力充分发挥出来,不断突破自我。
B.第④段的“正是他们取得成功的主要原因”一句中的“他们”指的是历史名人。
C.要想从“不可能”到“可能”,需要具备挑战“不可能”的勇气,并为之付出努力。
D.“飞猪理论”提示我们当风来的时候,只要站在风口,任何人都能借风起飞。
13.小博期中考试的成绩不太理想,担心自己考不上理想的高中,想要提高自己的学习成绩却无从下手,陷入了焦虑之中。请你结合文章内容并联系实际给他提出几条建议。
【答案】10.(1)只有善于“放大”自己的能力,才能不断激发潜能,不断刷新能力的高度。(2)“放大”自己的能力,先要相信自己。(3)“放大”自己的能力,还要善于把握机遇。
11.道理论证,引用荀子的话充分有力地论证了“借助外部力量,也能够‘放大’自己的能力”的论点,进而论证了本文的中心论点。
12.D
13.示例:小博,听说你想要提高自己的学习成绩,我这里有四条建议,希望可以帮到你。第一,你要相信自己。相信只要你接下来努力,就一定能够取得进步;第二,你可以给自己设定一个目标。这个目标可以稍大一点,这样能够激发你的能量;第三,上课要认真听讲。老师上课时所讲的内容是最全面、最清晰的,要抓住课堂时间;第四,要懂得借助外部力量。例如,有疑问及时问老师、同学,借鉴他人的优秀备考方法等。
【解析】
【10题详解】
本题考查论点及分论点提炼。
一空,结合标题“善于‘放大’自己的能力”及第①段“只有善于‘放大’自己的能力,才能不断激发潜能,不断刷新能力的高度”概括可知,本文的中心论点为:只有善于“放大”自己的能力,才能不断激发潜能,不断刷新能力的高度。
二空,结合③段“‘放大’自己的能力,先要相信自己。自信,是获得成功不可或缺的重要因素。有了自信,就有了战胜困难、走向强大的精神动力,就会认清自己的优势,敢于直面一切困难和风险,直至取得成功”概括可知,分论点一为:“放大”自己的能力,先要相信自己。
三空,结合⑤段“‘放大’自己的能力,还要善于把握机遇”“我们既要有强烈的‘机遇意识’,更要有‘时刻准备着’的敏锐头脑,当机遇来临时,能够迅捷有力地抓住它、驾驭它”概括可知,分论点三为:“放大”自己的能力,还要善于把握机遇。
【11题详解】
本题考查论证方法及作用。
结合第⑥段划线句“荀子在《劝学》中讲:‘假舆马者,非利足也,而致千里;假舟楫者,非能水也,而绝江河’”可知,画线句引用荀子《劝学》中的语录,为道理论证,有力论证了“借助外部力量,也能够‘放大’自己的能力”的论点,进而论证中心论点。
【12题详解】
本题考查内容理解辨析。
D.有误,结合⑤段“有人曾提出一个‘飞猪理论’,即站到风口上,猪都能被吹上天。当风来的时候,要善于乘风而上、顺势而为,这样才能借风起飞;如果风已经过了,才想到要往风口上站或跟在后面‘追风’,显然已经来不及了”可知,“只要站在风口,任何人都能借风起飞”表述有误。
【13题详解】
本题考查拓展运用。结合文章内容并联系实际提出几条建议,合理即可。
结合③段“‘放大’自己的能力,先要相信自己”、④段“‘放大’自己的能力,需要勇于挑战‘不可能’”、⑤段“‘放大’自己的能力,还要善于把握机遇”、⑥段“借助外部力量,也能够‘放大’自己的能力”等内容进行提炼概括,合理即可。
示例:小博,期中考试不理想并不能决定中考成绩,你想要提高自己的成绩,我给你一些建议。首先要相信自己,只有相信自己,才能勇敢面对每一次困难和挑战,相信自己能够进步;其次,要给自立设立一个切合实际的目标,不能好高骛远,也不能原地踏步;再次,要善于把握机遇,上课认真听讲,下课及时练习巩固;最后,要懂得借助外部力量,学习中遇到问题或困难第一时间请教老师、同学。
三、古诗文阅读(共15分)
(一)(共11分)
阅读下面两个文段,完成下面小题。
【甲】至若春和景明,波澜不惊,上下天光,一碧万顷;沙鸥翔集,锦鳞游泳;岸芷汀兰,郁郁青青。而或长烟一空,皓月千里,浮光跃金,静影沉璧,渔歌互答,此乐何极!登斯楼也,则有心旷神怡,宠辱偕忘,把酒临风,其喜洋洋者矣。
嗟夫!予尝求古仁人之心,或异二者之为。何哉?不以物喜,不以己悲;居庙堂之高则忧其民;处江湖之远则忧其君。是进亦忧,退亦忧。然则何时而乐耶?其必曰:“先天下之忧而忧,后天下之乐而乐”乎!噫!微斯人,吾谁与归?时六年九月十五日。
(节选自范仲淹《岳阳楼记》)
【乙】范仲淹二岁而孤,母贫无依,再适①长山朱氏。既长,知其世家,感泣辞母去,之南都,入学舍昼夜苦学,五年未曾解衣就寝。或夜昏怠,辄以水沃面,往往饘粥②不充,日昃③始食。遂大通六经之旨,慨然有志于天下,常自诵曰:“士当先天下之忧而忧,后天下之乐而乐也。”
(《宋名臣言行录》)
【注】①适:嫁。②饘粥:稠粥。③员:太阳偏西。
14.根据语境,参考方法提示,解释下列加点词语的意思。
15.把甲文中画横线的句子翻译成现代汉语。
上下天光,一碧万顷。
16.甲文中画波浪线的语句应该用什么样的语气来朗读?说说你的理由。
长烟一空,皓月千里,浮光跃金,静影沉璧。
17.联系上面两篇短文,说说范仲淹先忧后乐的思想基础是什么?
【答案】14.(1)一起。 (2)到、往。 (3)①
15.天色湖光相接,一片青绿,广阔无际。
16.轻松欢快的语气;因为诗句连用短句,简洁明快,形象描绘出月光下洞庭湖天水空阔、光影灵动的优美景象,传达迁客骚人喜悦之情。
17.家世贫寒,了解百姓疾苦:从小勤奋苦读,精通六经要旨;有远大志向,心怀天下,奠定了儒家的仁爱思想。
【解析】
【14题详解】
本题考查文言字词的翻译,注意根据语境,参考方法提示,解释加点词语的意思。
(1)白头偕老:夫妻感情和谐,共同生活直到老年 。偕:一起。
由此推断:宠辱偕忘:光荣和屈辱一并忘了。偕:一起。
(2)送杜少府之任蜀州:送杜少府到蜀州就任。之:到。
通过课内迁移法可知,“之南郡”就是“到南郡”之意。之:到、往。
(3)辄以水沃面:就用水洗脸。沃:浇,灌。故选①。
【15题详解】
本题考查文言句子翻译,注意下列重点词语的意思:
上下天光:天色湖光相接;一:全,都,副词。
【16题详解】
本题考查文言句子朗读。
内容上,从“此乐何极!登斯楼也,则有心旷神怡,宠辱偕忘,把酒临风,其喜洋洋者矣”可知,此时的迁客骚人看到月光下洞庭湖天水空阔、光影灵动的优美景象,不禁心生喜悦之情故而要读出喜悦快乐的之语气。
句式结构上,“长烟一空,皓月千里,浮光跃金,静影沉璧”都是四字短语,简洁明快,朗朗上口,读起来轻快自然,所以应用轻松欢快的语气,读出喜悦快乐的心情。
【17题详解】
本题考查理解分析能力。
从“范仲淹二岁而孤,母贫无依,再适长山朱氏”可知,范仲淹家世贫寒,能了解百姓疾苦:
从“既长,知其世家,感泣辞母去,之南都,入学舍昼夜苦学,五年未曾解衣就寝……遂大通六经之旨”可知,范仲淹从小勤奋苦读,精通六经要旨;
从“慨然有志于天下,常自诵曰:‘士当先天下之忧而忧,后天下之乐而乐也。’”可知,范仲淹有远大志向,心怀天下,奠定了儒家的仁爱思想。
这些都是范仲淹先忧后乐的思想基础。
参考译文:
(甲)到了春风和煦,阳光明媚的时候,湖面平静,没有惊涛骇浪,天色湖光相连,一片碧绿,广阔无际;沙洲上的鸥鸟,时而飞翔,时而停歇,美丽的鱼游来游去,岸上与小洲上的花草,青翠欲滴。有时大片烟雾完全消散,皎洁的月光一泻千里,浮动的光像跳动的金子,静静的月影像沉入水中的玉璧,渔夫的歌声在你唱我和地响起来,这种乐趣真是无穷无尽啊!这时登上这座楼,就会感到心胸开阔、心情愉快,光荣和屈辱一并忘了,端着酒杯,吹着微风,那真是快乐高兴极了。
唉!我曾经探求古时品德高尚的人的思想感情,或者不同于以上两种人的心情,这是为什么呢?是由于不因外物和自己处境的变化而喜悲。在朝廷里做高官就应当心系百姓;处在僻远的江湖间也不能忘记关注国家安危。这样来说在朝廷做官也担忧,在僻远的江湖也担忧。既然这样,那么他们什么时候才会感到快乐呢?大概一定会说:“在天下人忧之前先忧,在天下人乐之后才乐”。唉!如果没有这种人,我同谁一道呢?写于庆历六年九月十五日。
(乙)范仲淹两岁的时候就失去父亲,家中贫困无依。他年轻时就有远大的志向,常常把治理国家作为自己应尽的责任,发奋苦读,有时晚上疲倦了,就用冷水洗脸;连饭也吃不上,就吃粥坚持读书。做官以后,常常谈论天下大事,奋不顾身。以至于有人说他坏话被贬官,由参知政事降职作邓州太守。范仲淹刻苦读书、勉励自己,每餐不吃两种以上的荤菜,妻子和孩子的衣食仅仅刚够罢了。他经常朗诵自己作品中的两句话:“读书人应当在天下人忧之前先忧,在天下人乐之后才乐。”
(二)(4分)
18.阅读下面一首词,完成各题。
江城子•密州出猎
苏轼
老夫聊发少年狂,左牵黄,右擎苍,锦帽貂裘,千骑卷平冈。为报倾城随太守,亲射虎,看孙郎。
酒酣胸胆尚开张。鬓微霜,又何妨!持节云中,何日遣冯唐?会挽雕弓如满月,西北望,射天狼。
(1)下列对这首词的理解和分析,正确的一项是( )
A.“江城子”是词牌名,从内容来看,这首词是作者在戍守西北边疆、率军抗击外敌期间所作。
B.“千骑卷平冈”,极言场面之大、速度之快、气势之盛,可见出猎者情绪高昂,精神抖擞,是作者行为“狂”的具体表现。
C.“持节云中,何日遣冯唐?”两句作者以冯唐自喻,表达了作者因未受朝廷重用,不能建功立业,而心中愤懑不平。
D.这首词的上片虚写出猎,下片实写请战,由虚而实,抒发作者由打猎激发出来的豪迈胸襟抱负。
(2)这首词中,作者有两次挽弓射箭的动作,一“射虎”,一“射天狼”,分别有什么含义?
【答案】(1)B
(2)“亲射虎”,作者以孙权自喻,表示勇武可用;“射天狼”,喻指打败侵扰边境的西夏军队。
【解析】
(1)本题考查诗歌内容理解辨析。
A.结合全词可知,这首词是苏轼在密州(今山东诸城)任知州时所作,不是在戍守西北边疆、率军抗击外敌期间。词中“西北望,射天狼”是用天狼星比喻西夏军队,表达自己报效国家、抵御外敌入侵的志向,并非是在西北边疆创作。所以A选项错误。
C.“持节云中,何日遣冯唐?”苏轼在这里是以魏尚自喻,不是冯唐。汉代云中太守魏尚抵御匈奴有功,却因多报杀敌人数而获罪削职。后来汉文帝听了冯唐的劝谏,派冯唐持符节到云中去赦免魏尚。苏轼希望朝廷能像汉文帝派冯唐赦免魏尚那样重用自己,让自己有机会抵御外敌,而不是表达愤懑不平;
D.这首词上片实写出猎的盛大场面,下片引用典故抒情,表达自己渴望被重用、抵御外敌的愿望,是虚实结合。上片不是虚写,下片也不是单纯的实写。
(2)本题考查诗歌内容理解。
结合“为报倾城随太守,亲射虎,看孙郎”可知,作者在这里运用了孙权射虎的典故。孙权曾骑马射虎,展现出英勇豪迈的气概。作者以孙权自比,在众人跟随自己出猎的场景下,表达自己也如同孙权一样勇武有力,能够在打猎过程中有出色的表现,体现出自身的豪迈气概和自信。由此可知,“亲射虎”,作者以孙权自喻,表示勇武可用。
结合“会挽雕弓如满月,西北望,射天狼”可知,在词的结尾处,作者将西北方向的天狼星作为目标。在中国古代,天狼星主侵掠,这里喻指侵扰北宋边境的西夏军队。作者表示自己要把弓拉满,将箭头指向西北方向的敌人,体现出作者渴望上阵杀敌,抵御外敌入侵,报效国家的壮志豪情。由此可知,“射天狼”,喻指打败侵扰边境的西夏军队。
四、名著阅读(4分)
19.《水浒传》最大的艺术成就是塑造了一大批鲜活的英雄人物形象。这些梁山好汉,如宋江、吴用、林冲、鲁智深、武松、李逵等,无不有血有肉,个性鲜明。请选择你喜欢的一个人物,写出该人物的两个故事情节,并概括其性格特点。
【答案】宋江:①故事情节:私传消息救晁盖,怒杀闫婆惜,寻阳楼上醉写反诗,三打曾头市,两败童贯,三败高俅,接受招安,北上抗辽等;②性格特点:为人孝义,有勇有谋,重情重义,但招安忠君。
林冲:①故事情节:误入白虎堂,棒打洪教头,风雪山神庙,火并王伦,梁山聚义等;②性格特点:委曲求全,忍辱负重,侠义磊落,谨小慎微,同情弱者,武艺高强。
鲁智深:①故事情节:拳打镇关西,大闹五台山,火烧瓦罐寺,倒拔垂杨柳,大闹野猪林,单打二龙山等;②性格特点:疾恶如仇,侠肝义胆,粗中有细,有勇有谋,豁达明理。
武松:①故事情节:景阳冈打虎,斗杀西门庆,醉打蒋门神,大闹飞云浦,血溅鸳鸯楼等;②性格特点:急侠好义,刚猛不屈,敢做敢当,疾恶如仇,为人正直。
【解析】本题考查情节和性格特点的概括。作答时,选择喜欢的其中的一个物,概括其两个故事情节和性格特点即可。
示例一:宋江故事:①义释晁盖,生辰纲事发后,观察何涛得到了消息,前来郓城县找到了宋江与宋江一起抓捕主犯晁盖,宋江假意答应,却偷偷私传讯息,使晁盖等人脱险。②梁山聚义,在攻打曾头市晁盖被史文恭毒箭射死后,宋江坐上第一把交椅,打退朝廷多次围剿后归顺朝廷。从此,梁山主事厅由聚义厅改为忠义堂,头目增长到了一百单八将,又相继两赢童贯、三败高俅以及天下八方十位节度使,并活捉高俅,梁山事业也发展到了鼎盛。③南征北战,梁山泊义军接受招安后,正遇辽兵侵犯,宋江受诏破辽。于是大军北进,攻下檀州,夺回蓟州,智取霸州,占领幽州,兵围燕京,辽主请罪投降。宋江班师回国,遵照徽宗旨意,将所夺州县仍退还给了辽邦。
性格特点:为人仗义、善于用人,但总想招安。他谦虚谨慎,疏财仗义,任人唯才,具有高超的组织管理才能和军事指挥才能,但忠义是他的本色,报君是他的信念,他将招安视为起义军最完满的归宿,最终落得个毒酒赐死的下场。
示例二:吴用故事:①智取生辰纲,智取生辰纲写的是杨志押送生辰纲去往东京,在途中(黄泥冈)被晁盖吴用等用计夺取的经过。②智取大名府,北京城元宵放灯。梁山泊宋江守寨,吴用引八路人马进驻城下。时迁在北京翠云楼放火,城中大乱,梁中书四个城门冲不出去。后从南门夺路而走。城内柴进救出卢俊义、石秀,捉了李固,贾氏。③智取文安县,辽国郎主派欧阳侍郎来蓟州招安,吴用有背宋归辽之心,宋江以忠义为重,不愿背负朝廷,宁愿青史留名,吴用只好同意。辽国使者欧阳侍郎又来招安,宋江佯为同意,里应外合,打开霸州,卢俊义回守蓟州。
性格特点:沉着冷静,神机妙算,足智多谋,结交广泛,广纳贤才,知人善用,有领导才能,能巧妙分拨梁山好汉,以达成自己的目标。
示例三:林冲故事:①误入白虎堂高太尉为设计陷害林教头,事先暗中命人将自己的宝刀卖与林冲,过了几日后再让下人以看刀为名将林冲带入太尉府,欺负林冲不认识路把他带入了白虎堂。白虎堂为军机重地,林冲这等下级军官是没资格进的,更不许带刀进入。等林冲惊觉时已晚,高俅突然出现,指控林冲携刀私入白虎堂,欲行刺自己。林冲百口莫辩。高俅本想制其于死地,但在开封府尹的周旋下,林冲被判携刀私入白虎堂,刺配沧州。②野猪林被救林冲被陷害刺配沧州途中,由公差董超、薛霸二人押送。这两个公差早已被高俅收买,图谋于路途之中杀死林冲。在路过一个酒店之时,二人故意使用开水给林冲洗脚,并给他换上一双草鞋,使得林冲脚底磨出大水泡。在野猪林时林冲被二人绑在树上,险些被杀死,幸亏他的结义兄弟花和尚鲁智深一路相随,林冲被鲁智深“大闹野猪林”相救。③棒打洪教头其后林冲路过“小旋风”柴进府上,柴进见他是赫赫有名的八十万禁军教头林冲,心中大喜,厚礼款待。洪教头随后前来,此人极度傲慢,对林冲步步紧逼,引发了柴进的不快,再加上柴进想看下两人的本事,便安排了两人的比武,还设了25两银子的彩头。林冲迫不得已和洪教头比武。开始林冲让着洪教头,不用兵器和之争斗,但是洪教头不领情,结果林冲轻松击败了他。洪教头羞愧地离开了。
性格特征:勇而有谋,但为人逆来顺受、安分守己、循规蹈矩、被逼上梁山,林冲疾恶如仇,富有正义感,武艺高强,委曲求全的忍耐性格。
示例四:鲁智深故事:①拳打镇关西:鲁智深与史进李忠喝酒遇到卖唱两父女,金老汉和女儿金翠莲。金翠莲被迫嫁与郑屠为妾,后来被其妻赶出门,到酒楼卖唱还钱给郑屠。鲁智深打抱不平,先帮忙两人脱身,然后到集市找到正在卖肉的郑屠,故意挑唆并以切肉为名耗其体力,最后郑屠不堪忍受与鲁智深冲突,鲁智深边骂边打三拳将其打死,急中生智称其诈死,扬长而去,恐此地不宜久留,后出城,最终投奔五台山。②大闹野猪林:林冲的上司太尉高俅义子高衙内霸占林冲的妻子不成,便设下毒计害林冲。林冲被刺配沧州。押送的差役被收买,准备在野猪林杀了林冲。③大闹桃花村。鲁智深听说林冲被发配沧州,一直在暗地里跟着,在野猪林救了林冲。并一路护送着林冲到了沧州。鲁智深在去大相国寺途中路过桃花村,假扮刘太公小女,打了来庄逼亲的小霸王周通。当李忠来帮周通报仇时,与鲁达相认,遂而到桃花山聚义厅商议休了亲事。鲁智深嫌李、周二人悭吝,执意下山。趁李忠、周通下山劫掠金银给他时,两拳打翻两个小喽罗,自拿山寨金银,后逃走。
性格特征:疾恶如仇,爱憎分明;仗义疏财,慷慨大方;勇而有谋,粗中有细。
示例五:武松故事:①景阳冈打虎。梁山好汉武松回家探望兄长,途经景阳冈,至酒家沽饮十八碗,醉后欲行赶路。酒家告以冈上有虎伤人,劝其勿行。武松不信,在冈上果遇一条吊睛白额大虫。武松奋起平生之力以双拳将虎打死,为当地老百姓除去一大害。②斗杀西门庆。武松在景阳冈打死猛虎,得到知县重用,做了捕头。在阳谷县遇到其兄长和嫂子 潘金莲 。潘金莲长得漂亮,风流。与当地恶霸西门庆勾搭成奸,乘武松外出去京城之际,与西门庆毒死武大郎。武松回来后,发现其兄,死的蹊跷,便查访四邻,得知真情。怒杀潘金莲,然后,到狮子楼斗杀了西门庆,为其兄长报仇。③醉打蒋门神。武松发配至孟州牢营,管营施忠之子施恩,慕其名,二人结拜。施恩之酒店被恶霸蒋门神霸占,武松闻之大怒,带酒赶至快活林,痛打蒋门神,夺回酒店。
性格特征:急侠好义、勇而有谋、敢作敢当、嫉恶如仇、有恩必报。
示例六:李逵故事:①沂岭杀四虎。上梁山后,李逵思母心切,为了让母亲享福,特地回家去接老母亲上梁山。路遇李鬼扮成“李逵”剪径,李鬼谎称家中有九十老母,便被李逵放走。后来李逵路过李鬼家,发现李鬼不仅所言不实,且企图害他,便将他杀了。回到家中后,李逵背着双目失明的老母亲奔梁山而去,途中路过沂岭时,李逵放下母亲去接水。回来后,发现老母被老虎所吃。李逵气愤之下杀了一窝四只老虎。②打死殷天锡。李逵在柴进庄上住了一月。期间柴进的叔叔柴皇城因被高唐州新任知府、高俅的叔伯兄弟高廉的妻舅殷天锡仗势欺压而气死,李逵一怒之下打死了殷天锡,导致柴进被捕入狱。为了救柴进,梁山发兵攻打高唐州,却因高廉会妖法而受阻,于是李逵与戴宗受命去蓟州请公孙胜来破高廉。③饮毒身亡。征方腊结束后,梁山头领只有少数存活,李逵是其中之一,获封镇江润州都统制之职。后来蔡京、高俅等人,以御酒之计,要毒死宋江。宋江饮了御酒,知道已经中毒,因怕李逵为了报仇再度啸聚山林,便请他到自己所在,使他在不知情的情况下也饮下毒酒,事后宋江告知李逵真相,李逵表示:“生时伏侍哥哥,死了也只是哥哥部下一个小鬼。”后来果然毒发身亡。
性格特征:嫉恶如仇、侠肝义胆、脾气火爆、头脑简单、直爽率真。他疾恶如仇,又莽撞急躁。他具有最坚决的革命性和最强烈的反抗性,天不怕,地不怕,坚决反对招安。
五、作文(50分)(任选一题作文)
20.请以“最美的颜色”为题目,写一篇记叙文。
要求:①内容具体,有真情实感;②除诗歌以外,字数600字左右;③回避与你有关的人名、校名、地名。
【答案】略。
21.请你阅读下面材料,写一篇议论文,谈谈你的思考和感悟。
胜者有计划,败者有托词。胜者常说虽有困难,还是办得到;败者常说,虽然办得到,但太困难。
要求:①自拟标题。②作文应符合所选文体的基本特征。③不少于600字。④文中请回避与你有关的人名、校名、地名。
【答案】略。调查项目学段
七年级
八年级
九年级
每日可供自由阅读的时间
1.5小时
1.2小时
0.5小时
经典书籍在阅读中所占比重
27.8%
35.8%
45.6%
文言语句
方法提示
解释
(1)宠辱偕忘
成语推断法:白头偕老
(2)之南都
课内迁移法:《送杜少府之任蜀州》
(3)辄以水沃面
查阅词典法:①浇,灌。②润泽;肥美。③曲沃的简称,在今山西省。④姓。(摘自《古汉语字典》)(填序号)
相关试卷
这是一份河南省三门峡市渑池县2024-2025学年七年级上学期期中学情检测语文试题,文件包含7语文pdf、7语文答案docx、7语文B4答题卡pdf等3份试卷配套教学资源,其中试卷共12页, 欢迎下载使用。
这是一份河南省三门峡市渑池县2024-2025学年九年级上学期期中学情检测语文试题,文件包含9语文pdf、9语文答案docx、9语文B4答题卡pdf等3份试卷配套教学资源,其中试卷共10页, 欢迎下载使用。
这是一份河南省三门峡市渑池县2022-2023学年七年级上学期期末语文试题(解析版),共15页。试卷主要包含了 名句默写等内容,欢迎下载使用。

