湖南省岳阳市2024-2025学年高一上学期期末考试地理试卷(Word版附解析)
展开
这是一份湖南省岳阳市2024-2025学年高一上学期期末考试地理试卷(Word版附解析),共13页。试卷主要包含了考生必须保证答题卡的整洁等内容,欢迎下载使用。
本试卷共 8 页,共 20 道小题,满分 100 分,考试用时 75 分钟。
注意事项:
1.答卷前,考生务必将自己的学校、班级、考号、姓名和座位号填写在答题卡指定位置。
2.回答选择题时,选出每小题答案后,用 2B 铅笔把答题卡对应题目的答案标号涂黑。如需
改动,用橡皮擦干净后,再选涂其它答案标号。
3.非选择题必须用黑色字迹的签字笔作答,答案必须写在答题卡各题目指定区域内;如需改
动,先划掉原来的答案,然后再写上新答案;不准使用铅笔和涂改液。不按以上要求作答无
效。
4.考生必须保证答题卡的整洁。考试结束后,只交答题卡。
一、选择题:本题共 16 小题,每小题 3 分,共 48 分。在每小题给出的四个选项中,只有一
项是符合题目要求的。
2021 年 6 月,某研究小组在广西壮族自治区东兴市东兴镇发现晚侏罗纪恐龙骨骼化石,在其附近还发
现有双壳类、鱼类和疑似龟鳖类化石,它们组合构成了一个以恐龙骨骼化石为主体的生物群——东兴恐龙
生物群。据此,完成下面小题。
1. 恐龙繁生的地质年代地球上极度兴盛的植物是( )
A. 海生藻类 B. 蕨类植物 C. 裸子植物 D. 被子植物
2. 据材料信息推测,东兴恐龙生物群当时的环境特征为( )
A. 滨湖环境 B. 草原环境 C. 沙漠环境 D. 森林环境
【答案】1. C 2. A
【解析】
【1 题详解】
恐龙繁盛的地质年代是中生代。中生代地球上裸子植物极度兴盛,在陆地植物中占主要地位,C 正确。海
生藻类在太古代晚期就已出现,在元古代较为繁盛,A 错误;在古生代蕨类植物繁盛,B 错误;被子植物在
新生代高度繁盛,D 错误。故选 C。
【2 题详解】
材料中提到在发现恐龙骨骼化石的附近还发现有双壳类、鱼类和疑似龟鳖类化石。双壳类、鱼类生活在水
中,龟鳖类也多生活在水域环境或滨湖湿地等环境。由此可推测,东兴恐龙生物群当时的环境特征为滨湖
第 1页/共 13页
环境,A 正确。草原环境、沙漠环境以及森林环境均不利于双壳类、鱼类等生物的生存,BCD 错误。故选
A。
【点睛】生物进化与环境演变简史中的三条线索:1、地质年代变化:太古宙→元古宙→古生代→中生代→
新生代(可用首字“太元古中新”记忆)。2、动物演化:动物孕育、萌芽和发展的初期阶段→海洋无脊椎动物
时代 → 鱼类时代 → 两栖动物时代 → 爬行动物时代→哺乳动物时代→人类时代。3、植物演化:海生藻
类时代→陆上孢子植物时代→裸子植物时代→被子植物时代。
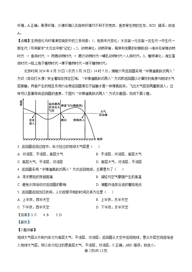
北京时间 2024 年 6 月 25 日(农历 5 月 20 日)14 时 7 分,嫦娥六号返回器采用“半弹道跳跃式再入”
方式(类似打水漂)安全着陆在预定区域。“半弹道跳跃式再入”方式即返回器以计算好的角度与地球大气
层接触,两者产生的相互作用力会使返回器像石子碰触水面一样弹跳起来,飞出大气层后再重新进入,这
样可以显著降低返回器的速度。下图为“半弹道跳跃式再入”方式示意图。完成下面小题。
3. 返回器返回过程中,依次经过的地球大气层是( )
A. 对流层、平流层、高层大气 B. 平流层、对流层、高层大气
C. 高层大气、平流层、对流层 D. 高层大气、对流层、平流层
4. 返回器采用“半弹道跳跃式再入”方式返回地球,主要是为了( )
A. 寻求更短的穿越距离 B. 减轻与空气摩擦产生的高温
C. 避免太阳活动对返回器的影响 D. 调整并选择合适的着陆地点
5. 返回器返回当日夜间,人们观察月相的时间及其方位是( )
A. 上半夜,西半天空 B. 上半夜,东半天空
C. 下半夜,西半天空 D. 下半夜,东半天空
【答案】3. C 4. B 5. D
【解析】
【3 题详解】
地球大气层从外到内依次为高层大气、平流层、对流层。返回器从太空中返回地球,是从外层空间逐渐进
入地球大气层,所以依次经过的是高层大气、平流层、对流层,C 正确,ABD 错误。故选 C。
第 2页/共 13页
【4 题详解】
返回器在返回地球过程中,高速进入大气层会与空气剧烈摩擦产生高温,这对返回器的结构和内部设备等
会造成损害。采用 “半弹道跳跃式再入” 方式,返回器与地球大气层接触时产生相互作用力使其弹起,飞出
大气层后再重新进入,多次进出大气层的过程中,分阶段逐渐降低速度,从而减轻与空气摩擦产生的高温
对返回器的影响,B 正确。该方式主要目的并非寻求更短的穿越距离,且在弹跳过程中增加穿越距离,A 错
误;此方式不能避免太阳活动对返回器的影响,C 错误;虽然在一定程度上可能有助于调整着陆点,但减
轻高温才是主要目的,D 错误。故选 B。
【5 题详解】
2024 年 6 月 25 日为农历 5 月 20 日,月相为下弦月,下弦月出现在下半夜,在东半天空可见,上弦月(初
七初八)出现在上半夜,在西半天空看见,D 正确,ABC 错误。故选 D。
【点睛】人们依据温度、密度和大气运动状况,将大气自下而上依次划分对流层、平流层和高层大气。(1)
对流层的特点:气温随高度增加而降低;对流运动显著;天气现象复杂多变。(2)平流层的特点:气温随
高度增加而升高;气流以水平运动为主。适合飞机飞行。(3)高层大气的特点:气体稀薄,具有电离层,
对无线电短波通信有重要作用。
下荆江为长江湖北石首藕池口至湖南岳阳城陵矶河段,全长 175.5 千米,为典型的蜿蜒性河道。下图为
下荆江河段 1756 年至 1949 年河道演化示意图。读图,完成下面小题。
6. 图示河道演化时序为( )
A. 甲—乙—丙—丁 B. 丁—甲—乙—丙 C. 丙—丁—甲—乙 D. 丁—甲—丙—乙
7. 在曲流处,凹岸更适合大型船只航行与停靠,主要是因为凹岸( )
A. 流速更慢 B. 泥沙更多 C. 河道更深 D. 水质更好
8. 随着时间的推移,牛轭湖将逐渐缩小直至消亡。牛轭湖消亡的自然原因是( )
A. 湖水大量流出,湖床逐渐干涸 B. 湖水蒸发、下渗,植被发育覆盖
第 3页/共 13页
C. 上游河道淤积,湖泊面积缩小 D. 人类过量用水,水位不断下降
【答案】6. B 7. C 8. B
【解析】
【6 题详解】
结合所学知识,河流最初形成是较为平直的河道,对应丁;水流在受到地转偏向力的影响下,北半球的水
流开始发生向右偏转不断侵蚀右岸形成凹岸,河流流动过程中,凹岸水流流速快,在惯性作用下容易受到
侵蚀,凸岸水流流速慢,不易受到侵蚀,以堆积为主,形成凸岸,凹岸不断侵蚀,凸岸不断堆积,河流逐
渐变得弯曲,对应甲;随着侧蚀不断进行,河流弯曲度不断变大,曲流呈“Ω”形,出现狭窄的曲流颈,
对应乙;在洪水期,“Ω”形河道被裁弯取直,河水由取直部位径直流去,原有弯曲河道被废弃,与干流联
系中断,形成牛轭湖,对应丙,故排序为:丁—甲—乙—丙,B 正确,ACD 错误,故选 B。
【7 题详解】
结合所学知识,曲流处凹岸受河水的侵蚀作用较强,河道较深,水流较急,泥沙淤积较少,适合大型船只
航行与停靠。相比之下,凸岸因沉积作用导致河道较浅,不适合大型船只停靠,AB 错误,C 正确;船只停
靠与水质好坏无关,D 错误,故选 C。
【8 题详解】
结合所学知识,在自然状态下,牛轭湖一般与河流分离,湖水不易大量流出,A 错误;牛轭湖形成后,与原
河道脱离,不受上游河道影响,C 错误;人类过度用水不属于自然原因,D 错误;牛轭湖是弯曲河流发生自
然裁弯后的遗留河道,原河道的进出口发生泥沙淤积,经历若干年后变成封闭的浅水湖泊,由于湖水长期
蒸发和下渗及植被发育覆盖,牛轭湖面积逐渐缩小,直至消亡,B 正确,故选 B。
【点睛】牛轭湖的形成,主要经历以下四个阶段:河道弯曲:河流一开始流动,便受到地转偏向力的影响, 发
生偏转;不断弯曲:凹岸不断侵蚀、凸岸不断堆积,河道越来越弯曲;截弯取直:雨季来临时,河水流速
突然增加,弯曲河道的临近处,被河水冲破,发生“截弯取直”;截弯取直后,原有河道被废弃,流速变
慢,泥沙沉积,成为牛角状的湖泊,即为“牛轭湖”。
热岛效应强度是指城市区域的气温与周边郊区气温之间的差异。研究结果表明,东洞庭湖湖陆风夏季
最为典型,湖陆风对岳阳市城市热岛强度影响较大。下图为 2019-2021 年 6-8 月岳阳市各区逐时气温曲线。
完成下面小题。
第 4页/共 13页
9. 据图可知,岳阳市城市热岛强度的逐时变化规律为( )
A 12 至 16 时,热岛强度最大 B. 0 时至 6 时,热岛强度最小
C. 15 时至次日 0 时,热岛强度不断增强 D. 8 时至 14 时,热岛强度不断增强
10. 东洞庭湖湖陆风夏季最为典型是因为( )
①晴天多,陆地升温快②受伏旱影响大,盛行风较弱
③白昼长,太阳高度大,湖面升温快④湖泊水域面积大,湖陆热力性质对比最明显
A. ①②③ B. ①②④ C. ②③④ D. ①③④
11. 夏季东洞庭湖湖陆风对岳阳城市热岛强度的影响表现为( )
A. 白天,较凉的湖风减弱了热岛强度 B. 白天,较暖的湖风增强了热岛强度
C. 夜晚,较凉的陆风减弱了热岛强度 D. 夜晚,较暖的陆风增强了热岛强度
【答案】9. C 10. B 11. A
【解析】
9 题详解】
据材料可知,热岛效应强度是指城市区域的气温与周边郊区气温之间的差异。图中显示,12 至 16 时,城区
与郊区的气温差异较小,热岛强度不是最大的,A 错误;0 时至 6 时,城区与郊区的气温差异较大,热岛强
度较大,不是最小,B 错误;15 时至次日 0 时,随着城区与郊区的气温差异不断增大,热岛强度不断增强,
C 正确;8 时至 14 时,城区与郊区的气温差异变化较小,热岛强度变化不大,D 错误。故选 C。
【10 题详解】
结合所学知识,东洞庭湖夏季受副热带高压控制,降水较少,多晴朗天气,陆地升温快,①正确;受副热
带高压控制,盛行下沉气流,降水较少,出现伏旱天气,风力较弱,②正确;白天时,太阳高度大,湖面
比热容较大,升温慢,③错误;湖泊水域面积大,湖陆热力性质对比最明显,湖泊和陆地气温差异较大,④
正确。综上,①②④正确,B 正确,ACD 错误。故选 B。
【11 题详解】
第 5页/共 13页
白天,陆地升温快,气流上升,气压低,湖泊升温慢,气流下沉,气压高,形成湖风,近地面风从湖泊吹
向陆地,较凉的湖风减弱了热岛强度,A 正确,B 错误;夜晚,陆地降温快,气流下沉,气压高,湖泊降温
慢,气流上升,形成低压,近地面风从陆地吹向湖泊,形成陆风,但由于陆风来自城市,城市存在热岛效
应,故陆风相对较暖,较暖的陆风减弱了热岛强度,CD 错误。故选 A。
【点睛】城市中心区地面多硬化,吸收太阳辐射多,向大气传送的热量也多;城市中心区建筑密集,通风
条件差;城市居民生活、工业和交通工具释放大量的人为热;导致城市中心区气温高于郊区,形成“城市热
岛”。
大气热力作用原理在农业生产中有着广泛应用,如地膜覆盖(以农业塑料薄膜覆盖地表)、树木涂白(用
涂白剂将树干涂成白色)等。下图为大气受热过程示意图,据图完成下面小题。
12. 我国华北地区在春播时进行地膜覆盖,可有效地提高地温,其主要原理是( )
A. 增强了 A 环节 B. 减弱了 E 环节的散失
C. 增强了 B 环节 D. 减弱了 D 环节
13. 残留在土壤中的地膜对土壤的影响包括( )
①危害作物根系发育②阻碍土壤温度提升
③阻碍土壤水肥运移④加快表土流失速度
A. ①③ B. ①④ C. ②③ D. ②④
14. 秋冬季节,果农将苹果树干基部用涂白剂涂白,可降低树干基部昼夜温差,其原理是( )
A. 增强了 A 环节 B. 增强了 C 环节
C. 增强了 B 环节 D. 增强了 D 环节
【答案】12. B 13. A 14. C
【解析】
【12 题详解】
首先明确图中各环节含义:A 为太阳辐射(部分被大气削弱),B 为地面反射,C 为大气辐射,D 为大气
逆辐射,E 为地面辐射。华北地区春播时进行地膜覆盖,地膜可以减少地面热量向大气 散失,即减弱了 E
第 6页/共 13页
环节(地面辐射)的散失,从而有效地提高地温,B 正确。地膜覆盖不能增强 A 环节,地膜覆盖能增强 B 环
节,但不是因为增强 B 而提高地温,地膜覆盖对大气逆辐射(D 环节)影响较小,主要是通过减弱地面辐
射来保温,ACD 错误。故选 B。
【13 题详解】
残留在土壤中的地膜会缠绕作物根系,影响根系的伸展和对养分的吸收,危害作物根系发育,①正确。地
膜本身有一定的保温作用,残留地膜在土壤中并不会阻碍土壤温度提升,②错误。残留地膜会改变土壤的
孔隙结构,阻碍土壤中水分和养分的正常运移,③正确。残留地膜主要影响土壤内部结构和作物根系等,
对表土流失速度影响较小,④错误,A 正确,BCD 错误。故选 A。
【14 题详解】
果农将苹果树干基部用涂白剂涂白,白色可以反射更多的太阳辐射,增强了 B 环节(地面反射),C 正确。
涂白剂不能增强 A 环节(太阳辐射),A 错误;也不能增强 C 环节(大气辐射),B 错误;涂白树干不能
增强大气逆辐射(D 环节),D 错误。故选 C。
【点睛】大气受热的过程分三步:太阳暖大地,大地暖大气,大气还大地。太阳辐射射向地面使大地受热
增温,大地的温度通过地面辐射传递给大气,大气吸收来自大地的热量之后增温,同时也对地面有保温作
用。
贡嘎山位于四川西部,处于川西高原与成都平原交界处,山体高大,南北延伸,群峰连绵,主峰海拔
7556 米。贡嘎山东西两坡垂直带植被分布差异明显。下图为贡嘎山垂直带植被分布示意图。据此,完成下
面小题。
15. 贡嘎山植被随海拔升高出现垂直分带的主导因素是( )
A. 土壤肥力 B. 光照条件 C. 人为干扰 D. 水热状况
16. 贡嘎山东坡植被类型比西坡更多样的主要原因是( )
A. 热量更充足 B. 土壤肥沃 C. 相对高度更大 D. 日照时间长
第 7页/共 13页
【答案】15. D 16. C
【解析】
【15 题详解】
随着海拔升高,气温逐渐降低,降水也会发生变化,水热状况组合不同。不同的水热状况适宜不同的植被
生长,所以水热状况是贡嘎山植被随海拔升高出现垂直分带的主导因素,D 正确。土壤肥力虽然也会影响
植被生长,但不是垂直分带的主导因素,A 错误;光照条件在不同海拔可能有差异,但不是导致植被垂直
分带的主要原因,B 错误;贡嘎山植被垂直分带主要是自然因素形成,人为干扰并非主导因素,C 错误。故
选 D。
16 题详解】
从图中可以看出,贡嘎山东坡相对高度更大,从山麓到山顶水热条件变化更丰富,能够为更多不同类型的
植被提供生长环境,所以植被类型比西坡更多,C 正确。东西坡在热量上差异不大,东坡热量并非更充足,
A 错误;材料未体现出东西坡土壤肥力有明显差异,且土壤肥力不是决定植被类型多样的主要原因,B 错误;
东坡为夏季风迎风坡,降水相对较多,日照时间并不一定比西坡长,且日照时间不是影响植被类型多样的
主要因素,D 错误。故选 C。
【点睛】影响山地垂直带谱的因素:1。纬度,山地所处的纬度越高,带谱越简单。2.海拔,山地的海拔越
高,带谱可能越复杂。3.热量(即阳坡、阴坡):同一带谱的阳坡海拔高度高。
二、非选择题:本题共 3 道题,共 52 分。
17. 阅读图文材料,完成下列要求。
材料一 苏干湖盆地位于青藏高原柴达木盆地北侧,阿尔金山脉南麓,其湖水主要由大哈勒滕河水汇
聚而成,是甘肃省最大的内陆湖泊。苏干湖盆地属高山高原气候,大陆性特征明显,多年平均降水量仅
18.7mm。区内大风日数多,尤其春季大风更为频繁。
材料二 戈壁,沙漠的一种,地面主要由大颗粒的砾石构成,也称“戈壁滩”。
材料三 “引哈济党”调水工程,拟从苏干湖流域的大哈勒腾河调水至敦煌的党河水库,以遏制敦煌
盆地地下水位持续下降趋势,改善调入区的生态环境,然而对调出区的影响也需要开展深入论证。
材料四 苏干湖流域水系分布示意图。
第 8页/共 13页
(1)指出图中甲地地貌名称,描述其景观的主要特征。
(2)分析图中四十里戈壁的形成过程。
(3)从水循环环节的角度,分析“引哈济党”工程对苏干湖流域调水点下游区域的影响。
【答案】(1)冲(洪)积扇;泥沙在河流出山口处堆积而成;外形似张开的折扇(呈扇形);自扇顶至扇缘
地面逐渐降低;自扇顶至扇缘堆积物颗粒由粗到细。
(2)盆地边缘的雪山,积雪融化后河水带来沙石在盆地边缘沉积;该区域气候干旱,多大风天气;风力侵
蚀带走地面细颗粒物,留下粗大砾石覆盖地面,形成戈壁。
(3)调水工程实施后,(将导致苏干湖流域)调水点下游地表径流减少;(河流、湖泊水位下降),蒸发量
减少;(地表水下渗减少,地下径流减少),地下水位下降。
【解析】
【分析】本题以苏干湖盆地和“引哈济党”调水工程为材料设置试题,主要涉及河流地貌、风成地貌形成
过程、水循环等相关知识点,考查学生获取和解读地理信息、调动与运用地理知识和基本技能的能力,培
养学生区域认知、综合思维等地理核心素养。
【小问 1 详解】
读图可知,甲地位于河流出山口处,应为冲(洪)积扇;结合所学知识,河流携带大量泥沙在河流出山口
处大量堆积,形成外形似张开的折扇(呈扇形),冲积扇扇顶至扇缘地势逐渐降低;坡度逐渐变缓;流速不
断减慢,堆积物颗粒由粗到细。
【小问 2 详解】
读图及所学知识可知,在盆地边缘的雪山,积雪融化后汇聚形成河流,河水携带沙石在盆地边缘流速减慢
时逐渐沉积;该区域气候干旱,植被稀疏,多大风天气,风力作用强;粗大砾石不易被风力侵蚀、搬运,
大风带走地面较细小的颗粒物,留下粗大砾石覆盖地面,形成戈壁。
【小问 3 详解】
第 9页/共 13页
结合所学知识,水循环环节包括:蒸发、降水、水汽输送、地表径流、下渗、地下径流等。“引哈济党”调
水工程,是从苏干湖流域的大哈勒腾河调水至敦煌的党河水库,调水工程实施后,将导致苏干湖流域下游
地表径流减少;河流、湖泊水位下降,水域面积减小,蒸发量减少;地表水下渗减少,地下径流减少,地
下水位下降。
18. 阅读图文材料,完成下列要求。
材料一 红海位于非洲东北部与阿拉伯半岛之间,平均水深 558 米,最大水深 2922 米,盐度超过 40%
,是世界上盐度最高的海域。
材料二 红海沿岸地区水系及代表地多年平均各月气温与降水量图。
(1)结合区域自然环境特征,分析红海成为全世界盐度最高海域的原因。
(2)与表层海水相比,红海底层海水性质有何特征?
(3)结合所学知识推断曼德海峡海水流动规律,并分析原因。
【答案】(1)红海纬度较低,气温较高,蒸发强烈;红海位于热带沙漠气候区,降水稀少;沿岸河流较少,
汇入淡水少;海区封闭,与外界(低盐度)海水交换少。
(2)与表层海水相比,红海底层海水水温更低;盐度更低;密度更大
(3)曼德海峡表层海水由亚丁湾流向红海,底层海水由红海流向亚丁湾;与亚丁湾相比,红海(由于气候
干旱,蒸发旺盛)表层海水盐度高、密度大,海水下沉,由曼德海峡底层海水流向亚丁湾;亚丁湾海水的
盐度比红海低,密度小,水面高于红海,故表层海水经曼德海峡流入红海,补充红海海水的缺失。
【解析】
【分析】本大题以红海沿岸地区水系及代表地多年平均各月气温与降水量图及相关文字为材料设置三道试
题,涉及海水的温度、海水的盐度、海水的密度、洋流及其分类等相关知识,主要考查学生获取和解读地
第 10页/共 13页
理信息的能力、调动和运用地理知识的能力、描述和阐释地理事物的能力、论证和探究地理事物的能力,
区域认知、综合思维、人地协调等核心素养。
【小问 1 详解】
盐度主要受降水和蒸发的影响,同时还受到陆地径流,海域封闭程度等因素的影响。读图并结合所学知识
可见,红海海域位于北回归线附近,纬度较低,属于副热带海域,红海位于热带沙漠气候区,受副热带高
气压的影响较强,盛行下沉气流,气温高,多晴朗天气,降水稀少,蒸发旺盛,海水浓缩盐度高。结合材
料及图可知,红海位于非洲东北部与阿拉伯半岛之间,沿岸河流较少,缺少陆地径流注入,河流淡水的稀
释作用弱,盐度高。另外,红海海域狭长封闭,与外界海水的交换作用弱,盐度高。
【小问 2 详解】
红海地处热带沙漠气候区,表层海水受太阳辐射影响温度较高。但随着深度增加,海水获得的太阳辐射热
量减少,且海水导热性较差,所以底层海水温度比表层海水温度低。由于红海位于热带沙漠气候区,蒸发
量远大于降水量,导致盐分积累 。然而,红海底层海水的盐度相对较低,这是因为底层海水与表层海水的
交换较少,表层高盐度的海水难以渗透到底层,而底层海水由于缺乏蒸发作用,盐度相对较低。由于红海
底层海水的温度更低,盐度更低,其密度相对更大。
【小问 3 详解】
结合材料一可知,红海是世界上盐度最高的海域,所以,与亚丁湾相比,红海由于气候干旱,蒸发旺盛,
表层海水盐度高,海水盐度高密度大,海水下沉,使底层海水由曼德海峡流向亚丁湾;亚丁湾海水的盐度
比红海低,盐度低密度较小,使海水水面高于红海,故表层海水经曼德海峡流入红海,补充红海海水的缺
失。综上,曼德海峡海水流动规律为:曼德海峡表层海水由亚丁湾流向红海,底层海水由红海流向亚丁湾。
19. 阅读图文材料,完成下列要求。
材料一 土壤有机质是衡量耕地质量优劣的重要指标。长白山—辽东黑土区位于黑龙江省东南部、吉
林省东部和辽宁省东南部。该区域以山地丘陵为主,山间形成一些小的盆地和河谷平原。由于耕地的长期
集约化利用和独特的环境气候特点,该地区耕地土壤有机质含量呈现不同程度的下降趋势。
材料二 某研究团队结合 1980 年和 2015 年东北地区耕地地力开展对比研究。下图为 1980 年(a)和
2015 年(b)长白山—辽东黑土区土壤有机质含量空间分布图。
第 11页/共 13页
舔狗(1)据图(a)归纳长白山—辽东黑土区土壤有机质含量的空间分布特征。
(2)采样调查显示,长白山—辽东黑土区在较大尺度空间范围内,土壤有机质含量与海拔呈正相关,试分
析原因。
(3)1980 年至 2015 年,长白山—辽东黑土区土壤有机质含量变化较大,其中沼泽土下降严重,风沙土有
机质含量有所提高。请任选一类土壤分析其有机质含量变化的原因。
(4)地理信息系统(GIS)在本次研究中得到了充分应用,请说明主要应用在哪些方面。
【答案】(1)区域土壤有机质含量空间分布不均,整体西部、南部含量较低,东部、北部含量较高(整体
上由西南向东北增加);从地形上看,山区土壤有机质含量高于平原地区。
(2)海拔较高处为山地,植被繁茂,大量生物残体进入土壤,提供充足的有机质来源;海拔升高导致温度
降低,有机质分解速度慢,使得有机质不断累积;在海拔较高的山地,人类活动干扰小,对土壤有机质的
破坏有限。
(3)沼泽土:沼泽土水分充足,沼泽内植被茂盛(产生大量有机残体,在缺氧条件下又难以分解),使得
土壤有机质初始含量较高;但其有机质的形成要经过漫长的积累过程,所以在开垦为耕地后,有机质消耗
严重,很难再保持原有的水平。
风沙土:近些年植树造林和农田培肥措施的推广,(植物根系和地上部分对风沙土的固结和覆盖作用)增强
抗风蚀能力,减缓风沙土的流动性;并增加有机质的来源。
(4)数据处理;地图制作;空间分析;地理模拟;空间地理建模。
【解析】
【分析】本道题以长白山—辽东黑土区土壤有机质含量相关材料为例,设置 4 道小题,考查土壤的组成、
土壤的形成因素、地理信息技术等知识点,体现综合思维、区域认知、地理实践力等学科核心素养。
【小问 1 详解】
从图中可以看出,长白山—辽东黑土区不同区域的土壤有机质含量有明显差异,西部和南部区域颜色较浅,
第 12页/共 13页
说明有机质含量较低;东部和北部区域颜色较深,说明有机质含量较高,呈现出整体上由西南向东北增加
的趋势。结合该区域以山地丘陵为主,山间有盆地和河谷平原的地形特点,山区(多为颜色较深区域)土
壤有机质含量高于平原地区(多为颜色较浅区域)。
【小问 2 详解】
海拔较高的地方多为山地,山地的水热条件和环境相对适宜,植被生长茂盛。大量的植物残体如落叶、枯
枝等会进入土壤中,为土壤提供了充足的有机质来源。随着海拔升高,气温降低,微生物对有机质的分解
速度变慢,有机质就能够在土壤中不断积累,导致海拔越高,土壤有机质含量相对越高。在海拔较高的山
地,人类的农业开发等活动相对较少,对土壤的翻动、开垦等干扰程度小,对土壤有机质的破坏有限,有
利于有机质的保存。
【小问 3 详解】
沼泽土:沼泽地区水分充足,适宜喜湿植被生长,植被茂盛会产生大量有机残体。沼泽环境相对缺氧,在
缺氧条件下,有机残体难以被微生物充分分解,所以土壤有机质初始含量较高。当沼泽土被开垦为耕地后,
其原有的生态环境发生改变。农业生产过程中,对土壤的利用强度较大,加速土壤中有机质的分解和消耗。
而且沼泽土有机质的形成是一个漫长的积累过程,很难在短时间内补充足够的有机质,所以很难再保持原
有的水平,导致有机质含量下降严重。
风沙土:近年来,植树造林和农田培肥措施在该区域得到推广。树木和农作物的根系能够对风沙土起到固
结作用,减少风对土壤的侵蚀,同时植物的地上部分可以覆盖在土壤表面,降低风沙土的流动性,使土壤
能够更好地保持和积累有机质。植物的生长过程中,其根系的分泌物、死亡后的残体等都可以为土壤提供
有机质。随着植被的增多,进入土壤的有机质来源也相应增加,从而使得风沙土的有机质含量有所提高。
【小问 4 详解】
研究中涉及到 1980 年和 2015 年不同区域土壤有机质含量等大量数据,GIS 可以对这些复杂的数据进行存储、
管理和处理;通过 GIS 能够将土壤有机质含量等数据以地图的形式直观地展现出来,如本次研究中的 1980
年和 2015 年土壤有机质含量空间分布图;利用 GIS 的空间分析功能,可以分析土壤有机质含量在不同区域
之间的差异、变化趋势,以及与地形、海拔等地理要素之间的关系等。可以根据已有的数据和模型,对未
来土壤有机质含量的变化等情况进行模拟,为土地利用规划和土壤保护措施的制定提供参考。构建相关的
空间地理模型,深入研究土壤有机质含量变化的机制和规律,挖掘数据背后隐藏的信息,为该区域的土壤
资源管理提供科学依据。
第 13页/共 13页
相关试卷
这是一份湖南省浏阳市2024-2025学年高一上学期期末考试地理试卷(Word版附解析),共13页。试卷主要包含了 下列物体中,不属于天体的是, 该实验室, 下列与图中地貌对应正确的是等内容,欢迎下载使用。
这是一份湖南省邵阳市2024-2025学年高一上学期期末考试地理试卷(Word版附解析),共13页。试卷主要包含了保持答题卡的整洁等内容,欢迎下载使用。
这是一份湖南省岳阳市2024-2025学年高三上学期教学质量监测(一)地理试卷(Word版附解析),共14页。试卷主要包含了考生必须保证答题卡的整洁,1%、27等内容,欢迎下载使用。

