所属成套资源:2025年河北省中考物理二轮复习专题特训
2025年河北省中考物理复习专题特训:电学重点小实验
展开
这是一份2025年河北省中考物理复习专题特训:电学重点小实验,共7页。试卷主要包含了4~3 V,34【拓展】)等内容,欢迎下载使用。
实验①探究电流与电压、电阻的关系
1. (2024石家庄新华区一模)在“探究通过导体的电流与电压和电阻的关系"实验中,小明可利用的器 材有:滑动变阻器、 开关、电源(电压恒定),电流表、电压表各一块,四个定值电 阻(5Ω、10 Ω、20 Ω、30 Ω),导线若干.小 明做了如下实验:
(1)如图所示是小明连接的实物电路,其中有一根导线未连接,请你用笔画线代替导线正确连接电路.
(2)连好电路后,闭合开关,将滑片从一端移到另一端的过程中,收集的实验数据填入了表1中.
①分析表1中数据可以看出第 组数据明显错误.
②分析可知,小明使用的滑动变阻器的最大阻值为 Ω.
表 1
(3)小红又拿来可调电压的电源,并且把 电压调到4V 不变,上述其他实验器材与 小明相同,探究“电流与电阻的关系”,使 与电阻(5Ω)并联的电压表示数为2 V, 读出电流表示数,再分别改接10Ω、20Ω 电阻,重复上述实验,收集的实验数据如表2所示 .
表2
老师告诉小红第二组数据是错误的,错误的原因是
小红重新实验后,得到正确数据并分析可得 :
【拓展】小红在前三个电阻接入电路并顺 利完成实验后,又将30 Ω的电阻接入电 路时,无论怎样调节滑片,都不能使电压 表的示数达到2V, 为了完成实验,以下措施可行的是 ( 选 填 序 号 )
①重新设定定值电阻两端的电压,则定值 电阻两端的电压范围为2.4~3 V
②在电路中串联定值电阻R, 则定值电阻 R的范围为10~30Ω
③重新更换滑动变阻器,则滑动变阻器阻值至少为30Ω
④重新更换电源,则电源电压的范围为 2~5V
实验②用电流表和电压表测量定值电阻的阻值
2. (2024山西)实验室里有一个标识不清的定值电阻,小亮设计实验进行测量(电源为两节干电池).
甲 乙
第2题图
(1)根据公式 可知,通过对电流 和电压的测量来间接测出导体的电阻.请 用笔画线代替导线将图甲的电路连接完 整(导线不得交叉).
(2)连接电路时,开关应 ,滑动 变阻器的滑片P 应放在 (选填 “A”或 “B”) 端.闭合开关,电压表示数接 近电源电压,电流表无示数.经检查电流 表及各接线处均完好,则电路的故障可能 是
(3)排除故障后闭合开关,移动滑片使电 压表示数为2.4 V, 电流表示数如图乙所 示为 A,则电阻为 Ω .小 亮把该数据作为本实验的最终结果,请你 做出评价或建议:
3 . (2024唐山路南区二模)某实验小组用 “伏安法”测未知电阻的阻值,其中小明 设计的电路图如图甲所示.
(1)图甲是小明连接的电路图,其中有一 根导线连接错误,请在这根导线上画 “×”,并用笔画线代替导线画一根正确 的导线.
(2)闭合开关,移动滑动变阻器的滑片P 时,电压表有示数,电流表无示数,则故障 原因可能是
第3题图
(3)排除故障后,闭合开关,调节滑动变 阻器的滑片P 至某一位置,观察到电压表 和电流表的示数如图乙所示,则电压表的 示数为 V, 根据这组数据可计算出未知电阻R 的阻值为 Ω
(4)小明根据实验数据绘制的定值电阻 的I-U图象如图丙中的A 所示,小亮采用 相同的器材进行该实验时根据实验数据 绘出的I-U图象如图丙中的B 所示,你认 为小亮得到的图象与小明得到的图象不同的原因可能是
丙 丁
第3题图
【拓展】小明用如图丁所示的电路测量小 灯泡正常发光时的电阻,所用器材:额定 电流为0.3 A 的小灯泡、电池组(三节干 电池串联,电压为4.5 V), 电流表 一 块、 滑动变阻器(15Ω 2A)、定值电阻(R₀= 5Ω)、开关和导线若干.
①只闭合S 、S₂,移动滑片P, 使电流表的示数为 A;
②只闭合S 、S₁,保持滑片P不动,读出电 流表的示数为0.45A;
③小灯泡正常工作时的电阻为 Ω.
实验③用电流表和电压表测量小灯泡正常发光时的电阻(2023.34【拓展】)
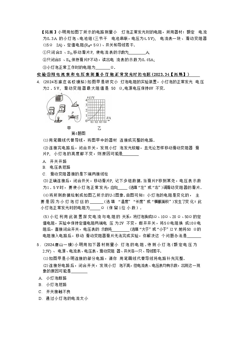
4. (2024石家庄名校模拟)如图甲是研究小 灯泡电阻的实验装置,小灯泡的正常发光 电压为2 . 5 V, 滑动变阻器最大阻值是 50 Ω,电源电压保持6V 不变.
甲 乙
第4题图
(1)用笔画线代替导线,将图甲中的器材 连接成完整的电路.
(2)连接完电路后,闭合开关,发现小灯 泡发光较暗,且无论怎样移动滑动变阻器 滑片P, 小灯泡的亮度都不变,则原因可能 是
A. 开关开路
B. 电压表短路
C. 滑动变阻器接的是下端两接线柱
(3)正确连接后,闭合开关,移动滑片P, 记下多组数据.当滑片P移到某处,电压表示数为1 . 5 V时,要使小灯泡正常发光,应向 (选填“左”或“右”)调滑动变阻器的滑片.
(4)将所测数据绘制成如图乙所示的U-I图象.由图可知:小灯泡的电阻是变化的, 主要是因为小灯泡灯丝的 (选填 “温度”“长度”或“横截面积”)发生了变 化;此小灯泡正常发光时的电阻为 Ω (保留1位小数) .
(5)小红利用此装置探究电流与电阻的 关系,将灯泡换成5Ω、10Ω、20 Ω、50Ω 的定值电阻,实验中保持定值电阻两端电 压 为 2V 不变,断开开关,将5Ω电阻换 成10Ω电阻后,直接闭合开关,电压表的 示数将 (选填“大于”或“小于”)2 V.她将50 Ω的电阻接入电路后,移动 滑动变阻器滑片无法完成实验,你解决这 个问题办法是
5 . (2024唐山一模)小明用如下器材测量小 灯泡的电阻 . 待测小灯泡(额定电压为 2.5V) 、 电源、电流表、电压表、滑动变阻 器、开关各一只、导线若干.
(1)如图甲是小明连接的部分电路,请你 用笔画线代替导线将电路补充完整.
(2)连接好电路后,闭合开关,发现小灯 泡不亮,但电流表、电压表均有示数,出现这一现象的原因可能是
A. 小灯泡断路
B. 小灯泡短路
C. 开关接触不良
D. 通过小灯泡的电流太小
甲 乙
第5题图
(3)缓慢移动滑动变阻器的滑片,将电压 表和电流表的示数记录在下表中.其中当 电压表示数为2.5V 时,电流表示数如图 乙,则此时电路中的电流为 A, 此时小灯泡的电阻为 Ω(结果保 留至小数点后1位).
(4)小明分析表中的实验数据,发现通过 小灯泡的电流与其两端电压不成正比,原 因 是 . 由此可以 推测小灯泡灯丝在下列哪种情况下最容易烧断
A. 闭合开关的瞬间
B. 小灯泡灯座发生短路的时候
C. 断开开关的瞬间
D. 实际电压小于额定电压的时候
【拓展】如图丙所示是某导体材料的电阻 随温度变化的关系图象,根据这种导体材 料电阻的特性,某兴趣小组的同学设计了 如图丁所示的电路,用来测量某环境的温 度. 已知电流表所选量程为0~0.6 A, 电 压表所选量程为0~15 V, 定值电阻R₀= 10Ω,闭合开关,已知环境温度为32℃时,电流表的示数为0.5A, 电源电压未知 且保持不变 .在保证电路安全的情况下, 该电路可以测量的环境温度的最低值和 最高值分别为
丙 丁
第5题图
实验④测量小灯泡的电功率
6. (2024衡水名校模拟)在“测量小灯泡的 电功率”实验中,电源电压有4 V 、6V 、 8V 、10V 、12V 可选,待测小灯泡标有 “6V”字样 . 小明按图甲连接电路,再将 电压表接入电路.
甲 乙
丙
第6题图
(1)本实验的实验原理是
(2)实验前应将滑动变阻器R₁ 的 滑 片P 置于 ( 选 填“A” 或 "B") 端 .
(3)小明检查电路连接无误后,闭合开关S,发现小灯泡不亮,接下来应该观察的是: (4)排除故障后,小明闭合开关S, 将 电 压 表和电流表示数记录在如表的序号1中 . 接着,先后将滑片P移到R₁中间某处及 另一端,将相应的电压表和电流表示数分 别记录在如表序号2、3中.
①序号2数据中,电压表示数如图乙所示,为 V;
②分析可知,实验中小明将电压表接在(选填“小灯泡”或“R₁”)两 端 ;
③小明发现这样是无法测定小灯泡的额 定功率的,于是将电源电压调至8 V, 但 由 于忘记调换电流表量程,导致电流表被烧 坏.经思考,他再找来一个滑动变阻器R₂ 和两个开关,重新设计实验方案如图丙所示,操作如下:
a. 调节电源电压为12V;
b. 将 R₁ 、R₂ 滑片置于阻值最大处,闭合 开 关S 、S₁,断 开S₂,移动R₂ 滑片,使电压表示数为 V;
c. 保 持R₁ 、R₂ 滑片位置不变,闭合开关 S 、S₂,断 开S₁, 此时电压表示数为5 V; 则 小灯泡的额定功率为 W.
7.(20 24河北地市联考模拟)实验课上小明 利用如图甲所示的电路测量小灯泡的电 功率,实验室有如下器材:电源(电压恒为 6V) 、 小灯泡(额定电压为2 . 5 V, 灯丝电 阻约为10Ω)、电流表、电压表、开关各一 个,规格分别为R₁“10Ω 1A”、R₂“60Ω 0.5A” 的滑动变阻器各一个、导线若干.
甲 乙
第7题图
(1)请你用笔画线代替导线,将图甲电路 连接完整.
(2)正确连接好电路,闭合开关后,移动 滑动变阻器的滑片,发现小灯泡始终不发 光,电流表示数变化,电压表无示数,则故 障原因可能是 (选填字母).
A. 小灯泡断路 B. 小灯泡被短路
C. 开关接触不良 D. 滑动变阻器断路
(3)排除故障后,继续进行实验正确操 作,测得多组实验数据后绘制的小灯泡 U-I 图象如图乙所示,小灯泡的额定功率 为 W.
(4)实验过程中应选用的滑动变阻器规 格为 (选填“R,” 或“R₂”).
(5)小明同学处理数据时还发现,当移动 滑片使小灯泡两端电压逐渐变大时,小灯 泡的电阻在发生变化,其原因是 ;滑动变阻器阻值的变化量△Rp (选填“大于”“小于”或“等 于”)小灯泡阻值的变化量△R₁ .
【拓展】小红同学设计了如图丙所示四种 电路,其中电源电压不变且未知,R。是 已 知阻值的定值电阻.在实验中不拆改电路 的情况下,能够测量出未知电阻R, 阻 值 的电路是 (填序号).
①
②
③
④
第7题图丙
实验⑤ 探究串联电路和并联电路中电流、电 压 的 特 点 ( 1 0 年 3 考 )
8. (2023邯郸二模)同学们合作进行探究 “串联电路的电压特点”的实验,设计了 如图甲所示电路图,并连接了相应的实物 电路,如图乙所示,已知电源电压恒为 6V.
甲 乙
第8题图
(1)在连接的实物电路中有一处错误,无 法完成实验,连接错误的导线是 (选填“a”“b” 或 “c”).
(2)正确连接后,闭合开关,发现电流表 和电压表⊗都没示数,电压表②有示数, 电路中只有一处故障,电路故障可能是 ;更换器材后继续实验,滑片 P 从阻值最大处开始移动,根据测得的实 验数据,绘制了图丙.
第8题图丙
①根据探究目的分析图丙中的I 、Ⅱ 两 图线,得出的结论是
②由图丙可知,定值电阻 R₁ 阻值为电阻R/Ω
10
数据序号
1
2
3
4
5
电压U/V
1
1.4
2
2.1
3
电流I/A
0.1
0.14
0.2
0.26
0.3
数据序号
1
2
3
电阻R/Ω
5
10
20
电流I/A
0.4
0.27
0.1
次数
1
2
3
4
5
6
U/V
0.5
0.9
1.3
1.7
2.0
2.5
I/A
0.16
0.18
0.20
0.24
0.26
序号
电压表示数U/V
电流表示数I/A
小灯泡功 率 P / W
1
1.6
0.30
/
2
0.42
/
3
4.0
0.53
/
相关试卷
这是一份2025年河北省中考物理复习专题特训:教材重点小实验,共6页。
这是一份2025年河北省中考物理复习专题特训 :电学计算,共7页。
这是一份2025年河北省中考物理复习专题特训 :力学重点实验,共12页。

