初中数学人教版(2024)七年级下册(2024)12.2.3 趋势图教案
展开
这是一份初中数学人教版(2024)七年级下册(2024)12.2.3 趋势图教案,共4页。教案主要包含了设计意图,情境引入,教学建议,对应训练,随堂训练,课堂总结,知识结构,作业布置等内容,欢迎下载使用。
解题大招 用趋势图探究两个量之间的关系
按题目所给数据,绘制趋势图,观察图形,分析出两个量之间的关系,再按要求作出预测.
例 某单位指导农户通过种植紫甘薯来提高经济收入.紫甘薯对环境温度要求较高,温度的变化会影响紫甘薯的存活率.下表给出了去年种植的一批试验紫甘薯在不同温度时死亡的株数:
(1)用趋势图描述这一批紫甘薯的死亡株数与温度之间的关系;
(2)用你绘制的趋势图预测33 ℃时该批紫甘薯的死亡株数.
解:(1)绘制趋势图如图所示.从趋势图可以看出,随着温度的升高,紫甘薯的死亡株数呈上升的趋势.
(2)预测33 ℃时该批紫甘薯的死亡株数约为83株.
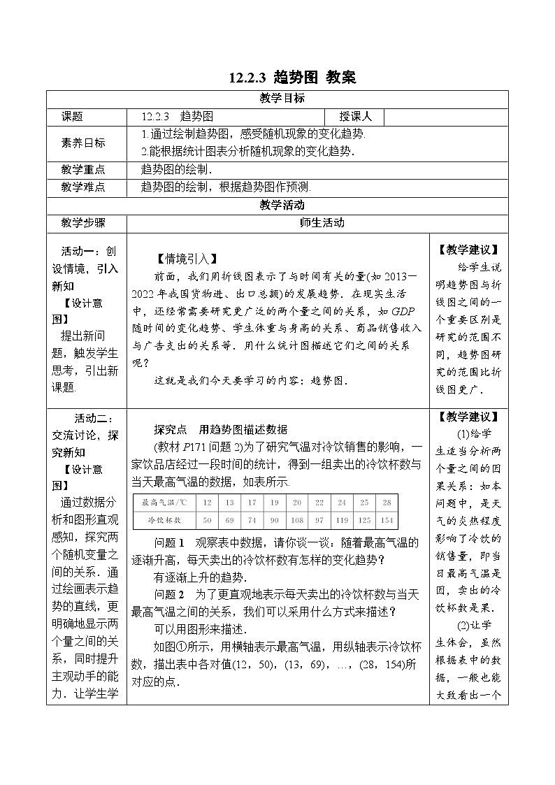
教学目标
课题
12.2.3 趋势图
授课人
素养目标
通过绘制趋势图,感受随机现象的变化趋势.
2.能根据统计图表分析随机现象的变化趋势.
教学重点
趋势图的绘制.
教学难点
趋势图的绘制,根据趋势图作预测.
教学活动
教学步骤
师生活动
活动一:创设情境,引入新知
【设计意图】
提出新问题,触发学生思考,引出新课题.
【情境引入】
前面,我们用折线图表示了与时间有关的量(如2013-2022年我国货物进、出口总额)的发展趋势.在现实生活中,还经常需要研究更广泛的两个量之间的关系,如GDP随时间的变化趋势、学生体重与身高的关系、商品销售收入与广告支出的关系等.用什么统计图描述它们之间的关系呢?
这就是我们今天要学习的内容:趋势图.
【教学建议】
给学生说明趋势图与折线图之间的一个重要区别是研究的范围不同,趋势图研究的范围比折线图更广.
活动二:交流讨论,探究新知
【设计意图】
通过数据分析和图形直观感知,探究两个随机变量之间的关系.通过绘画表示趋势的直线,更明确地显示两个量之间的关系,同时提升主观动手的能力.让学生学习根据趋势图作预测.
探究点 用趋势图描述数据
(教材P171问题2)为了研究气温对冷饮销售的影响,一家饮品店经过一段时间的统计,得到一组卖出的冷饮杯数与当天最高气温的数据,如表所示.
问题1 观察表中数据,请你谈一谈:随着最高气温的逐渐升高,每天卖出的冷饮杯数有怎样的变化趋势?
有逐渐上升的趋势.
问题2 为了更直观地表示每天卖出的冷饮杯数与当天最高气温之间的关系,我们可以采用什么方式来描述?
可以用图形来描述.
如图①所示,用横轴表示最高气温,用纵轴表示冷饮杯数,描出表中各对值(12,50),(13,69),…,(28,154)所对应的点.
观察图中散点的分布情况,可以发现,这些散点大致落在一条呈上升趋势的直线附近.
问题3 (教材P171探究)如果用一条尽可能靠近所有散点的直线来表示一天卖出的冷饮杯数与当天最高气温之间的关系,你能试着在图①中画出这条直线吗?
如图②,有
如图③,有的同学可能会画出这样一条直线,让它两侧的点的个数大致相等.
如图④,有的同学可能会画出多条直线,然后测量各点到这些直线的距离和,选取距离和最小的直线作为所求的直线.
要画出“尽可能靠近所有散点的直线”,可以有很多种画法,上面的几种画法都有一定的道理.到了高中,我们将学习计算“竖直距离”的平方和,当这个平方和最小时,可以求出一条直线来描述饮品店一天卖出的冷饮杯数与当天最高气温之间的关系(如图⑤所示).
概念引入:
像上面这样,用一条线(直线或曲线)来描述一个量与另一个量之间关系的统计图,叫作趋势图.
问题4 根据上图中的趋势图,请你预测一下:当一天的最高气温为30 ℃时,饮品店当天大约能卖出多少杯冷饮?
155杯.
思考:结合具体问题,说一说趋势图在描述数据方面有什么特点.
趋势图比较清楚地表示了两个量之间的关系,有利于根据一个量的变化,预测另一个量的变化趋势.
【对应训练】
教材P173练习第1,2题.
【教学建议】
(1)给学生适当分析两个量之间的因果关系:如本问题中,是天气的炎热程度影响了冷饮的销售量,即当日最高气温是因,卖出的冷饮杯数是果.
(2)让学生体会,虽然根据表中的数据,一般也能大致看出一个量随另一个量变化的趋势,但是单纯的数据不如图形直观,所以我们要绘制趋势图.
【教学建议】
在绘制这条表示趋势的直线时,保持一定的开放性,只要学生遵循了“尽可能靠近所有散点”这一原则,都应给予肯定.
【教学建议】
根据趋势图作预测时,由于没有具体的算式,只能根据图形位置去取数值,所以不同的人所取的结果可能会不同.只要结果符合大致情况,都应给予认可.
活动四:随堂训练,课堂总结
【随堂训练】相应课时随堂训练.
【课堂总结】师生一起回顾本节课所学主要内容,并请学生回答以下问题:
趋势图适合用来描述什么?绘制趋势图的关键步骤有哪些?你能根据趋势图作出什么类型的判断?
【知识结构】
【作业布置】
1.教材P174习题12.2第8,9题.
2.相应课时训练.
板书设计
12.2.3 趋势图
1.绘制趋势图.
2.根据趋势图作预测.
教学反思
趋势图对于学生来说是一个新的学习内容,学生在绘制趋势图时,难点在于绘制一条表示趋势的直线.对于这种带有一定开放性的作图,学生初学时由于找不到确定的标准,导致画的时候不够自信.要让学生明白,趋势线的绘制现阶段不要求有量化的标准,只要按照“尽可能靠近所有散点”的原则去绘制,使绘制的趋势线能大致反映两个量之间的关系即可.
相关教案
这是一份人教版(2024)12.2.3 趋势图教学设计,共2页。教案主要包含了教学目标,教学重难点,教学过程,教学反思等内容,欢迎下载使用。
这是一份数学第十二章 数据的收集、整理与描述12.2 用统计图描述数据12.2.3 趋势图教案设计,共3页。教案主要包含了导入新课,合作探究,当堂检测,课堂小结【板书设计】等内容,欢迎下载使用。
这是一份数学七年级下册(2024)第十二章 数据的收集、整理与描述12.2 用统计图描述数据12.2.3 趋势图优秀教学设计及反思,共8页。教案主要包含了教学目标,课型,课时,教学重难点,课前准备,教学过程,课后作业,板书设计等内容,欢迎下载使用。

