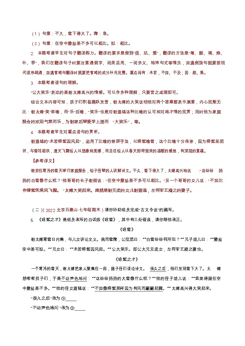
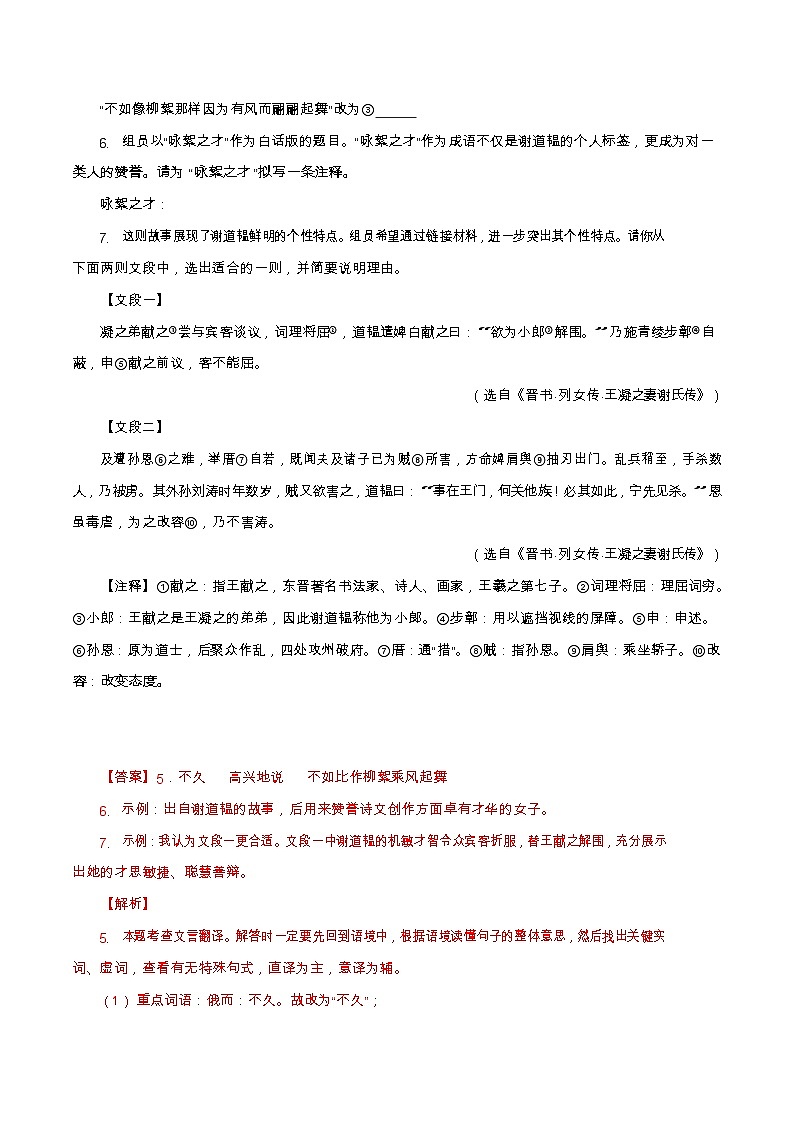
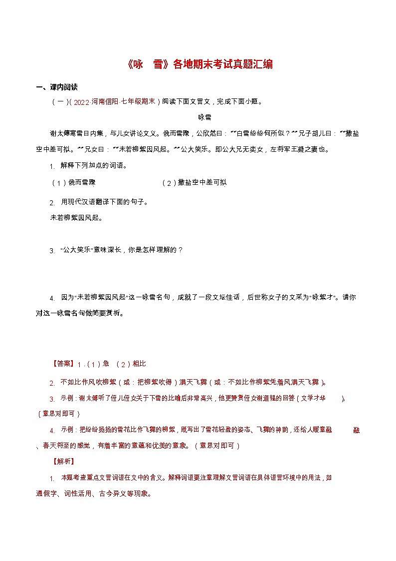
还剩153页未读,
继续阅读
七年级上册语文文言文真题汇编
展开相关试卷
九年级上册语文文言文真题汇编:
这是一份九年级上册语文文言文真题汇编,共47页。试卷主要包含了两文,完成下面小题, 阅读下面的文言文,回答问题,阅读下文,完成下面小题等内容,欢迎下载使用。
[语文]2015~2024北京中考真题分类汇编:文言文阅读:
这是一份[语文]2015~2024北京中考真题分类汇编:文言文阅读,共19页。
【期中真题】(长沙专用)2023-2024学年七年级上册语文 期中真题分类专题汇编专题06 文言文阅读 -试卷.zip:
这是一份【期中真题】(长沙专用)2023-2024学年七年级上册语文 期中真题分类专题汇编专题06 文言文阅读 -试卷.zip,文件包含期中真题长沙专用2023-2024学年七年级上册语文期中真题分类专题汇编专题06文言文阅读原卷版docx、期中真题长沙专用2023-2024学年七年级上册语文期中真题分类专题汇编专题06文言文阅读解析版docx等2份试卷配套教学资源,其中试卷共48页, 欢迎下载使用。

