湖北省市级示范高中智学联盟2024—2025学年高二上学期12月联考生物试卷(解析版)
展开
这是一份湖北省市级示范高中智学联盟2024—2025学年高二上学期12月联考生物试卷(解析版),共22页。试卷主要包含了选择题等内容,欢迎下载使用。
一、选择题(本题共18小题,每小题给出四个选项中只有一项符合题目要求。每小题2分,共36分)
1. 下图表示人体内细胞与外界环境之间进行物质交换的过程,A、B、C表示直接与内环境进行物质交换的几种器官,①②是有关的生理过程。下列叙述错误的是( )
A. 维持内环境的稳态还需要神经-体液-免疫调节网络参与
B. 内环境中的成分在不断更新,细胞参与了内环境中的成分更新
C. A、B、C分别是肺、小肠等、肾,内环境是细胞与外界物质交换的媒介
D. 图中①过程表示营养物质的吸收,若血浆渗透压升高则会导致组织水肿,②表示肾小管的重吸收可以缓解组织水肿
【答案】D
【分析】分析题图:A为肺,B为小肠,C为肾,①为消化吸收,②为重吸收。
【详解】A、内环境的稳态是指在神经系统和体液的调节下,通过各个器官、系统的协调活动,共同维持内环境相对稳定的状态;维持内环境的稳态还需要神经-体液-免疫调节网络参与,A正确;
B、内环境中的成分在不断更新,细胞参与了内环境中的成分更新,如细胞可以分泌激素分布于内环境中,B正确;
C、A、B、C分别是肺、小肠等、肾,内环境是细胞与外界物质交换的媒介,细胞通过内环境与外界进行物质的交换,C正确;
D、图中①过程表示营养物质的吸收,若血浆渗透压降低则会导致组织水肿(血浆渗透压降低,组织液渗透压相对较高,血浆中更多的水去向组织液),②表示肾小管的重吸收,重吸收的水更多,进入血浆的水就更多,血浆渗透压进一步降低,不利于缓解组织水肿,D错误。
故选D。
2. 如图为某器官局部结构模式图,A、B、C是三种细胞外液。下列相关叙述不正确的是( )
A. 图中A、B、C三种成分间的物质内在联系为
B. 人体中A、B、C三种成分总含量低于细胞内液的总含量
C. 人体内环境的稳态是指A、B、C的成分处于相对稳定的状态
D. 常规体检对B中生化检查可以了解肝功能、肾功能、血糖等是否正常
【答案】C
【分析】分析题图:A为组织液,B为血浆,C为淋巴液。
【详解】A、A为组织液,B为血浆,C为淋巴液,A与B之间为双向箭头,A指向C,C指向B,A正确;
B、人体中A、B、C三种成分总含量低于细胞内液的总含量,细胞内液占2/3,B正确;
C、人体内环境的稳态是指A、B、C的成分和理化性质处于相对稳定的状态,C错误;
D、B为血浆,细胞进行代谢活动产生的物质有些可分布其中,常规体检对B中生化检查可以了解肝功能、肾功能、血糖等是否正常,D正确。
故选C。
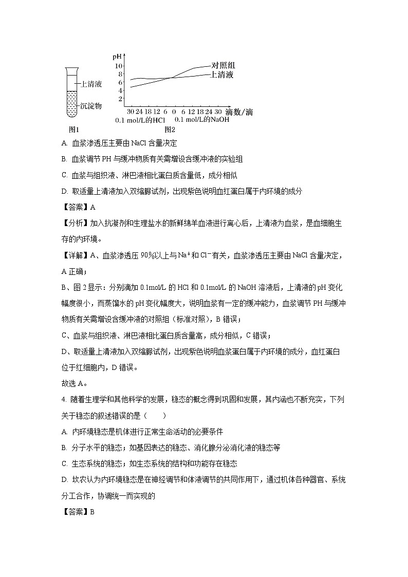
3. 为探究血浆是否有缓冲能力,某实验小组将加入抗凝剂和生理盐水的新鲜绵羊血液进行离心,结果如图1;接着取上清液,分别向其中滴加0.1ml/L的HCl溶液和0.1ml/L的NaOH溶液,同时用蒸馏水作为对照,结果如图2,结合所学知识判断下列说法正确的是( )
A. 血浆渗透压主要由NaCl含量决定
B. 血浆调节PH与缓冲物质有关需增设含缓冲液的实验组
C. 血浆与组织液、淋巴液相比蛋白质含量低,成分相似
D. 取适量上清液加入双缩脲试剂,出现紫色说明血红蛋白属于内环境的成分
【答案】A
【分析】加入抗凝剂和生理盐水的新鲜绵羊血液进行离心后,上清液为血浆,是血细胞生存的内环境。
【详解】A、血浆渗透压90%以上与Na+和Cl-有关,血浆渗透压主要由NaCl含量决定,A正确;
B、图2显示:分别滴加0.1ml/L的HCl和0.1ml/L的NaOH溶液后,上清液的pH变化幅度很小,而蒸馏水的pH变化幅度大,说明血浆有一定的缓冲能力,血浆调节PH与缓冲物质有关需增设含缓冲液的对照组(标准对照),B错误;
C、血浆与组织液、淋巴液相比蛋白质含量高,成分相似,C错误;
D、取适量上清液加入双缩脲试剂,出现紫色说明血浆蛋白属于内环境的成分,血红蛋白位于红细胞内,D错误。
故选A。
4. 随着生理学和其他科学的发展,稳态的概念得到巩固和发展,其内涵也不断充实,下列关于稳态的叙述错误的是( )
A. 内环境稳态是机体进行正常生命活动的必要条件
B. 分子水平的稳态;如基因表达的稳态、消化腺分泌消化液的稳态等
C. 生态系统的稳态;如生态系统的结构和功能存在稳态
D. 坎农认为内环境稳态是在神经调节和体液调节的共同作用下,通过机体各种器官、系统分工合作,协调统一而实现的
【答案】B
【分析】关于“内环境稳态的调节”:(1)实质:体内渗透压、温度、pH等理化特性和化学成分呈现动态平衡的过程;(2)定义:在神经系统和体液的调节下,通过各个器官、系统的协调活动,共同维持内环境相对稳定的状态;(3)调节机制:神经-体液-免疫调节网络;(4)意义:机体进行正常生命活动的必要条件。
【详解】A、内环境稳态是机体进行正常生命活动的必要条件,如细胞代谢需要依靠分解葡萄糖来提供能量,只有血糖浓度和血液中的含氧量保持在正常范围内,才能为这一反应提供充足的反应物,A正确;
B、分子水平的稳态;如基因表达的稳态、激素分泌的稳态等,B错误;
C、生态系统的稳态;如生态系统的结构和功能存在稳态,稳态已成为生命科学的一大基础概念,C正确;
D、美国著名学家坎农认为内环境稳态是在神经调节和体液调节的共同作用下,通过机体各种器官、系统分工合作,协调统一而实现的,D正确。
故选B。
5. 小明在野外草地玩耍时,旁边草丛里突然窜出一条蛇。他非常紧张:心跳加快、呼吸急促,撒腿就跑,心跳、呼吸好久才平复下来。下列有关该生理现象说法正确的是( )
A. 交感神经将信息传给大脑皮层,使其产生恐惧的感觉
B. 大脑和脊髓等外周神经系统参入了该生理过程
C. 撒腿就跑受意识支配,心跳、呼吸不受意识支配
D. 心跳加快副交感神经兴奋加强,交感神经兴奋减弱
【答案】C
【分析】神经系统包括中枢神经系统和外周神经系统,中枢神经系统由脑和脊髓组成,脑分为大脑、小脑和脑干;外周神经系统包括脊神经、脑神经、自主神经,自主神经系统包括交感神经和副交感神经。交感神经和副交感神经是调节人体内脏功能的神经装置,所以也叫内脏神经系统,因为其功能不完全受人类的意识支配,所以又叫自主神经系统,也可称为植物性神经系统。
【详解】A、感觉形成于大脑皮层,交感神经属于传出神经,上行传导束将信息传给大脑皮层,使其产生恐惧的感觉,A错误;
B、大脑和脊髓属于中枢神经系统,B错误;
C、在紧张时,撒腿就跑受意识支配,心跳、呼吸不受意识支配,是不自主的,C正确;
D、心跳加快交感神经兴奋加强,副交感神经兴奋减弱,D错误。
故选C。
6. 神经系统的功能与组成它的细胞的特点密切相关。神经发生指细胞增殖、分化、迁移和存活等,它们受激素和生长因子及环境等多种因素的影响,下列有关组成神经系统的细胞说法错误的是( )
A. 神经系统中的细胞包括神经元和神经胶质细胞两大类,神经胶质细胞对神经元起辅助作用,数量远大于神经元
B. 神经元是神经系统结构和功能的基本单位,其树突很多,有利于将信息输送到支配的器官
C. 丰富的学习活动和生活体验可促进脑神经元的产生
D. 神经胶质细胞参与构成神经纤维表面的髓鞘,一条神经含许多神经纤维
【答案】B
【分析】神经元的基本结构包括细胞体和突起两部分。神经元的突起般包括一条长而分支少的轴突和数条短而呈树枝状分支的树突,轴突以及套在外面的髓鞘叫神经纤维,许多神经纤维集结成束,外面包上一层膜构成神经。 神经纤维末端的细小分支叫神经末梢,神经末梢分布在全身各处。神经元的功能是神经元受到刺激后能产生兴奋,并能把兴奋传导到其它的神经元。
【详解】A、神经系统中的细胞包括神经元和神经胶质细胞两大类,神经胶质细胞泛分布于神经元之间,是对神经元起支持、保护营养和修复的辅助作用的细胞,数量远大于神经元,A正确;
B、神经元是神经系统结构和功能的基本单位,其树突很多,有利于接收信息,B错误;
C、经发生指细胞增殖、分化、迁移和存活等,它们受激素和生长因子及环境等多种因素的影响,丰富的学习活动和生活体验可促进脑神经元的产生,C正确;
D、神经胶质细胞泛分布于神经元之间,是对神经元起支持、保护营养和修复的辅助作用的细胞,在外周神经系统中,神经胶质细胞参与构成神经纤维表面的髓鞘,一条神经含许多神经纤维,D正确。
故选B。
7. 某生理学家在研究条件反射时做了以下实验:给狗喂食,狗会分泌唾液;只给狗听铃声而不喂食,狗不会分泌唾液;若同时给狗投喂食物和听铃声,经过多次重复后,再单独听铃声,狗也会分泌唾液。以下说法错误的是( )
A. 狗分泌唾液发生了兴奋在神经纤维上的传导和神经元之间的传递
B. 条件反射的建立说明铃声由非条件刺激转化为了条件刺激
C. 条件反射的建立和消退都是学习的过程,都需要大脑皮层参与
D. 该实验为养宠物训练其固定地点大小便提供了科学方法
【答案】B
【分析】反射一般可以分为两大类:非条件反射和条件反射。非条件反射是指人生来就有的先天性反射,是一种比较低级的神经活动,由大脑皮层以下的神经中枢,如脑干、脊髓参与即可完成;条件反射是人出生以后在生活过程中逐渐形成的后天性反射,是在非条件反射的基础上,在大脑皮层参与下完成的,是高级神经活动的基本方式。
【详解】A、狗分泌唾液属于反射,需要经过反射弧,则发生了兴奋在神经纤维上的传导和神经元之间的传递,A正确;
B、条件反射的建立说明铃声由无关件刺激转化为了条件刺激,B错误;
C、喂食和铃声反复结合刺激后,铃声能引起唾液分泌,该过程属于条件反射,需要大脑皮层参与,条件反射的建立和消退都是学习的过程,都需要大脑皮层参与,C正确;
D、通过奖励或惩处,使宠物建立定点大小便的条件反射,所以该实验为养宠物训练其固定地点大小便提供了科学方法,D正确。
故选B。
8. 心率为心脏每分钟搏动的次数。心肌P细胞可自动产生节律性动作电位以控制心脏搏动。同时,P细胞也受交感神经和副交感神经的双重支配。受体阻断剂A和B能与各自受体结合,并分别阻断两类自主神经的作用,以受试者在安静状态下的心率为对照,检测了两种受体阻断剂对心率的影响,结果如图。下列说法不正确的是( )
A. 调节心脏功能的基本中枢位于脑干
B. 大脑皮层通过此中枢对心脏活动起调节作用,体现了神经系统的分级调节
C. 受体阻断剂A可阻断副交感神经的作用,兴奋在此神经与P细胞之间进行传递的结构为突触
D. 自主神经被完全阻断时的心率为固有心率,据图分析,受试者在安静状态下的心率大于固有心率
【答案】D
【分析】交感神经和副交感神经作用于同一器官的效果通常是相反的,当人体处于兴奋状态时,交感神经活动占据优势,心跳加快,支气管扩张,但胃肠的蠕动和消化腺的分泌活动减弱;而当人处于安静状态时,副交感神经活动则占据优势,此时,心跳减慢,但胃肠的蠕动和消化液的分泌会加强。
【详解】A、调节心脏功能的基本中枢位于脑干,调节呼吸的中枢也在脑干,A正确;
B、大脑皮层为高级神经中枢,此中枢(脑干)对心脏活动起调节作用,大脑皮层通过此中枢对心脏活动起调节作用,体现了神经系统的分级调节,B正确;
C、交感神经可以使心跳加快、加强,副交感神经使心跳减慢、减弱,据图分析可知,与对照组相比,当受体阻断剂A与受体结合后,心率比安静时明显加快,而受体阻断剂B与受体结合后,心率下降,所以受体阻断剂A可阻断副交感神经的作用,兴奋在此神经与P细胞之间进行传递的结构为突触,C正确;
D、自主神经被完全阻断时的心率为固有心率,与对照组(安静状态下的心率)相比,受体阻断剂A和B同时处理时为固有心率,说明安静状态下心率小于固有心率,D错误。
故选D。
9. 听到上课铃声,同学们立刻走进教室,这一行为与神经调节有关。该过程中,其中一个神经元的结构及其在某时刻的电位如图所示。下列关于该过程的叙述错误的是( )
A. 膜外Na+浓度会影响动作电位峰值,K+外流是维持静息电位的机理
B. 动作电位沿神经纤维传播时,膜内电流方向与兴奋传导方向相同
C. ②处产生的神经冲动,只能沿着神经纤维向右侧传播出去
D. 兴奋通过突触传给下一个神经元,导致下一个神经元兴奋
【答案】D
【分析】神经纤维未受到刺激时,细胞膜内外的电荷分布情况是外正内负,当某一部位受刺激时,其膜电位变为外负内正。在反射弧中,兴奋在神经纤维上的传导是单向的。
【详解】A、动作电位是Na+内流导致的,膜外 Na+ 浓度会影响动作电位峰值,K+ 外流是维持静息电位的机理,静息电位表现为内负外正,A正确;
B、动作电位沿神经纤维传播时,膜内电流方向(兴奋部位→未兴奋部位)与兴奋传导方向(兴奋部位→未兴奋部位)相同,B正确;
C、由图可知,在机体内(兴奋单向传递),受到适宜的刺激后,兴奋由③→④,故②处产生的神经冲动,只能沿着神经纤维向右侧传播出去,C正确;
D、兴奋通过突触传给下一个神经元,导致下一个神经元兴奋或抑制,取决于神经递质的类型,D错误。
故选D。
10. 人的大脑由很多复杂的高级功能,因为大脑皮层有140多亿个神经元,组成了许多神经中枢,是整个神经系统中最高级的部位。下列有关人脑的高级功能叙述错误的是( )
A. 人类语言活动中的听、说、读、写分别由大脑皮层不同的区域控制,它们相互独立
B. 经常运用已学过的生物学概念去解释相关的生命现象,概念就不容易遗忘
C. 若能看、听,但不能写和说,则说明W区和S区受损
D. 情绪是人对环境作出的反应,不是人脑特有的高级功能
【答案】A
【分析】语言、学习、记忆和思维都属于脑高级功能,学习是神经系统不断地接受刺激,获得新的行为、习惯和积累经验的过程,记忆是将获得的经验进行贮存和再现的过程,记忆可分为瞬时记忆、短期记忆、长期记忆和永久记忆几个过程,短期记忆与神经元的活动及神经元之间的联系有关,尤其是大脑皮层下一个形状像海马的脑区有关,长期记忆与新突触的建立有关。
【详解】A、语言功能包括听、说、写、读,由大脑皮层不同区域控制,它们之间相互联系,A错误;
B、人类的记忆过程可以细分成四个阶段,即感觉性记忆、第一级记忆、第二级记忆和第三级记忆,感觉性记忆和第一级记忆相当于短时记忆,第二、三级记忆相当于长时记忆,经常用已学过的生物学概念解释相关的生物学现象,概念就不容易遗忘,即将短时记忆经过强化形成了长时记忆,B正确;
C、若能看、听,但不能写,说明W区受损,不能说,说明S区受损,C正确;
D、情绪是人对不同的环境做出的反应,是大脑的高级功能之一,是适应环境的一种方式,不是人脑特有的高级功能,D正确。
故选A。
11. 科研人员用电压钳技术记录到枪乌贼神经纤维在兴奋过程中离子通过通道蛋白时产生跨膜的内向电流和外向电流(先是向下内向电流后是向上外向电流如图1)。河豚毒素(TTX)和四乙铵(TEA)可阻断相关离子通道而不能产生对应电流,现在分别用四乙铵(TEA)和河豚毒素(TTX)处理枪乌贼神经纤维重复以上实验结果如图2和图3。以下说法正确的是( )
A. 钠离子内流形成是内向电流,TEA阻断钠离子通道
B. 钠离子外流形成是外向电流,TTX阻断钾离子通道
C. 钾离子内流形成是内向电流,TTX阻断钾离子通道
D. 钾离子外流形成是外向电流,TEA阻断钾离子通道
【答案】D
【分析】静息时,神经细胞膜对钾离子的通透性大,钾离子大量外流,形成内负外正的静息电位;受到刺激后,神经细胞膜的通透性发生改变,对钠离子的通透性增大,钠离子内流,形成内正外负的动作电位。兴奋部位和非兴奋部位形成电位差,产生局部电流,兴奋就以电信号的形式传递下去。
【详解】AB、内向电流为钠离子内流所致,外向电流为钾离子外流所致,据图1、3可知,TTX使得内向电流不能形成,即TTX阻断钠离子通道,AB错误;
CD、外向电流为钾离子外流所致,据图1、2可知,使用TEA使得外向电流不能形成,故TEA阻断钾离子通道,C错误,D正确。
故选D。
12. 下图为人体尿液生成过程中脂质性醛固酮作用机制。下列说法错误的是( )
A. 醛固酮进入靶细胞方式是自由扩散
B. 醛固酮分泌异常减少会出现血钾偏高症状
C. 醛固酮作用的靶细胞主要是肾小管和输尿管上皮细胞
D. 醛固酮通过诱导合成钠离子通道蛋白,增加靶细胞对钠离子吸收
【答案】C
【分析】人体的水平衡调节过程:(1)当人体失水过多、饮水不足或吃的食物过咸时→细胞外液渗透压升高→下丘脑渗透压感受器受到刺激→垂体释放抗利尿激素增多→肾小管、集合管对水分的重吸收增加→尿量减少,同时大脑皮层产生渴觉(主动饮水)。(2)体内水过多时→细胞外液渗透压降低→下丘脑渗透压感受器受到刺激→垂体释放抗利尿激素减少→肾小管、集合管对水分的重吸收减少→尿量增加。
【详解】A、醛固酮是脂质性的物质,进入靶细胞方式是自由扩散,A正确;
B、醛固酮促进细胞排出钾离子、吸收钠离子,所以醛固酮分泌异常减少会出现血钾偏高症状,B正确;
C、醛固酮作用的靶细胞主要是肾小管和集合管细胞,C错误;
D、醛固酮与其受体结合后形成醛固酮—受体复合物,诱导钠离子通道等蛋白基因的表达,进而促进肾小管和集合管对Na+的重吸收,D正确。
故选C。
13. HIV主要侵入辅助性T细胞,随着病毒的复制T细胞的数量持续下降最终患者由于免疫功能丧失引起严重感染或恶性肿瘤等疾病。下列说法正确的是( )
A. HIV结构中有逆转录酶
B. HIV的RNA可直接翻译成蛋白质
C. HIV侵入辅助T细胞时只有RNA进入细胞,蛋白质部分留在细胞外
D. 艾滋病患者最终会因体液免疫功能几乎完全丧失引起严重感染或恶性肿瘤等疾病
【答案】A
【分析】关于“艾滋病”:(1)艾滋病的中文名称是获得性免疫缺陷综合征(AIDS),其病原体是人类免疫缺陷病毒(HIV)。(2)艾滋病的致病原理:HIV病毒进入人体后,与人体的辅助性T细胞结合,破坏辅助性T细胞,使免疫调节受到抑制,使人的免疫系统瘫痪,最后使人无法抵抗其他细菌、病毒的入侵,让人死亡。(3)艾滋病的传播途径包括:血液传播、性传播、母婴传播。
【详解】A、HIV属于逆转录病毒,HIV结构中有逆转录酶,A正确;
B、HIV的RNA需要先经过逆转录合成DNA,DNA再转录、翻译出蛋白质,B错误;
C、HIV侵入辅助T细胞时,整个病毒均进入宿主细胞,而非只有RNA进入宿主细胞,C错误;
D、辅助性T细胞在体液免疫和细胞免疫中均发挥重要作用,艾滋病患者最终会因体液免疫和细胞免疫功能几乎完全丧失引起严重感染或恶性肿瘤等疾病,D错误。
故选A。
14. 绝大多数蛋白质抗原如病原微生物、大分子化合物等刺激B细胞产生抗体时,必须依赖T细胞的辅助称为T细胞依赖性抗原(TD-Ag)。有关说法错误的是( )
A. B细胞可以识别天然完整的抗原
B. 辅助性T细胞能识别APC呈递的抗原
C. TD-Ag诱导先天性胸腺缺陷个体时,机体产生抗体能力较低
D. 能够摄取并处理TD-Ag细胞有B细胞、细胞毒性T细胞、巨噬细胞等
【答案】D
【分析】免疫应答是机体对抗原性异物所发生的一系列生理反应, 包括抗原呈递细胞对抗原的加工、处理和呈递、抗原特异性淋巴细胞对抗原的识别、自身活化、增殖、分化及产生生物学效应的全过程。具有排异性、特异性、记忆性三大特点。体液免疫应答主要由B细胞介导,借B细胞分泌的抗体执行。
【详解】A、B细胞是具有特异性识别功能的免疫细胞,可以识别天然完整的抗原,A正确;
B、辅助性T细胞能识别APC呈递的抗原,并且在识别之后其表面特定的分子可以发生变化并与B细胞结合,B正确;
C、必须依赖T细胞的辅助称为T细胞依赖性抗原(TD-Ag),先天性胸腺缺陷个体T细胞不能正常发育成熟,故TD-Ag诱导先天性胸腺缺陷个体时,机体产生抗体(体液免疫产生抗体的过程需要辅助性T细胞的协助)的能力较低,C正确;
D、能够摄取并处理TD-Ag的细胞(抗原呈递细胞)有B细胞、巨噬细胞等,D错误。
故选D。
15. 下图为某病毒感染免疫力正常的人后,体内病毒及免疫指标的变化趋势,检测结果呈阳性,表示检测到该物质;呈阴性表示未检测到该物质。下列说法正确的是( )
A. 感染初期细胞免疫已被激活
B. 抗体可直接清除内环境中的病毒
C. 辅助性T细胞能识别并裂解病毒感染的细胞
D. 对感染者进行抗体检测其结果可能显示阴性
【答案】D
【分析】一、体液免疫:病原体可以直接和B细胞接触,同时可以通过树突状细胞将抗原呈递给B细胞,B细胞在接受两个信号后,同时接受辅助性T细胞分泌的细胞因子的作用,开始增殖分化形成记忆细胞和浆细胞,浆细胞产生抗体,和病原体结合。
二、细胞免疫过程:①被病原体(如病毒)感染的宿主细胞(靶细胞)膜表面的某些分子发生变化,细胞毒性T细胞识别变化的信号。②细胞毒性T细胞分裂并分化,形成新的细胞毒性T细胞和记忆T细胞,细胞因子能加速这一过程。③新形成的细胞毒性细胞在体液中循环,它们可以识别并接触、裂解被同样病原体感染的靶细胞。④靶细胞裂解、死亡后,病原体暴露出来,抗体可以与之结合;或被其他细胞吞噬掉。
【详解】A、从图中看出,感染初期T细胞没有被激活,说明细胞免疫没有激活,A错误;
B、抗体和抗原(内环境的病毒)结合,导致病毒失去吸附、增殖的能力,更多的时候,是形成凝集物,被吞噬细胞吞噬,所以抗体没有直接清除病毒,B错误;
C、辅助性T细胞不能裂解靶细胞,裂解靶细胞的是细胞毒性T细胞,C错误;
D、从图中看出,在感染最前期和后期,身体中都检测不到抗原,所以此时进行抗体检测,结果可能显示阴性,D正确。
故选D。
16. 过敏反应发生机制如图所示。过敏原和IgE抗体作用下肥大细胞可产生组胺,使血管壁通透性增加,引起过敏反应。下列说法正确的是( )
A. 过敏原第一次进入机体就可以产生过敏反应
B. 过敏反应可引起呼吸道平滑肌收缩出现咳嗽等症状
C. 过敏原与进入肥大细胞内的IgE抗体结合引发过敏反应
D. 过敏反应是细胞免疫异常导致的,细胞毒性T细胞参与过敏反应形成
【答案】B
【分析】过敏反应是过敏原再次侵入有过敏体质的机体时,初次接触过敏原使机体产生的抗体吸附在细胞表面这时与过敏原结合,进而使靶细胞释放组胺等化学物质,引发过敏反应。
【详解】A、过敏原再次进入机体就可以产生过敏反应,A错误;
B、过敏反应中释放的组胺物质引起呼吸道平滑肌收缩出现咳嗽等症状,B正确;
C、过敏原与肥大细胞表面的IgE抗体结合引发过敏反应,C错误;
D、图中涉及的免疫活性物质为抗体,故过敏反应是体液免疫异常导致的,B细胞参与过敏反应形成,D错误。
故选B。
17. 人体的免疫系统自我调节能力是有限的,如由遗传因素和环境诱因引起的毒性弥漫性甲状腺肿(GD)的病因是机体产生了“促甲状腺激素受体刺激性抗体”,该抗体能持续刺激甲状腺分泌过多的甲状腺激素导致代谢紊乱。人类利用免疫学原理提高我们的生存生活质量。如疫苗、免疫抑制剂(环孢霉素A是一种能抑制T细胞增殖的药物,它能使人体免疫系统处于无应答或弱应答状态)等,下列利用免疫学原理叙述错误的是( )
A. 疫苗属于抗原,会引发机体产生免疫反应,能识别组织相容性抗原
B. 环孢霉素A可提高器官移植的成活率
C. 毒性弥漫性甲状腺肿(GD)是一种自身免疫病
D. 治疗某些免疫失调引起的疾病可使用免疫抑制剂疗法
【答案】A
【分析】自身免疫病是指机体对自身抗原发生免疫反应而导致自身组织损害所引起的疾病。
【详解】A、疫苗作为抗原可引起机体产生特异性免疫,疫苗不能识别组织相容性抗(HLA),A错误;
B、环孢霉素A是一种能抑制T细胞增殖的药物,能降低细胞免疫功能,则可提高器官移植的成活率,B正确;
C、毒性弥漫性甲状腺肿(GD)的病因是机体产生了“促甲状腺激素受体刺激性抗体”,则免疫系统攻击了自身的细胞,所以属于自身免疫病,C正确;
D、治疗某些免疫失调引起的疾病可使用免疫抑制剂疗法,如自身免疫病,D正确。
故选A。
18. 应激是一个以神经内分泌反应为基础涉及整体、器官和细胞等多个层面的全身性反应。下图示为神经系统、内分泌系统和免疫系统间相互作用共同调节机体的应激反应。动物实验表明切除双侧肾上腺后,几乎不能适应任何应激环境,再注射GC动物可恢复其抗损伤的应激能力。其中GC代表糖皮质激素,下列说法错误的是( )
A. 下丘脑通过自主神经直接支配免疫系统
B. 神经系统、内分泌系统的细胞可以表达细胞因子受体
C. 应激反应调节机制体现出反馈调节和分级调节
D. 如果仅切除肾上腺皮质保留肾上腺髓质,动物在损伤应激状态下仍有可能存活
【答案】D
【分析】下丘脑释放的促肾上腺皮质激素释放激素作用于垂体,促进促肾上腺皮质激素(ACTH)的释放。肾上腺皮质在ACTH的作用下合成糖皮质激素,糖皮质激素的分泌量达到一定的程度可以抑制下丘脑和垂体的活动,糖皮质激素的分泌存在分级调节和反馈调节。
【详解】A、自主神经系统通过支配平滑肌、心肌、分泌(外分泌)腺、代谢细胞(肝细胞、脂肪细胞)和免疫系统的细胞来实现其功能。结合题图可知,下丘脑通过自主神经(包括交感神经和副交感神经)直接支配免疫系统,A正确;
B、题图中,细胞因子可作用于垂体和下丘脑,说明垂体和下丘脑相关的细胞可以表达细胞因子受体,细胞因子也可作用于B细胞和细胞毒性T细胞 ,故神经系统、内分泌系统的细胞可以表达细胞因子受体,B正确;
C、GC代表糖皮质激素,糖皮质激素的分泌存在“下丘脑—垂体—肾上腺皮质轴”的分级调节以及当GC含量过高抑制下丘脑和垂体分泌相关激素的反馈调节,C正确;
D、动物实验表明切除双侧肾上腺后,几乎不能适应任何应激环境,再注射GC动物可恢复其抗损伤的应激能力,故如果仅切除肾上腺皮质保留肾上腺髓质,机体仍不能分泌GC,动物在损伤应激状态下仍不能存活,D错误。
故选D。
二、非选择题(本题共4小题,共64分)
19. 人体内有一个巨大的神经网络,人体的一切生命活动如缩手反射、心跳和驾车等都离不开神经系统的调节和控制,根据所学神经调节的知识下列问题:
(1)神经调节的结构基础是______。当手受到针的刺激,会发生缩手反射,从反射的类型看,缩手反射属于______
(2)如图是缩手反射的模式图,当手受到针的刺激后会发生缩手反射,由4传到5的信号变化是______;某药物能作用于3处突触处,导致肌肉持续收缩______(填“属于”或“不属于”)缩手反射,理由是______。
(3)神经系统能控制心脏的活动,刺激副交感神经,心脏的收缩活动会发生改变。某研究小组欲探究“在神经元和心肌细胞之间传递的信号是化学信号还是电信号”,进行了下列实验。
实验步骤:
①取两个生理状态相同的蛙的离体仍跳动的心脏A和心脏B,置于相同的营养液中,心脏A中有某副交感神经,心脏B中______。
②刺激心脏A中的该副交感神经,心脏A收缩活动发生改变,再从心脏A的营养液中取一些液体注入放有心脏B的营养液中。
预测实验结果并得出结论:
①若心脏B心肌细胞的收缩活动发生改变,则在神经元和心肌细胞之间传递的信号是______;
②若心脏B心肌细胞的收缩活动不发生改变,则在神经元和心肌细胞之间传递的信号是______。
(4)一般的高速路都有限速的规定。例如,我国道路交通安全法规定,机动车在高速公路行驶,车速最高不得超过120km/h。在高速路上行车要与前车保持适当的距离,如200m。这项规定的合理性作出解释:____________。
【答案】(1)①. 反射弧 ②. 非条件反射
(2)①. 电信号→化学信号→电信号 ②. 不属于 ③. 未经过完整的反射弧完成不叫反射
(3)①. 去除该副交感神经 ②. 化学信号 ③. 电信号
(4)在行车过程中,发现危险进行紧急处置,实际上需要经过一个复杂的反射过程。视觉器官等接受信号并将信号传至大脑皮层作出综合的分析与处理,最后作出应急的反应,要经过兴奋在神经纤维上的传导以及多次突触传递,因此从发现危险到作出反应需要一定的时间。车速过快或车距过小,就缺少足够的时间来完成反应的过程
【分析】神经调节的基本方式是反射,反射的结构基础是反射弧,反射弧由感受器、传入神经、神经中枢、传出神经和效应器五部分组成。静息电位的产生是钾离子外流,动作电位是由钠离子内流形成的。
【小问1详解】神经调节的基本方式是反射,反射的结构基础是反射弧。当手受到针的刺激,会发生缩手反射,这是生来就有的属于非条件反射。
【小问2详解】如图是缩手反射的模式图,当手受到针的刺激后会发生缩手反射,由4传到5在神经末梢和肌肉之间有一个类似突触的结构,则信号变化是电信号→化学信号→电信号。某药物能作用于3处突触处,导致肌肉持续收缩不属于缩手反射,因为未经过完整的反射弧完成不叫反射。
【小问3详解】神经系统能控制心脏的活动,刺激副交感神经,心脏的收缩活动会发生改变。某研究小组欲探究“在神经元和心肌细胞之间传递的信号是化学信号还是电信号”,进行了下列实验。
该实验的目的是探究在神经元和心肌细胞之间传递的信号是化学信号还是电信号。
实验步骤:
①在该实验中心脏A保留交感神经,剃除心脏B的副交感神经(排除神经对心脏B的影响)。
②刺激心脏A中的副交感神经,心脏A收缩活动发生改变,再从心脏A的营养液中取一些液体注入放有心脏B的营养液中。
(检测心脏A的营养液中是否含有相应的化学物质)预测实验结果并得出结论:
①若在心脏B的营养液中加入心脏A的营养液后,B的心脏活动也发生改变,说明A的营养液中含有某种物质使B心脏的活动发生改变,即证明当神经系统控制心脏活动时,在神经元与心肌细胞之间传递的信号是化学信号;
②如果B的心脏活动不发生改变,说明A的营养液中没有某种物质使B心脏的活动发生改变,即证明当神经系统控制心脏活动时,在神经元与心肌细胞之间传递的信号是电信号。
【小问4详解】在行车过程中,发现危险进行紧急处置,实际上需要经过一个复杂的反射过程。视觉器官等接受信号并将信号传至大脑皮层作出综合的分析与处理,最后作出应急的反应,要经过兴奋在神经纤维上的传导以及多次突触传递,因此从发现危险到作出反应需要一定的时间。车速过快或车距过小,就缺少足够的时间来完成反应的过程。所以我国道路交通安全法规定,机动车在高速公路行驶,车速最高不得超过120km/h。在高速路上行车要与前车保持适当的距离,如200m。
20. 巨噬细胞遇到入侵的微生物时,会释放一种称为白细胞介素-1的调节分子,它们通过血液流向大脑。白细胞介素-1和其他致热原,如细菌产生的内毒素,能刺激机体使体温升高,出现发热现象,发热时体温调节过程分为三个时期:体温上升期、高温持续期和体温下降期(退热期)。
(1)白细胞介素-1属于免疫活性物质中的______,体温调节高级中枢位于______。
(2)体温上升期时神经中枢发出指令经______(填“副交感神经”或“交感神经”)到达散热部位引起皮肤血管______(填“扩张”或“收缩”)导致皮肤温度降低和散热减少。同时机体出现寒战以增加产热,寒战是骨骼肌不随意的节律性收缩其神经中枢位于______。
(3)病人在体温上升期出现皮肤冰凉感到发冷或恶寒原因是______。进入体温下降期(退热期)会出现大量出汗,严重者可致脱水此时机体散热______产热(填“大于”或“小于”或“等于”)直到体温调控至正常,由于大量出汗______激素分泌量增加尿量减少。发热期间机体的体温调节功能______。(填“正常”或“障碍”)
【答案】(1)①. 细胞因子 ②. 下丘脑
(2)①. 交感神经 ②. 收缩 ③. 下丘脑
(3)①. 体温上升期时皮肤血管收缩导致皮肤温度降低出现皮肤冰凉,同时冷觉感受器兴奋并将兴奋传到大脑皮层产生发冷或恶寒 ②. 大于 ③. 抗利尿激素 ④. 正常
【分析】下丘脑是体温调节的神经中枢,寒冷环境下:寒冷环境→皮肤冷觉感受器→下丘脑体温调节中枢→增加产热(骨骼肌战栗、立毛肌收缩、甲状腺激素分泌增加),减少散热(毛细血管收缩、汗腺分泌减少)使得体温维持相对稳定。
交感神经和副交感神经它们的作用通常是相反的。当人体处于兴奋状态时,交感神经活动占据优势,心跳加快,支气管扩张,但胃肠的蠕动和消化腺的分泌活动减弱;而当人处于安静状态时,副交感神经活动则占据优势,此时,心跳减慢,但胃肠的蠕动和消化液的分泌增强。
【小问1详解】白细胞介素-1属于免疫系统成份细胞因子,除此之外含有干扰素、肿瘤坏死因子等。体温调节高级中枢位于下丘脑。
【小问2详解】机体处于兴奋状态时,交感神经的活动占优势,故体温上升期时神经中枢发出指令经交感神经到达散热部位引起皮肤血管收缩导致皮肤温度降低和散热减少。同时机体出现寒战以增加产热,寒战是骨骼肌不随意的节律性收缩其神经中枢位于下丘脑。
【小问3详解】病人在体温上升期出现皮肤冰凉感到发冷或恶寒原因是体温上升期时皮肤血管收缩导致皮肤温度降低出现皮肤冰凉,同时冷觉感受器兴奋并将兴奋传到大脑皮层产生发冷或恶寒。进入体温下降期(退热期)会出现大量出汗,出汗会增加机体的散热,故严重者可致脱水此时机体散热大于产热,直到体温调控至正常,由于大量出汗,机体丢水水分较多,抗利尿激素分泌量增加,促进肾小管和集合管对水的重吸收导致尿量减少。发热期间机体的体温调节功能正常,机体具备调节产热和散热的能力。
21. 胰岛素的分泌活动受到营养物质、神经体液等诸多因素的调节作用。在持续高血糖刺激下胰岛素分泌过程如图示,该过程可分为快速分泌和慢速分泌两个阶段:快速分泌阶段胰岛素的分泌量迅速增高持续5-10分钟;慢速分泌阶段在快速分泌结束后胰岛素又逐渐增加达到一个平稳的高水平状态并持续2-3小时
(1)19世纪世界上很多著名的科学家试图通过研碎胰腺的方法来获得其中的胰岛素,但都没有成功,原因是______。胰岛素与胰高血糖素共同作用靶器官是______。人体空腹时血糖的重要来源是______。健康人在紧张、空腹时检测血糖水平升高,原因是______。
(2)对降低餐后高血糖起主要作用是______(填“快速分泌阶段”或“慢速分泌阶段”)。胰岛细胞还受自主神经支配分泌激素完成血糖调节这种调节方式称为______。
(3)妊娠糖尿病对母亲和胎儿的巨大危害已引起人们的高度重视,下图为孕妇体内血糖调节部分示意图。
图示中器官甲是______,可通过抽血检测胰岛素分泌功能是否异常,这是因为激素调节具有______的特点。据图可知,孕妇的雌激素水平升高使胰岛素作用的靶器官对胰岛素敏感性下降,表现为组织细胞吸收利用葡萄糖的量______(填“增加”或“减少”),对肝脏中糖原分解为葡萄糖的抑制作用______(填“增加”或“减弱”)。
(4)给正常小鼠注射适量胰岛素溶液,一段时间后小鼠会出现四肢无力,活动减少,甚至昏迷等低血糖症状,小鼠出现低血糖症状原因______。为验证胰岛素具有降低血糖含量的作用,以正常小鼠每次注射药物前后小鼠症状的变化为观察指标,实验方案中给小鼠注射药物顺序合理的是______。
A.先注射胰岛素溶液,后注射生理盐水
B.先注射生理盐水,后注射胰岛素溶液
C.先注射葡萄糖溶液,再注射胰岛素溶液
D.先注射胰岛素溶液,后注射葡萄糖溶液
【答案】(1)①. 胰腺既有外分泌也有内分泌,当研碎胰腺时其外分泌液含有蛋白酶和肽酶等会对内分泌液中胰岛素等蛋白质类物质分解所以无法提取胰岛素 ②. 肝脏 ③. 肝糖原分解 ④. 人在紧张时交感神经兴奋会使肾上腺素分泌量增加,肾上腺素能促进血糖升高
(2)①. 慢速分泌阶段 ②. 神经—体液调节
(3)①. 卵巢 ②. 体液运输 ③. 减少 ④. 减弱
(4)①. 注射胰岛素溶液后,血糖含量下降小鼠组织细胞特别脑组织细胞因糖供应减少导致能量供应不足而发生功能障碍,从而引起低血糖症状 ②. D
【分析】血糖平衡的调节存在神经调节和体液调节。血糖偏高时,能直接刺激胰岛B细胞分泌更多胰岛素,胰岛素能促进组织细胞加速摄取、利用、储存葡萄糖,使血糖降低;同时,高血糖也能刺激下丘脑的某区域,通过神经控制促进胰岛B细胞的分泌。血糖偏低时,能直接刺激胰岛A细胞分泌更多胰高血糖素,胰高血糖素能促进肝糖原分解,促进一些非糖物质转化为葡萄糖,使血糖水平升高;同时,低血糖也能刺激下丘脑的另外的区域,通过神经控制促进胰岛A细胞的分泌。
【小问1详解】由于胰腺既有外分泌也有内分泌,当研碎胰腺时其外分泌液含有蛋白酶和肽酶等会对内分泌液中胰岛素等蛋白质类物质分解所以无法提取胰岛素,导致19世纪世界上很多著名的科学家试图通过研碎胰腺的方法来获得其中的胰岛素,但都没有成功。胰岛素与胰高血糖素共同作用靶器官是肝脏,胰岛素促进肝糖原的合成,胰高血糖素促进肝糖原的分解。人体空腹时血糖的重要来源是肝糖原分解。健康人在紧张、空腹时检测血糖水平升高,原因是人在紧张时交感神经兴奋会使肾上腺素分泌量增加,肾上腺素能促进血糖升高。
【小问2详解】餐后,由于食物中糖类的消化吸收导致血糖升高,机体分泌更多的胰岛素用于降低血糖,对降低餐后高血糖起主要作用是慢速分泌阶段,在这一阶段,胰岛素在餐后逐渐增加,并达到一个平稳的高水平。胰岛细胞还受自主神经支配分泌激素完成血糖调节这种调节方式称为神经—体液调节,涉及反射弧和激素发挥作用。
【小问3详解】图中器官甲能分泌雌激素,故甲为卵巢,可通过抽血检测胰岛素分泌功能是否异常,这是因为激素调节具有通过体液进行运输的特点。
据图可知,孕妇的雌激素水平升高使胰岛素作用的靶器官对胰岛素敏感性下降,胰岛素(促进组织细胞加速摄取利用葡萄糖,抑制肝糖原的分解和非糖物质的转化)不能很好的传递信息,使得组织细胞吸收利用葡萄糖的量减少,对肝脏中糖原分解为葡萄糖的抑制作用减弱。
【小问4详解】正常小鼠体内的血糖浓度和胰岛素的水平是正常的,给正常小鼠注射适量胰岛素溶液,一段时间后小鼠会出现四肢无力,活动减少,甚至昏迷等低血糖症状,小鼠出现低血糖症状原因注射胰岛素溶液后,血糖含量下降小鼠组织细胞特别脑组织细胞因糖供应减少导致能量供应不足而发生功能障碍,从而引起低血糖症状。
为验证胰岛素具有降低血糖含量的作用,以正常小鼠每次注射药物前后小鼠症状的变化为观察指标,实验方案中给小鼠注射药物顺序应为先注射胰岛素溶液,正常小鼠的血糖降低,可观察到明显的低血糖行为,再注射一定量的葡萄糖溶液,小鼠低血糖行为有所缓解,也能说明胰岛素起到降低血糖的作用,D正确,ABC错误。
故选D。
22. 图示为病毒入侵人体时,巨噬细胞快速活化,引起一系列免疫反应。
(1)图中细胞3是______,物质Y是______,图中既能参与非特异性免疫又能参与特异性免疫的细胞是______。图中需要细胞因子活化的细胞有______。
(2)白细胞分化抗原(CD)是白细胞膜表面标志蛋白,CD4(CD4+)和CD8(CD8+)存在于T细胞表面,其中CD4+T细胞通常参与体液免疫和细胞免疫是图中______,CD8+T细胞通常参与细胞免疫是图中______。图示过程体现了免疫系统的______功能。
【答案】(1)①. 浆细胞 ②. 抗体 ③. 巨噬细胞 ④. 细胞1和细胞4
(2)①. 细胞2 ②. 细胞4 ③. 免疫防御
【分析】分析题图,细胞1是B细胞,细胞2是辅助性T细胞,细胞3是浆细胞,细胞4是细胞毒性T细胞,物质Y是抗体。
【小问1详解】分析题图可知,细胞3是浆细胞,其能分泌物质Y抗体。巨噬细胞能够识别、吞噬病原体,也可以呈递抗原,所以既能参与非特异性免疫,也能参与特异性免疫。在细胞免疫过程中细胞4(细胞毒性T细胞)的活化和在体液免疫过程中细胞1(B细胞)的活化需要细胞因子。
【小问2详解】辅助性T细胞既能参与细胞免疫又能参与体液免疫,细胞毒性T细胞只参与细胞免疫,CD4是辅助性T细胞(CD4+)上的一种膜蛋白,CD8是细胞毒性T细胞(CD4+)上的一种膜蛋白,因此其中CD4+T细胞通常参与体液免疫和细胞免疫是图中细胞2(辅助性T细胞),CD8+T细胞通常参与细胞免疫是图中细胞4(细胞毒性T细胞)。图示过程是清除外来病毒入侵的过程,体现了免疫系统的免疫防御功能。
相关试卷
这是一份湖北省市级示范高中智学联盟2024—2025学年高二上学期12月联考生物试卷(解析版),共22页。试卷主要包含了选择题等内容,欢迎下载使用。
这是一份2025湖北省市级示范高中智学联盟高二上学期12月联考生物试题含答案,共8页。试卷主要包含了选择题,非选择题等内容,欢迎下载使用。
这是一份2024~2025学年湖北省市级示范高中智学联盟高二(上)12月联考(月考)生物试卷(含答案),共9页。

