江西省2024-2025学年高一上学期12月月考生物试卷(解析版)
展开
这是一份江西省2024-2025学年高一上学期12月月考生物试卷(解析版),共20页。试卷主要包含了选择题,非选择题等内容,欢迎下载使用。
1. 下列有关细胞学说的叙述正确的是( )
A. 细胞学说揭示了生物界的统一性和多样性
B. “细胞初步分为原核细胞和真核细胞”属于细胞学说的内容
C. 魏尔肖的名言“所有的细胞都来源于先前存在的细胞”是对细胞学说的重要补充
D. 细胞学说提出“一切生物都由细胞发育而来,并由细胞和细胞产物构成”
【答案】C
【分析】细胞学说的建立者主要是两位德国科学家施莱登和施旺,后人根据他们分别于1838年和1839年发表的研究结果进行整理并加以修正,综合为以下要点: (1)细胞是一个有机体,一切动植物都由细胞发育而来,并由细胞和细胞产物所构成;(2)细胞是一个相对独立的单位,既有它自己的生命, 又对与其他细胞共同组成的整体生命起作用;(3)新细胞是由老细胞分裂产生的。
【详解】A、细胞学说揭示了动物和植物的统一性,从而阐明了生物界的统一性,并没有揭示生物界的的多样性,A错误;
B、细胞学说没有对所有细胞进行分类,B错误;
C、施莱登和施旺两人共同提出: 一切动物和植物都是由细胞和细胞产物所构成,细胞是一切动、植物的基本单位,这就是细胞学说的基础;魏尔肖提出的“所有的细胞都来源于先前存在的细胞”,被看作是对细胞学说的重要补充,C正确;
D、细胞学说提出“一切动植物都由细胞发育而来,并由细胞和细胞产物所构成”,D错误。
故选C。
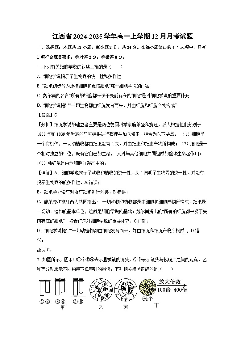
2. 如图所示,图甲中①②③④表示显微镜的镜头,⑤⑥表示镜头与载玻片之间的距离,乙和丙分别表示不同物镜下观察到的图像。下列相关叙述正确的是( )
A. 若使物像放大倍数最大,图甲中的应选择的组合是①④⑤
B. 显微镜的放大倍数指的是物体的面积或者体积的放大倍数
C. 从乙转为丙,正确的操作顺序是移动标本→转动转换器→调节光圈→转动细准焦螺旋
D. 若将显微镜的放大倍数由100×换成400×,则图丁视野中的64个细胞将变为16个
【答案】C
【分析】题图分析,图甲中,①②表示目镜,目镜越长,放大倍数越小,则①的放大倍数小于②;③④表示物镜,物镜越长,放大倍数越大,则③的放大倍数大于④;⑤⑥表示观察时物镜与装片之间的距离,物镜与载玻片距离越近,放大倍数越大,则⑤的放大倍数大于⑥。图乙是低倍镜下的视野,图丙是高倍镜下的视野。
【详解】A、①比②的放大倍数小,③比④的放大倍数大,且放大倍数越大,物镜与标本的距离越近,因此,若使物像放大倍数最大,甲图中的组合一般是②③⑤,A错误;
B、显微镜的放大倍数指的是物体的长或宽的放大倍数,B错误;
C、从图中的乙转为丙,是低倍镜转换为高倍镜的操作,正确的调节顺序:移动标本→转动转换器→调节光圈→转动细准焦螺旋,C正确;
D、当显微镜放大倍数由100倍放大到400倍时,如图丁视野中分布的细胞数会减少16倍,能够观察的细胞个数为64÷42=4个,D错误。
故选C。
3. 在日常生活中,乳酸菌通常用于酸奶发酵,酵母菌通常用于酿酒以及面包和馒头的制作。下列物质和结构是乳酸菌和酵母菌共有的是( )
①细胞壁②细胞核③染色体④DNA⑤细胞质⑥核糖体⑦细胞膜
A. ①④⑤⑥⑦B. ②④⑤⑥⑦
C. ①③④⑤⑥⑦D. ①④⑤⑦
【答案】A
【分析】原核细胞:没有被核膜包被的成形的细胞核,没有核膜、核仁和染色质;没有复杂的细胞器(只有核糖体一种细胞器);含有细胞膜、细胞质,遗传物质是DNA。真核生物:有被核膜包被的成形的细胞核,有核膜、核仁和染色质;有复杂的细胞器(包括线粒体、叶绿体、内质网、高尔基体、核糖体等),遗传物质是DNA。
【详解】①乳酸菌和酵母菌都有细胞壁;②细胞核是真核细胞含有的,酵母菌含有细胞核,乳酸菌为原核细胞,没有细胞核;③染色体是真核细胞含有的,酵母菌含有,乳酸菌不含有;④DNA是细胞生物的遗传物质,乳酸菌和酵母菌都是细胞生物,因而都含有DNA;⑤乳酸菌和酵母菌都是细胞生物,它们都含有细胞质这一结构;⑥乳酸菌和酵母菌都有核糖体,⑦乳酸菌和酵母菌都是细胞生物,细胞生物都有细胞膜这种膜结构,即①④⑤⑥⑦是酵母菌和乳酸菌共有的结构和物质,即A正确。
故选A。
4. 雪梨成熟过程中,果实中的糖类等有机物等物质会发生转化。某生物小组利用成熟初期和成熟后期的雪梨研磨液进行了相关实验。用碘液检测时,发现成熟初期的雪梨研磨液变蓝,且颜色深于成熟后期的雪梨研磨液;用斐林试剂检测时,发现成熟后期的雪梨研磨液出现砖红色沉淀,且颜色深于成熟初期的雪梨研磨液,用双缩脲试剂及苏丹Ⅲ染液分别检测,也出现了相应结果。下列相关叙述错误的是( )
A. 用双缩脲试剂检测是否含蛋白质,应先加A液,再加B液
B. 将碘液和斐林试剂分别加入试管内的研磨液中,水浴加热后方能出现相应的颜色反应
C. 用苏丹Ⅲ染液检测是否含脂肪,若呈橘黄色,则说明雪梨有一定的脂肪
D. 实验结果说明雪梨成熟变甜是大量淀粉转变成可溶性还原糖的结果
【答案】B
【分析】双缩脲试剂用于检验蛋白质,呈紫色;苏丹Ⅲ染液用于检验脂肪,呈橘黄色;斐林试剂可检测还原糖,呈现砖红色。还原糖的鉴定:加入组织样液后,加入斐林试剂(甲液和乙液等量混合均匀后注入),进行水浴加热,观察试管颜色变化,如果出现砖红色沉淀即待测样品中含有还原糖。
【详解】A、用双缩脲试剂检测是否含蛋白质,应先加双缩脲A液,再加双缩脲B液,A正确;
B、加入斐林试剂后需水浴加热方可出现砖红色沉淀,而加入碘液后不需要加热研磨液直接变蓝色,B错误;
C、脂肪可以被苏丹Ⅲ染液染成橘黄色,因此可以用苏丹Ⅲ染液来检测雪梨研磨液中是否含有脂肪,若呈橘黄色,则说明雪梨有一定的脂肪,C正确;
D、用碘液检测时,发现成熟初期的雪梨研磨液变蓝,且颜色深于成熟后期的雪梨研磨液,说明雪梨成熟过程中,淀粉含量在减少,成熟后期的雪梨研磨液颜色变为砖红色,且颜色深于成熟初期的雪梨研磨液,说明雪梨成熟过程中,还原糖含量增多,因此雪梨成熟变甜,原因是雪梨组织中大量淀粉转变成了可溶性还原糖,D正确。
故选B。
5. 下表所示为玉米细胞和人体细胞的部分元素及其含量(干重,质量分数)。下列有关叙述错误的是( )
A. 由表可知,两种生物体内所含化学元素的含量有差异
B. 这些化学元素在细胞中主要以化合物的形式存在
C. 含量较多的C元素与含量较少的S元素对细胞的生命活动都很重要
D. 细胞中磷脂、核酸、脂肪、多糖都含有P元素
【答案】D
【分析】组成生物体的化学元素根据其含量不同分为大量元素和微量元素两大类:
(1)大量元素是指含量占生物总重量万分之一 以上的元素,包括C、H、O、N、P、S、K、Ca、Mg等,其中C、H、O、N为基本元素,C为最基本元素, O是含量最多的元素。
(2)微量元素是指含量占生物总重量万分之一以下的元素, 包括Fe、Mn、Zn、 Cu、B、 M等。
【详解】A、由表可知,两种生物体内所含化学元素的种类相似,含量相差较大,A正确;
B、这些化学元素既包括大量元素,又包括微量元素,因此在细胞中主要以化合物的形式存在,B正确;
C、细胞中元素的含量不是其重要性的衡量指标,因此含量较多的C元素与含量较少的S元素对细胞的生命活动都很重要,C正确;
D、细胞中磷脂、核酸含有P元素,脂肪、多糖不含P元素,D错误。
故选D。
6. 水和无机盐对生物体具有重要作用,下列有关叙述错误的是( )
A. 自由水是细胞内的良好溶剂,能参与物质运输和化学反应
B. 哺乳动物的血液中钙离子含量过低,会出现抽搐等症状
C. 无机盐在细胞中含量很少,所以属于微量元素
D. 水是极性分子,带电分子(或离子)易与水结合,因此水是一种良好的溶剂
【答案】C
【详解】A、自由水是细胞内的良好溶剂,是物质运输的介质,能参与细胞内许多化学反应,A正确;
B、哺乳动物的血液中若钙离子含量太低,会出现抽搐等症状,说明无机盐离子具有维持正常生命活动的作用,B正确;
C、无机盐在细胞中含量很少,但其所含元素不都属于微量元素,C错误;
D、水是极性分子,带正电荷或负电荷的分子(或离子)易与水结合,因此水是一种良好的溶剂,D正确。
故选C。
7. 糖类是我们食物中重要的营养成分,摄入人体的葡萄糖,主要为人体提供能量,以及合成糖原存储能量。下列有关糖类的叙述正确的是( )
A. ①②③依次代表单糖、二糖、多糖,它们不一定都可继续水解
B. ②③均属于非还原糖,即使加热,也不能与斐林试剂发生反应产生砖红色沉淀
C. ④为纤维素,是植物的主要储能物质
D. 当血液中葡萄糖含量低于正常时,肝糖原和⑤均可分解产生葡萄糖及时补充
【答案】A
【分析】①、②、③分别代表单糖、二糖、多糖,其中单糖不能继续水解;多糖种类有淀粉、糖原、纤维素,糖原包括肝糖原和肌糖原;蔗糖和多糖不是还原糖;纤维素不是储能物质。
【详解】A、据图分析,①②③依次代表单糖、二糖、多糖,单糖不可继续水解,二糖、多糖可继续水解,A正确;
B、②属于二糖,其中麦芽糖、乳糖属于还原糖,在水浴加热条件下与斐林试剂发生反应将产生砖红色沉淀,二糖中蔗糖不是还原糖,③多糖不是还原糖,B错误;
C、据图可知,④是纤维素,纤维素不是储能物质,C错误;
D、当人的血液中葡萄糖含量低于正常时,肝脏中的肝糖原可分解产生葡萄糖及时补充,从而维持血糖浓度相对稳定,⑤肌糖原不能分解产生葡萄糖及时补充,D错误。
故选A。
8. 下图为不同温度下胆固醇对人工膜(人工合成的脂双层)微黏度(与流动性呈负相关)影响的实验结果曲线图,下列说法正确是( )
A. 胆固醇使细胞膜的流动性在较大温度范围内保持相对稳定的状态
B. 植物细胞膜中也存在胆固醇,在细胞信息交流中发挥重要作用
C. 人工膜也具有一定的流动性,它的功能和生物膜完全一样
D. 从实验结果可知胆固醇含量越高,膜流动性越大
【答案】A
【分析】由题图信息分析可知,该实验的目的是不同温度下胆固醇对人工膜微粘度影响,自变量是不同温度和人工膜的类型(是否含胆固醇),因变量为人工膜微粘度;膜的微粘度与其流动性呈负相关。
【详解】A、根据题图可知,胆固醇对膜流动性的作用是在温度较高时,胆固醇可以降低膜的流动性;在温度较低时,又可以提高膜的流动性,胆固醇使细胞膜的流动性在较大温度范围内保持相对稳定的状态,A正确;
B、胆固醇是构成动物细胞膜的重要成分,植物细胞膜不含胆固醇,B错误;
C、根据图示可知,人工膜和细胞膜一样具有流动性,这是其结构特性,生物膜含有蛋白质,人工膜不含,所以人工膜的功能和生物膜不一样,C错误;
D、据图分析,较低温度时,含胆固醇的膜的微粘度更小,膜流动性更大,故胆固醇可提高膜的流动性;较高温度时,含胆固醇的膜的微粘度更大,膜流动性更小,说明胆固醇可降低膜的流动性,但从实验结果不能得出胆固醇含量高低与膜流动性关系,D错误。
故选A。
9. 南方某科研团队拟利用以下四种氨基酸分子合成一种环状多肽,分子式为CxHyOZNw,则该环状多肽中含有①号氨基酸的个数是( )
A. y-zB. x+y+1C. w—zD. w—z+1
【答案】C
【详解】据图分析可知,每个氨基酸的R基上都不含有O原子,则该环状多肽含有的O原子在“-CO-NH-”中,故该多肽含有的氨基酸个数可以通过O原子进行推断,即含有Z个氨基酸,该环状多肽中共有W个N原子,故W-Z即为R基上的N原子,又因为只有①号氨基酸的R基上含有一个N原子,即①号氨基酸有W-Z个,C正确。
故选C。
10. 核酸是遗传信息的携带者,不同生物含有的核酸种类不同。下列表格中的生物或细胞中的碱基、核苷酸、五碳糖种类的描述正确的是( )
A. AB. BC. CD. D
【答案】B
【分析】DNA由4种脱氧核苷酸构成,含一种磷酸基团、一种五碳糖(即脱氧核糖),四种碱基(即A、T、G、C);RNA由4种核糖核苷酸构成,含一种磷酸基团、一种五碳糖(即核糖),四种碱基(即A、U、G、C);显然二者的差别在于组成单位不同。
【详解】A、SARS病毒的遗传物质是RNA,其中的碱基有4种,核苷酸有4种,五碳糖是核糖,A错误;
BCD、念珠蓝细菌、叶肉细胞、心肌细胞均含有DNA和RNA,共有的是A、C、G、U、T5种碱基,2种五碳糖,核糖和脱氧核糖,8种核苷酸,B正确,CD错误。
故选B。
11. 下图为水稻糊粉层细胞中G蛋白合成和运输模式图,字母表示细胞结构,数字表示运输途径。研究发现,正常水稻糊粉层细胞的贮藏型液泡合成并储存淀粉,其胚乳正常;gpa3基因突变的水稻糊粉层细胞因G蛋白结构异常而错误运输,通过与细胞膜融合定位至细胞壁,最终导致其贮藏型液泡缺陷,不能正常合成并储存淀粉,其胚乳萎缩,粒重下降30%。下列说法正确的是( )
A. 可以用15N代替3H标记氨基酸研究②途径中淀粉的运输过程
B. 胚乳萎缩水稻的糊粉层细胞壁上可积累结构异常的G蛋白
C. G蛋白的合成场所是核糖体,A和B都能对其进行加工,不需要线粒体参与
D. 含有G蛋白的囊泡与细胞膜、液泡前体融合,体现了细胞间的信息交流
【答案】B
【详解】A、研究②途径中淀粉的运输过程可以用同位素标记法,由于淀粉的组成元素是C、H、O,且其单体是葡萄糖,可以用3H标记葡萄糖来研究淀粉的运输过程,不能用15N代替3H标记,且不应标记氨基酸,A错误;
B、胚乳萎缩水稻gpa3基因突变,G蛋白结构异常而错误运输,通过与细胞膜融合定位至细胞壁,所以胚乳萎缩水稻的糊粉层细胞壁上会积累结构异常的G蛋白,B正确;
C、G蛋白的合成起始于游离的核糖体,其在游离的核糖体中以氨基酸为原料合成了一段肽链后,这段肽链会与核糖体一起转移到A(粗面内质网)上继续其合成过程;B结构为高尔基体,起运输枢纽作用,而线粒体为所有过程提供能量,C错误;
D、含有G蛋白的囊泡与细胞膜、液泡前体融合,体现了细胞内的信息交流,D错误。
故选B。
12. 下图表示某种新型抗肿瘤药物分子进入细胞核后产生效应的过程。另有研究表明,亲核蛋白在细胞质中合成后,可以迅速被运输至细胞核内。下列叙述错误的是( )
A. 核孔可以选择性地控制蛋白质进入细胞核
B. 药物分子既可以在溶酶体中被降解也可以在细胞质基质中被降解
C. 核膜由4层磷脂分子层构成,把核内物质与细胞质分开
D. 细胞核与溶酶体内相关酶的合成无关
【答案】D
【分析】题图分析,药物分子可直接穿过细胞膜进入到细胞质基质,在细胞质基质中的药物分子有部分会被分解;药物分子可与细胞膜表面受体结合,以胞吞方式进入细胞,部分与溶酶体结合后被降解,部分在细胞质基质中释放出来,未被降解的部分药物分子通过核孔进入到细胞核中,发挥效应。
【详解】A、核孔实现核质之间频繁的物质交换和信息交流,核孔可以选择性地控制蛋白质进入细胞核,A正确;
B、据题图分析可知,药物分子既可以在溶酶体中被降解也可以在细胞质基质中被降解,B正确;
C、核膜是双层膜,由4层磷脂分子层构成,把核内物质与细胞质分开,C正确;
D、细胞核中的核仁与某种RNA的合成以及核糖体的形成有关,溶酶体里的酶是蛋白质,蛋白质在核糖体中合成,所以细胞核与溶酶体内相关酶的合成有关,D错误。
故选D。
二、选择题:本题共4小题,每小题4分,共16分。在每小题给出的4个选项中,有2项或2项以上符合题目要求,全部选对的得4分,选对但不全的得2分,有选错的得0分。
13. 农谚“有收无收在于水,收多收少在于肥”形象地说明了植物的生长发育离不开水和无机盐,适时适量灌溉和追肥是农作物稳产、高产的保障。冬小麦一般在9月中下旬至10月上旬播种,翌年5月底至6月中下旬成熟。下图为冬小麦在不同时期含水量变化曲线图。下列选项中叙述正确的是( )
A. 随着气温下降,冬小麦细胞中结合水与自由水含量的比值升高,代谢速率加快
B. 种子萌发长出第一片真叶过程中Mg2+参与构成了叶绿素
C. 细胞中的结合水主要与蛋白质、多糖等物质结合,失去溶解性和流动性
D. 水稻种子在成熟过程中自由水含量也可能会发生图中所示趋势变化
【答案】BCD
【详解】A、随着气温下降,冬小麦细胞中结合水与自由水含量的比值升高,代谢速率变慢,此时抗逆性增强,A错误;
B、镁是组成叶绿素的元素之一,因而可知,种子萌发长出第一片真叶过程中Mg2+参与构成了叶绿素,B正确;
C、细胞中的结合水主要与蛋白质、多糖等物质结合,失去溶解性和流动性,因此结合水是细胞的重要组成成分,C正确;
D、水稻种子在成熟过程中自由水含量也可能会发生图中所示趋势变化,因而其中的代谢过程逐渐变慢,走向成熟,D正确。
故选BCD
14. 鄱阳湖,位于江西省北部,是中国第一大淡水湖,也是世界第七大淡水湖。拥有丰富的水生资源,包括鱼类、虾类、贝类、水生植物等。其中,鱼类资源最为丰富,有数百种之多。下列有关叙述正确的是( )
A. 鄱阳湖中所有的鱼、虾类、贝类和水生植物构成一个群落
B. 一分子葡萄糖是系统,也是“生命系统”层次
C. 鱼和藜蒿具有不完全相同的生命系统层次
D. 硝化细菌和银鱼在结构上的根本区别是前者没有核膜包被的细胞核而后者有
【答案】CD
【分析】原核细胞和真核细胞最主要区别是有无以核膜为界限的细胞核。
【详解】A、 群落是指在一定区域内所有生物的总和,鄱阳湖中所有的鱼、虾类、贝类和水生植物只是部分生物,还缺少微生物等其他生物,不能构成一个群落,A错误;
B、系统是指彼此间相互作用、相互依赖的组分有规律地结合而形成的整体,一分子葡萄糖是系统,但不是“生命系统”层次,B错误;
C、鱼具有各生命系统层次,而藜蒿是植物,没有系统这一层次,所以鱼和藜蒿具有不完全相同的生命系统层次,C正确;
D、 硝化细菌属于原核生物,没有核膜包被的细胞核,银鱼属于真核生物,有核膜包被的细胞核,二者在结构上的根本区别是前者没有核膜包被的细胞核而后者有,D正确。
故选CD。
15. 下图中A、B、C、D、E为细胞结构,3H标记的亮氨酸(简写为3H-leu)参与合成了物质3H-X。下列相关叙述错误的是( )
A. 3H可能标记在亮氨酸的羧基上,能追踪物质3H-X的合成、加工和运输过程
B. 物质3H-X的肽键主要是在结构C上形成的
C. 指导物质3H-X合成的“蓝图”通过脱氧核苷酸特定的排列顺序储存在细胞核中
D. B、C、D之间都是通过具膜小泡联系在一起,体现了生物膜具有选择透过性的特点
【答案】ABD
【分析】分析题图:A是核糖体,B是内质网,C是高尔基体,D是细胞膜,E是线粒体。
【详解】A、研究分泌蛋白的合成和运输,用同位素标记法,用3H标记的亮氨酸,羧基上的氢会参与脱水缩合,故不能标记羧基上的氢,A错误;
B、物质3H-X的肽键主要是在结构A上形成的,核糖体将氨基酸脱水缩合 形成肽链,B错误;
C、指导物质3H-X合成的“蓝图”即遗传信息(DNA),通过脱氧核苷酸特定的排列顺序主要储存在细胞核中,C正确;
D、B是内质网,C是高尔基体,D是细胞膜,通过囊泡间接相连,实现膜成分的转化,体现了生物膜具有一定的流动性的特点。D错误。
故选ABD。
16. 下图表示爪蟾卵母细胞核质蛋白注射实验结果(核质蛋白是指在细胞质内合成后,需要或能够进入细胞核内发挥功能的一类蛋白质)。核质蛋白(1条肽链构成)相对分子质量为1.65×105,用蛋白水解酶进行有限水解,可以分别得到头部片段(1条肽链)和尾部片段(5条肽链)。下列相关叙述正确的是( )
A. 由图可知,一分子核质蛋白有限水解得到的片段的相对分子质量之和为165090
B. 本实验可推测出核质蛋白的亲核输入信号存在于头部片段,尾部片段无该信号
C. 亲核蛋白的基本单位为氨基酸,但亲核蛋白和氨基酸的组成元素不一定完全相同
D. 核质蛋白入核后可能作为染色质的组成成分
【答案】ACD
【分析】蛋白质的基本单位是氨基酸,氨基酸的一个中央碳原子上连接着一个氨基,一个羧基,一个氢和一个R基团。氨基酸通过脱水缩合形成多肽链,多肽链再进一步折叠形成有空间结构的蛋白质大分子。
【详解】A、从题意可以知,用蛋白水解酶进行有限水解,可以分别得到头部片段(1条肽链)和尾部片段(5条肽链),则原核质蛋白需要断开5个肽键,即加入5分子水,所以得到的头部和尾部片段的相对分子质量总和为1.65×105+18×5=165090,A正确;
B、从图中可以看出,将具有放射性的头部和尾部分别注入爪蟾卵母细胞质中,结果只有尾部进入细胞核,说明亲核输入信号存在于尾部片段,B错误;
C、亲核蛋白的基本单位为氨基酸,氨基酸脱水缩合形成蛋白质,有的氨基酸含S,有的氨基酸不含,所以亲核蛋白和氨基酸的组成元素不一定完全相同,C正确;
D、染色质主要由蛋白质和DNA组成,核质蛋白入核后可能作为染色质的组成成分,D正确。
故选ACD。
三、非选择题:本题共5小题,每小题12分,共60分。
17. 秋冬季节,流感高发,流感病毒引发的感染给人们的健康带来诸多影响,请回答以下问题:
(1)流感病毒不属于生命系统结构层次,原因是_____,用适宜浓度的酒精可以杀死流感病毒的原因是_____。
(2)流感病毒主要由包膜(来自宿主细胞的细胞膜)、蛋白质外壳和RNA组成,与动物细胞遗传物质相比,其遗传物质特有的碱基是_____(填写中文)。蛋白质外壳不仅能保护内部核酸,还能与宿主细胞结合以便入侵细胞,后者体现了蛋白质的_____功能。病毒包膜的主要成分是_____。
(3)当流感病毒接触到呼吸道黏膜细胞时,细胞膜具有_____的功能,会一定程度上抵御病毒入侵。但仍有部分病毒可以进入细胞,破坏了核仁的结构,从而影响了核仁与_____功能。
【答案】(1)①. 细胞是最基本的生命系统,而流感病毒没有细胞结构 ②. 酒精可以使蛋白质变性,而病毒的组成成分中有蛋白质
(2)①. 尿嘧啶 ②. 识别(或信息传递)③. 磷脂和蛋白质
(3)①. 控制物质进出细胞 ②. 某种RNA的合成以及核糖体的形成
【分析】细胞是最基本的生命系统,而病毒没有细胞结构,不属于生命系统的结构层次,病毒组成是蛋白质和核酸。
【小问1详解】
细胞是最基本的生命系统,而流感病毒没有细胞结构,不属于生命系统的结构层次,适宜浓度的酒精可以破坏病毒的蛋白质外壳,从而杀死流感病毒。
【小问2详解】
流感病毒是由蛋白质外壳和RNA组成,动物细胞遗传物质是DNA,RNA组成碱基是A、C、G、U,DNA组成碱基是A、C、G、T,所以与动物细胞遗传物质相比,流感病毒遗传物质特有的碱基是U尿嘧啶,蛋白质外壳不仅能保护内部核酸,还能与宿主细胞结合以便入侵细胞,后者体现了蛋白质的识别(或信息传递)功能。流感病毒的包膜来自宿主细胞的细胞膜,所以病毒包膜的主要成分是磷脂(或脂质)和蛋白质。
【小问3详解】
当流感病毒接触到呼吸道黏膜细胞时,细胞膜具有控制物质进出细胞的功能,会一定程度上抵御病毒入侵。但仍有部分病毒可以进入细胞,破坏了核仁的结构,核仁的功能是与某种RNA的合成以及核糖体的形成有关,从而影响了与某种RNA的合成以及核糖体的形成的功能。
18. 血吸虫是一类严重危害人类健康的寄生虫,虫卵在水中孵化出毛蚴后,毛蚴遇到钉螺(以藻类为食)便钻入螺体,并在其体内发育成尾蚴,尾蚴从螺体逸入水中,可通过皮肤进入人体发育为成虫。
(1)化学分析,血吸虫细胞中含有Cu、K、Ca、Zn、P、Mg、Fe等元素,其中属于微量元素的是_____,血吸虫细胞中的C、H、O、N这4种元素含量很高,原因是_____。
(2)血吸虫细胞代谢过程中用于合成生物大分子的小分子有机物的类别包括_____(写出三类)。
(3)为有效控制血吸虫的数量,科研人员研究使用农化品(化肥、除草剂等)对血吸虫种群数量的影响,结果如左图。同时对不同土地利用类型与钉螺出现之间的关系进行了调查,结果如右图。
据左图分析,使用农化品导致血吸虫数量增加的原因是_____,据以上两个实验数据分析,可以通过_____达到减少血吸虫的目的(从两个方面回答)。
【答案】(1)①. Cu、Zn、Fe ②. 细胞中含量多的化合物是水和蛋白质,水的元素组成是H、O,蛋白质的元素组成是C、H、O、N
(2)单糖、氨基酸、核苷酸
(3)①. 使用农化品使藻类生产量增加,为钉螺提供了更多食物,钉螺数量增加又为血吸虫幼虫提供更多宿主,从而导致血吸虫数量增加 ②. 控制农化品使用,减少藻类数量;改变土地利用类型,适当增加林地
【分析】种间关系(不同种生物之间的关系):(1)互利共生(同生共死):如豆科植物与根瘤菌;人体中的有些细菌;地衣是真菌和藻类的共生体。(2)捕食(此长彼消、此消彼长):如:兔以植物为食;狼以免为食。(3)竞争(你死我活):如:大小草履虫;水稻与稗草等。(4) 寄生 (寄生者不劳而获)。
【小问1详解】
细胞内的微量元素有Fe、Mn、Zn、Cu、B、M,因此题中属于微量元素的是Cu、Zn、Fe。细胞中的C、H、O、N这4种元素含量很高,这是因为组成细胞的化合物是水,其元素组成为H、O,其次细胞中含量居于第二的化合物是蛋白质,蛋白质的元素组成是C、H、O、N,这些事实决定了细胞中含量很高的四种元素为C、H、O、N。
【小问2详解】
生物大分子有蛋白质、多糖、核酸,对应的小分子单体有氨基酸、单糖、核苷酸。
【小问3详解】
由左图可知,使用农化品会增加藻类生产量,为钉螺提供了更多食物,钉螺数量增加又为血吸虫幼虫提供更多宿主,从而导致血吸虫数量增加。由右图可知,在林地中,钉螺的分布较少,结合两图信息,减少血吸虫的方式有:控制农化品使用,减少藻类数量;改变土地利用类型,适当增加林地。
19. 研究人员将200个生理状态相似的变形虫随机均分为有核(机械处理但不去除细胞核)和无核(机械处理去除细胞核)的两部分,随后分别放在同等的环境中培养。随着培养时间的推移,存活变形虫数量如下表:
(1)细胞核的结构主要由_____、_____、_____、_____等组成。
(2)本实验中设计的有核变形虫与无核变形虫形成对照的目的是_____。
(3)实验结果说明细胞核的什么功能?_____。
(4)在前2天内有核变形虫也有20%~25%的死亡率,推测两种可能的原因:①_____;②_____。
【答案】(1)①. 核膜 ②. 核孔 ③. 染色体 ④. 核仁
(2)探究细胞核的功能
(3)细胞核控制着变形虫的代谢活动
(4)①. 细胞的正常死亡 ②. 实验操作对细胞造成伤害
【分析】题表分析,有细胞核的细胞存活时间和存活数量明显高于无细胞核的细胞。细胞核作为遗传物质的贮存场所和生命活动的控制中心,是细胞进行生命活动所必需的。
【小问1详解】
细胞核的结构主要由核膜、核孔、染色体和核仁等组成。细胞核中有遗传物质DNA,因而控制着细胞的代谢和遗传。
【小问2详解】
本实验中的自变量是有无细胞核,因此,该实验的目的是探究细胞核功能,因此,表格中实验结果说明细胞核控制着变形虫的代谢。
【小问3详解】
实验结果表明有核变形虫死亡率低,无核变形虫死亡率更高,因而该实验结果说明,细胞核的存在有利于变形虫的生存,即细胞核的存在是变形虫正常生长所必需的,即细胞核控制着变形虫的代谢活动。
【小问4详解】
在前2天内有核变形虫也有20%~25%的死亡率,一方面是细胞的正常死亡(如凋亡),另一方面也可能是实验操作对细胞伤害所致,即正常情况下变形虫也有一定的死亡率。
20. 肝细胞是肝脏的基本功能单位,具有复杂的结构和多样的功能。下表列出了肝细胞中细胞核和重要细胞器的结构和功能。请根据所学知识和表格内容,回答以下问题。
(1)肝细胞核DNA的功能是_____。
(2)在饥饿状态下,肝细胞线粒体会形成高度融合的线粒体网络,这种变化有助于线粒体更有效地利用脂肪酸,并通过脂肪酸β氧化产生ATP(一种高能化合物),以维持细胞的_____。
(3)在肝细胞中,糖原裂解释放葡萄糖-1-磷酸,然后再转变成葡萄糖-6-磷酸,由于磷酸化的葡萄糖不能通过细胞膜,表中_____(填细胞器)上的葡萄糖-6-磷酸酶将葡萄糖-6-磷酸水解为葡萄糖和磷酸后,葡萄糖就可穿过细胞膜进入血液。
(4)进入肝细胞高尔基体的部分蛋白质会在S酶的作用下形成M6P标志,与高尔基体膜上的M6P受体识别,从而使带有M6P标志的蛋白质会转化为溶酶体酶。若S酶功能丧失,从肝细胞自身结构的角度考虑会出现_____在细胞内积累的现象。
(5)用3H标记的亮氨酸可用来研究人体肝细胞溶酶体中某种酶的合成过程,相比于丙氨酸等其他非必需氨基酸,从氨基酸种类的角度分析,使用亮氨酸作为3H标记物的优点是_____。
(6)乙型肝炎病毒(HBV)能够特异性地与肝细胞表面的特定受体NTCP(钠一牛磺胆酸共转运多肽)结合,从而进入肝细胞并在其中复制,导致肝脏疾病。据此开发一种抗HBV药物,该药物的作用可能是_____。
【答案】(1)是细胞内携带遗传信息的物质,在遗传、变异和蛋白质的生物合成中具有极其重要的作用 (2)能量供应
(3)内质网 (4)衰老和损伤的细胞器
(5)亮氨酸是人体的必需氨基酸,只能从外界摄入,因此标记亮氨酸,能清楚观察到摄入的亮氨酸的踪迹
(6)抑制乙型肝炎病毒与肝细胞表面特定受体结合
【分析】病毒是一类没有细胞结构的特殊生物,由蛋白质外壳和内部的遗传物质构成,不能独立的生活和繁殖,只有寄生在其他生物的活细胞内才能生活和繁殖,一旦离开了活细胞,病毒就无法进行生命活动。
【小问1详解】
肝细胞核DNA的功能是细胞内携带遗传信息的物质,在遗传、变异和蛋白质的生物合成中具有极其重要的作用。
【小问2详解】
根据题意,在饥饿状态下,肝细胞线粒体有效地利用脂肪酸,并通过脂肪酸β氧化产生ATP(一种高能化合物),这样的目的是维持细胞的能量供应。
【小问3详解】
根据表格信息,内质网与与蛋白质、脂质、糖类代谢有关,因此表中内质网上的葡萄糖-6-磷酸酶将葡萄糖-6-磷酸水解为葡萄糖和磷酸后,葡萄糖就可穿过细胞膜进入血液。
【小问4详解】
根据题意,进入肝细胞高尔基体的部分蛋白质会在S酶的作用下形成M6P标志,与高尔基体膜上的M6P受体识别,从而使带有M6P标志的蛋白质会转化为溶酶体酶,因此蛋白质转化为溶酶体酶的过程需要依赖于S酶,因此若S酶功能丧失,从肝细胞自身结构的角度考虑会出现衰老和损伤的细胞器在细胞内积累的现象。
【小问5详解】
亮氨酸是人体的必需氨基酸,只能从外界摄入,因此标记亮氨酸,能清楚观察到摄入的亮氨酸的踪迹,而其他氨基酸人体能够自身合成,因此,可能会有多个途径合成该氨基酸,影响对氨基酸踪迹的观察。
【小问6详解】
根据题意,乙型肝炎病毒(HBV)能够特异性地与肝细胞表面的特定受体NTCP(钠一牛磺胆酸共转运多肽)结合,从而进入肝细胞并在其中复制,导致肝脏疾病。因此,可以开发药物抑制乙型肝炎病毒与肝细胞表面特定受体结合从而抗乙型肝炎病毒。
21. 高脂饮食(High-fatdiet,HFD)是一种以高脂肪供能为特征的膳食模式,其所致肥胖会引发各种并发症,同时伴随着脂代谢障碍、氧化应激、炎症反应和免疫紊乱等影响,危害人群的身体健康,提高慢性病的发病率和患病率。而微量元素在机体内能够有效促进代谢,提高机体抗氧化能力、抗炎能力和免疫力,作为必需营养成分在维持人体健康方面起着重要作用。
(1)观察脂肪的实验中,实验需要用到50%的酒精,其作用是_____。
(2)材料:高脂饮食会导致机体氧化水平提高,从而导致提早衰老等一系列变化。血清中GSH含量与机体的氧化水平呈正相关。某小组探究以锰元素对高脂饮食的小鼠健康情况。请你利用以下材料设计实验验证锰元素能降低高脂饮食小鼠机体的氧化水平至正常状况。材料用具:大鼠若干只、普通饲料、高脂饲料、一定剂量的含锰的溶液、生理盐水,其他所需条件均满足。
请写出实验思路、实验结果及结论。
实验思路:
①选取身体健康、生长情况基本相同的大鼠若干只,随机均分为甲、乙两组;
②给甲组小鼠饲喂适量高脂饲料;给乙组小鼠饲喂_____,在相同且适宜的条件下培养。一段时间后通过检测_____衡量机体氧化水平;
③接着给甲组小鼠饲喂_____,一段时间后,测量氧化水平并与_____进行对照。
④实验结果及结论:_____,说明锰元素能降低高脂饮食小鼠机体的氧化水平至正常状况。
【答案】(1)洗去浮色
(2)①. 等量普通饲料 ②. 血清中GSH含量 ③. 一定剂量的含锰的溶液 ④. 乙组 ⑤. 甲组小鼠血清中GSH含量开始比乙组小鼠血清中GSH含量高,加入一定剂量的含锰的溶液后,血清中GSH含量又降低与乙组相同
【分析】在血糖平衡的调节过程中,胰岛素具有促进细胞摄取、利用、储存和转化葡萄糖的作用,是人体内唯一降低血糖的激素。
【小问1详解】
观察脂肪的实验中,实验需要用到50%的酒精,其作用是洗去浮色。
【小问2详解】
本实验为验证锰元素能降低高脂饮食小鼠机体的氧化水平至正常状况。自变量为锰的有无,因变量为血清中GSH含量。
实验思路:
①选取身体健康、生长情况基本相同的大鼠若干只,随机均分为甲、乙两组;
②给甲组小鼠饲喂适量高脂饲料;给乙组小鼠饲喂等量普通饲料,在相同且适宜的条件下培养。一段时间后通过检测血清中GSH含量衡量机体氧化水平;
③接着给甲组小鼠饲喂一定剂量的含锰的溶液,一段时间后,测量氧化水平并与乙组进行对照。
④实验结果及结论:甲组小鼠血清中GSH含量开始比乙组小鼠血清中GSH含量高,加入一定剂量的含锰的溶液后,血清中GSH含量又降低与乙组相同,说明锰元素能降低高脂饮食小鼠机体的氧化水平至正常状况。
元素
C
H
O
N
K
Ca
P
Mg
S
玉米
43.57
6.24
44.43
1.46
0.92
0.23
0.20
0.18
0.17
人
55.99
7.46
1462
9.33
1.09
4.67
3.11
0.16
0.78
A
B
C
D
SARS病毒
念珠蓝细菌
叶肉细胞
心肌细胞
五碳糖
1种
2种
2种
2种
碱基
5种
5种
4种
8种
核苷酸
5种
8种
4种
8种
核酸
1种
2种
1种
2种
时间/天
1
2
3
4
5
6
有核变形虫
80
75
74
72
71
69
无核变形虫
78
60
20
0
0
0
细胞结构
结构特点
主要功能
细胞核
染色质主要由DNA和组蛋白等组成
线粒体
圆形或杆形的双层膜结构,长度为1.0~5.0μm,储有1000种以上的酶和辅酶
是细胞的“动力车间”
内质网
扁平囊状或管状结构,分粗面和光面两种
与蛋白质、脂质、糖类代谢有关;还参与细胞解毒和胆汁合成
溶酶体
单层膜包绕的致密小体,直径0.4μm,内含多种消化水解酶
是细胞的“消化车间”
高尔基体
分布在肝细胞核附近,占细胞质体积的10%
蛋白质转运、分类和糖基化
相关试卷
这是一份贵阳七校2024-2025学年高一上学期联合考试(二)月考生物试卷(解析版),共17页。试卷主要包含了选择题,非选择题等内容,欢迎下载使用。
这是一份江西省上饶市蓝天教育集团2024-2025学年高一上学期第二次月考生物试卷(解析版),共14页。试卷主要包含了单选题,多选题,非选择题等内容,欢迎下载使用。
这是一份江西省2024-2025学年高一上学期12月月考试生物试题(解析版),共20页。试卷主要包含了选择题,非选择题等内容,欢迎下载使用。

