还剩3页未读,
继续阅读
江西宜春十校2024-2025学年高三上学期期末联考历史试题
展开
这是一份江西宜春十校2024-2025学年高三上学期期末联考历史试题,共6页。
相关试卷
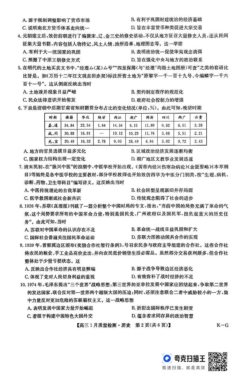
江西省十校协作体2024-2025学年高三上学期第一次联考历史试题(解析版):
这是一份江西省十校协作体2024-2025学年高三上学期第一次联考历史试题(解析版),共15页。试卷主要包含了选择题,非选择题等内容,欢迎下载使用。
江西省多校联考2024-2025学年高三上学期11月联考历史试题:
这是一份江西省多校联考2024-2025学年高三上学期11月联考历史试题,文件包含江西省2025届高三11月历史阶段检测考pdf、25届11月高三联考·历史答案pdf等2份试卷配套教学资源,其中试卷共9页, 欢迎下载使用。
江西省红色十校2024-2025学年高三上学期第一次联考历史试题:
这是一份江西省红色十校2024-2025学年高三上学期第一次联考历史试题,共12页。试卷主要包含了单选题,材料分析题,论述题等内容,欢迎下载使用。

