还剩12页未读,
继续阅读
2024~2025学年江西省多校联考高三上学期11月联考历史试卷(解析版)
展开
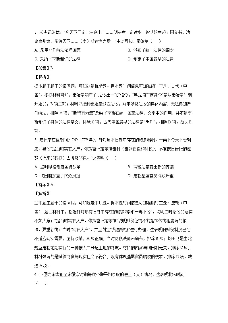
这是一份2024~2025学年江西省多校联考高三上学期11月联考历史试卷(解析版),共15页。试卷主要包含了考查范围,考生必须保持答题卡的整洁, 观察下图,该图反映的主题是等内容,欢迎下载使用。
相关试卷
江西省多校联考2024~2025学年高三(上)11月联考历史试卷(含答案):
这是一份江西省多校联考2024~2025学年高三(上)11月联考历史试卷(含答案),共9页。
2024~2025学年甘肃省多校高一(上)期中联考历史试卷(解析版):
这是一份2024~2025学年甘肃省多校高一(上)期中联考历史试卷(解析版),共13页。试卷主要包含了本卷主要考查内容, 明万历元年, 汉宣帝地节四年下诏, 洪武三十年等内容,欢迎下载使用。
江西省多校联考2024-2025学年高三上学期11月联考历史试题:
这是一份江西省多校联考2024-2025学年高三上学期11月联考历史试题,文件包含江西省2025届高三11月历史阶段检测考pdf、25届11月高三联考·历史答案pdf等2份试卷配套教学资源,其中试卷共9页, 欢迎下载使用。

