2024-2025学年山东省德州市乐陵市七年级上学期期末语文试卷(解析版)
展开
这是一份2024-2025学年山东省德州市乐陵市七年级上学期期末语文试卷(解析版),共21页。试卷主要包含了积累与运用,阅读与鉴赏,作文等内容,欢迎下载使用。
一、积累与运用(36分)
下面是小乐同学读书活动的发言稿,请你仔细阅读,完成小题。
阅读,是视野的远行。翻开书本,我们能读出世人眼中纯(cuì)的白求恩,满腔热忱( ),目空一切;我们能读到朱德笔下勤劳的母亲,任劳任怨,宽厚仁慈;我们能读到陈忠实笔下的白鸽,振翅高飞,灵动自由……
阅读,是智慧的远行。双腿瘫痪的史铁生告诉我们要坚韧乐观,谆谆( )教子的诸葛亮劝诫我们要修身养性,曾经妄下断语的郑振铎启迪我们要勇于自省,喜欢(xuàn)耀的皇帝提醒我们要认清自我……
每次阅读,都是一次心灵的触碰,一段故事的邂逅,让我们的世界因此而更加宽广深邃。
1.根据拼音写汉字或给加点字注音。
纯cuì( ) 热忱( ) 谆谆( ) xuàn( )耀
2.语段中画横线的成语使用不恰当的一项是( )
A.目空一切B.任劳任怨C.修身养性D.妄下断语
【答案】1.①粹 ②chén ③zhūn ④炫
2.A
【解析】
【1题详解】
本题考查字音字形。
纯粹:chún cuì,指不掺杂其它成分,无搀合物的,不含添加、替代或异质物质的,也指表示判断、结论的不折不扣。
热忱:rè chén,意思是热心,热衷,热诚,热情的、恳切的、有强烈愿望和感情的。
谆谆:zhūn zhūn,形容恳切、耐心启发和开导的样子,也形容忠谨诚恳的样子。
炫耀:xuàn yà,指从各方面(多指金钱、权力、地位等)特意强调自己(略带夸大自己,看轻别人的意思)。泛指夸耀。 亦指刻意向他人展现自己认可的事物,从而获得别人的赞美与羡慕。
【2题详解】
本题考查成语运用。
A.目空一切:什么都不放在眼里,形容极端骄傲自大。在此语境中,描述白求恩“满腔热忱,目空一切”,显然“目空一切”与“满腔热忱”形成矛盾,因为满腔热忱表达的是热情、积极的态度,而目空一切则是傲慢、自大的表现,两者不能并存。使用不恰当;
B.任劳任怨:做事不怕辛苦,不怕招人埋怨。在此语境中,形容朱德笔下的母亲勤劳且无怨无悔,成语使用恰当;
C.修身养性:通过自我反省体察,使身心达到完美的境界。在此语境中,形容诸葛亮劝诫我们要通过修身养性来提升自我,成语使用恰当;
D.妄下断语:胡乱、轻易地作出判断。在此语境中,形容郑振铎曾经轻率地做出判断,启示我们要勇于自省,成语使用恰当。
3.下列说法有误的一项是( )
A.语句“每次阅读,都是一次心灵的触碰。”中的“是”“一次”分别是动词、数量词。
B.他对这件事还不清楚,就武断地下了结论。(句中的“武断”是贬义词。)
C.“而立”代称三十岁,“不惑”代称四十岁,“知天命”代称五十岁。
D.路上堵车,我赶到约定地点,连声对他说:“对不起,让您恭候多时了!”(这里“恭候”是谦辞。)
【答案】D
【解析】本题考查语文基础知识。
D.有误,“恭候”是敬辞,表示恭敬地等候,通常用于自己等候别人。句中说话人迟到了,而对方已经等待了一段时间。此处应该使用表示歉意的词语,应改为“对不起,让您久等了”。
4.下列句子没有语病的一项是( )
A.读书之所以能提升气质,是因为阅读经典名著可以浸润心灵的原因。
B.翻阅一本书,你只要沉浸其中,才可以与作者交谈,感受阅读的魅力。
C.我爱阅读,读书能开阔我们的视野,丰富我们的精神世界。
D.读书是给自己心灵的充电,每天坚持大约30分钟以上的阅读,你的生活将会充实饱满。
【答案】C
【解析】本题考查病句辨析。
A.句式杂糅,可删掉“的原因”;
B.关联词语误用,“只要”应改为“只有”;
D.不合逻辑,“大约”“以上”要删掉其一。
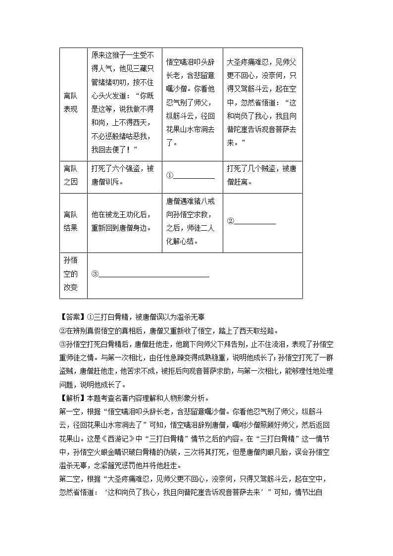
5.枣韵社团组织《西游记》整本书阅读活动时,对“孙悟空的成长”专题进行探究,请你参与。
【答案】①三打白骨精,被唐僧误以为滥杀无辜
②在辨别真假悟空的真相后,唐僧又重新收了悟空,踏上了西天取经路。
③孙悟空打死白骨精后,唐僧赶他走,他跪下向师父下拜告别,止不住流泪,表现了孙悟空重师徒之情。与第一次相比,由任性急躁变得成熟稳重,说明他成长了;孙悟空打死了一群盗贼,唐僧赶他走,他苦求不成,被拒后向观音菩萨求助,与第一次相比,能够理性地处理问题,说明他成长了。
【解析】本题考查名著内容理解和人物形象分析。
第一空,根据“悟空噙泪叩头辞长老,含悲留意嘱沙僧。你看他忍气别了师父,纵筋斗云,径回花果山水帘洞去了”可知,悟空噙泪辞别唐僧,嘱咐沙僧照顾好师父,然后返回花果山。这是《西游记》中“三打白骨精”情节之后的内容。在“三打白骨精”这一情节中,孙悟空火眼金睛识破白骨精的伪装,三次将其打死,但是唐僧肉眼凡胎,误会孙悟空滥杀无辜,念紧箍咒惩罚他并将他赶走。
第二空,根据“大圣疼痛难忍,见师父更不回心,没奈何,只得又驾筋斗云,起在空中,忽然省悟道:‘这和尚负了我心,我且向普陀崖告诉观音菩萨去来’”可知,情节出自《西游记》第56回“神狂诛草寇,道昧放心猿”。故事梗概:唐僧被一伙强盗吊在树上,悟空救下唐僧,打死二人,当晚,住到一个老人家,老人的儿子与强盗发现悟空,便欲谋财报仇。老人报信,师徒走脱,强盗追来,被悟空打得死伤伤,老人之子亦被割下头,唐僧大惊,先念起紧箍咒,使悟空疼痛难忍,又赶走了他。孙悟空离开后,六耳猕猴趁机变为悟空的样子,打伤了唐僧,抢走了包袱。沙悟净赶到观音菩萨处求助,与真悟空一同去花果山捉妖。两个悟空打到了观音菩萨处,但观音也无法分辨真假。最终,他们打到了天宫、地府,无人能识破。最后,二人斗到了西天极乐世界,请如来佛祖辨认真假,才将假悟空擒获。在如来佛祖的帮助下,唐僧与孙悟空和好如初,继续踏上西天取经的旅程。
第三空,了解孙悟空的性格特征,与孙悟空第二次或第三次孙悟空离开取经团队的经历,进行比较,分析孙悟空的成长即可。从“按不住心头发火”等语句可知,孙悟空刚开始是任性的,脾气暴躁(急躁);
孙悟空第二次离开在《西游记》第二十七回《尸魔三戏唐三藏 圣僧恨逐美猴王》;孙悟空三打白骨精,唐僧误会他杀了“好人”,唐僧一怒之下把孙悟空扫地出门,孙悟空哀求许久,唐僧就是不肯回心转意;孙悟空想到一日为师,终生为师,对唐僧又产生了眷念和不舍,孙悟空向师父下拜告别,嘱咐沙师弟照顾好师傅后,流着眼泪离开了;与第一次离队的表现相比,孙悟空由任性、急躁变得沉着冷静,有团队意识,重师徒感情,他开始逐渐成熟起来。
孙悟空第三次离开在《西游记》第五十八回《二心搅乱大乾坤 一体难修真寂灭》;孙悟空打死了一众蟊贼草寇;对待妖怪的问题上,师徒二人观点相近,打死算了;但对待蟊贼的问题上,两人从未取得过共识,唐僧认为蟊贼毕竟是人,还是要饶他一命,孙悟空则认为恶人就要打死。唐僧再次赶走他,孙悟空多次哀求未果,于是孙悟空跑到观音菩萨那里诉苦求助;与第一次离队的表现相比,孙悟空遇到问题,能理性地处理,说明孙悟空已经成熟了,成长了。
据此概括作答即可。
6.七年级28班开展以“走进电子阅读”为主题的专题学习活动,请你参与。
(1)下面是第二十一次我国成年国民阅读调查报告图,请仔细观察,写出一条结论。
中国新闻出版研究院公布的国民阅读指标数据
图:2022、2023年我国成年国民综合阅读率
(2)电子阅读催生了网络热词,同学们围绕“网络热词是否应该倡”展开讨论,请补全下面对话。
甲同学:网络热词新奇生动,引人注目,透过它们可以窥见当下社会热点,感悟人生百态,当然应该提倡。
乙同学:①______,但是网络热词的使用也存在着不少问题。网络热词通常是汉语的简写、缩写、谐音等,缺乏规范性。
丙同学:网络热词有时只可意会不可言传,如果大量网络词语进入书面语中,那么汉语将失去其独特的魅力。
丁同学:是啊,汉语不仅是一种语言,还承载着中华民族共同的文化记忆。我们应该②______。
【答案】(1)2023年与2022年相比,报纸、期刊的阅读率均有所下降,而数字化阅读方式接触率和综合阅读率有所上升。
(2)①虽然网络热词生动有趣。 ②客观地看待网络热词,区分场合,恰当使用。
【解析】
(1)本题考查图文转换。注意本题的图注,先是2023年的数据,后是2022年数据。
2023年与2022年“各类书籍阅读率”统计中,综合阅读率分别为81.9%、81.8%,图书分别占比59.8%、59.8%,数字化阅读方式接触率分别为80.3%、80.1%;据此可知近两年,我国国民综合阅读率保持增长势头,其中图书阅读率不变,数字化阅读方式接触率有所增长;
2023年与2022年“各类书籍阅读率”统计中,报纸分别占比23.1%、23.5%,期刊分别占比17.5%、17.7%,据此可知近两年,报纸与期刊的阅读率有所下降。
据此概括作答即可。
(2)本题考查补写句子。
①由乙同学话里“但是网络热语的使用也存在着不少问题”可知,横线上的内容应是肯定网络词语的,且需有“虽然”,与下句“但是”组成一组关联词。据此可补写为:虽然网络词语生动有趣;虽然网络词语在社会上广泛传播;虽然网络词语丰富了语言词汇;虽然网络词语形成了独特的语言体系;虽然网络词语能反映时代特征等。
②由丁同学的话里“汉语不仅是一种语言,还镌刻着中华民族共同的文化记忆”“我们应该”的提示,再联系丙同学的话“如果大量网络词语进入书面语中,那么汉语将失去其独特的魅力”可知,横线上填的内容应是辩证地看待网络用语,恰当地使用。据此可以补写为:理性看待网络热词,区分场合并恰当使用,避免过度依赖和滥用。
7.填空。
描绘美景。李白出蜀时在峨眉山下看到“峨眉山月半轮秋,_______”的静谧之景(《峨眉山月歌》)。李益在夜晚登上受降城远眺看到“_______,受降城外月如霜”的凄冷之景(《夜上受降城闻笛》)。
抒发情感。谭嗣同在潼关抒发“_______,_______”(《潼关》)的意气。_____(作者)在江巴蜀感到“君问归期未有期,巴山夜雨涨秋池”(《夜雨寄北》)的孤独。刘禹锡在秋日抒发“晴空一鹤排云上,______”(《秋词》其一)的豪情。陆游身在孤村心怀“______,_______”(《十一月四日风雨大作》其二)的志愿。
【答案】①影入平羌江水流 ②回乐烽前沙似雪 ③河流大野犹嫌束 ④山入潼关不解平 ⑤李商隐 ⑥便引诗情到碧霄 ⑦僵卧孤村不自哀 ⑧尚思为国戍轮台
二、阅读与鉴赏(54分)
(一)(7分)
阅读下面的诗歌,完成小题。
秋词(其二)
刘禹锡
山明水净夜来霜,数树深红出浅黄。
试上高楼清入骨,岂如春色嗾①人狂。
【注】①嗾(sǒu);指使狗时发出的声音,这里是“使”的意思。
8.下列对这首诗的理解与分析,不正确的一项是( )
A.前两句歌咏秋色。秋来山明水净,夜降秋霜;次日,秋染树叶色彩斑斓。
B.前两句运用虚实结合,由远及近,展现秋天景色的美丽和高雅闲淡的情韵。
C.后两句将春、秋两季景色进行对比:春色以艳丽娱人,秋景以风骨见长。
D.全诗语言明朗刚健,内容含蓄深沉,境界开阔,反悲秋传统,唱昂扬乐观调子。
9.请从修辞角度赏析“岂如春色嗾人狂”一句的妙处。
【答案】8.B
9.示例:运用对比、拟人的手法,一个“嗾”字赋予“春色”人的情态,并将其与秋进行对比,以“春色”反衬出秋的高洁,突出了秋天的清高与雅致,点出诗歌主旨,将爱秋之感、喜秋之情尽付笔端,景中寓情,富有哲理意蕴。
【解析】
【8题详解】
本题考查诗句的理解与分析。
B.诗歌前两句意为:秋天了,山明水净,夜晚已经有霜。树叶由绿转为浅黄色,其中却有几棵树叶成红色,在浅黄色中格外显眼。这两句话中诗人只是如实地勾勒其本色,显示其特色,明净清白,有红有黄,略有色彩,流露出高雅闲淡的情韵。主要使用了色彩的对比和远近的描绘,并没有涉及虚实的运用。选项中“前两句运用虚实结合”理解有误。
【9题详解】
本题考查重点句子的赏析。
这句话意为:才不会像春色那样使人发狂。这句话中“嗾”是教唆、使唤的意思,这里指撩拨、挑动,采用了拟人的修辞,赋予“春色”以人的情态,春色以浓艳取悦于人。诗人笔下的秋天则是以素色动人,使人清静,更能怡情悦性。这里的“春色嗾人狂”与上句“清入骨”形成强烈的对比,将春天那种能够撩拨人心,让人发狂的艳丽景色与秋天的清朗入骨做了对比,使得秋与春的特点更加鲜明,突出了秋天的清高与雅致。同时采用反问的句式加强情感表达,既表达了诗人对秋天的喜爱和赞美,同时也透露出诗人对春天那种艳丽、浮躁之美的批评,景中寓情,富有哲理意蕴,据此总结作答即可。
(二)(10分)
阅读下面的文字,完成小题。
【甲】
一屠晚归,担中肉尽,止有剩骨。途中两狼,缀行甚远。
屠惧,投以骨。一狼得骨止,一狼仍从。复投之,后狼止而前狼又至。骨已尽矣,而两狼之并驱如故。
屠大窘,恐前后受其敌。顾野有麦场,场主积薪其中,苫蔽成丘。屠乃奔倚其下,弛担持刀。狼不敢前,眈眈相向。
少时,一狼径去,其一犬坐于前。久之,目似瞑,意暇甚。屠暴起,以刀劈狼首,又数刀毙之。方欲行,转视积薪后,一狼洞其中,意将隧入以攻其后也。身已半入,止露尻尾。屠自后断其股,亦毙之。乃悟前狼假寐,盖以诱敌。
狼亦黠矣,而顷刻两毙,禽兽之变诈几何哉?止增笑耳。
(选自蒲松龄《狼》)
【乙】
余居西湖寓楼。楼多鼠,每夕跳踉几案,若行康庄①。烛有余烬,无不见跋②。始甚恶之,继而念鼠亦饥耳。至于余衣服书籍一无所损,又何恶焉。适有馈饼饵者,夜则置一枚于䅁头以饲之。鼠得饼,不复嚼蜡矣。一夕,余自食饼,觉不佳,复吐出之,遂并以饲鼠。次日视之饼尽而余所吐弃者故在。乃笑曰:“鼠子亦狷介③乃尔。”是夕,置二饼以谢之。次日,止食其一。余叹曰:“不惟狷介,乃亦有礼。”
(选自俞樾《春在堂随笔》)
【注】①康庄:宽阔平坦的大路。②跋:踩,踏。③狷介:孤高正直,不肯同流合污。
10.参考表格中提示的方法,解释下列句中加点的词。
11.根据文意,用“/”给下面句子断句。(限断两处)
次日视之饼尽而余所吐弃者故在。
12.把下面句子翻译成现代汉语。
楼多鼠,每夕跳踉几案,若行康庄。
13.请你补全“人与动物”阅读活动收获卡。
活动收获卡
人与动物都是大自然的“成员”,人类始终面对着如何与动物相处共存的问题。
【甲】文中的狼具有_______的本性。屠户面对狼,由迁就退让到奋起自卫,先后杀死两狼。由此表现了人的智慧和力量。【乙】文的鼠被作者评价为“_______”(用原文语句),其实正是因为俞樾对待动物有_______的意识。
阅读关于“人与动物”的文章,可以增进人与大自然关系的理解,加强对人类自我的理解和反思。
【答案】10.(1)厌恶 (2)道歉 (3)同“只”,只有
11.次日视之/饼尽/而余所吐弃者故在。
12.楼里有很多老鼠,每天晚上这些老鼠都会跳到桌子上,就好像在大路上行走一样。
13.①凶狠贪婪(意思相近即可) ②不惟狷介,乃亦有礼 ③理解善待(意思相近即可)
【解析】
【10题详解】
本题考查文言词语的含义。
(1)空:根据成语“好逸恶劳”的意思“贪图安逸,厌恶劳动”可知,恶:厌恶;结合句意:刚开始很厌恶这些老鼠。故可知:恶:厌恶;
(2)空:根据字典释义可知此处是“道歉”的意思,句意:放两块饼来向它道歉。故选②;
(3)空:根据“止有剩骨”的意思“只有剩余的骨头”可推知“止食其一”的“止”意思是:同“只”,只有。句意为:只吃掉其中一个。
【11题详解】
本题考查文言文断句。
首先要读懂句子的意思,根据句子的意思可以准确断句。句子意思读不懂的时候,也可根据虚词、对话、修辞、句子结构成分、文言文固定格式、习惯句式等断句。
根据句意“第二天再看看,饼子被老鼠吃完了,而我吐出来的却还在那里”可知,“第二天再看看”表达一个完整的意思,此处断开;“饼子被老鼠吃完了”写出了第二天看的内容,表达一个完整的意思,此处断开。因此可以断句为:次日视之/饼尽/而余所吐弃者故在。
【12题详解】
本题考查句子翻译。
翻我们在翻译句子时要注意通假字、词类活用、一词多义、特殊句式等情况,如果遇到倒装句就要按现代语序疏通,如遇省略句翻译时就要把省略的成份补充完整。
重点词:夕,晚上;若,像;行,走。
【13题详解】
本题考查内容理解与评析。
①根据甲文第二段“复投之,后狼止而前狼又至。骨已尽矣,而两狼之并驱如故”,第三段“屠乃奔倚其下,弛担持刀。狼不敢前,眈眈相向”可知,吃了屠夫的骨头,依旧对屠夫紧追不舍,看到屠夫手拿着刀,它们依旧凶狠地瞪着屠夫,由此可见,狼的特点是:贪婪凶狠。
②根据【乙】文关键词句“鼠子亦狷介乃尔”和“不惟狷介,乃亦有礼”可知,在作者看来,老鼠不仅清高而且懂得礼节。作者评价老鼠:不惟狷介,乃亦有礼。
③根据【乙】文“念鼠亦饥”“适有馈饼饵者,夜则置一枚于案头以饲之”,俞樾虽然很讨厌老鼠,但他想到老鼠也是因为饥饿才吃他的蜡烛,于是他就给老鼠一枚饼,让它们吃。可见他是一个理解善待动物的人。
参考译文:
【甲】一个屠夫傍晚回家,担子里面的肉已经卖完,只有剩下的骨头。路上遇见两只狼,紧跟着走了很远。屠夫害怕了,把骨头扔给狼。一只狼得到骨头停下了。另一只狼仍然跟着他。屠夫又把骨头扔给狼,后面得到骨头的狼停下了,可是前面得到骨头的狼又赶到了。骨头已经扔完了。但是两只狼像原来一样一起追赶屠夫。
屠夫非常困窘急迫,恐怕前后一起受到狼的攻击。屠夫看见田野里有一个打麦场,打麦场的主人把柴草堆积在打麦场里,覆盖成小山(似的)。屠夫于是跑过去靠在柴草堆的下面,放下担子拿起屠刀。两只狼不敢上前,瞪着眼睛朝着屠夫。
一会儿,一只狼径直走开了,另一只狼像狗似的蹲坐在屠夫的前面。时间长了,那只狼的眼睛好像闭上了,神情悠闲得很。屠夫突然跳起,用刀砍狼的脑袋,又连砍几刀把狼杀死。屠夫刚想要走,转身看见柴草堆的后面,另一只狼正在柴草堆里打洞,打算要钻洞进去,来攻击屠夫的后面。身子已经钻进去了一半,只露出屁股和尾巴。屠夫从狼的后面砍断了狼的大腿,也把狼杀死了。屠夫这才明白前面的那只狼假装睡觉,原来是用这种方式来诱惑敌方。
狼也太狡猾了,可是一会儿两只狼都被杀死了,禽兽的欺骗手段能有多少呢?只给人们增加笑料罢了。
【乙】我寄居在西湖边的公寓楼,楼里有很多老鼠,每天晚上这些老鼠都会跳到桌子上,在桌子上走着就像走在大路上一样。桌子上蜡烛燃烧的灰烬,都被它们踩踏了。刚开始很厌恶这些老鼠,后来想到是这些老鼠太过饥饿了。至于我的衣服书籍这些东西一件都没有被损坏,又何必厌恶它们。碰巧有人送了我饼,夜里我把一块饼放在桌上喂老鼠。老鼠得到饼后,就不再吃蜡烛了。有一晚,我自己吃饼,觉得不好吃,就把饼吐了出来,和剩下的一起喂老鼠。第二天再看看,饼子被老鼠吃完了,而我吐出来的却还在那里。于是笑道:“老鼠你竟然如此的孤高正直。”在夜里,又放两块饼来向它道歉。第二天,发现老鼠只吃掉其中一个。我感叹道:“不止是孤高正直,也有礼节。”
(三)(9分)
阅读下面的文字,完成小题。
诫子书
诸葛亮
夫君子之行,静以修身,俭以养德。非淡泊无以明志,非宁静无以致远。夫学须静也,才须学也,非学无以广才,非志无以成学。淫慢则不能励精,险躁则不能治性。年与时驰,意与日去,遂成枯落,多不接世,悲守穷庐,将复何及!
14.下面各项加点字的意思相同的一项是( )
A.夫君子之行 终日在地上行止(《杞人忧天》)
B.才须学也 学而时习之(《〈论语〉十二章》)
C.意与日去 一狼径去(《狼》)
D.将复何及 及其家穿井(《穿井得一人》)
15.下面对文章的分析有误的一项是( )
A.本文运用大量对偶句,句式整齐,使文章节奏鲜明、朗朗上口。
B.“淫慢则不能励精,险躁则不能治性”从反面说明了“淡泊”“宁静”的重要性。
C.作者围绕着“静”,告诫儿子要成才必须具备三个条件——学习、立志、惜时。
D.文中表达中心思想的关键句是“非淡泊无以明志,非宁静无以致远”。
16.根据《诫子书》及下面的链接材料,在后面语段中的横线上填写恰当的内容。
【链接材料】
初五夜,又接弟信,余固恐弟之焦躁也。余前年所以废弛,亦以焦躁故尔。一经焦躁,则心绪少佳,办事不能妥善。弟总宜平心静气。尔与诸弟戒之,至嘱至嘱!
(节选自《曾国藩家书》)
诸葛亮认为“学须静也,才须学也”,以“______”四字比喻了过度懈怠、不静心于学的人精力衰竭、失去活力的状态;曾国藩以自己为例劝诫弟弟,提出做事宜“_______”,否则会导致“心绪少佳,办事不能妥善”的结果;两文的作者都认为_______会阻碍“静”的养成,从而影响学习与做事。
【答案】14.B 15.D
16.①遂成枯落 ②平心静气 ③躁(险躁/焦躁)(前两空用原文的话)。
【解析】
【14题详解】
本题考查一词多义。
A.品行,操守/行动,活动;
B.均为“学习”;
C.消逝,逝去/离开;
D.来得及/等,等到。
【15题详解】
本题考查内容理解和辨析。
D.有误,《诫子书》的主旨是劝勉儿子勤学立志,修身养性要从淡泊宁静中下功夫,最忌怠惰险躁。文中表达中心思想的关键句是“静以修身,俭以养德”。
【16题详解】
本题考查内容理解和概括。
第一空,在《诫子书》中,诸葛亮提到“年与时驰,意与日去,遂成枯落”。这里的“遂成枯落”形象地描绘了过度懈怠、不静心于学的人的状态。他们随着时间的推移,意志逐渐消磨,最终变得像枯枝败叶一样,失去了生机与活力。因此,这四个字恰当地比喻了这种状态。
第二空,结合材料中“初五夜,又接弟信,余固恐弟之焦躁也。余前年所以废弛,亦以焦躁故尔。一经焦躁,则心绪少佳,办事不能妥善。弟总宜平心静气。尔与诸弟戒之,至嘱至嘱”可知,曾国藩在《曾国藩家书》中,以自己为例,告诫弟弟要避免焦躁。他提到自己前年的废弛就是因为焦躁所致,并强调“一经焦躁,则心绪少佳,办事不能妥善”。因此,他劝诫弟弟要“平心静气”,即保持内心的平静与冷静,这样才能更好地处理事务,避免焦躁带来的负面影响。
第三空,两文的作者都认为“躁”会阻碍“静”的养成。诸葛亮在《诫子书》中明确指出“险躁则不能治性”,即急躁的性格会扰乱人的性情,使人无法保持内心的宁静。而曾国藩也以自己的经历为例,说明焦躁会导致心绪不佳,办事不妥。因此,两文都强调了“躁”对“静”的负面影响,认为它会影响学习与做事的效果。
据此概括作答即可。
参考译文:
甲
品德高尚的人,依靠内心宁静专一来修养身心,以俭朴节约来培养品德。不恬淡寡欲就无法使(自己的)志向明确,不清静寡欲就无法达到远大的目标。学习必须静心专一,而才干则来自勤奋学习。如果不学习就无法增长自己的才干,不明确志向就不能在学习上获得成就。放纵懈怠就不能勉励心志振奋精神,轻薄浮躁就不能修养性情。年华随同时光飞快逝去,意志随同岁月而丧失。最终(像黄叶一样)枯老衰落,大多不接触世事,对社会没有任何贡献,只能困守在自家狭小的穷家破舍里,那时再悔恨又怎么来得及!
乙
初五的晚上,又接到弟弟的信,我本来就担心弟弟焦躁。我前年颓废松弛,就是因为焦躁。一旦焦躁,心情就不好,做事就不能办妥帖做好。弟弟总应该平心静气,你和各位弟弟要引以为戒,注意注意。
(四)(6分)
阅读下面的文字,完成小题。
活了100万次的猫
①有一只100万年也不死的猫。它死了一百万次,也活了一百万次了。可是它连一次也没哭过。
②它是一只漂亮的虎斑猫。有100万个人宠爱过这只猫,有100万个人在这只猫死的时候哭,可是它连一次也没有哭过。
③有一回,猫是国王的猫。猫讨厌国王。国王爱打仗,总是发动战争。而且,他还把猫用一个漂亮的篮子装起来,带到战场上。有一天,猫被一支飞来的箭射死了。正打着仗,国王却抱着猫哭了起来。国王仗也不打了,回到了王宫,然后,把猫埋到了王宫的院子里。
④有一回,猫是水手的猫。猫讨厌水手。水手带着猫走遍了全世界的大海和全世界的码头。有一天,猫从船上摔了下来。因为猫不会游泳,水手连忙用网子把它捞了上来,可猫还是淹死了。水手抱着湿得像一块抹布似的猫,大声地哭起来,然后,把猫埋到了遥远的港口小镇的公园的树下。
⑤有一回,猫是马戏团魔术师的猫。猫讨厌魔术师。魔术师每天把猫装进一个箱子里,用锯子锯成两半儿,接着再把完好无损的猫从箱子里取出来,换来一片拍手声。有一天,魔术师失手了真的把猫锯成了两半儿。魔术师两手拎着两半儿的猫,大声地哭起来。这次,谁也没有拍手。魔术师把猫埋到了马戏场的后面。
⑥有一回,猫是小偷的猫。猫讨厌小偷。小偷和猫一起,在漆黑的小镇上,像猫一样轻轻地转来转去。小偷只偷养狗的人家。趁着狗冲猫叫的时候,小偷开保险箱。一天,猫被狗咬死了。小偷抱着偷来的钻石和猫,在夜晚的小镇上一边大声地哭,一边走,然后,回到家里,把猫埋在了小小的院子里。
⑦有一回,猫是一个孤零零的老太太的猫。猫讨厌老太太。老太太每天抱着猫,从小窗户看着外面。猫整天在老太太的腿上睡大觉。不久,猫老死了。摇摇晃晃的老太太抱着摇摇晃晃的死了的猫,哭了一整天。老太太把猫埋在了院子的树底下。
⑧有一回,猫是一个小女孩的猫。猫讨厌小女孩。小女孩有时把猫背在背上玩,有时紧紧抱着猫睡觉。她哭的时候,还会用猫的后背来擦眼泪。有一天,猫被小女孩后背的带子给勒死了。小女孩抱着耷拉着脑袋的猫,哭了一整天。然后,她把猫埋到了院子的树底下。
⑨猫已经不在乎死亡了。
⑩有一回,猫不再是别人的猫了。它成了一只野猫。猫头一次变成了自己的猫。不管是哪一只母猫,都想成为猫的新娘,有的送条大鱼当礼物,有的献上新鲜的老鼠,有的送来了少见的木天墓,还有的去舔猫那漂亮的虎斑纹。可它却说了,“我可死过100万次呢!我才不吃这一套!”猫太喜欢自己了。
⑪只有一只猫连看也不看它一眼,那是一只美丽的白猫。
⑫猫走过去对白猫说:“我可死过100万次呢!”“噢。”白猫只说了这么一声。
⑬猫有点儿生气了。第二天、第三天,猫都走到白猫的身边,说:“你还一次也没活完吧?”“噢。”白猫只说了这么一声。
⑭有一天,猫在白猫面前一连翻了三个跟头,说:“我呀,曾经是马戏团的猫呢。”“噢。”白猫只说了这么一声。
⑮“我呀,我死过100万次……”说到一半的时候,猫问白猫,“我可以待在你身边吗?”“行呀。”白猫说。就这样,它一直待在了白猫的身边。
⑯白猫生了好多可爱的小猫。猫比喜欢自己还要喜欢白猫和小猫们。
⑰小猫们很快就长大了,一个个走掉了。白猫慢慢地老了,猫对白猫更温柔了,它多想和白猫永远地一起活下去呀!
⑱有一天,在猫舍前的草坪上,白猫静静地躺在猫的怀里,一动也不动了。猫抱着白猫,流下了大滴大滴的眼泪。它头一次哭了,从晚上哭到早上,又从早上哭到晚上。哭啊哭啊,它哭了有100万次。
⑲一天中午,猫的哭声停止了。猫也静静地、一动不动地躺在了白猫的身边。
⑳它再也没有活过来。
(选自绘本《活了100万次的猫》,有删改)
17.有同学认为文章第③—⑧段有重复,可以删掉一部分,你同意吗?请结合文章谈谈你的看法。
18.读完文本之后,很多同学都认为这篇文章极富哲理,请从以下两句感悟中任选一句。结合文章内容,说说你的理解。
A.真正的活着,不在于长度,而在于温度。
B.去爱吧,爱了才算活过。
【答案】17.示例一:不同意。理由:①第③—⑧段的内容是不一样的,猫的主人不同、经历也不同,展现猫经历的多样性。②这些重复的经历反复强调猫讨厌主人自以为是的爱,与后文猫活出自我(猫的自由自在)形成对比,更能突出自由可贵。
示例二:同意。第③—⑧段分别讲了猫在一百万次生命中的几次特殊经历,这些经历有共同点——这些主人喜欢猫,但猫却讨厌这些主人。所以可以删掉一部分。
18.示例一:选A。虎斑猫活了100万次,主人们打着“爱”的名号,却从未问过虎斑猫是否真正喜欢。但自从虎斑猫遇到了白猫后,它感受到了生活的温暖、家庭的幸福,并愿意为此付出生命。因此,真正的活着,不在于长度,而在于温度。
示例二:选B。虎斑猫遇到了白猫,体会到了爱与自由,感受到了生活的温暖。
【解析】
【17题详解】
本题考查理解文章内容与阅读看法。
结合第②段“它是一只漂亮的虎斑猫。有100万个人宠爱过这只猫,有100万个人在这只猫死的时候哭,可是它连一次也没有哭过”,第③段“有一回,猫是国王的猫。猫讨厌国王”“正打着仗,国王却抱着猫哭了起来”,第④段“有一回,猫是水手的猫。猫讨厌水手”“水手抱着湿得像一块抹布似的猫,大声地哭起来”,第⑤段“有一回,猫是马戏团魔术师的猫。猫讨厌魔术师”“魔术师两手拎着两半儿的猫,大声地哭起来”,第⑥段“有一回,猫是小偷的猫”“小偷抱着偷来的钻石和猫,在夜晚的小镇上一边大声地哭,一边走”,第⑦段“有一回,猫是一个孤零零的老太太的猫。猫讨厌老太太”“不久,猫老死了。摇摇晃晃的老太太抱着摇摇晃晃的死了的猫,哭了一整天”,第⑧段“有一回,猫是一个小女孩的猫。猫讨厌小女孩”“小女孩抱着耷拉着脑袋的猫,哭了一整天”可知,第③至⑧段的内容是不一样的,猫的主人不同、经历也不同,这些只是猫一百万次生命中的几次,目的是展现猫的经历的多样性;这种重复强调了猫的经历和它对生命态度的转变,突出猫前期对待生命的漠然与最终珍爱生命的变化;结合第⑩段“有一回,猫不再是别人的猫了。它成了一只野猫。猫头一次变成了自己的猫”可知,“猫不再是别人的猫了”与“猫头一次变成了自己的猫”形成了鲜明的对比,突出了猫的自我意识的觉醒,也突出了它获得了自由,活出了自我;故从这个意义上来说,我不同意可以删掉一部分;
结合第③段“有一回,猫是国王的猫。猫讨厌国王”“国王仗也不打了,回到了王宫,然后,把猫埋到了王宫的院子里”,第④段“有一回,猫是水手的猫。猫讨厌水手”“水手抱着湿得像一块抹布似的猫,大声地哭起来,然后,把猫埋到了遥远的港口小镇的公园的树下”,第⑤段“有一回,猫是马戏团魔术师的猫。猫讨厌魔术师”“魔术师两手拎着两半儿的猫,大声地哭起来。这次,谁也没有拍手。魔术师把猫埋到了马戏场的后面”,第⑥段“有一回,猫是小偷的猫。猫讨厌小偷”“小偷抱着偷来的钻石和猫,在夜晚的小镇上一边大声地哭,一边走,然后,回到家里,把猫埋在了小小的院子里”,第⑦段“有一回,猫是一个孤零零的老太太的猫。猫讨厌老太太”“摇摇晃晃的老太太抱着摇摇晃晃的死了的猫,哭了一整天。老太太把猫埋在了院子的树底下”,第⑧段“有一回,猫是一个小女孩的猫。猫讨厌小女孩”“小女孩抱着耷拉着脑袋的猫,哭了一整天。然后,她把猫埋到了院子的树底下”可知,第③至⑧段分别讲了猫在一百万次生命中的分别曾是国王的猫,是水手的猫,是马戏团魔术师的猫,是一个孤零零的老太太的猫,是一个小女孩的猫等的特殊经历,而这些经历都有一个共同点——这些主人都喜欢猫,但猫却讨厌这些主人。猫经历了多次重复的生命轮回,且在每一次生命中都没有真正活出自己的意义和价值。每次生命的结束都以猫的死亡告终,死时从未感到悲伤。这部分内容有所重复,故我同意可以删掉一部分。
示例:不同意。第③—⑧段的内容使用了重复的手法,来加强叙事的连贯性和对主题的突出。在重复中,我们看到猫对每一段生命的态度都毫无变化,这突出反映了它在精神上的冷漠。只有当遇到白猫,它不再只是被动地活着,而是开始珍惜自己的时光。第③—⑧段的内容表现了猫从对生命的漠然到最终找到生命意义的演变过程,深化了作品主题。
【18题详解】
本题考查理解文章主旨。
结合第①段“有一只100万年也不死的猫。它死了一百万次,也活了一百万次了。可是它连一次也没哭过”,第②段“它是一只漂亮的虎斑猫。有100万个人宠爱过这只猫,有100万个人在这只猫死的时候哭,可是它连一次也没有哭过”,第⑩段“有一回,猫不再是别人的猫了。它成了一只野猫。猫头一次变成了自己的猫”,第⑯段“白猫生了好多可爱的小猫。猫比喜欢自己还要喜欢白猫和小猫们”,第⑰段“小猫们很快就长大了,一个个走掉了。白猫慢慢地老了,猫对白猫更温柔了,它多想和白猫永远地一起活下去呀”,第⑲段“一天中午,猫的哭声停止了。猫也静静地、一动不动地躺在了白猫的身边”,第⑳段“它再也没有活过来”可知,虎斑猫死了一百万次,也活了一百万次了,但它的前半生却不快乐,主人打着“爱”的名号,做着自己认为虎斑猫喜欢的事情,但并没有问过虎斑猫是否真正喜欢。因此,活得再长,虎斑猫也不快乐。但当它成为自己的猫后,感受到了自由;在遇到白猫后,它体会到了什么是爱,也感受到了家庭的幸福,体会到了生命的温暖与真谛,并愿意在白猫死后也愿意追随它而去,不再活过来。尽管它的生命因此结束,也因有了真爱而变得有价值。通过白猫与小猫们,它终于超越了孤独、冷漠,获得了幸福而充实的生命体验。因此,“真正的活着,不在于长度,而在于温度”意味着生命的意义不在于它的时间长度,而在于是否有真正的情感体验与爱的存在。
结合第⑮段“‘我呀,我死过100万次……’说到一半的时候,猫问白猫,‘我可以待在你身边吗?’‘行呀。’白猫说。就这样,它一直待在了白猫的身边”,第⑯段“白猫生了好多可爱的小猫。猫比喜欢自己还要喜欢白猫和小猫们”,第⑰段“小猫们很快就长大了,一个个走掉了。白猫慢慢地老了,猫对白猫更温柔了,它多想和白猫永远地一起活下去呀”可知,在前100万次的生命中,虎斑猫没有真正爱过任何人,也不懂得被爱,因而它虽活过很多次,却空虚而麻木,只是在消耗时间。当它遇到白猫,学会了爱护、关心,并真心为白猫和它们的小猫付出后,猫第一次感受到了爱的温度和生命的深刻意义。最终,失去白猫时,它感受到巨大的痛苦和哀伤,却也因为真正爱过,得到了生命的圆满。因此,爱与被爱不是生命的附加,而是真正活过的标志。据此得出感悟:去爱吧,爱了才算活过。
示例:选A。在《活了100万次的猫》中,猫经历了100万次生死轮回,在前几次生命中,无论它是皇帝的猫、船员的猫还是小偷的猫,生活都充满重复和冷漠,它没有爱过,也不被爱,所以并未真正“活过”。直到它遇到白猫,体验到了爱与被爱的温暖,作为自己活了一次,这才标志真正“活着”的开始。这表明“活着”不在于生命有多长,而在于是否用心体会生活的温度,善待生命与他人,赋予生命以情感和意义。
(五)(22分)
阅读下面的文字,完成下面小题。
透早①的枣子园
林清玄
①返乡的时候,我的长裤因脱线裂开了,妈妈说:“来,我帮你车一车。”
②我随妈妈走进房间,她把小桌上的红绒布掀开,一台裁缝车赫然呈现在我的眼前,这个景象震慑了我,这不是三十多年前的那台裁缝车吗?怎么现在还在用?而且看起来像新的一样?“妈?这是从前那一台裁缝车吗?”妈妈说:“当然是从前那一台了。”妈妈熟练地坐在缝纫机前,把裤脚翻过来,开始专心地车我裂开的裤子,我看着妈妈专注的神情,忍不住摩挲着缝纫机上优美的木质纹理,那个画面突然与时空交叠,回到童年的三合院。
③当时,这一台缝纫机摆在老家的东厢房侧门边,门外就是爸爸种的一大片枣子园,妈妈忙过了养猪、耕田、晒谷、洗衣等粗重的工作后,就会坐在缝纫机前车衣服,一边监看在果园里玩耍的我们。
④善于女红的妈妈,其实没有什么衣料可以做衣服,她做的是把面粉袋、肥料袋车成简单的服装,或者帮我们这一群像牛一样会武的孩子补撕破的衫裤,以及把太大的衣服改小,把太小的衣服放大。妈妈做衣服的工作是至关重大的,使我们虽然生活贫苦,也不至于穿破衣去上学。
⑤不车衣服的时候,我们就会抢着在缝纫机上写功课,那是因为孩子太多而桌子太少了。抢不到缝纫机的孩子,只好拿一块木板垫膝盖,坐在门槛上写字。
⑥有一次,我和哥哥抢缝纫机,不小心跌倒,撞在缝纫机的铁脚上,在我的耳后留下一条二十几厘米的疤痕,如今还清晰可见。
⑦我喜欢爬上枣子树,回头看妈妈坐在厢房门边车衣服,一边吃着清脆香甜的枣子。那时的妈妈青春正盛,有一种秀气而坚毅的美。由于妈妈在生活中表现的坚强,常使我觉得生活虽然贫乏素朴,心里还是无所畏惧的。
⑧如果是星期天,我们都会赶透早去采枣子,因为清晨刚熟的枣子最是清香,晚一点就被兄弟吃光了。
⑨妈妈是从来没有假日的,但是星期天不必准备中午的便当,她总是透早就坐在缝纫机前车衣服。
⑩坐在枣子树上,东边的太阳刚刚出来,寒冬的枣子园也变得暖烘烘的,顺着太阳的光望过去,正好看见妈妈温柔的侧脸,色彩非常印象派,线条却如一座立体派的浮雕。
⑪这时我会感到无比的感动,想着要把刚刚采摘的最好吃的枣子献给妈妈。
⑫我跳下枣子树,把口袋里最好吃的枣子拿去给妈妈,她就会停下手边的工作,摸摸我的头说:“真乖。”然后拉开缝纫机右边的抽屉放进枣子,我瞥见抽屉里满满都是枣子,原来,哥哥弟弟早就采枣子献给妈妈了。
⑬这使我在冬日的星期天,总是透早就去采枣子,希望第一个把枣子送给妈妈。有时觉得能坐在枣子树上看妈妈车衣服,生命里就有无边的幸福了。
⑭“车好了,你穿看看。”妈妈的声音使我从回忆中回过神来,妈妈忍不住笑了:“大人大种了,整天憨呆憨呆。”
⑮我看着妈妈依然温柔的侧脸,头发却都花白了,刚刚那一失神,时光竟匆匆流过三十几年了。
【补充式批注】人世间的美好与热爱都是相互的,就好像文中的妈妈与孩子们。我们这学期读过的整本书中,也有这样美好的情感。
【注】①透早:闽南方言,指清晨。
19.文章围绕“裁缝车”描写了很多事情,请补全思维导图。
20.按要求赏析下列句子。
(1)顺着太阳的光望过去,正好看见妈妈温柔的侧脸,色彩非常印象派,线条却如一座立体派的浮雕。(从修辞角度)
(2)这个景象震慑了我,这不是三十多年前的那台裁缝车吗?(赏析加点词)
21.文中短语“总是透早”反复出现,妙在何处?
22.时光匆匆流过三十几年,儿时的“我”与现在的“我”对妈妈的情感发生了怎样的变化?
23.联接“补充式批注”。请从下面选项中任选一项,结合名著内容阐述你对“人世间的美好与热爱都是相互的”这句话的理解。
A.唐僧与孙悟空(《西游记》) B.长妈妈与鲁迅(《朝花夕拾》)
【答案】19.①妈妈一边车衣服一边监看“我们”;②“我们”抢着在缝纫机上写功课;③当“我们”献枣子时。
20.(1)运用了比喻的修辞手法,把阳光下妈妈温柔的侧脸比作一座立体派的浮雕,生动形象地写出了阳光下妈妈温柔、梦幻、迷人的样子,表现出我对妈妈发自内心的热爱与赞美。
(2)“震慑”一词生动地写出了“我”看到三十多年前的那台裁缝车时内心的惊讶、意外与震动,强调这台裁缝车出现带给“我”的强烈感受。
21.“总是透早”反复出现,表现出母亲的勤劳能干和“我”的懂事体贴,也突出了作者对母亲深深的怀念和感激之情,使文章情感更加浓厚,结构更加紧凑。
22.①儿时的我喜欢透早采枣子送妈妈,觉的陪伴是幸福,儿时深爱、理解妈妈的辛苦;②三十几年后,我仍深爱、感激妈妈,且添了对时光催老的感伤之情,情感进一步升华。
23.示例:
A选项:唐僧从五行山下救出孙悟空,给予他自由,后一路相伴,虽有误解但始终信任,用善良与关爱影响悟空;孙悟空则尽心保护唐僧,降妖除魔,历经八十一难不离不弃。他们相互付出,展现出人世间美好与热爱是相互的。
B选项:长妈妈虽有些粗俗迷信,但她疼爱鲁迅,费心为鲁迅寻来《山海经》,让鲁迅感受到温暖;鲁迅对长妈妈也饱含深情,在回忆中记下诸多长妈妈的点滴,怀念着她。可见他们之间美好与热爱是相互的。
【解析】
【19题详解】
本题考查信息的筛选与概括。
第一空,根据第③段中“当时,这一台缝纫机摆在老家的东厢房侧门边,门外就是爸爸种的一大片枣子园,妈妈忙过了养猪、耕田、晒谷、洗衣等粗重的工作后,就会坐在缝纫机前车衣服,一边监看在果园里玩耍的我们”可知,妈妈一边坐在缝纫机前车衣服,一边监看在果园里玩耍的我们。可概括为:妈妈一边车衣服一边监看“我们”;
第二空,根据第⑤段中“不车衣服的时候,我们就会抢着在缝纫机上写功课,那是因为孩子太多而桌子太少了。抢不到缝纫机的孩子,只好拿一块木板垫膝盖,坐在门槛上写字”可知,我们几个孩子抢着在缝纫机上写功课。
第三空,根据第⑫段中“我跳下枣子树,把口袋里最好吃的枣子拿去给妈妈,她就会停下手边的工作,摸摸我的头说:‘真乖。’然后拉开缝纫机右边的抽屉放进枣子,我瞥见抽屉里满满都是枣子,原来,哥哥弟弟早就采枣子献给妈妈了”可知,我们争着送最好吃的枣子给妈妈。可概括为:当“我们”献枣子时。
【20题详解】
本题考查句子赏析。
(1)结合“顺着太阳的光望过去,正好看见妈妈温柔的侧脸,色彩非常印象派,线条却如一座立体派的浮雕”可知,该句运用了比喻的修辞手法,句子中将“阳光下妈妈温柔的侧脸”比作“一座立体派的浮雕”,生动形象地写出了阳光下妈妈温柔、梦幻、迷人的样子。这种比喻不仅突出了妈妈侧脸的美丽和立体感,也表现出“我”对妈妈发自内心的热爱与赞美之情。
(2)震慑,意思是震惊使人恐惧。结合“这个景象震慑了我,这不是三十多年前的那台裁缝车吗?”可知,“震慑”一词生动地写出了“我”看到三十多年前的那台裁缝车时内心的惊讶、意外与震动。这个词强调了这台裁缝车出现带给“我”的强烈感受,它不仅是时间的见证,更是妈妈辛勤劳动和无私付出的象征,因此“我”对它的出现感到深深的震撼。
【21题详解】
本题考查内容理解和句段作用。
在文中,“总是透早”这一短语反复出现,其妙处主要体现在以下几个方面:
首先,表现出母亲的勤劳能干。结合文章内容,如第⑨段提到“妈妈是从来没有假日的,但是星期天不必准备中午的便当,她总是透早就坐在缝纫机前车衣服”,以及第⑧段“我们都会赶透早去采枣子,因为清晨刚熟的枣子最是清香”,这些描述都突出了母亲无论是工作日还是休息日,都早早地开始忙碌,展现了她的勤劳与不懈努力。
其次,表现出“我”的懂事体贴。如第⑧、⑬段中,“我们”总是透早去采枣子,希望第一个把最好吃的枣子送给妈妈,这体现了“我”对母亲深深的敬爱与体贴,希望能够通过自己的行动来回报母亲的辛劳。
再者,突出了作者对母亲深深的怀念和感激之情。反复出现的“总是透早”不仅是对过去美好时光的回忆,更是对母亲无私奉献与辛勤付出的深切怀念。这种怀念与感激之情贯穿全文,使得文章情感更加浓厚。
最后,使文章结构更加紧凑。“总是透早”作为一条线索,将文章中的各个场景和情节串联起来,使得文章结构更加清晰、紧凑。同时,这一短语的反复出现也增强了文章的节奏感,使得读者在阅读过程中能够更加深入地感受到作者的情感波动。
据此概括作答即可。
【22题详解】
本题考查内容理解和情感把握。
结合文章内容,如第⑧段提到“我们都会赶透早去采枣子,因为清晨刚熟的枣子最是清香,晚一点就被兄弟吃光了”,以及第⑪、⑫段中“我”会跳下枣子树,把口袋里最好吃的枣子拿去给妈妈,这些都体现了儿时的“我”对妈妈的深爱。通过透早采枣子这一行为,不仅满足了自己对美食的渴望,更重要的是能够第一时间将这份甜蜜分享给妈妈,这种简单的陪伴成为了“我”心中的幸福。同时,第⑦段中“由于妈妈在生活中表现的坚强,常使我觉得生活虽然贫乏素朴,心里还是无所畏惧的”也表明了儿时的“我”对妈妈辛苦的理解与感激,妈妈的坚强给了“我”面对生活的勇气。据此可概括为:儿时的“我”深爱、理解妈妈的辛苦,觉得陪伴是幸福:
三十几年后的现在,“我”依然深爱着妈妈,这种爱并没有因为时间的流逝而减弱,反而更加深厚。如第⑮段中“我看着妈妈依然温柔的侧脸,头发却都花白了”,这里的描述充满了对妈妈深深的敬爱与不舍。同时,“我”对妈妈的感激之情也更加明显。妈妈用一台三十多年前的裁缝车为“我”缝补裤子,这一行为不仅让“我”回忆起了童年的美好时光,更让“我”深刻感受到了妈妈的辛勤付出与无私奉献。更重要的是,三十几年后的“我”在深爱、感激妈妈的同时,还增添了对时光催老的感伤之情。如第⑮段中“刚刚那一失神,时光竟匆匆流过三十几年了”,这里的描述充满了对时光流逝的无奈与感伤,也体现了“我”对妈妈日益衰老的深深忧虑与不舍。这种感伤之情的加入,使得“我”对妈妈的情感进一步升华,更加复杂而深刻。据此可概括为:三十几年后,我仍深爱、感激妈妈,且添了对时光催老的感伤之情,情感进一步升华。
【23题详解】
本题考查内容理解和拓展运用。
首先,理解题干要求。题目要求从提供的名著选项中选择一项,结合内容阐述对“人世间的美好与热爱都是相互的”这句话的理解。这需要我们首先明确这句话的含义,即“美好与热爱”这种情感在人与人之间是相互的,一个人给予另一个人美好与热爱,通常也会得到相应的回馈。
其次,选择名著选项并梳理相关情节。对于选项A和B,我们需要选择其中一个,然后梳理出其中与“美好与热爱相互”相关的情节。例如,如果选择A项,可以梳理唐僧如何关心、教导孙悟空,孙悟空又如何忠诚保护唐僧的情节;如果选择B项,可以梳理长妈妈如何照顾鲁迅,鲁迅又如何怀念、感激长妈妈的情节。
接着,分析情节中的“美好与热爱”。在梳理出的情节中,找出体现“美好与热爱”的细节,如唐僧对孙悟空的宽容与教导,孙悟空对唐僧的忠诚与保护;长妈妈对鲁迅的细心照顾,鲁迅对长妈妈的怀念与感激等。
最后,阐述对“人世间的美好与热爱都是相互的”这句话的理解。结合梳理出的情节和分析出的“美好与热爱”,阐述这句话在所选名著中的体现。例如,唐僧的宽容与教导激发了孙悟空的忠诚与保护,而孙悟空的忠诚与保护也让唐僧感受到了徒弟的敬爱与关怀;长妈妈的细心照顾让鲁迅感受到了人间的温暖与美好,而鲁迅的怀念与感激也让长妈妈的精神得以传承和发扬。这些情节都证明了“人世间的美好与热爱都是相互的”这一观点。
示例:B。在《朝花夕拾》中,长妈妈与鲁迅之间的情感就体现了“人世间的美好与热爱都是相互的”。长妈妈虽然身份卑微,但她对鲁迅的照顾却是无微不至的,从给他买来《山海经》到讲述各种神奇的故事,都给鲁迅带来了无尽的欢乐和温暖。而鲁迅对长妈妈也是充满了感激和怀念之情,他在文章中多次提到长妈妈,对她的善良和勤劳表示由衷的敬佩和感激。这种相互的关爱和尊重,正是人世间美好与热爱的体现。
三、作文(60分)
24.根据下面要求,写-篇文章。
同学们,丰富多彩的一个学期已经接近尾声了,在这个学期里,生活中处处有惊喜:取得超人的成绩,是惊喜;学习上的点滴进步,是惊喜;体会到一种真情,是惊喜;生活中大大小小的发现,是惊喜……
请以“惊喜”为题,写一篇文章。
写作要求:①立意自定,文体自选(除诗歌和戏剧外)。②说真话,扦真情,忌抄袭。③不得透露个人的相关信息。④书写工整,卷面整洁,不少于600字。
【答案】略。第一次
第二次
第三次
离队表现
原来这猴子一生受不得人气,他见三藏只管绪绪叨叨,按不住心头火发道:“你既是这等,说我做不得和尚,上不得西天,不必惩般绪咕恶我,我回去便了!”
悟空噙泪叩头辞长老,含悲留意嘱沙僧。你看他忍气别了师父,纵筋斗云,径回花果山水帘洞去了。
大圣疼痛难忍,见师父更不回心,没奈何,只得又驾筋斗云,起在空中,忽然省悟道:“这和尚负了我心,我且向普陀崖告诉观音菩萨去来。”
离队之因
打死了六个强盗,被唐僧训斥。
①____________
打死了几个贼盗,被唐僧赶离。
离队结果
他在被龙王劝化后,重新回到唐僧身边。
唐僧遇难猪八戒向孙悟空求救,之后,师徒二人化解心结。
②____________
孙悟空的改变
③________________________________
语句
方法(供参考)
释义
始甚恶之
参考成语:好逸恶劳
(1)
置二饼以谢之
查阅词典:①辞别。②道歉。③感谢。④凋落。
(2)
止食其一
联系课内:止有剩骨
(3)
相关试卷
这是一份山东省德州市乐陵市2024-2025学年九年级上学期期末语文试题,共24页。试卷主要包含了基础知识综合,名著阅读,综合性学习,名句名篇默写,诗歌鉴赏,文言文阅读,现代文阅读,作文等内容,欢迎下载使用。
这是一份山东省德州市乐陵市2024-2025学年九年级上学期期末考试语文试卷(解析版),共18页。试卷主要包含了积累与运用,阅读与鉴赏,写作等内容,欢迎下载使用。
这是一份山东省德州市乐陵市2024-2025学年九年级上学期期末 语文试题(含解析),共37页。

