河北省邯郸市部分学校2024-2025学年高三上学期1月期末考试生物试题(Word版附答案)
展开
这是一份河北省邯郸市部分学校2024-2025学年高三上学期1月期末考试生物试题(Word版附答案),文件包含河北省邯郸市部分学校2024-2025学年高三上学期1月期末生物试题docx、河北省邯郸市部分学校2024-2025学年高三上学期1月期末生物试题pdf等2份试卷配套教学资源,其中试卷共24页, 欢迎下载使用。
1.本试卷满分 100 分,考试时间 75 分钟。
2.答卷前,考生务必将自己的学校、班级、姓名及考号填写在答题卡上。
3.回答选择题时,选出每小题答案后,用 2B 铅笔把答题卡上对应题目的答案标号涂黑,如需
改动,用橡皮擦干净后,再选涂其他答案标号。回答非选择题时,将答案写在答题卡上,写
在本试卷上无效。
4.考试结束后,将本试卷和答题卡一并交回。
一、单项选择题:本题共 13 小题,每小题 2 分,共 26 分。在每小题给出的四个选项中,只
有一项是符合题目要求的。
1. 下列关于生物体中核酸的叙述,错误的是( )
A. T2 噬菌体和 HIV 都只含有一种核酸
B. 组成叶绿体和线粒体中核酸的核苷酸均有 8 种
C. 人肝细胞内的核酸彻底水解可得到 6 种产物
D. 发菜和水绵的细胞中均存在核酸—蛋白质复合体
2. 下列有关细胞核的结构与功能,叙述错误的是( )
A. 核膜具有选择透过性,由 2 层磷脂双分子层构成
B. 连续分裂的细胞中,核仁会周期性的消失与重建
C. 在高等植物成熟的筛管细胞中,细胞核是细胞代谢的控制中心
D. 在酵母菌细胞内,核仁与核糖体的形成有关
3. 下列关于教材实验的叙述,错误的是( )
A. 在利用黑藻叶肉细胞进行质壁分离的实验时,观察到的绿色部位不是细胞液
B. “观察根尖分生区组织细胞的有丝分裂”实验中,借助显微镜在同一分生组织可观察到处于不同分裂期
的细胞
C. 在“探究酵母菌种群数量变化”的实验中,先在血细胞计数板上加盖盖玻片,再在盖玻片边缘滴加培养
液,目的主要是防止培养液外溢
D. “低温诱导植物细胞染色体数目的变化”实验中,需要将洋葱置于冰箱放置一周,取出后待其长出不定
根再次置于冰箱中,两次低温处理的目的不同
第 1页/共 14页
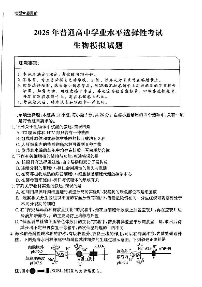
4. 海水稻是耐盐碱水稻的俗称,有吸收盐分、改良土壤的作用,可以在海滨滩涂、内陆盐碱地种植。下图
是海水稻根细胞中与耐盐碱性相关的生理过程示意图。下列叙述正确的是( )
A. 海水稻细胞吸水不需要蛋白质,也不需要细胞提供能量
B. 加入 ATP 合成抑制剂会减缓 Na+进入细胞液
C. SOS1 和 NHX 在运输 Na+时空间结构均不发生改变
D. 盐碱地 pH 升高会提高海水稻的抗盐碱能力
5. 正常情况下,细胞色素 c 位于线粒体内膜上,其参与的线粒体途径是诱导肿瘤细胞凋亡的重要通路之一,
机制如下图所示。下列有关叙述错误的是( )
A. 细胞中 BaX 基因高表达时,可加速细胞凋亡
B. 推测细胞色素 c 可能参与[H]与 O2 结合生成水的过程
C. 细胞凋亡和细胞坏死均会导致机体组织损伤
D. DNA 片段化、细胞解体的过程可能与溶酶体内的酶被激活有关
6. 某农业害虫的抗药性(A)对不抗药性(a)为显性。现对一块农田进行调查,发现该害虫种群中基因型为 Aa
的个体占 30%,基因型为 aa 的个体占 10%,之后用药物处理使该害虫种群中只剩抗药性个体。下列叙述正
确的是( )
A. 农田中该害虫的全部抗药性基因和不抗药性基因构成了该害虫种群的基因库
B. 该害虫种群发生进化的原因是药物处理使种群的基因型频率发生了改变
C. 抗药性害虫和不抗药性害虫在相互影响中协同进化
D. 用药物处理前,该害虫种群中基因 A 的频率是 75%
第 2页/共 14页
7. 人类 Y 染色体上存在性别决定基因——SRY 基因(睾丸决定因子基因),SRY 基因的存在对男性特征的维
持至关重要,但在人群中也存在一些 XX 染色体男性和 XY 染色体女性,其性染色体的结构如图所示,下列
叙述错误的是( )
A. Y 染色体上 SRY 基因控制合成的物质可能与促进原始性腺向睾丸的分化有关
B. XX 染色体男性的出现是因为其父亲初级精母细胞中 X、Y 染色体的片段互换,产生了 X 染色体上含 SRY
基因的精子,该精子参与了受精
C. XY染色体女性的出现是因为其父亲初级精母细胞中Y染色体发生结构变异,产生了Y染色体上不含SRY
基因的精子,该精子参与了受精
D. 染色体组成分别为 XXY 和 XYY 的个体均含有 Y 染色体,一般均表现为男性
8. 下列关于 DNA 复制和基因表达的叙述,正确的是( )
A. 复制时,DNA 聚合酶可以催化两条链之间氢键的形成
B. 转录时,RNA 聚合酶使 DNA 双链由 3′→5′解旋
C. 翻译时,当核糖体遇到 mRNA 上的终止密码子时,肽链合成停止
D. 所有生物基因表达过程中用到的 RNA 和蛋白质均由 DNA 指导合成
9. 下列关于植物激素及植物生长调节剂的叙述,错误的是( )
A. 植物生长调节剂具有原料广泛、容易合成、效果稳定等优点,在农林园艺生产上应用广泛
B. 植物生长调节剂与植物激素的生理效应相似,有的结构与植物激素很相似,有的则差异很大
C. 将成熟的香蕉与生猕猴桃一起放置可加速猕猴桃的成熟,其原理是香蕉释放的乙烯可促进果实成熟
D. 探究 2,4-D 促进插条生根的最适浓度时,为进一步摸索实验条件和减小实验误差可先进行预实验
10. 氢化可的松又称皮质醇,是肾上腺皮质分泌的一种具有抗炎作用的糖皮质激素,其分泌过程如下图(CRH
、ACTH 为相关激素)。下列有关叙述正确的是( )
A. 氢化可 松在发挥作用后会立即失活,以保持机体的相对稳定
B. 由图可知,CRH 与 ACTH 的分泌过程均存在分级调节
第 3页/共 14页
C. CRH 为促肾上腺皮质激素,其分泌受 ACTH 和氢化可的松共同调节
D. 人体长期使用氢化可的松类药物有利于维持肾上腺皮质的功能
11. 如图为人体内几种免疫细胞参与机体免疫调节的图解,其中 a 表示某种物质,①~⑦代表细胞。据图分
析,下列叙述错误的是( )
A. 图 1、2 所示过程属于人体的第三道防线,图中细胞①②④⑤⑦均具有特异性识别抗原的能力
B. 细胞④可识别细胞③上的 a 并呈递抗原信息,这一过程在图示两种免疫中均发挥作用
C. 细胞①与靶细胞直接接触导致靶细胞裂解、死亡的过程中,靶细胞内的溶酶体发挥了重要作用
D. 在机体再次受到相同抗原的刺激时,细胞②和⑦的细胞周期会变长,产生的抗体更多、更快
12. 大熊猫 99%的食物来源于竹子,而森林砍伐、修路和农业生产等人类活动导致大熊猫的栖息地被分割、
破坏。下列有关叙述正确的是( )
A. 大熊猫的食物和栖息地均属于其生态位的研究范畴
B. 割竹挖笋和放牧使大熊猫食物资源减少,这些因素属于非密度制约因素
C. 森林具有土壤保持和水源涵养等作用,体现了生物多样性的直接价值
D. 建立大熊猫繁育研究基地是对大熊猫最有效的保护
13. 中草药——铁皮石斛茎中的一种生物碱是其有效成分,因其在自然条件下繁殖力弱、生长慢,加之人们
的掠夺式采挖,资源已近枯竭。研究人员通过植物组织培养技术培养出铁皮石斛的拟原球茎(类似愈伤组织)
来生产此生物碱。下列有关叙述错误的是( )
A. 利用上述方法生产该生物碱需经脱分化和再分化过程,其原理是细胞分裂和细胞全能性
B. 诱导形成愈伤组织时无需光照,使用的培养基中含有蔗糖,本阶段植物组织的代谢类型为异养型
C. 实验发现抑制该生物碱的合成对铁皮石斛的生长影响不大,推测该生物碱是铁皮石斛的次生代谢物
D. 利用上述技术生产该生物碱可摆脱恶劣的自然条件限制,并能保持铁皮石斛优良的遗传特性
二、多项选择题:本题共 5 小题,每小题 3 分,共 15 分。在每小题给出的四个选项中,有两
第 4页/共 14页
个或两个以上选项符合题目要求,全部选对的得 3 分,选对但不全的得 1 分,有选错的得 0
分。
14. 水淹时,玉米根细胞由于较长时间进行无氧呼吸导致能量供应不足,使液泡膜上的 H+转运减缓,引起
细胞质基质内 H+积累,无氧呼吸产生的乳酸也使得细胞质基质 pH 降低,pH 降低至一定程度会引起细胞酸
中毒。细胞可通过将无氧呼吸过程中的丙酮酸产乳酸途径转换为丙酮酸产酒精途径,延缓细胞酸中毒。下
列叙述错误的是( )
A. 可通过检测是否产生 CO2 来判断水淹的玉米根细胞是否生成酒精
B. 细胞转换为丙酮酸产酒精途径时,产生的 ATP 增多、乳酸减少
C. 正常玉米根细胞细胞质基质的 pH 高于液泡中的细胞液
D. 无氧呼吸导致能量供应不足的原因是葡萄糖中的能量大部分以热能形式散失
15. 囊性纤维病是由 CFTR 蛋白异常导致的常染色体隐性遗传病,其中约 70%患者发生的是 CFTR 蛋白 508
位苯丙氨酸(Phe508)缺失。研究者设计了两种杂交探针以确定病因,其中探针 1 和 2 分别能与 Phe508 正常(相
关基因用 A 表示)和 Phe508 缺失(相关基因用 a 表示)的 CFTR 基因结合。利用两种探针对三个家系各成员(胎
儿的未测定)的基因组进行分子杂交并电泳,结果如下图,a~i 表示三个家系中各成员相关基因电泳结果。下
列叙述正确的是( )
A. 结果 b 为甲家系中Ⅱ1 的检测结果,其基因型为 aa
B. 乙家系成员 CFTR 蛋白的 Phe508 均未缺失,说明Ⅱ1 患病另有原因
C. 检测结果 g、h、i 均可能为丙家系中患病儿子Ⅱ1 的检测结果
D. 若丙家系Ⅱ2 表型正常,用这两种探针检测出两条带的概率为 1/3
16. 脱落酸(ABA)能调节气孔导度,控制植物水分散失。为探究 ABA 对小麦抗旱能力的影响,科研小组将
小麦幼苗均分为四组,在不同条件下进行实验,结果如下表,其中 Rubisc 酶参与 CO2 的固定。下列叙述
正确的是( )
组别 处理方式 气孔导度/(mml·m-2·s-1) Rubisc 酶活性/IU 光合速率/(μml·m-2·s-1)
第 5页/共 14页
甲 正常浇水 3.9 0.023 38.1
乙 正常浇水+脱落酸 2.7 0.038 23.5
丙 干旱 1.9 0.016 17.8
丁 干旱+脱落酸 1.8 0.028 22.6
A. 该实验的自变量为水分含量和脱落酸的有无
B. 干旱处理导致丙组失水后,丙组根尖成熟区细胞吸水能力低于甲组
C. ABA 能降低气孔导度,提高 Rubisc 酶活性
D. 干旱条件下,ABA 对气孔导度的影响大于对 Rubisc 酶活性的影响
17. 依赖神经递质传递信号的突触称为化学突触(图 1),其突触间隙约 30~40nm。在人体视网膜及神经系统
某些部位中存在另一类靠离子双向流动来直接传递信息的电突触(图 2),其前后膜靠缝管连接,突触间隙仅
2~3nm。下列有关叙述正确的是( )
A. 图 1、2 所示过程均体现了细胞膜具有进行细胞间信息交流的功能
B. 图 1 中神经递质的释放方式为胞吐,其作用后会被快速降解或被突触后膜吸收
C. 图 1 突触只能单向传递信息,图 2 突触靠电信号直接传递信息,通常具有双向性
D. 推测在一些需要高度同步化活动的神经元群内,神经细胞间存在较多的电突触
18. 我国科研人员利用 CRISPR/Cas9 基因编辑技术定点切除水稻香味抑制基因 Badh2 中的部分碱基,导致
该基因抑制水稻产生有香味物质的作用丧失,进而获得了有香味的水稻,机理如图所示。下列叙述错误的
是( )
第 6页/共 14页
A. 复合物中,sgRNA 特异性识别目标 DNA,Cas9 蛋白对基因特定位点进行切割
B. 细胞内的 Cas9 蛋白在配对区域定点剪切,引起水稻发生染色体变异
C. 可采用抗原—抗体杂交的方法检测基因敲除载体是否被导入水稻细胞
D. 在培养基中加入潮霉素,可用于筛选导入基因敲除载体的植物细胞
三、非选择题:本题共 5 小题,共 59 分。
19. 某研究小组在野生型水稻(WT)中发现了黄绿叶突变体水稻(ygl)。为探究其相关机理,科研人员在水稻
的光合作用最适温度下测定某些生理指标,结果如下表和图 1 所示。已知光饱和点是指光合速率不再随光
照强度增加而增加时的光照强度;光补偿点是指光合过程中吸收的 CO2 与呼吸过程中释放的 CO2 等量时的
光照强度。回答下列问题:
叶绿素 类胡萝卜素 水稻材料
/(mg·g-1) /(mg·g-1)
WT 4.08 0.63
ygl 1 73 0.57
(1)对等量的 WT 和 ygl 叶片进行色素提取,并利用___________法对提取到的色素进行分离。与 WT 相比,
第 7页/共 14页
ygl 所得到的滤纸条上___________色和___________色的色素带的宽窄变化明显。
(2)光照强度逐渐增加达到 2000μml·m-2·s-1 后,WT 和 ygl 的净光合速率都不再随光照强度的增加而增加,
此时限制其净光合速率的主要外因和内因分别是___________、___________。ygl 有较高的光补偿点,原因
可能是___________。
(3)0~50μml·m-2·s-1 范围的光照强度下,ygl 净光合速率的变化在图 2 中绘制出来___________。
20. 人乳头瘤病毒(HPV)是一类专门感染人皮肤及黏膜上皮细胞的 DNA 病毒,会诱发宫颈癌等疾病。如图
是 HPV 侵入机体后的生理活动和机体部分免疫应答过程。回答下列问题:
(1)细胞甲是APC,包括树突状细胞、___________等(答出1种即可),在特异性免疫中的作用是___________
。
(2)在体液免疫中,一些病原体可以和 B 细胞接触,这为激活 B 细胞提供了第一个信号,辅助性 T 细胞(Th)
分化产生的 Th2 可分泌细胞因子并___________,这为 B 细胞的激活提供了第二个信号。同时,Th 能分泌
物质 a 抑制 HPVmRNA 的形成,a 在免疫系统组成中属于___________。
(3)当 HPV 侵入皮肤细胞后,Th 向 Th1 方向分化并分泌物质 b,促进细胞毒性 T 细胞与靶细胞接触使其
裂解死亡,靶细胞的死亡属于___________(填“细胞坏死”或“细胞凋亡”)。
(4)HPV 病毒主要局限于皮肤黏膜表皮细胞层的感染,极少进入血液,因此细胞免疫在病毒的清除中占有
主要作用。据图推测,HPV 可能通过以下途径来逃避免疫系统的“追杀”:一是被 HPV 感染的组织中,免
疫应答会向 Th2 方向漂移,二是皮肤细胞中___________,从而抑制细胞免疫,使其更易逃避宿主免疫系统
的___________功能,增加宿主患宫颈癌的概率。
(5)HPV 的衣壳蛋白主要成分是 L1,利用动物细胞工程以 L1 作为抗原刺激小鼠来生产抗 HPV 单克隆抗
体时,至少需要经过___________次筛选,筛选的目的是___________。
21. 水葫芦是水域生物群落中常见的外来入侵物种,是典型的浮水植物。回答下列问题:
(1)湿地生物群落区别于陆地生物群落的重要特征为___________。
(2)水葫芦入侵前,某水域群落具有沉水、浮水、挺水植物,有明显的___________结构。某一时期水葫
芦的数量很多,据此___________(填“能”或“不能”)判断水葫芦为该群落的优势种。
第 8页/共 14页
(3)水葫芦入侵后,沉水植物逐渐消失,原因可能是___________。该水域发生的群落演替与在火山岩上
进行的群落演替相比,除了演替的起点不同外,区别还在于该群落类型的演替___________(答出 2 点即可)。
(4)对该水域某种鱼进行标记重捕,其主要目的是研究该鱼的___________。同时鉴定被捕获个体的年龄,
可绘制该种群的___________图形。
(5)入侵后对水葫芦进行有效治理,群落物种数目会___________(填“增加”“减少”或“不变”),其原
因是___________。
22. 玉米的生产一直受到虫害的严重影响,其中亚洲玉米螟对我国玉米生产的危害较为显著。通过基因工程
育种,将抗虫基因 crylAb13 转入玉米,能够显著提高玉米对玉米螟的抗性,过程如图 1 所示,其中基因 Bar
为抗除草剂基因。回答下列问题:
(1)用 PCR 技术扩增基因 crylAb13 时,需要添加引物,引物的作用是___________。
(2)构建重组表达载体时,利用限制酶___________切割改造后 载体。若使基因 crylAb13 仅在玉米叶片
中表达,启动子应为___________启动子。抗除草剂基因 Bar 的作用是___________。
(3)图中采用___________法将目的基因转移到玉米细胞中,基因 crylAb13 必须插入 Ti 质粒的 T-DNA 中,
原因是___________。
(4)构建重组表达载体后,为了确定基因 crylAb13 是否连接到改造后的载体中且插入方向正确,需进行
PCR 检测,若仅用一对引物,应选择图 2 中的引物___________(填序号)。该 PCR 反应体系中需加入
___________以提高 DNA 聚合酶活性。
23. 野生型水稻表现为绿叶、绿穗。某些水稻品种(2n=24)中存在彩色基因,使其表现为其他颜色,可供观
赏,产出的稻米还可以食用,具有很高的研究和利用价值。现有两种纯合的彩色水稻作为亲本进行杂交实
第 9页/共 14页
验,结果如下。回答下列问题:
(1)水稻开两性花,若对水稻进行基因组测序,需要测定___________条染色体 上 DNA 碱基排列顺序。
(2)由实验结果___________,推测叶色至少由___________对等位基因控制。
(3)某同学分析得出“控制叶色和穗色的基因间不遵循自由组合定律”,其给出的理由:若控制两对性状
的基因间遵循自由组合定律,F2 的表型及比例应为___________,与上述实验结果不符。
(4)科研人员在研究中获得了紫穗植株突变体,已知紫穗性状由一对突变的隐性基因控制,为了对紫穗基
因进行染色体定位,研究人员利用单体(2n-1,体细胞中某对同源染色体缺少一条的个体)定位法对控制紫穗
的穗色基因进行了定位。已知水稻单体减数分裂 I 后期,未配对的染色体随机分到细胞的某一极。
科研人员以表型为___________的纯种植株为材料,人工构建水稻的单体系,然后将紫穗突变体与该水稻单
体品系中的单体分别杂交,留种并___________种植,观察子代的性状。
①若子代___________,说明紫穗基因位于该单体所缺少的染色体上。
②若子代___________,说明紫穗基因不位于该单体所缺少的染色体上。
第 10页/共 14页
2025 年普通高中学业水平选择性考试
生物模拟试题
注意事项:
1.本试卷满分 100 分,考试时间 75 分钟。
2.答卷前,考生务必将自己的学校、班级、姓名及考号填写在答题卡上。
3.回答选择题时,选出每小题答案后,用 2B 铅笔把答题卡上对应题目的答案标号涂黑,如需
改动,用橡皮擦干净后,再选涂其他答案标号。回答非选择题时,将答案写在答题卡上,写
在本试卷上无效。
4.考试结束后,将本试卷和答题卡一并交回。
一、单项选择题:本题共 13 小题,每小题 2 分,共 26 分。在每小题给出的四个选项中,只
有一项是符合题目要求的。
【1 题答案】
【答案】C
【2 题答案】
【答案】C
【3 题答案】
【答案】C
【4 题答案】
【答案】B
【5 题答案】
【答案】C
【6 题答案】
【答案】D
【7 题答案】
【答案】C
【8 题答案】
【答案】C
【9 题答案】
【答案】D
第 11页/共 14页
【10 题答案】
【答案】A
【11 题答案】
【答案】D
【12 题答案】
【答案】A
【13 题答案】
【答案】A
二、多项选择题:本题共 5 小题,每小题 3 分,共 15 分。在每小题给出的四个选项中,有两
个或两个以上选项符合题目要求,全部选对的得 3 分,选对但不全的得 1 分,有选错的得 0
分。
【14 题答案】
【答案】ABD
【15 题答案】
【答案】ABD
【16 题答案】
【答案】AC
【17 题答案】
【答案】ACD
【18 题答案】
【答案】BC
三、非选择题:本题共 5 小题,共 59 分。
【19 题答案】
【答案】(1) ①. 纸层析 ②. 蓝绿 ③. 黄绿(与前一空顺序可调)
(2) ①. CO2 浓度 ②. 叶绿体中色素和酶的含量(或叶绿体个数) ③. ygl 的呼吸速率较高,光
合作用过程中吸收的 CO2 达到与细胞呼吸过程中释放的 CO2 等量时所需光照强度较大
第 12页/共 14页
(3)
【20 题答案】
【答案】(1) ①. B 细胞、巨噬细胞(任意 1 种即可) ②. 摄取、处理抗原并将抗原信息呈递给辅
助性 T 细胞
(2) ①. 与 B 细胞结合 ②. 免疫活性物质(或细胞因子)
(3)细胞凋亡 (4) ①. HPV 的 E5 蛋白抑制物质 b 的分泌(或 HPV 的 E5 蛋白抑制 Th1 促进细胞
免疫的过程) ②. 免疫防御
(5) ①. 2 ②. 第一次是筛选出杂交瘤细胞,第二次是筛选能分泌可与 L1 特异性结合的抗体的杂交
瘤细胞
【21 题答案】
【答案】(1)(群落的外貌和)物种组成
(2) ①. 垂直 ②. 不能
(3) ①. 水葫芦是浮水植物,入侵后大量繁殖遮盖水面,导致沉水植物因缺乏光照不能进行光合作用
而死亡 ②. 时间短、速度较快、经历 阶段相对少、趋向于恢复原来的群落
(4) ①. 种群密度 ②. 年龄结构(年龄金字塔)
(5) ①. 增加 ②. 水葫芦数量减少,其他植物能获得更多的光照及无机盐等营养物质,水域中动
物的食物和栖息条件也会得到改善
【22 题答案】
【答案】(1)使 DNA 聚合酶能够从引物的 3′端开始连接脱氧核苷酸
(2) ①. BamHⅠ ②. 在玉米叶片中特异性表达的基因的 ③. (作为标记基因)筛选出导入了目的
基因的受体细胞
(3) ①. 农杆菌转化 ②. 只有 T-DNA 可转移并整合到受体细胞的染色体 DNA 上
(4) ①. ①③或②④ ②. Mg2+
【23 题答案】
【答案】(1)12 (2) ①. F2 中绿叶:黄叶≈15:1 ②. 两
第 13页/共 14页
(3)绿叶绿穗:绿叶白穗:黄叶绿穗:黄叶白穗=45:15:3:1
(4) ①. 野生型(或绿穗) ②. (单独)隔离 ③. 绿穗:紫穗=1:1 ④. 全为绿穗
第 14页/共 14页
相关试卷
这是一份河北省邯郸市部分学校2024-2025学年高二上学期11月期中联考生物试题(Word版附解析),文件包含河北省邯郸市部分学校2024-2025学年高二上学期11月期中生物试题Word版含解析docx、河北省邯郸市部分学校2024-2025学年高二上学期11月期中生物试题Word版无答案docx等2份试卷配套教学资源,其中试卷共33页, 欢迎下载使用。
这是一份河北省邯郸市部分学校2025届高三上学期第一次大联考模拟预测生物试卷(Word版附答案),文件包含2025届河北省邯郸市部分校高三第一次大联考模拟预测生物试卷docx、2025届河北省邯郸市部分校高三第一次大联考模拟预测生物试卷答案pdf等2份试卷配套教学资源,其中试卷共8页, 欢迎下载使用。
这是一份河北省邯郸市部分学校2024-2025学年高三上学期11月模拟预测生物试卷(Word版附解析),共12页。试卷主要包含了本试卷分选择题和非选择题两部分,科研人员通过对某地区松墨天牛,细胞因子是免疫细胞等内容,欢迎下载使用。

