所属成套资源:高中生物一轮复习讲练含解析答案
高中生物一轮复习讲练第35讲生态系统的功能含解析答案
展开
这是一份高中生物一轮复习讲练第35讲生态系统的功能含解析答案,共60页。试卷主要包含了82mg·kg-1),8万亩,7%,6%,31等内容,欢迎下载使用。
1.分析生态系统中的能量在生物群落中单向流动并逐级递减的规律。2.举例说明如何利用能量流动规律,使人们能够更加科学、有效地利用生态系统中的资源。3.解释生态金字塔表征了食物网各营养级之间在个体数量、生物量和能量方面的关系。
考点一 生态系统的能量流动
1.能量流动的概念理解
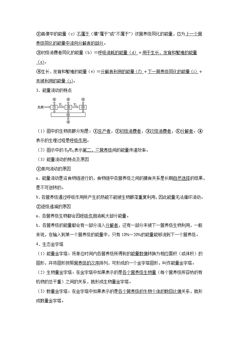
2.能量流动的过程
(1)第一营养级能量流动
(2)第二营养级能量流动过程分析
①输入该营养级的总能量是指图中的(填字母)。
②粪便中的能量(c)不属于(填“属于”或“不属于”)该营养级同化的能量,应为上一个营养级同化的能量中流向分解者的部分。
③初级消费者同化的能量(b)=呼吸消耗的能量(d)+用于生长、发育和繁殖的能量(e)。
④生长、发育和繁殖的能量(e)=分解者利用的能量(f)+下一营养级同化的能量(i)+未被利用的能量(j)。
3.能量流动的特点
(1)图中的生物类群分别是:①生产者,②初级消费者,③次级消费者,⑤分解者。④表示的生理过程是呼吸作用。
(2)图示中的E2/E1表示第二、三营养级间的能量传递效率。
(3)能量流动的特点及原因
①单向流动的原因
a.能量流动是沿食物链进行的,食物链中各营养级之间的捕食关系是长期自然选择的结果,是不可逆转的。
b.各营养级通过呼吸作用所产生的热能不能被生物群落重复利用,因此能量无法循环流动。
②逐级递减的原因
a.各营养级生物都会因呼吸作用消耗大部分能量。
b.各营养级的能量都会有一部分流入分解者,还有一部分未被下一营养级生物利用,一般来说,在输入到某一个营养级的能量中,只有10%~20%的能量能够流到下一个营养级。
4.生态金字塔
(1)能量金字塔:将单位时间内各营养级所得到的能量数值转换为相应面积(或体积)的图形,并将图形按照营养级的次序排列,可形成的一个金字塔图形,叫作能量金字塔。
(2)生物量金字塔:在金字塔中如果表示的是各个营养级生物量(每个营养级所容纳的有机物的总干重)之间的关系,就形成生物量金字塔。
(3)数量金字塔:在金字塔中如果表示的是各个营养级的生物个体的数目比值关系,就形成数量金字塔。
5.研究能量流动的实践意义
(1)帮助人们科学地规划和设计人工生态系统,使能量得到最有效的利用。
(2)帮助人们合理地调整生态系统中的能量流动关系,使能量持续高效地流向对人类最有益的部分。
典型例题1 围绕能量流动的过程考查生命观念
(经典高考题)
1.关于草原生态系统能量流动的叙述,错误的是
A.能量流动包括能量的输入、传递、转化和散失的过程
B.分解者所需的能量可来自各营养级生物所储存的能量
C.生态系统维持正常功能需要不断得到来自系统外的能量
D.生产者固定的能量除用于自身呼吸外,其余均流入下一营养级
2.下图为部分能量流动图解,下列叙述正确的是( )
A.次级消费者摄入量占初级消费者摄入总量的10%~20%
B.c表示初级消费者的同化量
C.图中能量数值b=a+c
D.c指向分解者的箭头中包含初级消费者的遗体残骸,包括次级消费者的粪便
典型例题2 围绕能量流动的特点与应用考查生命观念及社会责任
(2021·潍坊一模)
3.下图表示某一生态系统中的能量流动过程,其中甲、乙、丙代表生物成分,A、B、C、D、E、F代表能量。下列叙述错误的是( )
A.E表示的是各营养级呼吸作用散失的能量
B.A流入甲是通过光合作用实现的
C.C/B的数值可代表能量由第二营养级流向第三营养级的传递效率
D.生态系统中乙的个体数量可能大于甲
4.下图为某生态系统中能量传递示意图,以下叙述不正确的是( )
A.能量流动是从甲固定的太阳能开始的,流入该生态系统的总能量为1250 kJ
B.从乙到丙的能量传递效率分别为15%
C.将乙和丙的粪便作为有机肥还田,可以提高能量传递效率
D.食物链的营养关系一般不可逆,这决定了能量流动的单向性
【考点定位】能量流动
[易错警示]能量传递效率与能量利用效率的辨析
(1)能量传递效率:能量在沿食物链流动的过程中,逐级减少,若以“营养级”为单位,能量在相邻两个营养级之间的传递效率约为10%~20%。
(2)能量利用率
①一般指流入最高营养级(或人类)的能量占生产者固定总能量的比值。
②一般来说,食物链越短,能量利用率越高。
③有时考虑分解者的参与,使营养结构更加复杂,以实现能量的多级利用,从而提高能量利用率。
1.能量流动概念模型解读
(1)第二营养级能量流动分析
①初级消费者摄入能量(a)=初级消费者同化能量(b)+粪便中的能量(c),即动物粪便中的能量不属于该营养级同化能量,应为上一个营养级固定或同化能量。
②初级消费者同化能量(b)=呼吸消耗的能量(d)+用于生长、发育和繁殖的能量(e)。
③生长、发育和繁殖的能量(e)=分解者利用的能量(f)+下一营养级同化的能量(i)+未被利用的能量(j)。
(2)各营养级能量流动分析
①植物光合作用与同化的能量之间的关系:真光合=同化的能量,净光合=用于生长、发育和繁殖的能量(因为:真光合=净光合+呼吸;同化能量=呼吸消耗的能量+用于生长、发育和繁殖的能量)。
②动物摄入量与同化的能量之间的关系:摄入量=动物同化的能量+粪便有机物中的能量,即摄入的食物只有一部分被同化。
③流入一个营养级的能量:是指被这个营养级的生物所同化的全部能量。
④一个营养级所同化的能量的“2个”“3个”“4个”去路:
a.“2个”去路:
同化能量=呼吸消耗的能量+用于生长、发育和繁殖的能量。
b.“3个”去路:
同化能量=呼吸消耗的能量+分解者利用的能量+下一营养级同化的能量。
c.“4个”去路:
同化能量=呼吸消耗的能量+分解者利用的能量+下一营养级同化的能量+未被利用的能量。
注:最高营养级的生物去除被下一营养级同化的能量
⑤未被利用的能量:包括生物每年的积累量和动植物残体以化石燃料的形式被储存起来的能量。
2.能量流动的特点及原因分析
(1)单向流动的原因
①能量流动是沿食物链进行的,食物链中各营养级之间的捕食关系是长期自然选择的结果,是不可逆转的。
②各营养级通过呼吸作用所产生的热能不能被生物群落重复利用,因此能量流动无法循环。
(2)逐级递减的原因
①各营养级生物都会因呼吸作用消耗大部分能量。
②各营养级的能量都会有一部分流入分解者,包括未被下一营养级生物利用的部分。
3.三种类型生态金字塔的比较
考点二 生态系统的物质循环
1.碳循环
(1)循环形式:碳在生物群落与非生物环境之间的循环主要是以CO2的形式进行的。
(2)过程图解
图中:①光合作用,②呼吸作用,③植物(生产者),④动物(消费者),⑤呼吸作用,⑥分解者的分解作用。
(3)物质循环
2.生物富集
(1)概念:生物体从周围环境吸收、积蓄某种元素或难以降解的化合物,使其在机体内浓度超过环境浓度的现象。
(2)特点
①食物链中营养级越高,生物富集的某种物质浓度就越大。
②生物富集也具有全球性。
3.能量流动与物质循环的关系
(1)区别
(2)联系
①物质作为能量的载体,使能量沿着食物链(网)流动;能量作为动力,使物质能够不断地在生物群落和非生物环境之间循环往返。
②二者同时进行,相互依存、不可分割。
情境长句·练思维
5.氮元素在生物群落与非生物环境间能循环往复。请解释需不断向农田中施加氮肥的原因: 。
6.桑基鱼塘生态系统中有生产者桑树等,但是在管理该鱼塘过程中还要定期往水体中投入饲料,从生态系统的功能分析,其原因是 。
典型例题1 围绕碳循环的过程与特点考查生命观念及社会责任
7.低碳生活越来越被认同。根据如图所示碳循环的部分过程进行的有关分析,正确的是
A.生物群落内部进行碳循环的物质形式是CO2
B.参与③过程的生物包括生产者、消费者和分解者
C.③过程增强后②过程随之增强,不能通过增强③减少大气中CO2
D.开发太阳能、水能、核能等新能源,可减少人类对①过程的依赖
8.某同学画出三幅表示生态系统部分碳循环示意图,下列分析错误的是( )
A.图1中C能加快生态系统的物质循环
B.若图1、图2、图3完整表示碳循环,需补充化石燃料燃烧产生CO2
C.图2中A、B、D、E构成群落,碳在其中流动的形式是有机物
D.三幅图中生产者都是A
典型例题2 围绕物质循环和能量流动的关系考查科学思维
9.分析以下生态系统的能量流动和物质循环的关系简图,不能得到的结论是( )
A.能量①②③④的总和一定小于生产者所固定的太阳能总量
B.生物圈的物质是自给自足的,能量是需要不断补充的
C.碳以CO2形式进入生物群落,又以CO2的形式离开生物群落返回无机环境
D.D中包含的生物可能处于食物链的最高营养级
10.下列关于生态系统中物质循环和能量流动的叙述,正确的是
A.富营养化水体出现蓝藻水华的现象,可以说明能量流动的特点
B.生态系统中能量的初始来源只有太阳能
C.食物链各营养级中10% ~ 20%的能量会被分解者利用
D.无机环境中的物质可以通过多种途径被生物群落反复利用
1.明确有关碳循环的四点内容
(1)存在形式
(2)流动形式
(3)进入生物群落的途径
(4)返回非生物
环境的途径
2.辨析物质循环的三个易误点
(1)生态系统的物质循环中所说的“生态系统”并不是一般的生态系统,而是指地球上最大的生态系统——生物圈,因此物质循环具有全球性。
(2)生态系统的物质循环中所说的“物质”并不是指组成生物体的化合物,而是指组成生物体的化学元素,如C、H、O、N、P、S等。
(3)碳在生态系统各成分之间传递并不都是双向的,只有生产者与非生物环境之间的传递是双向的,其他各成分间的传递均是单向的。
3.总结物质循环与能量流动的区别与联系
4.探究土壤微生物的分解作用
考点三 生态系统的信息传递及稳定性
一、生态系统的信息传递
1.生态系统中信息的种类
(1)信息的种类、概念、传递形式及实例
(2)信息传递的三要素
①信息源:信息产生的部位。
②信道:信息传播的媒介。
③信息受体:信息接收的生物或其部位。
2.信息传递在生态系统中的作用
3.信息传递在农业生产中的应用
①提高农畜产品的产量。
②对有害动物进行控制。
二、生态系统稳定性
1.生态平衡与生态系统的稳定性
(1)生态平衡
概念:生态系统的结构和功能处于相对稳定的状态,就是生态平衡。
(2)生态平衡的特征
①结构平衡:生态系统各组成成分保持相对稳定。
②功能平衡:生产—消费—分解的生态过程正常进行,保证了物质总在循环,能量不断流动,生物个体持续发展和更新。
③收支平衡:例如,在某生态系统中,植物在一定时间内制造的可供其他生物利用的有机物的量,处于比较稳定的状态。
(3)生态平衡的调节机制——负反馈
①负反馈:在一个系统中,系统工作的效果,反过来又作为信息调节该系统的工作,并且使系统工作的效果减弱或受到限制,它可使系统保持稳定。
②负反馈调节在生态系统中普遍存在,它是生态系统具备自我调节能力的基础。
(4)生态系统的稳定性
①概念:生态系统维持或恢复自身结构和功能处于相对平衡状态的能力。
②特点:生态系统的自我调节能力是有限的。当外界干扰因素的强度超过一定限度时,生态系统的稳定性急剧下降,生态平衡遭到严重破坏。
2.抵抗力稳定性和恢复力稳定性
(1)概念
①抵抗力稳定性:生态系统抵抗外界干扰并使自身的结构与功能保持原状(不受损害)的能力。
②恢复力稳定性:生态系统在受到外界干扰因素的破坏后恢复到原状的能力。
(2)抵抗力稳定性与恢复力稳定性的比较
3.提高生态系统的稳定性
(1)控制对生态系统的干扰强度,在不超过生态系统自我调节能力的范围内,合理适度地利用生态系统。
(2)对人类利用强度较大的生态系统,应给予相应的物质、能量投入,保证生态系统内部结构与功能的协调。
典型例题1 围绕信息传递的类型、特点和作用考查生命观念
(2018·海南卷,T19)
11.某同学将一面镜子竖立在一棵树旁,该树上的一只小鸟飞到镜前,对着镜子中的“小鸟”愤怒地啄击扑打。下列关于该事件中信息传递的叙述,错误的是( )
A.小鸟啄击扑打的动作本身是一种行为信息
B.小鸟的眼睛能够感受镜子发出的物理信息
C.小鸟把镜子传递的信息当作来自入侵者的信息
D.激怒小鸟的信息是直接来自非生物的化学信息
12.下列关于生态系统的信息传递的叙述正确的是
A.蚊子飞行时发出嗡嗡的声音属于行为信息
B.有些植物例如莴苣、烟草等需要接受信息素刺激后种子才能萌发
C.鸟类的求偶行为体现了信息传递可以调节生物的种间关系
D.利用性引诱剂吸引雄虫以减少害虫对农作物的破坏,该方法属于生物防治
典型例题2 围绕生态系统的能量流动、物质循环和信息传递考查科学思维
13.如图为生态系统信息传递模式图,下列叙述正确的是( )
①信息传递是双向的,能量流动和物质循环也是双向的
②生态系统的功能主要是能量流动和物质循环,还有信息传递
③物质循环是生态系统的基础,能量流动是生态系统的动力
④生态系统各成分间有各种形式的信息传递
A.①②B.②③C.①③④D.②③④
14.如图是某个海岛上部分生物之间的食物关系图,相关叙述错误的是( )
A.图中显示了5个生物种群组成的4条食物链
B.碳在图中生物之间以有机物的形式循环流动
C.信息传递在图中生物之间可以双向进行
D.图中生物的能量可流向分解者,但分解者的能量不能流向这些生物
典型例题3 围绕生态系统稳定性的判断考查生命观念
15.下列关于生态系统稳定性的描述,正确的是( )
A.河流受到轻微的污染依然清澈,属于恢复力稳定性
B.恢复力稳定性弱的生态系统抵抗力稳定性一定强
C.“野火烧不尽,春风吹又生”体现了生态系统的恢复力稳定性
D.引入新物种到一个生态系统使生物种类增加从而提高抵抗力稳定性
16.两个不同的生态系统在同时受到同等强度的干扰(y)后,其结构和功能的曲线变化情况如图所示。由图不能得出的结论是( )
A.同等强度的干扰下,乙生态系统的抵抗力稳定性比甲高
B.同等强度的干扰下,若乙生态系统干扰提前,则b点左移
C.若甲生态系统的干扰强度增大,则c点右移
D.乙生态系统b点后一定有新的物种产生
17.某海域随着气温升高,藻类大量繁殖,食藻浮游动物大量繁殖,导致藻类减少,接着又引起浮游动物减少;由于石油泄漏导致该海域大量海鱼死亡,进而加重了污染,导致更多水生生物死亡。关于上述过程的叙述,正确的是
A.温度升高引起的变化不属于负反馈调节,石油泄漏引起的变化属于负反馈调节
B.温度升高引起的变化属于负反馈调节,石油泄漏引起的变化不属于负反馈调节
C.温度升高和石油泄漏引起的变化均属于负反馈调节
D.温度升高和石油泄漏引起的变化均不属于负反馈调节
18.图1为某草原生态系统中的反馈调节示意图(甲、乙、丙可构成一条食物链),图2为某湖泊生态系统中发生的某种调节活动。下列分析不正确的是( )
A.一个完整的生态系统,除了图1中所示的成分外,还应该包括分解者以及非生物的物质和能量
B.甲、乙、丙三者之间的食物关系是乙→甲→丙
C.图2所示调节导致的最终结果是维持该生态系统原有的稳态
D.图1是负反馈调节,图2是正反馈调节
[方法提炼]判断正反馈、负反馈调节的方法
(1)依据:从调节后的结果与原状态之间的变化分析。
(2)方法:调节后
1.判断生态系统信息类型的方法
2.总结生态系统三大功能的区别与联系
3.(判断抵抗力稳定性和恢复力稳定性
4.判断生态系统调节中正反馈和负反馈
(2024·甘肃·高考真题)
19.土壤镉污染影响粮食生产和食品安全,是人类面临的重要环境问题。种植富集镉的植物可以修复镉污染的土壤。为了筛选这些植物,某科研小组研究了土壤中添加不同浓度镉后植物A和B的生长情况,以不添加镉为对照(镉含量0.82mg·kg-1)。一段时间后,测量植物的地上、地下生物量和植物体镉含量,结果如下表。下列叙述错误的是( )
A.在不同浓度的镉处理下,植物A和B都发生了镉的富集
B.与植物A相比,植物B更适合作为土壤镉污染修复植物
C.在被镉污染的土壤中,镉对植物B生长的影响更大
D.若以两种植物作动物饲料,植物A的安全风险更大
(2024·安徽·高考真题)
20.磷循环是生物圈物质循环的重要组成部分。磷经岩石风化、溶解、生物吸收利用、微生物分解,进入环境后少量返回生物群落,大部分沉积并进一步形成岩石。岩石风化后磷再次参与循环。下列叙述错误的是( )
A.在生物地球化学循环中,磷元素年周转量比碳元素少
B.人类施用磷肥等农业生产活动不会改变磷循环速率
C.磷参与生态系统中能量的输入、传递、转化和散失过程
D.磷主要以磷酸盐的形式在生物群落与无机环境之间循环
(2024·河北·高考真题)
21.天然林可分为单种乔木的纯林和包含多种乔木的混交林。人工林通常是在栽培某树种后,经多年持续去除自然长出的其他树木进行抚育,形成单种乔木的森林。下列叙述错误的是( )
A.混交林的多种乔木可为群落中的其他物种创造复杂的生物环境
B.人工林经过抚育,环境中的能量和物质更高效地流向栽培树种
C.天然生长的纯林和人工林都只有单一的乔木树种,群落结构相同
D.与人工林相比,混交林生态系统物种组成更复杂
(2024·湖北·高考真题)
22.研究发现,某种芦鹀分布在不同地区的三个种群,因栖息地环境的差异导致声音信号发生分歧。不同芦鹀种群的两个和求偶有关的鸣唱特征,相较于其他鸣唱特征有明显分歧。因此推测和求偶有关的鸣唱特征,在芦鹀的早期物种形成过程中有重要作用。下列叙述错误的是( )
A.芦鹀的鸣唱声属于物理信息
B.求偶的鸣唱特征是芦鹀与栖息环境之间协同进化的结果
C.芦鹀之间通过鸣唱形成信息流,芦鹀既是信息源又是信息受体
D.和求偶有关的鸣唱特征的差异,表明这三个芦鹀种群存在生殖隔离
(2024·河北·高考真题)
23.通过系统性生态治理,如清淤补水、种植水生植物和投放有益微生物等措施,白洋淀湿地生态环境明显改善。下列叙述正确的是( )
A.清除淀区淤泥减少了系统中氮和磷的含量,可使水华发生概率降低
B.对白洋淀补水后,可大力引入外来物种以提高生物多样性
C.种植水生植物使淀区食物网复杂化后,生态系统抵抗力稳定性增强
D.水中投放能降解有机污染物的有益微生物可促进物质循环
(2024·吉林·高考真题)
24.下图为某红松人工林能量流动的调查结果。此森林的初级生产量有很大部分是沿着碎屑食物链流动的,表现为枯枝落叶和倒木被分解者分解,剩余积累于土壤。据图分析,下列叙述正确的是( )
注:植物所固定的太阳能或所制造的有机物质称为初级生产量,其包括净初级生产量和自身呼吸消耗的能量。
A.E是太阳照射到生态系统的能量
B.E2属于未被利用的能量
C.E3占净初级生产量的36%
D.E3的产生过程是物质循环的必要环节
(2023·全国·统考高考真题)
25.在生态系统中,生产者所固定的能量可以沿着食物链传递,食物链中的每个环节即为一个营养级。下列关于营养级的叙述,错误的是( )
A.同种动物在不同食物链中可能属于不同营养级
B.作为生产者的绿色植物所固定的能量来源于太阳
C.作为次级消费者的肉食性动物属于食物链的第二营养级
D.能量从食物链第一营养级向第二营养级只能单向流动
(2023·山东·高考真题)
26.某浅水泉微型生态系统中能量情况如表所示,该生态系统中的初级消费者以生产者和来自陆地的植物残体为食。下列说法正确的是( )
A.流经该生态系统的总能量为90×105J/(m2·a)
B.该生态系统的生产者有15%的能量流入下一营养级
C.初级消费者用于生长、发育和繁殖的能量为10.5×105J/(m2•a)
D.初级消费者粪便中的能量为70.5×105J/(m2·a),该能量由初级消费者流向分解者
(2023·全国·统考高考真题)
27.农田生态系统和森林生态系统属于不同类型的生态系统。回答下列问题。
(1)某农田生态系统中有玉米、蛇、蝗虫、野兔、青蛙和鹰等生物,请从中选择生物,写出一条具有5个营养级的食物链: 。
(2)负反馈调节是生态系统自我调节能力的基础。请从负反馈调节的角度分析,森林中害虫种群数量没有不断增加的原因是 。
(3)从生态系统稳定性的角度来看,一般来说,森林生态系统的抵抗力稳定性高于农田生态系统,原因是 。
(2021·浙江6月选考,7)
28.下列关于生态金字塔的叙述,正确的是( )
A.生态金字塔显示了各营养级之间的数量关系
B.生态金字塔中每个营养级的生物均属于同一食物链
C.生态金字塔中的营养级均按其所占的数值大小依次排列
D.生态金字塔可分别以个体数量、生产量和能量为指标绘制
(2021·山东,24)
29.海水立体养殖中,表层养殖海带等大型藻类,海带下面挂笼养殖滤食小型浮游植物的牡蛎,底层养殖以底栖微藻、生物遗体残骸等为食的海参。某海水立体养殖生态系统的能量流动示意图如下,M、N 表示营养级。
(1)估算海参种群密度时常用样方法,原因是 。
(2)图中 M 用于生长、发育和繁殖的能量为 kJ/(m2•a)。由 M 到 N 的能量传递效率为 %(保留一位小数),该生态系统中的能量 (填:“能”或 “不能”)在 M 和遗体残骸间循环流动。
(3)养殖的海带数量过多,造成牡蛎减产,从生物群落的角度分析,原因是 。
(4)海水立体养殖模式运用了群落的空间结构原理,依据这一原理进行海水立体养殖的优点是 。在构建海水立体养殖生态系统时,需考虑所养殖生物的环境容纳量、种间关系等因素,从而确定每种生物之间的合适比例,这样做的目的是 。
(2021·北京,11)
30.野生草本植物多具有根系发达、生长较快、抗逆性强的特点,除用于生态治理外,其中一些可替代木材栽培食用菌,收获后剩余的菌渣可作肥料或饲料。相关叙述错误的是( )
A.种植此类草本植物可以减少水土流失
B.菌渣作为农作物的肥料可实现能量的循环利用
C.用作培养基的草本植物给食用菌提供碳源和氮源
D.菌渣作饲料实现了物质在植物、真菌和动物间的转移
(2022·湖南,8)
31.稻-蟹共作是以水稻为主体、适量放养蟹的生态种养模式,常使用灯光诱虫杀虫。水稻为蟹提供遮蔽场所和氧气,蟹能摄食害虫、虫卵和杂草,其粪便可作为水稻的肥料。下列叙述正确的是( )
A.该种养模式提高了营养级间的能量传递效率
B.采用灯光诱虫杀虫利用了物理信息的传递
C.硬壳蟹(非蜕壳)摄食软壳蟹(蜕壳)为捕食关系
D.该种养模式可实现物质和能量的循环利用
(2021·河北,22)
32.为探究全球气候变暖对生态系统的影响,研究者将20个人工淡水池塘均分成两组,对照组保持环境温度,实验组始终比对照组高4℃(利用温控装置),并从附近淡水栖息地搜集水生生物投入池塘。连续多年观测发现,池塘逐渐形成主要由浮游植物和浮游动物组成的群落。第15年时,池塘中浮游植物和浮游动物生物量(单位体积水体中生物体的质量)的检测结果如图。
回答下列问题:
(1)池塘生物群落区别于湖泊生物群落的重要特征为 ,池塘生物群落从简单到复杂的过程中发生了 演替。
(2)某种水生生物被投入池塘后,其种群数量将呈 型增长,若该生物种群密度在较长时期保持相对稳定,表明其种群数量已达到了 。
(3)从能量流动角度分析,升温导致该生态系统总生物量降低的原因可能是 。
(4)碳在池塘生物群落中主要以 的形式传递,碳循环具有全球性的主要原因是 。
(2021·广东,17)
33.为积极应对全球气候变化,我国政府在2020年的联合国大会上宣布,中国于2030年前确保碳达峰(CO2排放量达到峰值),力争在2060年前实现碳中和(CO2排放量与减少量相等),这是中国向全世界的郑重承诺,彰显了大国责任。回答下列问题:
(1)在自然生态系统中,植物等从大气中摄取碳的速率与生物的呼吸作用和分解作用释放碳的速率大致相等,可以自我维持 。自西方工业革命以来,大气中CO2的浓度持续增加,引起全球气候变暖,导致的生态后果主要是 。
(2)生态系统中的生产者、消费者和分解者获取碳元素的方式分别是 ,消费者通过食物网(链)取食利用, 。
(3)全球变暖是当今国际社会共同面临的重大问题,从全球碳循环的主要途径来看,减少 和增加 是实现碳达峰和碳中和的重要举措。
34.某草原生态系统中植物和食草动物两个种群数量的动态模型如图所示。下列叙述错误的是( )
A.食草动物进入早期,其种群数量增长大致呈“J”型曲线
B.图中点a的纵坐标值代表食草动物的环境容纳量
C.该生态系统的相对稳定与植物和食草动物之间的负反馈调节有关
D.过度放牧会降低草原生态系统的抵抗力稳定性
一、选择题:每小题给出的四个选项中只有一个符合题目要求。
35.下列关于生态系统能量流动的叙述正确的是
A.生产者固定的总能量一定多于消费者和分解者同化的总能量
B.消费者粪便被分解者分解表明该营养级的能量流向了分解者
C.能量传递效率指相邻两个营养级间的传递效率,而非生物个体
D.生态农业增加了农田生态系统中的食物链,将提高能量传递效率
36.桑基鱼塘是种桑、养蚕及池塘养鱼相结合的一种生产经营模式。在池梗上或池塘附近种植桑树,以桑叶养蚕,以蚕沙、蚕蛹等作鱼饵料,以塘泥作为桑树肥料,达到鱼、蚕、桑兼收的效果。下列有关说法正确的是( )
A.该生态系统中人的作用非常关键,人是该生态系统的基石
B.流经鱼塘生态系统的总能量等于鱼塘中生产者固定的太阳能
C.蚕沙中的能量属于桑树同化量中流向分解者的一部分
D.桑基鱼塘能实现对能量的多级利用,从而大大提高能量的传递效率
37.下图是某人工湖生态系统中能量流动的部分图解,其中字母表示同化量。下列叙述正确的是( )
A.浮游动物和鱼类作为消费者,在生态系统中可加快物质和能量的循环
B.甲种鱼和乙种鱼之间的能量传递效率为d/(b+c+e)×100%
C.向该人工湖中投放的饲料越多,甲种鱼和乙种鱼的数量就越多
D.该生态系统中每种生物的能量去向都有呼吸作用散失和流入下一营养级
(2023·湖南高三模拟)
38.磷循环在维持生态系统结构和功能的稳定性等方面有重要作用。某人工生态系统磷循环部分过程如图所示。下列有关叙述中,正确的是( )
A.生态系统的磷循环是指组成生物体的含磷化合物,在无机环境和生物群落之间反复循环的过程
B.生态系统的结构是指生产者、消费者、分解者、非生物的物质和能量
C.植物磷、动物磷和早期凋落物磷中的某些含磷化合物相同
D.物质循环具有全球性,故该生态系统不需要人工施加磷肥
39.在煤燃烧、有色金属冶炼过程中铅会以微小颗粒被排放进入大气,然后沉降在土壤和植物表面,而铅进入植物和动物体内后将不易被排出。相关叙述错误的是( )
A.铅能沿食物链在生物体内聚集,营养级越高的生物体内铅含量越高
B.铅随大气、水和生物迁移等途径扩散,生态系统中铅循环具有全球性
C.铅最终通过动植物呼吸作用、分解者分解作用和燃烧等返回无机环境
D.减少化学燃料的燃烧、加大清洁能源利用,可减少大气中铅的来源
(2023·河北沧县高三期中)
40.某常绿阔叶林因过度砍伐而遭到严重破坏。封山育林几十年后常绿阔叶林得以恢复。研究人员对该区域内森林恢复过程中的植物类型和群落组成进行了调查。具体结果如下表所示。下列相关叙述错误的是( )
A.该群落演替过程中草本植物的丰富度不断增加
B.与灌木相比,草本植物在争夺阳光时不占优势
C.该群落的演替类型与退耕还林发生的演替类型相同
D.阶段四的生态系统中土壤利用的最充分,恢复力稳定性最强
(2023·辽宁盘锦高三调研)
41.生态缸是指在有限的空间内,依据生态学原理将生态系统的基本成分进行组织,构建的人工微型生态系统。下列有关说法不正确的是( )
A.该生态系统包含了生产者、消费者、分解者及非生物的物质和能量
B.生态缸应采用散射光,防止水温过高导致水生生物死亡
C.生态缸的材料必须透明,有利于为光合作用提供光能
D.尽可能多的增加缸内各营养级生物的种类和数量可提高该生态缸的稳定性
42.为观察生态系统的稳定性,某生物兴趣小组设计了4个密闭、透明的生态缸,各缸内的组成和条件见下表。下列相关叙述正确的是( )
注:“+”表示有;“-”表示无。
A.生态缸②③④应置于太阳光直射的地方
B.生态缸③中的氧气含量应该高于生态缸②
C.生态缸②的稳定性最强
D.实验说明消费者和生产者是该生态系统不可缺少的成分
二、选择题:每小题给出的四个选项中有一个或多个符合题目要求。
(2023·辽宁丹东高三模拟)
43.2021年,我国三北防护林工程(以下简称“三北工程”)共完造林任务1343.8万亩。2022年,三北工程将“统筹山水林田湖草沙一体化”保护和治理,落实科学绿化,推动退化林草修复。下列相关叙述,正确的是( )
A.三北工程建设中的退耕还林、还草、还湖,会影响当地的群落演替方向和速度
B.造林时在环境适宜地区,多营造针阔叶混交林、乔灌混交林可提高物种丰富度
C.砍伐林地中树龄过大的个体,可调整种群的年龄结构并改善林内通风、光照状况
D.实施“山水林田湖草沙一体化”保护和治理,有利于提高三北工程的恢复力稳定性
44.自然灾害和人类活动能破坏自然生态系统,自然生态系统的恢复与重建需要利用恢复生态学的理论和技术。下列关于生态系统恢复的叙述,正确的是( )
A.抵抗力稳定性越低的生态系统其恢复力稳定性就越高
B.恢复生态学主要是利用了生物群落演替理论,强调自我调节能力与生物的适应性
C.减少捕食者和寄生生物的数量可提高生态系统的稳定性
D.生态系统恢复稳定后,群落的物种组成不再改变
(2023·江苏镇江高三质检)
45.有研究发现,哺乳类动物对辣椒中的辣椒素极其敏感,但是鸟类由于体内缺乏对辣椒素敏感的受体而感觉不到辣味。下列相关叙述正确的是( )
A.辣椒果实鲜红的颜色能传递物理信息,其中含有的辣椒素可传递化学信息
B.吃过辣椒的哺乳类动物再次看到辣椒后不敢取食,该种行为属于条件反射
C.鸟类缺乏对辣椒素敏感的受体是自然选择的结果,有助于鸟类扩大食物范围
D.哺乳类和鸟类对辣椒素的敏感度不同,一定会导致两者在同一群落中占据不同生态位进化
(2023·山东菏泽高三期末)
46.某小型生态系统的能量流动过程如图所示[单位为103 kJ/(m2·a)],A、B、C、D代表不同的生物成分。下列叙述正确的是( )
A.由A、B、C、D构成的食物网是能量流动、物质循环的主要渠道
B.B→D的能量传递效率约为18.7%
C.若利用A凋落的枝叶种植茶树菇,不能提高对光能的利用率
D.C分解有机物获取能量,同时也为A提供无机盐和CO2
三、非选择题
47.某城市河流由于生活污水和工业废水的排入,水质逐渐恶化。经过治理后,河水又恢复了清澈。如图1表示该河流的能量金字塔(甲、乙、丙为3种鱼,丁为1种水鸟,甲不摄食藻类,箭头指示能量流动方向),如图2表示部分能量流动关系(图中数字表示同化的能量)。请回答下列问题:
(1)图1所示食物网中,遗漏了一条能量流动途径,该条途径是 。
(2)图1所示食物网中,次级消费者是 ,丁与丙之间的种间关系是 。
(3)根据图1分析,除了图2中已经标出的能量去向之外,乙的能量去向还有 。
(4)结合图2分析,图1所示食物网中第一营养级到第二营养级能量的传递效率 (在“大于”、“小于”或“等于”中选择)7.6%。
(5)经检测,水体中含有某种可被生物富集的农药,推测此农药含量最高的物种是 。
(6)从生态学角度解释,污染物排放导致水质恶化的主要原因是 。
48.湿地生态系统在蓄洪防旱、调节气候等方面有重要作用。下图为某总面积为300hm2的湿地受有害物质a污染后,有害物质a的浓度在各营养级部分生物种类体内的变化情况。回答下列问题:
(1)作为完整的生态系统,图中缺少的成分有 。湿地生态系统在蓄洪防旱、调节气候等方面有重要作用,这说明生物多样性具有 价值。
(2)该湿地生态系统中燕鸥种群的K值为2400只。当燕鸥的种群密度为 只/hm2时,其种群增长速率最大。燕鸥的同化量除用于呼吸消耗之外,还用于 等生命活动。
(3)该生态系统中有一种有害昆虫,目前控制的主要方法是使用汽车和空中喷雾器以小剂量施用有机磷农药,此方法属于 防治,这种方法具有快速、高效等优点,但不建议频繁使用,原因是 (至少答2点)。
(4)虹鳟为国外入侵的肉食性鱼类,若有M只虹鳟进入该湿地生态系统后快速繁殖,每年以λ倍数增长,理论上t年后种群数量(Nt)为 。实际上种群难以在较长时间内按此模型增长,原因是 。
(2023·山东济宁高三期中)
49.生态系统达到生态平衡时,其结构和功能处于相对稳定状态,表现为结构平衡、功能平衡和收支平衡。下图中“置位点”为生态系统所处的某个平衡状态,其中P、A、B、C、D、E为该生态系统中的生物成分,箭头表示物质的传递方向。
(1)如果C全部迁出,D的数量将会 。
(2)若 A摄入的能量为 a,其粪便中的能量为b,B通过呼吸作用消耗的能量为c,用于 B 自身生长、发育和繁殖的能量为d,则 A与 B间的能量传递效率为 ,A 到 B 能量减少的原因是 (写出2点)。
(3)图中碳元素在 P、E 间以 形式传递。氮元素也参与物质循环,但农田生态系统在生产过程中需不断施加氮肥,主要原因是 。
(4)大量化工厂污水输入河流后,河流水质持续恶化,河流生态系统偏离置位点,此过程中发生了 调节,生态系统自我调节能力的强弱与 有关。
50.科研人员为修复稻田生态系统进行研究,对照区稻田按当地耕作习惯进行日常管理,人工控制区进行如下处理:
①稻田冬闲期种植豆科绿肥紫云英,并在盛花期全株翻耕还田;
②田埂全年保留禾本科杂草,并在控制区中部设置茭白种植区;
③水稻生育期不喷洒杀虫剂,并控制化肥使用。
下图是人工控制区和对照区水稻主要害虫稻纵卷叶螟及其两种天敌密度的变化,请回答下列问题:
(1)研究中常用 法调查稻纵卷叶螟种群密度。蜘蛛和寄生蜂属于生态系统的 (成分),它们与稻纵卷叶螟间的种间关系分别是 。
(2)与对照区相比,人工控制区中蜘蛛和寄生蜂的数量 ,主要原因:一是稻田田埂全年保留禾本科杂草、控制区中部种植茭白等可为寄生蜂和蜘蛛 ;二是不喷洒杀虫剂, 。
(3)生态修复实施5年后,人工控制区和对照区效益调查比较如下表:
①从物质循环角度看,稻田生态系统需要施氮肥的原因是 。与对照区相比,控制区氮肥使用量较少的主要原因是 。
②氮元素在水稻、稻纵卷叶螟、蜘蛛间传递的主要形式是 。
(4)在实施稻田生态工程修复时,可以通过保护害虫天敌种类和数量,增加生态系统结构的复杂性,提高生态系统的 ,既能有效控制虫害,又能 ,最终实现生态和经济效益的协调与提高。
(2024·新会区校级模拟)
51.大气氮沉降是指大气中的含氮化合物通过降水和降尘被输入到土壤或水体中,对植物生产力和生态系统碳循环等造成不良影响。为在植物多样性降低和大气氮沉降背景下,对草地生态系统进行科学管理,科研人员进行了相关研究。
(1)碳循环是指 不断在 和非生物环境之间反复循环的过程。碳循环失衡会导致温室效应加剧,全球变暖,南极冰盖融化等,同时还会加速土壤中 对有机碳的分解释放温室气体,进一步加剧温室效应,此调节机制为 反馈调节。
(2)土壤有机碳库是全球陆地表层系统中最大的碳库,其微小变动会对碳平衡产生巨大影响。研究者通过模拟实验对某草地生态系统开展相关研究。
①据图1分析,该实验的目的是探究低植物多样性条件下, 。
②地下植物碳库是土壤有机碳库的主要来源。研究者进一步对植被地下生物量进行测定,结果如图2。适度放牧可以缓解氮添加导致的土壤有机碳含量降低的可能原因是 。
(3)科研人员对高植物多样性群落也进行了相关研究,结果如图3。结合以上分析,提出保护土壤有机碳库的两条措施。 。
(2024·湖北模拟)
52.在塑料制品生产和使用过程中会产生大量的微塑料(直径小于5mm的含碳有机物),它们以颗粒等形态释放到环境中,影响动植物生长及人类健康。微塑料易被动物误食,且无法消化,长期累积使动物产生饱腹感而减少摄食,导致动物营养不良。图示为某地区微塑料的迁移示意图。
(1)图中微塑料进入植物的途径有 。图中无脊椎动物和家禽的种间关系是 。
(2)从生态系统的组成成分分析,环境中的微塑料属于 ,微塑料的进入会降低生态系统的抵抗力稳定性,原因是微塑料会对土壤中多种生物造成毒害,从而使该地 降低。
(3)土壤中的部分微生物可降解微塑料,并会在其周围形成新的微生物群落。该群落与非生物环境相互作用可形成一个微型生态系统(也称为塑料圈),塑料圈能量的主要来源是 。微塑料进入土壤后,土壤生态系统短期内未受到显著影响,说明生态系统具有 能力。
(4)在短时间内给实验小鼠喂食添加大量微塑料的饲料,一段时间后小鼠出现全身组织水肿。其水肿的机理是 。
(5)研究表明,微塑料还会对水生环境的生物造成影响。下图为微塑料在不同水生生物体内的富集情况,其中鱼类微塑料富集系数最高,原因是 。你认同含有微塑料的水体中所有生物都存在富集现象这一观点吗?据下图判断并说明理由: 。
(注:生物富集系数=生物体内微塑料浓度/水体中微塑料浓度)
项目
能量金字塔
数量金字塔
生物量金字塔
形状
每一阶含义
每一营养级生物所含能量的多少
每一营养级生物个体的数目
每一营养级生物的有机物总量
象征含义
能量沿食物链流动过程中具有逐级递减的特性
一般生物个体数目在食物链中随营养级升高而逐步递减
一般生物有机物的总质量沿食物链升高逐级递减
特点
正金字塔形
一般为正金字塔形
一般为正金字塔形
分析
能量流动的过程中总是有能量的耗散,故能量流动逐级递减
成千上万只昆虫生活在一株大树上时,该数量金字塔的塔形也会发生变化
浮游植物的个体小,寿命短,又不断被浮游动物吃掉,所以某一时间浮游植物的生物量(用质量来表示)可能低于浮游动物的生物量
项目
能量流动
物质循环
形式
太阳能→化学能→热能
过程
沿食物链(网)单向流动
在生物群落与非生物环境之间循环往复
范围
生态系统各营养级
全球(生物圈)
特点
单向流动、逐级递减
全球性、循环性
项目
能量流动
物质循环(以碳循环为例)
形式
太阳能→化学能→热能
无机物→有机物
过程
沿食物链(网)单向流动
在非生物环境和生物群落间往复循环
范围
各生态系统
生物圈(全球性)
特点
单向流动、逐级递减
全球性、循环性
联系
①同时进行、相互依存,不可分割;②能量的固定、储存、转移和释放,离不开物质的合成和分解;
③物质是能量沿食物链(网)流动的载体;
④能量是物质在生态系统中往复循环的动力
项目
案例1
案例2
实验假设
微生物能分解落叶使之腐烂
微生物能分解淀粉
实验设计
实验组
对土壤高温处理
A烧杯中加入30mL土壤浸出液
对照组
对土壤不做任何处理(自然状态)
B烧杯中加入30mL蒸馏水
自变量
土壤中是否含微生物
溶液中是否含有分解淀粉的微生物
实验现象
在相同时间内实验组叶腐烂程度小于对照组
碘液
A1
不变蓝
A2
产生砖红色沉淀
斐林试剂
B1
变蓝
B2
不产生砖红色沉淀
结论分析
微生物对落叶有分解作用
土壤浸出液中的微生物能分解淀粉
项目
能量流动
物质循环
信息传递
特点
单向流动,逐级递减
循环性,全球性
往往是双向的
范围
生态系统
生物圈
生物之间,生物与无机环境之间
途径
主要是食物链和食物网
多种
地位
物质循环的动力
能量流动的载体
决定物质循环和能量流动的方向和状态
联系
同时进行,相互依存,不可分割,形成一个统一整体
项目
抵抗力稳定性
恢复力稳定性
“看”实质
保持自身结构、功能相对稳定
恢复自身结构、功能相对稳定
“看”核心
抵抗干扰、保持原状
遭到破坏,恢复原状
“看”影响因素
生态系统中物种丰富度越大,营养结构越复杂,抵抗力稳定性越强
一般生态系统中物种丰富度越小,营养结构越简单,恢复力稳定性越强
项目
正反馈调节
负反馈调节
“看”调节方式
加速最初发生变化的那种成分所发生的变化
抑制和减弱最初发生变化的那种成分所发生的变化
“看”调节结果
常使生态系统远离稳态
有利于生态系统保持相对稳定
“看”实例分析
镉浓度(mg·kg-1)
地上生物量(g·m-2)
地下生物量(g·m-2)
植物体镉含量(mg·kg-1)
植物A
植物B
植物A
植物B
植物A
植物B
对照
120.7
115.1
23.5
18.0
2.5
2.7
2
101.6
42.5
15.2
7.2
10.1
5.5
5
105.2
35.2
14.3
4.1
12.9
7.4
10
97.4
28.3
12.1
2.3
27.4
11.6
生产者固定
来自陆地的植物残体
初级消费者摄入
初级消费者同化
初级消费者呼吸消耗
能量[105J/(m2•a)]
90
42
84
13.5
3
演替阶段
群落类型
植物种类数/个
草本植物
灌木
乔木
一
草丛
34
0
0
二
针叶林
52
12
1
三
针、阔混交林
67
24
17
四
常绿阔叶林
106
31
16
生态系统组成
光
水草
藻类
浮游动物
小鱼
泥沙
生态缸编号
①
-
+
+
+
-
+
②
+
+
+
+
-
+
③
+
+
+
+
+
+
④
+
+
+
+
-
-
处理
杀虫剂使用次数/(次·季-1)
氮肥使用量/(g·m-2)
水稻产量/(g·m-2)
经济效率/(元·m-2)
控制区
0.0
18.44
847.93
2.59
对照区
4.0
21.29
786.31
2.36
《第35讲生态系统的功能》参考答案:
1.D
【详解】试题分析:A.能量流动包括能量的输入、传递、转化和散失的过程,A正确;B.分解者的作用是分解动植物的遗体残骸和动物的排泄物,这些物质中的能量来自各营养级生物所储存的能量,B正确;C.生态系统的能量不断地输入又被输出,故生态系统维持正常功能需要不断得到来自系统外的能量,C正确;D.生产者固定的能量除用于自身呼吸外,还有一部分储存在自身的有机物中,用于生长、发育和繁殖等生命活动,这部分的能量又可以流给下一营养级和流向分解者,D错误。
考点:生态系统中的物质循环和能量流动的基本规律及其应用
2.D
【详解】能量传递效率10%~20%是相邻营养级同化量之比,而非摄入量之比,所以A错误;各级消费者的摄入量减粪便量是同化量,同化量一部分用于呼吸散失,一部分用于生长发育和繁殖,所以图中b表示初级消费者的同化量,c表示初级消费者用于自身生长、繁殖的能量,B错误;图中a粪便量,能量数值b=呼吸散失量+c,C错误;c表示初级消费者生长发育和繁殖所用能量,这一过程中一部分会被下一营养级摄入,下一营养级的粪便属于c而不属于自身的同化量,所以图中c指向分解者的箭头中包含遗体残骸,包括次级消费者的粪便,D正确。
3.C
【分析】据图分析可知:图中甲表示生产者,A表示其同化的能量,B表示其流向下一营养级的能量;乙表示初级消费者,B表示其同化的能量,F表示其输入的有机物中的能量,C表示其流向下一营养级的能量;丙表示次级消费者,C表示其同化的能量,D表示其流向下一营养级的能量;E表示各营养级呼吸作用散失的能量。
【详解】A、E表示的是各营养级呼吸作用散失的能量,A正确;
B、图中甲是生产者,A是其同化的能量,是通过其光合作用实现的,B正确;
C、乙、丙分别处于第二、第三营养级,同化的能量分别为B、C,第二营养级输入的能量为F,则能量由第二营养级流向第三营养级的传递效率=C/(B+F),C错误。
D、图中甲是生产者,乙是初级消费者,后者的数量是可能大于前者的,如虫的数量大于树,D正确。
故选C。
4.C
【详解】能量流动从生产者固定的太阳能开始,流入该生态系统的总能量是生产者固定的太阳能问题,即1250 kJ;从乙到丙的能量传递效率是30/200*100%=15%;将乙和丙的粪便作为有机肥还田,可以提高能量利用效率,但不能实现能量的循环利用;食物链的营养关系一般不可逆,这决定了能量流动的单向。 C不正确。
【考点定位】能量流动
5.农产品源源不断地从农田生态系统输出,其中的氮元素并不能全部归还土壤,所以需要施加氮肥
【解析】略
6.生产者固定的太阳能不足以满足鱼类的需要,且需不断地输出经济鱼类,而其中的元素无法及时返回该生态系统
【解析】略
7.D
【分析】据图分析,①是燃烧,②是呼吸作用,③是光合作用和化能合成作用,造成温室效应的主要原因是化石燃料的燃烧和人类对植被的破坏。
【详解】A、生物群落内部进行碳循环的物质形式是含碳有机物,A错误;
B、③表示光合作用与化能合成作用,②表示呼吸作用和微生物的分解作用,参与③过程的生物为生产者,参与②过程的生物包括生产者、消费者和分解者,B错误;
C、可通过增加CO2的去路来减少大气中CO2,即通过增强③减少大气中CO2,C错误;
D、开发水能、核能等新能源,可减少化石燃料的燃烧,即减少人类对①过程的依赖,D正确。
故选D。
8.D
【分析】由碳循环特点可知,生产者可以通过光合作用利用大气中的CO2,生产者自身的呼吸作用也可以产生CO2,故生产者和大气中的CO2存在双向箭头,双向箭头中,大气中的CO2只能被生产者利用,故生产者只有一根箭头流入,所有箭头均会指向分解者,剩下的为消费者。则图1的A为生产者,B为大气中的CO2,D为分解者,C为消费者;图2的A为生产者,C为大气中的CO2,E为分解者,C、D均为消费者;图3的E为生产者,A为大气中的CO2,C为分解者,D、B、F为消费者。
【详解】A、图1中的C为消费者,消费者的存在,可以加快生态系统的物质循环,对植物的传粉和种子的传播等具有重要的作用,A正确;
B、若图1、图2、图3完整表示碳循环,则大气中的CO2除了来自于生物的呼吸作用,还可以来自于化石燃料燃烧产生CO2,B正确;
C、图2中A为生产者, E为分解者,C、D均为消费者,则A、B、D、E构成群落,碳在其中流动的形式是有机物,C正确;
D、图1的A为生产者,图2中A为生产者,图3的E为生产者,D错误。
故选D。
【点睛】本题主要考查生态系统的结构和功能,掌握生态系统结构中各组成成分的特点是解题的关键。
9.D
【分析】生态系统中能量流动是单向流动,逐级递减,其传递的渠道是食物链和食物网。
【详解】A、一般来说,生产者所固定的太阳能总量是流经该生态系统的总能量,能量在流动中逐级递减,传递效率为10%~20%,A正确;
B、生物圈中的物质是不断循环的,能够自给自足,任何生态系统都需要源源不断地补充能量,B正确;
C、碳以CO2形式进入生物群落,又以CO2的形式离开生物群落返回无机环境,C正确;
D、D是分解者,不属于食物链成分,D错误。
故选D。
10.D
【分析】物质作为能量的载体,使得能量沿着食物链流动;能量作为动力,使得物质能够不断的在生物群落和无机环境之间循环往复,能量流动和物质循环之间互为因果,相辅相成,不可分割。
【详解】A、富营养化水体出现蓝藻水华的现象,可以说明物质循环的特点,故A选项错误;
B、生态系统中能量的初始来源主要是太阳能,也可以是化学能,故B选项错误;
C、食物链各营养级中10%~20%的能量会被下一个营养级生物利用,故C选项错误;
D、碳在生物群落与无机环境之间的循环是以CO2的形式进行的,故D选项正确。
故选D。
【考点定位】本题考查生态系统的物质循环和能量流动的相关知识,意在考查考生理解所学知识的要点,把握知识间的内在联系,形成知识的网络结构的能力。
11.D
【分析】本题考查生态系统中的信息传递,要求考生识记生态系统中信息传递的种类,能理论联系实际,运用所学的知识准确判断各选项。
【详解】小鸟啄击扑打的动作本身是一种行为信息,A正确;小鸟的眼睛能够感受镜子发出的光,这属于物理信息,B正确;小鸟把镜子传递的信息当作来自入侵者的信息,因此会对其进行愤怒地啄击扑打,C正确;由B选项可知,激怒小鸟的信息是直接来自非生物的物理信息,D错误。故选D。
【点睛】生态系统的传递信息的种类:
(1)物理信息:生态系统中的光、声、温度、湿度、磁力等,通过物理过程传递的信息;
(2)化学信息:生物在生命活动中,产生了一些可以传递信息的化学物质,如植物的生物碱、有机酸;
(3)行为信息:动物的特殊行为,对于同种或异种生物也能够传递某种信息。
12.D
【分析】信息传递在生态系统中的作用(1)个体:生命活动的正常进行,离不开信息的作用。(2)种群:生物种群的繁衍,离不开信息传递。(3)群落和生态系统:能调节生物的种间关系,经维持生态系统的稳定。
【详解】A、蚊子飞行时发出嗡嗡的声音属于物理信息,A错误;
B、有些植物例如莴苣、烟草等在适宜波长的光下才能萌发生长,光属于物理信息,B错误;
C、鸟类的求偶行为体现了生物种群的繁衍,离不开信息传递,C错误;
D、利用性引诱剂吸引雄虫以减少害虫对农作物的破坏,该方法属于生物防治,D正确。
故选D。
13.D
【分析】任何一个生态系统都具有能量流动、物质循环和信息传递,这三者是生态系统的基本功能。在生态系统中,能量流动是生态系统的动力,物质循环是生态系统的基础,而信息传递则决定着能量流动和物质循环的方向和状态。在生态系统中,种群和种群之间、种群内部个体与个体之间,甚至生物和环境之间都有信息传递。
【详解】①信息传递往往是双向的,能量流动是单向的,①错误;
②能量流动、物质循环和信息传递是生态系统的基本功能,②正确;
③物质循环是生态系统的基础,能量流动是生态系统的动力,信息传递则决定着能量流动和物质循环的方向和状态,③正确;
④由图可知,生态系统各成分间都有各种形式的信息传递,④正确。
综上分析,供选答案组合,ABC均错误,D正确。
供选D。
14.ABD
【分析】物链是生态系统中各种生物由于捕食关系而形成的一种关系,图中生产者为植物,食物链有4条,分别为植物→鼠→鼬→鹰;植物→鼠→鹰;植物→兔→鹰;植物→兔→鼬→鹰。
【详解】A、图中的植物多种多样,不同种植物属于不同的种群,其他生物也类似于植物,都有多个种群,因此图中的种群数量远远多于5个,A错误;
B、物质循环是指组成生物体的各种元素元素,都不断进行着从无机环境到生物群落,又从生物群落到无机环境的循环过程,碳在图中生物之间以有机物的形式顺着食物链单向流动,不能循环流动,B错误;
C、信息传递在图中生物之间可以双向进行,如鼬根据兔留下的气味捕食兔,而兔根据黄鼬留下的气味躲避鼬的捕食,C正确;
D、当图中的生物以分解者为食物时,能量就从分解者流向图中所示的生物,D错误。
故选ABD。
15.C
【分析】抵抗力稳定性:指生态系统抵抗外界干扰并使自身的结构与功能保持原状的能力;恢复力稳定性:指生态系统在受到外界干扰因素的破坏后恢复到原状的能力。
【详解】河流受到轻微的污染仍然保持河水清澈,这说明其抵抗力稳定性强,A错误;恢复力稳定性弱的生态系统抵抗力稳定性不一定强,如北极苔原生态系统,由于特殊的气候环境以及动植物种类少,营养结构简单,抵抗力稳定性和恢复力稳定性都较弱,B错误;“野火”说明该生态系统已经遭受破坏,“春风吹又生”说明该生态系统有较强的恢复力稳定性,C正确;当引入适当的外来物种,可增加物种多样性,使生态平衡更稳定;但如果引入不当,则会减少当地物种,破坏生物多样性,D错误。
故选C。
16.D
【分析】生态系统的稳定性
1、概念:生态系统所具有的保持或恢复自身结构和功能相对稳定的能力。
2、生态系统之所以能维持相对稳定,是由于生态系统具有自我调节能力。生态系统自我调节能力的。基础是负反馈。物种数目越多,营养结构越复杂,自我调节能力越大。
3、生态系统的稳定性具有相对性。当受到大规模干扰或外界压力超过该生态系统自身更新和自我调节能力时,便可能导致生态系统稳定性的破坏、甚至引发系统崩溃。
4、生态系统的稳定性:包括抵抗力稳定性和恢复力稳定性。生态系统成分越单纯,结构越简单抵抗力稳定性越低,反之亦然。草原生态系统恢复力稳定性较强,草地破坏后能恢复,而森林恢复很困难。抵抗力稳定性强的生态系统,它的恢复力稳定就弱。
【详解】A、从图中可看出乙偏离正常范围的幅度小,所以同等强度的干扰下,乙生态系统的抵抗力稳定性比甲高,A正确;
B、同等强度的干扰下,若乙生态系统干扰提前,b点也会提前,故b点左移,B正确;
C、若甲的干扰强度增大,则恢复所需要的时间延长,c点右移,C正确;
D、乙生态系统在恢复原状后不一定有新物种产生,D错误。
故选D。
17.B
【分析】负反馈调节是指某一成分的变化所引起的一系列变化抑制或减弱最初发生变化的那种成分所发生的变化;正反馈调节是指某一生成的变化所引起的一系列变化促进或加强最初所发生的变化.
【详解】早期由于气温升高,藻类大量繁殖,食藻浮游动物水蚤因食物充足而大量繁殖,大量的水蚤捕食大量的藻类,藻类因水蚤数量增加而减少,藻类减少,水蚤因食物缺乏而减少,这属于负反馈调节;后期由于石油泄漏导致水体污染,引起部分水生生物死亡,水生生物死亡后腐烂的尸体加重了水体污染的程度,导致更多的水生生物死亡,这属于正反馈调节。
故选B。
18.C
【分析】据图分析可知,甲的增多会抑制乙的增多,丙的增多会抑制甲的增多,因此乙是生产者,属于第一营养级,甲为第二营养级,丙为第三营养级,所以图1所示生物可构成一条食物链为乙→甲→丙,它们表示的是负反馈调节机制;图2所示为正反馈调节,它会使生态系统偏离原有的稳态。
【详解】A、生态系统成分包括生产者、消费者、分解者和非生物的物质和能量,因此图1中缺少分解者、非生物的物质和能量,A正确;
B、由分析可知,甲、乙、丙三者之间的捕食关系是乙→甲→丙,B正确;
C、图2所示调节导致的最终结果是破坏该生态系统原有的稳态,C错误;
D、根据以上分析可知,图1是负反馈调节,图2是正反馈调节,D正确;
故选C。
19.B
【分析】本实验的目的是为了筛选可以修复镉污染土壤的植物,自变量为镉的浓度和植物种类,因变量为植物的地上、地下生物量和植物体镉含量。
【详解】A、由表可知,与对照组相比,不同浓度的镉处理下,植物A和B的植物体镉含量都有所增加,说明植物A和B都发生了镉的富集,A正确;
B、由表可知,在不同浓度的镉处理下,植物A的植物体镉含量,地上生物量和地下生物量都高于植物B,所以与植物B相比,植物A更适合作为土壤镉污染修复植物,B错误;
C、由表可知,在相同的镉浓度处理下,植物A的地上生物量和地下生物量都高于植物B,说明在被镉污染的土壤中,镉对植物B生长的影响更大,C正确;
D、由表可知,在不同浓度的镉处理下,植物A的植物体镉含量高于植物B,说明植物A对镉的富集能力更强,若以植物A作动物饲料,镉会沿着食物链进行富集,安全风险更大,D正确。
故选B。
20.B
【分析】组成生物体的碳、氢、氧、磷、硫等元素,都在不断进行这从非生物环境到生物群落,又从生物群落到非生物环境的循环过程,这就是生态系统的物质循环。
【详解】A、细胞中碳元素的含量高于磷元素,故在生物地球化学循环中,磷元素年周转量比碳元素少,A正确;
B、人类施用磷肥等农业生产活动,使部分磷留在无机环境里,改变磷循环速率,B错误;
C、植物吸收利用的磷可用于合成磷脂、ATP、DNA、RNA等物质,故磷参与生态系统中能量的输入、传递、转化和散失过程,C正确;
D、磷主要以磷酸盐的形式在生物群落与无机环境之间循环,D正确。
故选B。
21.C
【分析】群落中,物种丰富度越高、营养关系越复杂,生态系统物种组成更复杂。
【详解】A、混交林的多种乔木群落结构更加复杂,可为群落中的其他物种创造复杂的生物环境,A正确;
B、人工林经过抚育,去除自然长出的其他树木,减小非栽培种的竞争,环境中的能量和物质更高效地流向栽培树种,B正确;
C、据题意可知,天然生长的纯林只有单一的乔木树种,但人工林在抚育前,不止一种乔木,且二者的群落结构不完全相同,C错误;
D、与人工林相比,混交林物种丰富度更高,营养关系更复杂,生态系统物种组成更复杂,D正确。
故选C。
22.D
【分析】1、生态系统中信息的种类
(1)物理信息:生态系统中的光、声、温度、湿度、磁力等,通过物理过程传递的信息,如蜘蛛网的振动频率。
(2)化学信息:生物在生命活动中,产生了一些可以传递信息的化学物质,如植物的生物碱、有机酸,动物的性外激素等。
(3)行为信息:动物的特殊行为,对于同种或异种生物也能够传递某种信息,如孔雀开屏。
2、信息传递在生态系统中的作用:
(1)个体:生命活动的正常进行,离不开信息的传递。
(2)种群:生物种群的繁衍,离不开信息的传递。
(3)群落和生态系统:能调节生物的种间关系,以维持生态系统的稳定。
【详解】A、物理信息是指通过物理过程传递的信息,芦鹀的鸣唱声属于物理信息,A正确;
B、某种芦鹀分布在不同地区的三个种群,因栖息地环境的差异导致声音信号发生分歧,由此可知,求偶的鸣唱特征是芦鹀与栖息环境之间协同进化的结果,B正确;
C、完整信息传递过程包括了信息源、信道和信息受体,芦鹀之间通过鸣唱形成信息流,芦鹀既是信息源又是信息受体,C正确;
D、判断两个种群是否为同一物种,主要依据是它们是否存在生殖隔离,即二者的杂交子代是否可育,由和求偶有关的鸣唱特征的差异,无法表明这三个芦鹀种群是否存在生殖隔离,D错误。
故选D。
23.ACD
【分析】生态系统中的生物种类越多,营养结构越复杂,生态系统的自我调节能力就越强,抵抗力稳定性就越高;反之,生物种类越少,营养结构越简单,生态系统的自我调节能力就越弱,抵抗力稳定性就越低。
【详解】A、淤泥中的有机物和营养物质(如N、P等)会导致水体的富营养化,促进藻类的大量繁殖,形成水华,所以清除淀区淤泥可减少系统中氮和磷的含量,可使水华发生概率降低,A正确;
B、外来物种可能会对本地物种造成威胁,使当地的生物多样性遭到破坏,B错误;
C、种植水生植物,可使淀区食物网更加复杂,生态系统抵抗力稳定性增强,C正确;
D、微生物可将有机污染物分解产生无机物,加快物质循环,D正确。
故选ACD。
24.CD
【分析】分析题意可知,总初级生产量指生产者通过光合作用固定的能量;次级生产量是指在单位时间内由于动物和微生物的生长和繁殖而增加的生物量或所贮存的能量;次级生产量=同化量-呼吸量。
【详解】A、E是生产者固定的太阳能,A错误;
B、E2属于呼吸作用散失的热能,B错误;
C、E3占净初级生产量的18×1010÷(50×1010)×100%=36%,C正确;
D、E3的产生过程是依靠分解者的分解作用实现的,是物质循环的必要环节,D正确。
故选CD。
25.C
【分析】生态系统的能量流动是单向的、逐级递减的,沿着食物链和食物网流动;生产者为第一营养级,初级消费者为第二营养级,次级消费者为第三营养级。
【详解】A、杂食动物既会捕食植物,又会捕食动物,如果捕食植物,就是第二营养级,捕食动物,就是第三营养级或更高营养级,所以不同食物链中的动物会处于不同的营养级,A正确;
B、绿色植物进行的是光合作用,能量来源于太阳,B正确;
C、次级消费者是第三营养级,初级消费者是第二营养级,第一营养级是生产者,C错误;
D、因为第一营养级是植物,第二营养级是动物,食物链是单向的,能量流动也就是单向的,D正确。
故选C。
26.C
【分析】生物摄入的能量一部分被同化,另一部分以粪便的形式被分解者利用;被同化的能量一部分被用于自身生长和繁殖,另一部分通过呼吸作用以热能的形式散出;被用于自身生长和繁殖的能量一部分以遗体、残骸的形式被分解者利用,另一部分以被下一营养级摄入。
【详解】A、该生态系统中的初级消费者以生产者和来自陆地的植物残体为食,因此可知,流经该生态系统的总能量为生产者固定的太阳能和来自陆地的植物残体中的能量,即90+42=132×105J/(m2·a),A错误;
B、表格中没有显示生产者流入到初级消费者的能量,因此无法计算有多少能量流入下一营养级,B错误;
C、初级消费者同化量为13.5×105J/(m2•a),初级消费者呼吸消耗能量为3×105J/(m2•a),因此初级消费者用于生长、发育和繁殖的能量=同化量-呼吸消耗能量=10.5×105J/(m2•a),C正确;
D、初级消费者摄入量包括粪便量和次级消费者同化量,同化量又包括呼吸作用以热能形式散失的量和用于生长、发育和繁殖的量,生长、发育和繁殖的量又分为流向下一营养级的量和被分解者利用的量,因此初级消费者粪便中的能量不会由初级消费者流向分解者,D错误。
故选C。
27.(1)玉米→蝗虫→青蛙→蛇→鹰
(2)在森林中,当害虫数量增加时,食虫鸟增多,害虫种群的增长就受到抑制
(3)森林生态系统的生物种类多,食物网(营养结构)复杂,自我调节能力强
【分析】食物链和食物网的分析:
1、每条食物链的起点总是生产者,阳光不能纳入食物链,食物链终点是不能被其他生物所捕食的动物,即最高营养级,食物链中间不能做任何停顿,否则不能算作完整的食物链。
2、食物网中同一环节上所有生物的总和称为一个营养级。
3、同一种生物在不同食物链中可以占有不同的营养级。
4、在食物网中,两种生物之间的种间关系有可能出现不同的类型。
5、食物网中,某种生物因某种原因而大量减少时,对另外一种生物的影响,沿不同食物链分析的结果不同时应以中间环节少为依据。
6、食物网的复杂程度主要取决于有食物联系的生物种类,而非取决于生物的数量。
【详解】(1)每条食物链的起点总是生产者,食物链终点是不能被其他生物所捕食的动物,即最高营养级,某农田生态系统中有玉米、蛇、蝗虫、野兔、青蛙和鹰等生物,具有5个营养级的食物链为玉米→蝗虫→青蛙→蛇→鹰。
(2)在森林中,当害虫数量增加时,食虫鸟也会增多,害虫种群的增长就受到抑制,这属于负反馈调节,它是生态系统自我调节能力的基础。除了天敌增加,还有食物减少、种内竞争加剧,均可以作为负反馈的条件。
(3)森林生态系统的生物种类多,食物网(营养结构)复杂,自我调节能力强,故森林生态系统的抵抗力稳定性高于农田生态系统。
28.A
【分析】生态金字塔是指各营养级之间的某种数量关系,可采用生物量单位、能量单位和个体数量单位。采用这些单位所构成的生态金字塔就可以分别称为生物量金字塔、能量金字塔和数量金字塔。
【详解】A、生态金字塔显示了各营养级之间的某种数量关系,可采用生物量单位、能量单位和个体数量单位,A正确;
B、生态金字塔中每个营养级的生物均属于食物网的同一营养级,不属于同一条食物链,B错误;
C、生态金字塔通常都是下宽上窄的正金字塔图形,但也有倒金字塔的,如英吉利海峡的浮游植物与浮游动物和底栖动物的生物量金字塔,故生态金字塔中的营养级并非均按其所占的数值大小依次排列,C错误;
D、生态金字塔可采用生物量单位、能量单位和个体数量单位,故可分别以个体数量、生物量和能量为指标绘制,并非生产量,D错误。
故选A。
29. 海参活动能力弱,活动范围小 2488 6.3 不能 由于海带的竞争,浮游植物数量下降,牡蛎的食物减少,产量降低 能充分利用空间和资源 维持生态系统的稳定性,保持养殖产品的持续高产(实现生态效益和经济效益的可持续发展)
【分析】群落的结构包括垂直结构和水平结构:
垂直结构:在垂直方向上,大多数群落(陆生群落、水生群落)具有明显的分层现象,植物主要受光照、温度等的影响,动物主要受食物的影响。
水平结构:由于不同地区的环境条件不同,即空间的非均一性,使不同地段往往分布着不同的种群,同一地段上种群密度也有差异,形成了生物在水平方向上的配置状况。
能量流动的过程:
①自身呼吸消耗、转化为其他形式的能量和热能;
②流向下一营养级;
③遗体残骸、粪便等被分解者分解;
④未被利用:包括生物每年的积累量,也包括动植物残体以化学燃料形式被储存起来的能量。
即一个营养级所同化的能量=呼吸消耗的能量+被下一营养级同化的能量+分解者利用的能量+未被利用的能量。
M同化的能量是3281+2826=6107,N同化的能量是386。
【详解】(1)海参由于活动范围小,活动能力弱,所以常用样方法测定种群密度。
(2)生长、发育和繁殖的能量=同化的能量-呼吸作用消耗的能量=3281+2826-3619=2488 kJ/(m2•a);由 M到N的能量传递效率为386÷(3281+2826)≈6.3%,能量流动的方向是单向的不能循环。
(3)牡蛎以浮游植物为食,由于海带的竞争,浮游植物数量下降,牡蛎的食物减少,所以产量降低。
(4)海水立体养殖利用了群落结构的特点,优点是能充分利用空间和资源;由于空间和资源是有限的,所以在构建海水立体养殖生态系统时,需考虑所养殖生物的环境容纳量、种间关系等因素,从而确定每种生物之间的合适比例,维持生态系统的稳定性,保持养殖产品的持续高产。
【点睛】本题解答时需要考生识记种群密度的测定方法、群落结构的知识,根据图中数据掌握生态系统能量流动的过程和相关的计算,牢记能量流动是单向的,不能循环。
30.B
【分析】能量流动的特点:单向流动、逐级递减。物质可以循环利用,但能量是单向流动的,不能循环利用。
【详解】A、此类草本植物根系发达可以固定更多的土壤,故种植此类草本植物可以减少水土流失,A正确;
B、能量可多级利用,但不能循环利用,B错误;
C、草本植物含有蛋白质和纤维素,可给食用菌提供碳源和氮源,C正确;
D、草本植物可栽培食用菌,而菌渣可作肥料或饲料,故实现了物质在植物、真菌和动物间的转移,D正确。
故选B。
31.B
【分析】生态农业:是按照生态学原理和经济学原理,运用现代科学技术成果和现代管理手段,以及传统农业的有效经验建立起来的,能获得较高的经济效益、生态效益和社会效益的现代化农业。生态农业能实现物质和能量的多级利用。
【详解】A、能量传递效率是指相邻两个营养级之间同化量的比值,该模式提高了能量的利用率,但不能提高能量的传递效率,A错误;
B、生态系统的物理信息有光、声、温度、湿度、磁力等,采用灯光诱虫杀虫利用了光,是物理信息的传递,B正确;
C、捕食关系是指群落中两个物种之间的关系,硬壳蟹(非蜕壳)和软壳蟹(蜕壳)属于同一物种,两者之间的摄食关系不属于捕食,C错误;
D、生态系统中的能量传递是单向的,不能循环利用,D错误。
故选B。
32. 群落的物种组成 次生 “S” 环境容纳量 生物自身呼吸消耗增加,分解者分解作用加快 含碳有机物 碳在生物群落和无机环境之间的循环主要以CO2的形式进行 ,大气中的CO2能够随着大气环流在全球范围内流动
【分析】1、分析柱形图,实验组温度比对照组温度高4℃,实验组中浮游植物和浮游动物的生物量均低于对照组。
2、碳循环:
(1)碳在生物群落和无机环境之间的主要以二氧化碳的形式循环;
(2)碳在生物群落内部是以含碳有机物的形式流动;
(3)碳循环过程为:无机环境中的碳通过光合作用和化能合成作用进入生物群落,生物群落中的碳通过呼吸作用、微生物的分解作用、燃烧进入无机环境;
(4)温室效应产生的原因主要是:化石燃料的燃烧,植被面积减少等。
【详解】(1)要认识一个群落,首先要分析该群落的物种组成,群落的物种组成是区别不同群落的重要特征。池塘生物群落从简单到复杂的过程中,由于原有的土壤条件等都有保留,所以该过程中发生了群落的次生演替。
(2)某种水生生物被投入池塘后,由于池塘空间和资源有限,其种群数量增长会呈“S”型曲线增长。当该种群密度处于较长期的相对稳定阶段,表明其种群数量已达到了环境容纳量。
(3)食物链中每一营养级同化的能量除了自身呼吸消耗和被下一营养级同化以外,还有一部分能量被分解者分解利用。从生态系统的能量流动角度分析,升高温度可能会导致每一营养级生物自身呼吸消耗增加,分解者分解作用加快,从而导致生态系统总生物量降低。
(4)碳在无机环境中主要以CO2和碳酸盐形式存在,碳在生物群落的各类生物体中以含碳有机物的形式存在,并通过食物链在生物群落中传递;碳在生物群落和无机环境之间的循环主要以CO2的形式进行,大气中的CO2能够随着大气环流在全球范围内流动,所以具有全球性。
【点睛】本题结合图解,考查种群数量的增长曲线、群落的特征、生态系统的结构和功能,要求考生识记群落的特征,理解种群数量增长曲线;识记生态系统中碳循环的具体过程,再结合所学的知识准确答题。
33. 碳平衡 极地冰雪和高山冰川融化、海平面上升等 生产者通过光合作用或化能合成作用将CO2固定为含碳有机物 分解者通过分解动植物遗体和动物的排遗物等获取碳元素 碳释放 碳存储
【分析】1、碳达峰就是我们国家承诺在2030年前,二氧化碳的排放不再增长,达到峰值之后再慢慢减下去;碳中和主要是通过植物的光合作用存储碳的过程以及生物的呼吸作用和分解作用释放碳的过程达到动态平衡。
2、碳在无机环境和生物群落之间是以二氧化碳形式进行循环的。碳在生物群落中,以含碳有机物形式存在。大气中的碳主要通过植物光合作用进入生物群落。生物群落中的碳通过动植物的呼吸作用、微生物的分解作用、化石燃料的燃烧等方式可以回到大气中。
【详解】(1)在自然生态系统中,植物光合作用摄取碳的速率与生物的呼吸作用和微生物的分解作用释放碳的速率大致相等。随着现代工业的迅速发展,人类大量燃烧煤、石油等化学燃料,使地层中经过千百万年而积存的碳元素,在很短的时间内释放出来,打破了生物圈中碳平衡,使大气中的CO2浓度迅速增加,引起全球气候变暖,导致极地冰雪和高山冰川融化、海平面上升等严重的生态后果。
(2)生产者主要通过光合作用和化能合成作用获取碳元素,从而碳元素将通过生产者进入生态系统,消费者通过摄食生产者和低营养级的消费者来获取碳元素,分解者通过分解生产者的遗体残骸和消费者的粪便、遗体残骸来获取碳元素。消费者通过食物网(链)取食利用,从而将碳元素以含碳有机物的形式进行传递。
(3)全球变暖是当今国际社会共同面临的重大问题,从全球碳循环的主要途径来看,一方面从源头上减少二氧化碳的排放,主要是减少化石燃料的燃烧、开发新能源等来减少二氧化碳,另一方面增加二氧化碳的去路,主要可以通过植树造林、退耕还林、扩大森林面积、保护森林等,增加碳存储和减少碳释放是实现碳达峰和碳中和的重要举措。
【点睛】本题借助时事政治考查生态系统的功能,重点考查碳循环的相关知识,要求考生识记碳循环的具体过程及相关的环境问题,能结合所学的知识准确答题。
34.B
【分析】1、分析图形:食草动物与植物属于捕食关系,根据被捕食者(先增加者先减少)、捕食者(后增加者后减少)进行判断:二者的食物链之间的关系为:植物→食草动物。
2、态系统具有一定的自我调节能力,而这种能力受生态系统中生物的种类和数量所限制,生态系统中的组成成分越多,营养结构就越复杂,生态系统的自动调节能力就越强,其抵抗力稳定性就越强,相反的其恢复力稳定性就越弱。
【详解】A、早期食草动物进入草原生态系统,由于空间、资源充足,又不受其他生物的制约,所以食草动物的种群数量的增长大致呈“J”型曲线增长,A正确;
B、环境容纳量是指在相当长一段时间内,环境所能维持的种群最大数量,即该种群在该环境中的稳定平衡密度。而图中a点的纵坐标对应的数量为该食草动物的最大数量,所以环境容纳量应小于a,B错误;
C、从图中可以看出,食草动物过多会导致植物数量的下降,食草动物数量的下降又会导致植物数量的增多,属于典型的负反馈调节, C正确;
D、生态系统有自我调节能力,但有一定的限度,过度放牧使得草原生物的种类和数量减少,降低了草原生态系统的自动调节能力,致使草原退化,D正确。
故选B。
35.C
【分析】生态系统中的能量流动的特点是:单向流动,逐级递减。由于生物自身的呼吸消耗,以及植物的残枝落叶和动物的骨骼、皮毛等难以被下一个营养级的生物利用,造成了能量在沿着食物链流动的过程中是逐级递减的。一般地说,再输入到下一个营养级的能量中,只有10%~20%的能量能够流入下一个营养级。
【详解】A、在鱼塘生态系统中,生产者固定的总能量一般少于消费者和分解者同化的总能量,A错误;
B、消费者的粪便被分解者分解表明该营养级的上一营养级同化的能量流向了分解者,B错误;
C、能量传递效率指相邻两个营养级间的传递效率,一般为10%~20%,C正确;
D、生态农业增加了农田生态系统中的食物链,使物质和能量得到多级利用,从而提高了能量的利用率,但不能提高能量传递效率,D错误。
故选C。
36.C
【解析】1、生态系统的能量流动是指生态系统中能量的输入、传递、转化和散失的过程。输入生态系统总能量是生产者固定的太阳能,传递是沿着食物链、食物网进行的,散失通过呼吸作用以热能形式散失。
2、能量的来源:①生产者的能量主要来自太阳能,②其余各营养级的能量来自上一营养级所同化的能量。
3、能量的去路:①自身呼吸消耗;②流向下一营养级;③残体、粪便等被分解者分解;④未被利用。
【详解】A、人是消费者,而生产者才是生态系统的基石,A错误;
B、鱼塘是人工生态系统,流经鱼塘生态系统的总能量等于生产者固定的太阳能和人工输入的能量,B错误;
C、蚕沙中的能量是蚕未同化的能量,属于桑树同化量中流向分解者的一部分,C正确;
D、桑基鱼塘能实现对能量的多级利用,但不能提高能量的传递效率,D错误。
故选C。
37.B
【分析】在生态系统中,输入到每个营养级的能量的去路有:用于自身呼吸消耗;用于自身生长、发育和繁殖等生命活动。用于自身生长、发育和繁殖等生命活动的能量,其去向有:流向下一营养级(最高营养级除外);流向分解者;未被利用的能量。
【详解】A、浮游动物和鱼类作为消费者,在生态系统中可加快物质循环,但能量不能循环,A错误;
B、相邻营养级间的能量传递效率=某一营养级同化量/上一营养级同化量×100%,乙种鱼从甲种鱼处同化的能量为d,而甲种鱼同化的能量为b+c+e,则甲种鱼和乙种鱼间的能量传递效率为d/(b+c+e)×100%,B正确;
C、向该人工湖中投放的饲料过多,可能导致水质变差,鱼类减少,C错误;
D、最高营养级无流入下一营养级的能量,D错误。
故选B。
38.C
【分析】生态系统的物质循环概念:组成生物体的C、H、O、N、P、S等元素,都不断进行着从非生物环境到生物群落,又从生物群落到非生物环境的循环过程。概念中的物质是指构成生物体的各种化学元素;物质循环的范围是生物圈;具体过程是指基本元素在生物群落与非生物环境间往返出现。
【详解】A、生态系统的磷循环是指组成生物体的磷(P)元素,在无机环境和生物群落之间反复循环的过程,A错误;
B、生态系统的结构包括组成成分和营养结构,组成成分包括生产者、消费者、分解者、非生物的物质和能量,营养结构包括食物链和食物网,B错误;
C、植物磷、动物磷和早期凋落物磷中均含有磷脂,即存在相同的含磷化合物,C正确;
D、据图可知,磷以有机物形式通过牧草、中草药和畜产品等输出,土壤中的磷不足以维持该生态系统的稳定故该人工生态系统需要不断施加磷肥,D错误。
故选C。
39.C
【详解】生态系统中的物质和能量就是沿着食物链和食物网流动的,在食物链中,营养级别越高的生物,体内积累的有毒物质就越多,因为环境中有些污染物(如重金属、化学农药等)具有化学性质稳定、不易分解的特点,会在生物体内积累而不易排出。
A、铅化学性质稳定、不易分解的特点,会在生物体内积累而不易排出,能沿食物链在生物体内聚集,营养级越高的生物体内铅含量越高,A正确;
B、根据题干信息“铅会以微小颗粒被排放进入大气”可推知,铅随大气、水和生物迁移等途径扩散,生态系统中铅循环具有全球性,B正确;
C、铅化学性质稳定,不易分解,不能最终通过动植物呼吸作用、分解者分解作用返回无机环境,C错误;
D、根据题干信息“煤燃烧、有色金属冶炼过程中铅会以微小颗粒被排放进入大气”可知大气中铅的来源之一是化学燃料的燃烧,减少化学燃料的燃烧、加大清洁能源利用,可减少大气中铅的来源,D正确。
故选C。
40.D
【分析】表格表示常绿阔叶林恢复过程中依次更替的群落类型及其植物组成,群落变化类型为:草丛→针叶林→针、阔混交林→常绿阔叶林,随着演替的进行,草本、灌木和乔木的种类数都逐渐增多。
【详解】A、由表可知,随着演替的进行,群落中草本植物种类数不断增加,其丰富度不断增大,A正确;
B、演替过程中草本植物的生长优势被灌木取代,根本原因是灌木生长的较为高大,在竞争阳光的过程中占据更大优势,B正确;
C、该群落的演替类型与退耕还林发生的演替都是次生演替,C正确;
D、阶段四生态系统中土壤利用的最充分,物种丰富度最高,营养结构最复杂,抵抗力稳定性最强,D错误。
故选D。
41.D
【分析】生态系统的成分:
(1)非生物的物质和能量:阳光、热能、水、空气、无机盐等;
(2)生产者:自养生物,主要是绿色植物;
(3)消费者:动物,包括植食性动物、肉食性动物、杂食性动物和寄生生物;
(4)分解者:能将动植物遗体残骸中的有机物分解为无机物,主要是细菌和真菌。
【详解】A、生态系统的成分包括非生物的物质和能量、生产者、消费者和分解者,分析题意可知,该生态系统包含了生产者、消费者、分解者及非生物的物质和能量,A正确;
B、生态缸放置于室内通风、光线良好的地方,但应采用散射光,避免阳光直接照射造成水温过高导致水生生物死亡,B正确;
C、生态缸中,生产者需要利用光合作用固定光能,所以生态缸的材料必须透明,有利于为光合作用提供光能,C正确;
D、生态缸属于微型人工生态系统,生物种类和数量并不是越多越好,D错误。
故选D。
42.C
【分析】生态瓶制作要求:生态瓶必须是封闭的;生态瓶中投放的几种生物必须具有很强的生活力,成分齐全(具有生产者、消费者和分解者);生态瓶材料必须透明;生态瓶宜小不宜大,瓶中的水量应占其容积的4/5,要留出一定的空间;生态瓶采光用较强的散射光;选择生命力强的生物,动物不宜太多,个体不宜太大。
【详解】A、生态缸②③④应置于散射光下,不能置于直射光下,A错误;
B、生态缸③中的氧气含量应该低于生态缸②,因为③比②中多小鱼,小鱼会消耗氧气,因此其中的溶解氧含量低,B错误;
C、生态缸③中成分齐全,而生态缸④中缺乏分解者(泥沙),生态缸②中成分齐全,且消费者数量较少,生产者、消费者以及分解者之间应保持适宜比例,以维持生态系统的相对稳定,因此,生态缸②稳定性最强,C正确;
D、生态系统应该具有生产者、消费者和分解者以及非生物物质和能量(光能),由于四个生态缸都具有消费者,因此不能说明消费者是该生态系统不可缺少的成分,该实验能说明非生物的物质和能量、分解者是生态系统必不可少的成分,D错误。
故选C。
43.ABC
【分析】1、物种丰富度与群落结构的复杂程度有关,丰富度越大,种群间的关系越复杂,群落结构越复杂。
2、抵抗力稳定性:生态系统抵抗外界干扰并使自身的结构与功能保持原状的能力。恢复力稳定性:生态系统在受到外界干扰因素的破坏后恢复到原状的能力。
【详解】A、退耕还林、还草、还湖会改变当地群落的物种数量及种间关系,出现新优势物种的替代,所以该措施影响了原群落演替的方向和速度,A正确;
B、在环境适宜的地区,多种林木混种能使防护林中的生物多样性增加,提高了群落的物种丰富度,B正确;
C、砍伐树龄较大的个体,减少了种群中老年个体的数量,改变了种群的年龄结构,同时该措施有利于通风通光,有利于林木的快速生长,C正确;
D、“山水林田湖草沙一体化”保护和治理,能使三北工程内的生物多样性明显提升,从而提高生态系统的抵抗力稳定性,而非恢复力稳定性,D错误。
故选ABC。
44.B
【分析】1、生态系统所具有的保持或恢复自身结构和功能相对稳定的能力,叫做生态系统的稳定性,正是由于生态系统具有自我调节能力,生态系统才能维持相对稳定。这种稳定性表现在两个方面:一方面是生态系统抵抗外界干扰并使自身的结构与功能保持原状(不受损害)的能力,叫做抵抗力稳定性,另一方面是生态系统在受到外界干扰因素的破坏后恢复到原状的能力,叫做恢复力稳定性。
2、生态系统中的组分越多,食物网越复杂,其自我调节能力就越强,抵抗力稳定性就越高,恢复力稳定性就越弱,两者一般呈负相关关系;
3、生态恢复与重建是指根据生态学原理,通过一定的生物、生态以及工程的技术与方法,人为地改变和切断生态系统退化的主导因子或过程,调整、配置和优化系统内部及其与外界的物质、能量和信息的流动过程及其时空秩序,使生态系统的结构、功能和生态学潜力尽快地成功地恢复到一定的或原有的乃至更高的水平,生态系统或群落在遭受火灾、砍伐、弃耕等后而发生的次生演替实质上也属于一种生态恢复过程。
【详解】A、抵抗力稳定性的生态系统一般其恢复力稳定性就越高,但是苔原生态系统、沙漠生态系统抵抗力稳定性、恢复力稳定性都弱,A错误;
B、根据分析,恢复生态学是利用生物群落的演替,使生态系统恢复到一定的水平,强调其自我调节能力和生物的 适应性,B正确;
C、捕食者和寄生生物属于生态系统的一部分,减少后生态系统的复杂程度降低,生态系统稳定性会降低,C错误;
D、生态系统恢复稳定后,人类影响了演替的速度和方向,群落的物种物种可能会改变,D错误。
故选B。
45.ABC
【分析】1、生态系统中信息的类型(1)物理信息:生态系统中的光、声、颜色、温度、湿度、磁力等,通过物理过程传递的信息。(2)化学信息:生物在生命活动过程中,产生的一些可以传递信息的化学物质。(3)行为信息:是指某些动物通过某些特殊行为,在同种或异种生物间传递的某种信息。
2、信息传递在生态系统中的作用:(1)生命活动的正常进行,离不开信息的作用;(2)生物种群的繁衍,也离不开信息的传递;(3)信息还能够调节生物的种间关系,以维持生态系统的稳定。
【详解】A、辣椒果实鲜红的颜色属于物理信息,辣椒素是化学物质能通过味觉感受器向取食的生物传递信息属于化学信息,A正确;
B、哺乳类动物由于吃过辣椒会知道辣椒属于刺激性食物,再次看到辣椒后不敢取食,该种行为属于条件反射,B正确;
C、鸟类没有辣椒素敏感受体,可以更多的以辣椒为食物,扩大其取食范围,C正确;
D、生态位是指一个物种在群落中的地位或作用,包括其所处的空间位置,占用的资源的情况,以及与其他物种的关系等。对辣椒素的敏感度不同,只是两种生物不同适应性的一方面体现,不足以区别两者的生态位,D错误。
故选ABC。
46.CD
【分析】据图可知,A为生产者、B为初级消费者、D为次级消费者、C为分解者。A的同化量为5+16+25=46[×103kJ/(m2·a)],B的同化量为16+2=18[×103kJ/(m2·a)]。
【详解】A、根据图可知,C为分解者,不进入食物链,A错误;
B、B的同化量为18(×103 kJ/m2•a),传递给D的能量为3(×103 kJ/m2•a),因此B→D的能量传递效率约为3÷18×100%≈16.7%,B错误;
C、茶树菇为异养生物,不能利用光能,因此若利用A凋落的枝叶种植茶树菇,不能提高对光能的利用率,C正确;
D、C为分解者,可通过分解有机物获取能量,同时也为A提供无机盐和CO2,D正确。
故选CD。
47. 水草→甲→丁 丙和丁 捕食和竞争 传递给丙、自身呼吸作用以热能形式散失 大于 丁 河流生态系统自我调节(自我修复)能力有限
【分析】据图分析,图1中水草、藻类为生产者,属于第一营养级;甲、乙为初级消费者,属于第二营养级;丙、丁为次级消费者,属于第三营养级;丁还可以为三级消费者,属于第四营养级。图2中水草、藻类固定的总能量为25000KJ/(m2.a),乙固定的能量为1900 KJ/(m2.a),丁固定的能量为275 KJ/(m2.a)。
【详解】(1)根据题干信息分析,甲、乙、丙为3种鱼,丁为1种水鸟,甲不摄食藻类,水鸟可以捕食3种鱼,则图1中缺少的食物链为:水草→甲→丁。
(2)根据以上分析可知,图1中属于次级消费者的是丙、丁;丁与丙都以乙为食,且丁以丙为食,因此丁与丙之间存在捕食和竞争关系。
(3)图2中乙固定的能量除了流向丁和分解者外,还应该包括流向给丙和自身呼吸作用以热能形式散失的能量。
(4)结合图1和图2分析,属于第一营养级的生物是水草、藻类,固定的能量是25000KJ/(m2.a);属于第二营养级的生物是甲、乙,固定的能量应该多于1900 KJ/(m2.a),因此第一营养级到第二营养级能量的传递效率应该大于1900÷25000,即大于7.6%。
(5)根据题意分析,水体中含有某种可被生物富集的农药,因此营养级越高的生物该农药的含量越高,即丁的农药含量最高。
(6)由于河流生态系统自我调节(自我修复)能力是有限的,因此污染物排放容易导致水质恶化。
【点睛】解答本题的关键是掌握生态系统的能量流动的过程和特点,判断甲图中各个成分占据的营养级和消费层次,并能够根据图2中的不同营养级固定的能量计算能量传递效率。
48. 非生物的物质和能量、分解者 间接 4 自身的生长、发育和繁殖 化学 磷会对环境造成污染;有害昆虫对化学药剂可能会产生抗药性;可能会对其他生物造成伤害 Nt=M·λt 当种群密度增大时,种内斗争加剧等原因,使种群的出生率降低,死亡率增高,从而直接导致种群增长变缓
【解析】1、生态系统的组成成分:非生物的物质和能量、生产者、消费者、分解者。
2、生物多样性具有直接价值、间接价值、潜在价值。
【详解】(1)图示中的营养级包括生产者和消费者,因此作为完整的生态系统,图中缺少的成分有非生物的物质和能量和分解者。湿地生态系统在蓄洪防旱、调节气候等方面有重要作用,这说明生物多样性具有间接价值。
(2)种群增长速率最大时,种群数量一般为K/2,即环境容纳量的一半。所以当燕鸥的种群密度为2400÷2÷300=4只/hm2时,其种群增长速率最大。燕鸥的同化量除用于呼吸消耗之外,还用于自身的生长、发有和繁殖等生命活动。
(3)施用有机磷农药属于化学防治,有机磷农药会对环境造成污染,同时蝗虫对化学药剂可能会产生抗药性,也可能该化学药剂会对其他种类的生物造成伤害,因此该种防治方法不建议频繁使用。
(4)结合题意可知,虹鳟种群数量的增长符合“J”型增长模型,即t年后种群数量的数学模型为M·λt,由于当种群密度增大时,种内斗争加剧等原因,使种群的出生率降低,死亡率增高,种群难以在较长时间内按此模型增长。
【点睛】本题主要考查种群的数量变化和生态系统的相关知识,要求考生掌握J型曲线和S型曲线的增长特点,明确能量流动的特点和过程。
49.(1)增多并逐渐达到相对稳定。
(2) (c+d)/(a-b)×100% 一部分在A 的呼吸作用中以热能的形式散失,一部分流向分解者,一部分未被利用
(3) 有机物 氮元素不断通过农产品输出生态系统
(4) 正反馈 组分多少和食物网(生态系统结构)的复杂程度
【分析】1、碳循环:碳在无机环境中主要以CO2和碳酸盐形式存在;碳在生物群落的各类生物体中以含碳有机物的形式存在,并通过生物链在生物群落中传递;碳在生物群落和无机环境之间的循环主要以CO2的形式进行。
2、摄入量包括粪便量和同化量,同化量又包括呼吸作用以热能形式散失的量和用于生长、发育和繁殖的量,生长、发育和繁殖的量又分为流向下一营养级的量和被分解者利用的量。
3、据题意可知,P、A、B、C、D、E为该生态系统中的生物成分,其中P表示生产者、A、B、C、D表示消费者,E表示消费者。
【详解】(1)据图可知,D以C和B为食,C以B为食,如果C全部迁出,D的营养级别降低,能量损耗较少,因此D的数量将会增多并逐渐达到相对稳定。
(2)若 A摄入的能量为 a,其粪便中的能量为b,则A的同化量为a-b;B通过呼吸作用消耗的能量为c,用于 B 自身生长、发育和繁殖的能量为d,则B的同化量为c+d;则 A与 B间的能量传递效率为(c+d)/(a-b)×100%。A能量的去路有4部分,一部分通过呼吸作用以热能形式散失,一部分流入下一营养级B,一部分被分解者分解,还有未利用的部分,因此A 到 B 能量减少的原因是一部分在A 的呼吸作用中以热能的形式散失,一部分流向分解者,一部分未被利用。
(3)图中碳元素在 P(生产者)、E (分解者)间,也就是生物群落内以有机物形式传递。氮元素也参与物质循环,但生态系统中大量氮元素随农产品的输出而缺失,所以需要不断施加氮肥来补充氮元素。
(4)负反馈是指受控部分发出的反馈信息调整控制部分的活动,最终使受控部分的活动朝着与它原先活动相反的方向改变;正反馈是指受控部分发出的反馈信息促进与加强控制部分的活动,最终使受控部分的活动朝着与它原先活动相同的方向改变,大量化工厂污水输入河流后,河流水质持续恶化,河流生态系统偏离置位点,此过程中发生了正反馈调节。生态系统自我调节能力的强弱与组分多少和食物网(生态系统结构)的复杂程度有关。生态系统的成分越单纯,营养结构越简单,自我调节能力就越弱,抵抗力稳定性就越低,反之则越高。
【点睛】本题考查生态系统物质循环、能量流动和稳定性的相关知识,意在考查学生的识记能力和判断能力,运用所学知识综合分析问题的能力。
50.(1) 样方 消费者 捕食、寄生
(2) 更多 提供栖息地和产卵地 增加了寄生蜂和蜘蛛的食物(降低了其死亡率)
(3) 大量氮元素随农产品输出而缺失,同时氮循环过程十分缓慢,故需不断补充 控制区种植了豆科绿肥紫云英,豆科绿肥紫云英具有固氮的功能,且全株还田可以提供大量氮元素 含氮有机物
(4) 抵抗力稳定性 提高经济
【分析】1、估算种群密度时,常用样方法和标志重捕法,其中样方法适用于调查植物或活动能力弱,活动范围小的动物,而标志重捕法适用于调查活动能力强,活动范围大的动物。
2、生态系统的组成成分:(1)非生物的物质和能量(无机环境);(2)生产者(自养型):主要是绿色植物,还有少数化能合成型生物;(3)消费者(异养型):主要是动物,还有营寄生生活的微生物;(4)分解者(异养型):主要是指营腐生生活细菌和真菌,还有少数动物。
【详解】(1)稻纵卷叶螟的活动能力弱、活动范围小,采用样方法调查其种群密度;蜘蛛和寄生蜂间接以水稻为食,属于生态系统的消费者;根据题干可知,蜘蛛和寄生蜂是稻纵卷叶螟的天敌,植株会吃稻纵卷叶螟,寄生蜂会寄生在稻纵卷叶螟体内,因此它们与稻纵卷叶螟间的种间关系分别是捕食、寄生;
(2)根据图示可知,与对照区相比,人工控制区中蜘蛛和寄生蜂的数量更多,结合题干对于人工控制区进行的处理可知,一是稻田田埂全年保留禾本科杂草、控制区中部种植茭白等可为寄生蜂和蜘蛛提供栖息地和产卵地;二是不喷洒杀虫剂,不会杀死稻纵卷叶螟,而稻纵卷叶螟是寄生蜂和蜘蛛的食物,故不喷洒杀虫剂,增加了寄生蜂和蜘蛛的食物,也降低了其死亡率;
(3)因为稻田中的植物进行光合作用产生的有机物中不含氮肥,大量氮元素随农产品输出而缺失,同时氮循环过程十分缓慢,因此稻田生态系统需要额外施氨肥。题干对于人工控制区进行的处理可知,控制区种植了豆科绿肥紫云英,豆科绿肥紫云英具有固氮的功能,因此对照区相比,控制区氮肥使用量较少。物质在生物群落中主要以有机物的形式存在,因此N元素在水稻、稻纵卷叶螟、蜘蛛间传递的主要形式是含氮有机物;
(4)生态系统的抵抗力稳定性与其结构的复杂性呈正相关,生态系统的结构越复杂,生态系统的抵抗力稳定性越高。保护害虫天敌种类和数量,可减少害虫的数量,则水稻的产量增多,即通过保护害虫天敌种类和数量既能有效控制虫害,又能提高经济,最终实现生态和经济效益的协调与提高。
51.(1) 碳元素 生物群落 微生物/分解者 正
(2) 氮添加和适度放牧对草地生态系统土壤有机碳含量的影响 草食动物的啃食使植物增加对地下部分光合产物的投入,地下生物量增加;草食动物的粪便及啃食的植物碎屑使土壤有机碳含量增加
(3)保护并提高植物(物种)多样性;适度放牧;采取措施减少大气氮沉降(减少化石燃料的燃烧)
【分析】物质循环(生物地球化学循环)概念:组成生物体的 C 、H、O、N 、P 、S 等元素,都在不断地进行着从非生物环境到生物群落、又从生物群落到非生物环境的循环过程。
【详解】(1) 碳循环存在形式:碳元素在生物体内主要以含碳有机物的形式存在,在无机环境中主要以CO2 、碳酸盐和碳单质的形式存在,循环形式:碳在无机环境和生物群落之间的循环以CO2的形式进行;在生物群落内部以有机物的形式传递;温室效应加剧导致全球变暖会加速土壤中微生物对有机碳的分解,释放温室气体,进一步加剧温室效应,符合正反馈调节。
(2)据图1分析可知,自变量为氮添加和适度放牧,因变量为土壤有机碳含量,因此该实验目的是探究低植物多样性条件下,氮添加和适度放牧对草地生态系统土壤有机碳含量的影响;分析图2可知适度放牧可以缓解氮添加导致的土壤有机碳含量降低的可能原因是草食动物的啃食使植物增加对地下部分光合产物的投入,地下生物量增加;草食动物的粪便及啃食的植物碎屑使土壤有机碳含量增加。
(3)结合图1低多样性、图3高多样性进行分析,提出保护土壤有机碳库的措施保护并提高植物(物种)多样性;采取措施减少大气氮沉降(减少化石燃料燃烧);适度放牧。
52.(1) 根系吸收、叶片吸收 捕食、种间竞争
(2) 非生物的物质和能量 生物多样性
(3) 微塑料 抵抗干扰、保持稳态的能力(自我调节能力)
(4)小鼠营养不良,血浆渗透压降低,水分渗出增多,引起组织水肿
(5) 鱼类的营养级较高,微塑料会随着食物链的延长逐渐积累 不认同,由微塑料生物富集系数可知,腹足纲生物塑料浓度低于水体中微塑料浓度(腹足纲生物的平均微塑料生物富集系数小于1
【分析】生态系统的结构包括两部分内容:(1)生态系统的成分:由非生物的物质和能量、生产者、消费者、分解者组成;(2)生态系统的营养结构:食物链和食物网。
【详解】(1)由图可知,微塑料进入植物的途径有根系吸收、叶片吸收等;无脊椎动物和家禽之间的种间关系是捕食(家禽捕食无脊椎动物)和种间竞争(都捕食植物)。
(2)从生态系统的组成成分分析,环境中的微塑料属于非生物的物质和能量;微塑料会对土壤中多种生物造成毒害,微塑料的进入会降低土壤中生物的多样性,使土壤中的营养结构更加简单,进而使抵抗力稳定性降低。
(3)塑料圈能量的主要来源是微塑料;生态系统具有一定的自我调节能力,当微塑料进入土壤后,土壤生态系统短期内未受到显著影响。
(4)由题干可知,微塑料会导致动物营养不良,说明微塑料会使小鼠血浆蛋白含量减少,导致血浆渗透压降低,水分渗出增多,组织液增多,引起组织水肿。
(5)生物体从周围环境吸收的难以降解的化合物,使其在体内浓度超过环境浓度的现象称为生物富集。鱼类的营养级较高,微塑料会随着食物链的延长逐渐积累,所以鱼类微塑料富集系数最高。分析题图,由微塑料生物富集系数可知,腹足纲生物的平均微塑料生物富集系数小于1,即腹足纲生物塑料浓度低于水体中微塑料浓度,说明并不是所有的生物都能对微塑料进行富集,所以不同意该观点。
相关试卷
这是一份高中生物一轮复习讲练第33讲群落含解析答案,共47页。试卷主要包含了群落的季节性和生态位,根据所学知识,完成下列题目等内容,欢迎下载使用。
这是一份高中生物一轮复习讲练第32讲种群含解析答案,共51页。
这是一份高中生物一轮复习讲练第26讲体液调节含解析答案,共46页。

