江苏省泰州兴化市2024-2025学年七年级上学期期末生物试卷(解析版)
展开
这是一份江苏省泰州兴化市2024-2025学年七年级上学期期末生物试卷(解析版),共23页。试卷主要包含了5分,共15分), 下图为光学显微镜的4个镜头, 生物与环境相互依赖、相互影响等内容,欢迎下载使用。
第一部分 选择题(每小题0.5分,共15分)
1. 下列诗句中,不包含生命或生命现象的是( )
A. 京口瓜州一水间B. 春来江水绿如蓝
C. 无边落木萧萧下D. 不教胡马度阴山
【答案】A
【分析】生物的共同特征有:①生物的生活需要营养;②生物能进行呼吸;③生物能排出身体内产生的废物;④生物能对外界刺激作出反应;⑤生物能生长和繁殖;⑥生物都有遗传和变异的特性;⑦除病毒以外,生物都是由细胞构成的。
【详解】A.诗句出自宋代王安石的《泊船瓜洲》,意为京口和瓜洲之间只隔着一条长江,无生命现象,A符合题意。
B.诗句出自唐代白居易的《忆江南》,意为碧绿的江水绿得胜过蓝草,具有生命现象——蓝草的生活,B不符合题意。
C.诗句出自唐代杜甫的《登高》,意为无边无际的树木萧萧地飘下落叶,具有生命现象——落叶,排出体内产生的废物,C不符合题意。
D.诗句出自唐代王昌龄的《出塞》,意为绝不许让胡人的骑兵跨越过阴山,具有生命现象——马的生活,D不符合题意。
故选A。
2. 小丽使用显微镜时,发现视野太暗,需调节。下列与调节明暗程度无关的是
A. 反光镜B. 光圈C. 镜头D. 通光孔
【答案】A
【详解】通光孔在载物台上,是光线从此通过的一个结构,与调节明暗程度无关。故A符合题意。
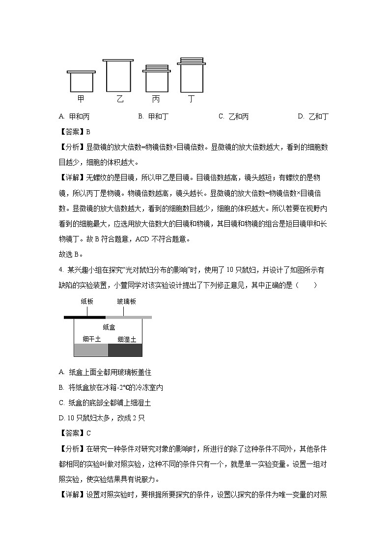
3. 下图为光学显微镜的4个镜头。若要在视野内看到的细胞体积最大,宜选的镜头组合是( )
A. 甲和丙B. 甲和丁C. 乙和丙D. 乙和丁
【答案】B
【分析】显微镜的放大倍数=物镜倍数×目镜倍数。显微镜的放大倍数越大,看到的细胞数目越少,细胞的体积越大。
【详解】无螺纹的是目镜,所以甲乙是目镜。目镜倍数越高,镜头越短;有螺纹的是物镜,所以丙丁是物镜。物镜倍数越高,镜头越长。显微镜的放大倍数=物镜倍数×目镜倍数。显微镜的放大倍数越大,看到的细胞数目越少,细胞的体积越大。所以若要在视野内看到的细胞最大,应选用放大倍数大的目镜和物镜,其目镜和物镜的组合是短目镜甲和长物镜丁。故B符合题意,ACD不符合题意。
故选B。
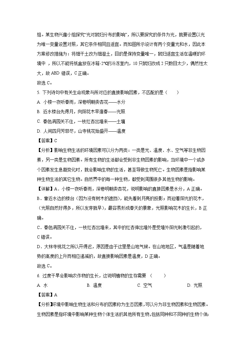
4. 某兴趣小组在探究“光对鼠妇分布的影响”时,使用了10只鼠妇,并设计了如图所示有缺陷的实验装置,小萱同学对该实验设计提出了下列修正意见,其中正确的是( )
A. 纸盒上面全都用玻璃板盖住
B. 将纸盒放在冰箱-2℃的冷冻室内
C. 纸盒的底部全都铺上细湿土
D. 10只鼠妇太多,改成2只
【答案】C
【分析】在研究一种条件对研究对象的影响时,所进行的除了这种条件不同外,其他条件都相同的实验叫做对照实验,这种不同的条件只有一个,就是单一实验变量。设置一组对照实验,使实验结果具有说服力。
【详解】设置对照实验时,要根据所要探究的条件,设置以探究的条件为唯一变量的对照组。某生物兴趣小组探究“光对鼠妇分布的影响”,所以要探究的条件为光,就要设置以光为唯一变量设置对照,其它条件相同且适宜。而如图所示设计有两个变量光和水,因此本方案修改措施为:将细干土改为细湿土,目的是保持变量唯一,鼠妇适宜生活在温暖的环境中 ,所以不能将纸盒放在冰箱-2℃的冷冻室内,10只鼠妇改成2只数目太少,偶然性太大,故ABD错误,C正确。
故选C。
5. 下列诗句中有关生命现象与所对应的直接影响因素,不匹配的是( )
A. 小楼一夜听春雨,深巷明朝卖杏花——水分
B. 近水楼台先得月,向阳花木早逢春——光照
C. 春色满园关不住,一枝红杏出墙来——土壤
D. 人间四月芳菲尽,山寺桃花始盛开——温度
【答案】C
【分析】影响生物生活的环境因素可以分为两类:一类是光、温度、水、空气等非生物因素,另一类是生物因素。所有生物的生活都会受到非生物因素的影响,当环境中一个或多个因素发生急剧变化时,就会影响生物的生活,甚至导致生物死亡。生物因素是指影响某种生物生活的其它生物。自然界中的每一种生物,都受到周围很多其他生物的影响。
【详解】A.小楼一夜听春雨,深巷明朝卖杏花,说明影响的直接因素是水分,A正确。
B.靠近水边的楼台(因为没有树木的遮挡),能先看到月亮的投影;而迎着阳光的花木,(光照自然好得多,所以发芽就早),最容易形成春天的景象,光照影响花木的生长,B正确。
C.春色满园关不住,一枝红杏出墙来,其中的红杏伸出墙外是受墙外阳光刺激引起的,C错误。
D.大林寺桃花之所以开得迟,原因是由于这里是山地气候。在山地地区,气温是随着地势的高度的上升而相应递减的,故直接影响因素是温度,D正确。
故选C。
6. 过度干旱会影响农作物的生长,这说明植物的生存需要 ( )
A. 水B. 温度C. 空气D. 光照
【答案】A
【分析】环境中影响生物生活和分布的因素称为生态因素,可以分为非生物因素和生物因素。生物因素是指环境中影响某种生物个体生活的其他所有生物,包括同种和不同种的生物个体;非生物因素包括:光、温度、水、空气、土壤等。
【详解】环境中影响生物生活的各种因素叫环境因素,分为非生物因素和生物因素,非生物因素包括:光、温度、水、空气、土壤等。过度干旱会影响农作物的生长,这一现象说明植物的生存需要水。
故选A。
7. 中央电视台“本草流芳”栏目每期讲述一味中草药,第四期介绍的“药中国老—甘草”可以在干旱的沙地、盐碱地生长,它发达的地下根和根状茎可以固定住土壤,抵御风沙的侵害,防止水土流失。以上材料体现了生物( )
A. 适应环境B. 影响环境
C. 依赖环境D. 适应并影响环境
【答案】D
【分析】生物不仅能适应环境,还能影响和改变环境。
【详解】首先,甘草能在干旱的沙地、盐碱地这样的恶劣环境中生长,这体现了生物对环境的适应能力。甘草通过自身的生理机制和形态结构(如发达的地下根和根状茎)来适应这些不利条件,从而得以生存和繁衍。其次,甘草发达的地下根和根状茎不仅帮助它适应环境,还起到了固定土壤、抵御风沙、防止水土流失的作用。这明显是对环境产生了积极的影响,即生物在适应环境的同时,也在改变和影响着环境,故D符合题意,ABC不符合题意。
故选D。
8. 生物与环境相互依赖、相互影响。下列各项属于环境影响生物的是( )
A. 生活在沙漠中的骆驼,尿液非常少
B. 生长在荒漠中的骆驼刺,根系发达
C. 昆虫的体态与色彩往往巧妙地与环境融为一体
D. 每天光照时间超过14小时,油菜才能形成花芽
【答案】D
【分析】生物对环境的适应是普遍存在的,生物都生活在非常复杂的环境中,时刻受到环境中各种生态因素的影响,生物只有适应环境才能生存繁衍,也就是说,自然界中的每种生物对环境都有一定的适应性,否则早就被淘汰了。
【详解】A.生活在沙漠中的骆驼,尿液非常少,是生物对环境的适应,A不符合题意。
B.生长在荒漠中的骆驼刺,根系发达,是生物适应环境的表现,B不符合题意。
C.昆虫的体态与色彩往往巧妙地与环境融为一体,是生物对环境的适应,C不符合题意。
D.每天光照时间超过14小时,油菜才能形成花芽,是非生物因素光照对油菜的影响,说明环境影响生物,D符合题意。
故选D。
9. 许多种鸟具有保护色,但也难免被嗅觉发达的兽类所捕食,对此最好的解释是( )
A. 适应是相对的B. 这些鸟不适应环境
C. 适应是绝对的D. 被捕食的鸟是警惕性不高的
【答案】A
【分析】现在生存的每一种生物,都有与其生活环境相适应的形态结构和生活方式,解答时可以从适应环境的特征方面来解答。
【详解】适者生存,现在生存的每一种生物,都有与其生活环境相适应的形态结构和生活方式,如:鸟有翼适应空中飞行生活,蝗虫有外骨骼适应干旱的陆生环境。所以生物适应环境具有普遍性。生物只能适应一定的环境,当环境发生巨变时有些生物因不适应环境而死亡,如鱼有鳃适应水中生活,但是当水葫芦疯长时一些鱼就会死亡是因为不在适应这里的环境了。具有保护色的百灵鸟,可以避免肉食类鸟类的捕食,但容易被嗅觉灵敏的狐捕食,这说明了生物适应环境具有一定限度和相对性的。A符合题意,BCD不符合题意。
故选A。
10. “落叶不是无情物,化作春泥更护花”,请从生态学角度分析,在落叶化作“春泥”的过程中,起决定作用的是( )
A. 生产者B. 消费者C. 分解者D. 水分
【答案】C
【分析】此题考查生态系统中分解者的作用,分解者——腐生细菌、真菌把动植物遗体中的有机物分解为无机物,参与自然界中的物质循环。
【详解】生态系统由非生物成分和生物成分组成,其中生物成分包括生产者、消费者和分解者。其中分解者的主要作用是将动植物遗体中的有机物分解为无机物,促进自然界中的物质循环,所以在落花转化为“春泥”的过程中发挥主要作用的是分解者,C正确。
故选C。
11. 江苏省某生态农业特种养殖基地启用了“稻田养蛙、以蛙护稻、稻蛙共生”的绿色生态种养模式,蛙与稻和谐共存,既可减少环境污染、改善土壤,又可提高稻米的品质。下列关于“蛙稻共作”种养模式分析正确的是( )
A. 蛙对农田环境要求不高,农药随便用
B. 该种养模式形成了一种自然生态系统
C. 该种养模式说明蛙和水稻之间存在种内互助
D. 蛙的排泄物可作为稻田肥料,助力绿色农业
【答案】D
【分析】生态农业是按照生态学原理和经济学原理,运用现代科学技术成果和现代管理手段,以及传统农业的有效经验建立起来的,能获得较高的经济效益、生态效益和社会效益的现代化农业。
在一定的空间范围内,生物与环境所形成的统一的整体叫生态系统。一个完整的生态系统包括非生物部分和生物部分,非生物部分包括阳光、空气、水、温度等,生物部分由生产者(主要是植物)、消费者(主要是动物)和分解者(腐生的细菌、真菌)组成。
【详解】A.生态农业强调减少化学农药和化肥的使用,以保护生态环境和生物多样性。蛙作为稻田中的生物,对农药和化肥敏感,因此不能随便使用农药,A错误。
B.“蛙稻共作”种养模式模拟了自然生态系统中的某些关系,如蛙吃害虫、蛙的排泄物作为肥料等,但它仍然是一个人工生态系统,需要人类的干预和管理,B错误。
C.种内互助是指同一物种内不同个体之间的相互帮助。而蛙和水稻属于不同的物种,它们之间的关系应该是种间关系,C错误。
D.蛙的排泄物富含营养物质,可以作为稻田的肥料,提高土壤的肥力,促进水稻的生长。这符合生态农业的理念,有助于减少化肥的使用,推动绿色农业的发展,D正确。
故选D。
12. 为了研究生态系统的结构和功能,某同学准备用河沙、池塘水、小鱼、小虾等材料制作生态瓶。下列建议不宜采纳的是( )
A. 材料应该进行严格地消毒和杀菌B. 需要加入适量的植物作为生产者
C. 生态瓶应放在适宜的光照条件下D. 所选动植物材料要能形成食物链
【答案】A
【分析】在一定的空间范围内,生物与环境所形成的统一的整体叫生态系统。生态系统包括生物成分和非生物成分,生物成分包括生产者(绿色植物)、消费者(动物)和分解者(细菌、真菌)。一片森林,一块农田,一片草原生态系统,一个湖泊,一条河流等都可以看成一个个生态系统。
【详解】A.材料进行严格地消毒和杀菌,会杀死细菌和真菌,生态系统中应该有细菌和真菌作为分解者存在,所以不用严格地消毒和杀菌,A错误。
B.生态系统包括生物成分和非生物成分,生物成分包括生产者(绿色植物)、消费者(动物)和分解者(细菌、真菌),所以可以加入植物作为生产者,B正确。
C.生态系统中的能量最终来源是光能,所以生态瓶应放在适宜的光照条件下,以供植物进行光合作用,为生态系统提供有机物和能量,C正确。
D.生态系统的物质循环和能量流动是沿食物链和食物网进行的,所以,所选动植物材料要能形成食物链,物质循环和能量流动才能进行,D正确。
故选A。
13. 兴化徐马荒湿地公园,有喜鹊、麻雀、白鹭等多种鸟类在此栖息,河内生活着藻类、睡莲、鲢鱼等生物。下列相关叙述正确的是( )
A. 喜鹊、白鹭和鲢鱼都属于消费者
B. 公园中生物生存需要的能量最终来源于藻类
C. 公园中的所有动、植物共同构成了湿地生态系统
D. “藻类→鲢鱼→白鹭→微生物”是该生态系统中的一条食物链
【答案】A
【分析】生态系统是指在一定地域内生物与环境形成的统一的整体。生态系统的组成包括非生物部分和生物部分。非生物部分有阳光、空气、水、温度、土壤(泥沙)等;生物部分包括生产者(绿色植物)、消费者(动物)、分解者(细菌和真菌)。
【详解】A.动物不能自己制造有机物,它们直接或间接以植物为食,随着摄食,食物中的物质和能量也进入动物体内,所以喜鹊、白鹭和鲢鱼都属于消费者,A符合题意。
B.公园中生物生存需要的能量最终来源于太阳能,太阳能储存藻类进行光合作用制造的有机物中,B不符合题意。
C.在一定区域内生物和它所生活的环境就形成一个生态系统,它包括生物部分(生产者、消费者、分解者)和非生物部分,所以公园中的所有动、植物不能构成了湿地生态系统,还有分解者和非生物部分,C不符合题意。
D.食物链反映的是生产者与消费者、消费者与消费者之间吃与被吃这种关系的,食物链只包括生产者和消费者,不包括分解者和非生物成分藻类→鲢鱼→白鹭→微生物不是该生态系统中的一条食物链,D不符合题意。
故选A。
14. 具有净化水源、蓄洪抗旱作用,被称为“地球之肾”的是( )
A. 农田生态系统B. 森林生态系统
C. 湿地生态系统D. 湖泊生态系统
【答案】C
【分析】生物圈是地球上所有生物与其生存的环境形成的一个统一整体,包括森林生态系统、海洋生态系统、农田生态系统、草原生态系统、淡水生态系统、湿地生态系统、城市生态系统等等,是最大的生态系统。
【详解】A.农田生态系统是人工建立的生态系统,其主要特点是人的作用非常关键,人们种植的各种农作物是这一生态系统的主要成员,错误。
B.森林生态系统分布在较湿润的地区,动植物种类繁多,营养结构复杂。森林在涵养水源、保持水土、防风固沙、调节气候、净化空气、消除污染等方面起着重要作用,有“绿色水库”、“地球之肺”之称,错误。
C.湿地生态系统是在多水和过湿条件下形成的生态系统。沼泽是典型的湿地生态系统,以沼泽植物占优势,动物的种类也很多。湿地具有净化水源、蓄洪抗旱的作用,因此被称为“地球之肾”,正确。
D.湖泊生态系统是湖泊生物群落与大气、湖水及湖底沉积物之间连续进行物质交换和能量传递,形成结构复杂、功能协调的基本生态单元,错误。
故选C。
15. 草履虫和番茄都是生物,它们结构和功能的基本单位是( )
A. 细胞B. 系统C. 器官D. 细胞质
【答案】A
【分析】除病毒外,细胞是生物体结构和功能的基本单位。
【详解】细胞学说认为:除病毒外,生物体都是由细胞构成的,细胞是生物体结构和功能的基本单位。因此对于番茄等绿色开花植物来说,构成植物体的基本单位是细胞。草履虫、变形虫、衣藻都是仅有一个细胞的生物,也能进行独立的生活,说明细胞是生物体生命活动的基本单位,它们通过一个细胞就可以完成各种生命活动,A符合题意,BCD不符合题意。
故选A。
16. 如图是制作人体口腔上皮细胞临时装片的相关过程示意图。下列说法错误的是( )
A. 正确的操作顺序是②③⑤④①
B. 步骤①中染色用的液体是碘液
C. 步骤②中滴加的是清水,目的是保持细胞的正常形态
D. 如果装片中出现气泡,是图中步骤④操作不当导致的
【答案】C
【分析】制作人体口腔上皮细胞临时装片的顺序为擦、滴、刮、涂、盖、染、吸。
图中:①染,②滴生理盐水,③取材料(口腔上皮细胞),④盖盖玻片,⑤涂。
【详解】A.制作人体口腔上皮细胞临时装片的顺序为擦、滴、刮、涂、盖、染、吸。结合分析可知,正确的操作顺序是②③⑤④①,A正确。
B.步骤①中染色用的液体是碘液,染色后,细胞核部分被染色最深,B正确。
C.步骤②中滴加的是生理盐水,目的是保持细胞的正常形态,C错误。
D.如果装片中出现气泡,是图中步骤④操作不当导致的;正确的做法是用镊子夹起盖玻片,轻轻盖在表皮上,让盖玻片一边先接触载玻片上水滴的边沿,然后慢慢放下,D正确。
故选C。
17. 《齐民要术》中记载了用蓝草做染料的方法。蓝草的色素主要来自细胞结构中的( )
A. 液泡B. 细胞壁C. 线粒体D. 细胞核
【答案】A
【分析】 植物细胞具有:细胞壁、细胞膜、细胞质、细胞核、线粒体、液泡,植物绿色部分的细胞还有叶绿体。
【详解】A.液泡内含细胞液,细胞液中溶解有多种物质,如或甜味或辣味的物质、色素以及糖类、无机盐、蛋白质等营养物质。蓝草的色素主要来自细胞结构中的液泡,A正确。
B.细胞壁在植物细胞的最外层,有保护和支持作用,B错误。
C.线粒体是呼吸作用的场所,把有机物中的能量释放出来,为生命活动提供动力,被称为动力车间,是动植物细胞都有的一种能量转换器,是细胞的发动机,C错误。
D.细胞核含有遗传物质,是细胞生命活动的控制中心,是遗传信息库。细胞核控制着生物的发育和遗传,D错误。
故选A。
18. 指纹识别是多数智能手机的标配功能,控制人指纹信息的遗传物质主要存在于( )
A. 细胞壁B. 细胞膜C. 细胞质D. 细胞核
【答案】D
【分析】植物细胞具有:细胞壁、细胞膜、细胞质、细胞核、线粒体、液泡,植物体绿色部分的细胞还有叶绿体。
动物细胞基本结构包括:细胞膜、细胞核、细胞质和线粒体。
【详解】A.细胞壁在植物细胞的最外层,有一定的机械强度,使植物细胞具有一定的形状,具有保护和支持作用,A错误。
B.细胞膜具有保护和控制物质进出的作用(选择透过性)。细胞膜将细胞内部与外界环境分开,使细胞拥有一个比较稳定的内部环境。细胞膜能让有用的物质进入细胞,有害的物质挡在外面,同时把细胞产生的废物排到细胞外,B错误。
C.细胞质是细胞膜以内,细胞核以外的部分,是流动着的,这利于物质交换,是细胞进行生命活动的主要场所,C错误。
D.细胞核内含有遗传物质,是细胞生命活动控制中心,是遗传信息库。细胞核控制着生物的发育和遗传。可见,控制人指纹信息的遗传物质存在于细胞的细胞核中,D正确。
故选D。
19. 用冷水清洗菠菜,清水不会变色。如果把菠菜放在沸水中煮几分钟,水会变成绿色。这是因为高温破坏了( )
A. 细胞膜B. 细胞质C. 细胞核D. 线粒体
【答案】A
【分析】植物细胞由细胞壁、细胞膜、细胞质、液泡、叶绿体等组成,如图:
【详解】A.细胞膜能控制物质的进出,既不让有害的物质进来,也不让有用的物质轻易出去,具有选择透过性。把菠菜放在沸水中煮几分钟,水会变成绿色,这是因为沸水破坏了菠菜细胞的细胞膜,使其失去了控制物质进出的功能,A符合题意。
B.细胞质的流动可以加速与外界进行物质交换,B不符合题意。
C.细胞核是细胞生命活动的控制中心,内含遗传物质,C不符合题意。
D.线粒体是广泛存在于动物细胞和植物细胞中的细胞器,是细胞呼吸产生能量的主要场所,D不符合题意。
故选A。
20. 使用显微镜观察草履虫,以下操作错误的是( )
A. 在草履虫培养液表层吸取样本
B. 用棉花纤维限制草履虫的运动
C. 加盐粒可观察其对刺激的反应
D. 为看清食物泡随细胞质运动可用碘液染色
【答案】D
【分析】在观察草履虫的实验中,应从其培养液的表层吸取一滴培养液,原因是表层含氧丰富,草履虫数量多。把培养液滴到载玻片上,先用肉眼和放大镜观察。
草履虫生活在水中,靠体表纤毛的摆动,在水中旋转前进运动速度较快,用显微镜观察其结构时,不易看清。放少量棉花纤维,可以限制草履虫的活动范围,减慢它的运动速度,便于观察。
【详解】A.在草履虫培养液的表层溶解的氧气多,下层溶解的氧气少,草履虫的呼吸需要氧气,故草履虫大都聚集在表层,故A正确。
B.草履虫生活在水中,靠体表纤毛摆动,在水中旋转前进运动速度较快,用显微镜观察其结构时,不易看清。放少量棉花纤维,可以限制草履虫的活动范围,减慢它的运动速度,便于观察,故B正确。
C.草履虫是一种应激性很强的生物,它们会对各种刺激作出反应。例如,当我们在草履虫的培养液中加入盐粒时,盐粒溶解产生的化学物质会刺激草履虫,使其产生逃避反应,故C正确。
D. 虽然碘液可以用于染色,使某些结构在显微镜下更容易被观察到,但草履虫的食物泡本身已经具有足够的对比度,可以在显微镜下清晰地看到。更重要的是,碘液可能会对草履虫造成毒性影响,甚至杀死它们。因此,在观察草履虫时,我们应该避免使用碘液进行染色,故D错误。
故选D。
21. 用显微镜观察草履虫时,会发现其运动方式是( )
A. 旋转着前进B. 像蚯蚓一样蠕动
C. 跳跃着前进D. 像鼠妇一样爬动
【答案】A
【分析】草履虫的结构:
【详解】草履虫生活在水中,靠体表纤毛的摆动,在水中旋转前进运动速度较快,用显微镜观察其结构时,不易看清。放少量棉花纤维,可以限制草履虫的活动范围,减慢它的运动速度,便于观察。
故选A。
22. 下图表示细胞在生命活动过程中发生的一系列变化,下列叙述正确的是( )
A. 过程②的结果是形成了不同的组织
B. 过程①②③是生物体生长发育的基础
C. 过程③中遗传物质先复制加倍,然后再平均分配
D. 过程①表示细胞的分裂,此过程需要吸收营养物质
【答案】B
【分析】图中①细胞的生长、②细胞分裂、③细胞分化。
【详解】A.过程②表示细胞的分裂,结果是使细胞的数目增多,A错误。
B.①细胞的生长使细胞体积变大、②细胞分裂使细胞数目增多、③细胞分化形成不同的组织,这些过程是生物体生长发育的基础,B正确。
C.过程③表示细胞的分化,细胞分化的是形态结构及功能上发生变化,遗传物质没有发生变化,C错误。
D.过程①表示细胞的生长,此过程需要吸收营养物质,D错误。
故选B。
23. 某生物体细胞中含有12对染色体,在细胞分裂后形成的子细胞中,染色体的数目是( )
A. 12条B. 24对C. 12对D. 6对
【答案】C
【分析】细胞通过分裂新形成的细胞其染色体数和原细胞是相同的,这样才能保证通过细胞分裂产生的新细胞与原细胞所含的遗传物质相同。
【详解】在细胞分裂的过程中,染色体复制加倍,随着细胞分裂的进行,染色体分成完全相同的两份,分别进入两个新细胞中,因此某生物体细胞中含有12对染色体,在细胞分裂后形成的子细胞中,染色体的数目还是12对,故ABD错误,C正确。
故选C。
24. 下图可表示动、植物体的结构层次,对其解读正确的是( )
A. 过程①②均表示细胞分裂
B. B和D是组织,类型相同
C. F属于系统这一结构层次
D. 根和血液分别属于C和E结构层次
【答案】C
【分析】绿色开花植物体的结构层次:A细胞→B组织→C器官→植物体。动物体的结构层次:A细胞→D组织→E器官→F系统→动物体。
由图可知:①是细胞的分裂、②是细胞的分化。
【详解】A.①过程中只有细胞数目的增加,细胞的形态结构没有发生变化,表示细胞分裂,其结果是细胞数目增多。②过程中细胞的形态、结构和功能发生了变化,表示细胞分化,其结果是形成组织,A错误。
B、植物的主要组织有:保护组织、分生组织、薄壁组织、输导组织等。动物组织有上皮组织、结缔组织、肌肉组织、神经组织,它们各自具有不同的功能。可见,B是植物体的组织类型,而D是动物体的组织类型,组织类型不相同,B错误。
C.动物体的结构层次由微观到宏观依次是:细胞→组织→器官→系统→动物体。结合题图可知,F属于系统这一结构层次,C正确。
D.绿色开花植物的六大器官包括:营养器官(根、茎、叶)和生殖器官(花、果实、种子)。血液由血细胞和血浆(细胞间质)组成,血液在心脏和血管之间循环流动,具有运输氧气和养料、二氧化碳等废物的功能。因此,血液是一种流动的结缔组织。可见,根属于C器官层次,而血液属于D组织层次,D错误。
故选C。
25. 芦根是芦苇的根,可制成中药,具有清热生津的作用。芦根所属的结构层次是( )
A. 细胞B. 组织C. 器官D. 植物体
【答案】C
【分析】生物体的结构层次
①细胞:细胞是生物体结构和功能的基本单位。
②组织:由形态相似、结构和功能相同的一群细胞和细胞间质联合在一起构成。
③器官:不同的组织按照一定的次序结合在一起。
④系统:能够共同完成一种或几种生理功能的多个器官按照一定的次序组合在一起。
⑤个体:由不同的器官或系统协调配合共同完成复杂的生命活动的生物。
【详解】一株完整的绿色开花植物由根、茎、叶、花、果实、种子六大器官构成,根、茎、叶能够为植物体提供营养,属于营养器官;花、果实和种子与植物体的生殖有关,属于生殖器官。所以,芦根所属的结构层次是器官。
故选C。
26. 皮肤是人体最大的器官,构成皮肤的组织不包括( )
A. 上皮组织B. 结缔组织
C. 输导组织D. 神经组织
【答案】C
【分析】动物体的主要组织有上皮组织、肌肉组织、神经组织和结缔组织等;植物的组织主要有:保护组织、营养组织、分生组织、输导组织、机械组织等。它们分布在不同的部位、各有一定的特点和功能。
【详解】ABD.皮肤由上皮组织、结缔组织、神经组织和肌肉组织按一定次序构成,具有分泌和排泄、保护、调节体温等功能,属于器官由此可见,ABD正确。
C.输导组织属于植物的组织,包括在茎、叶脉、根尖成熟区等处的导管和筛管,具有运输营养物质的作用,如导管运输水和无机盐;筛管运输有机物,C错误。
故选C。
27. 当棉花植株长到一定高度时,棉农就会摘去棉花顶芽,也称“压顶”,以后棉花就不再长高了,主要原因是破坏了棉花植株顶部的
A. 分生组织B. 上皮组织
C. 薄壁组织D. 输导组织
【答案】A
【分析】顶端生长占优势的现象叫顶端优势。产生的原理:由顶芽形成的生长素向下运输,使侧芽附近生长素浓度加大,由于侧芽对生长素敏感而被抑制;同时,生长素含量高的顶端,夺取侧芽的营养,造成侧芽营养不足。顶端优势的原理在果树整枝修剪上应用极为普遍,人工切除顶芽,就可以促进侧芽生产,增加分枝数,在生产实践中经常根据顶端优势的原理。
【详解】A. 分生组织是一群具有分生能力的细胞,能不断进行细胞分裂,增加细胞的数目,使生物体不断生长,破坏植物顶部的分生组织,促进侧枝生长,A正确。
B. 上皮组织是动物具有的组织,植物没有上皮组织,B错误。
C. 薄壁组织(又叫营养组织),是植物的几种主要组织之一,营养组织有储藏营养物质的功能,C错误。
D. 输导组织是植物体中输送水分、无机盐和有机物质的组织,D错误。
故选A。
28. 橘子是生活中常见的水果。吃橘子时,剥去橘子的外皮,你会发现里面有一些“丝络”,橘子瓣有很多汁水。因此,构成橘子的组织应该包括( )
A. 上皮组织、输导组织、营养组织B. 上皮组织、分生组织、输导组织
C. 保护组织、结缔组织、输导组织D. 保护组织、输导组织、营养组织
【答案】D
【分析】植物体的组织主要有保护组织、分生组织、营养组织、机械组织和输导组织等,各具有一定的功能。
【详解】橘子皮有保护内部组织的功能属于保护组织,橘子的“丝络”由导管和筛管组成,导管运输水和无机盐,筛管运输有机物,因此“丝络”是输导组织。果肉里面含有大量的营养物质如糖类和水,则橘子瓣有很多汁水等属于营养组织。
故选D。
29. 最早提出用双名法给生物进行科学命名的科学家是( )
A. 巴斯德B. 林奈
C. 达尔文D. 亚里士多德
【答案】B
【分析】自然界中的生物种类极其繁多,每种生物都有它自己的名称,由于世界上各种语言之间差异很大,同一种生物在不同的国家、地区、民族往往有不同的叫法,名称不统一,常常造成混乱,妨碍了学术交流。1768年,瑞典著名的植物学家林奈在《自然系统》这本书中正式提出科学的生物命名法—双名法。按照双名法,每个物种的科学名称(即学名)由两部分组成,第一部分是属名,第二部分是种名,双名法的生物学名部分均为拉丁文,并为斜体字。
【详解】A.巴斯德,他是一位著名的微生物学家和化学家,以其在疫苗、发酵和巴斯德杀菌法等方面的贡献而闻名,但他并不是双名法的提出者,A错误。
B.林奈,他是瑞典的植物学家、冒险家,他首先提出了双名法,即生物的学名由两部分组成,第一部分是属名,第二部分是种加词,两者均为拉丁文。这一命名法为后来的生物分类和命名奠定了坚实的基础,B正确。
C.达尔文,他是一位英国的生物学家,以其在进化论方面的贡献而著称,特别是他提出的自然选择和物种起源的理论,但他并不是双名法的提出者,C错误。
D.亚里士多德,他是古希腊的哲学家和科学家,对许多学科都做出了重要贡献,但他的工作主要集中在哲学、物理学、生物学等多个领域的基础理论上,并没有提出双名法,D错误。
故选B
30. 1930年,我国植物分类学奠基人胡先骕发现并用双名法命名了一种长有秤砣状果实的树:Sinjackia rehderiana。下列叙述正确的是( )
A. “属”是生物分类最基本的单位
B. 生物的学名用斜体英文来表示
C. Sinjackia是种名,rehderiana是属名
D. Sinjackia rehderiana是该植物全世界通用的科学名称
【答案】D
【分析】1768年,瑞典著名的植物学家林奈(Carlus Linnaeus,1707-1778)在《自然系统》这本书中正式提出科学的生物命名法--双名法,按照双名法,每个物种的科学名称(即学名)由两部分组成,第一部分是属名,第二部分是种加词,种加词后面还应有命名者的姓名,有时命名者的姓名可以省略。双名法的生物学名部分均为拉丁文,并为斜体字;命名者姓名部分为正体。
【详解】A.生物分类单位由大到小是:界、门、纲、目、科、属、种。界是最大的分类单位,“种”是生物分类最基本的单位,故A错误。
B.双名法的生物学名部分均为拉丁文,并为斜体字;命名者姓名部分为正体,故B错误。
C.每个物种的科学名称(即学名)由两部分组成,第一部分是属名,第二部分是种加词。因此,Sinjackia是属名,rehderiana是种名,故C错误。
D.林奈是瑞典自然学者,现代生物学分类命名的奠基人。他在生物学上的成就是发明了双名制命名法,即植物的常用名由两部分组成,前者为属名,要求用名词;后者为种名,要求用形容词。按照双名法,Sinjackia rehderiana是该植物学名,学名是生物全世界通用的科学名称,所以Sinjackia rehderiana是该植物全世界通用的科学名称,故D正确。
故选D。
第二部分 非选择题(每空0.5或1分,共15分)
31. 用显微镜观察细胞的结构,通常需要将观察的材料制成玻片标本。图甲是制作洋葱鳞片叶表皮细胞临时装片的部分步骤,图乙、图丙是两位同学在显微镜下观察到的洋葱鳞片叶内表皮细胞的视野图。图丁中A、B是显微镜下观察到的“人口腔上皮细胞”临时装片的不同视野,请据图填空。
(1)图甲所示临时装片制作步骤的先后顺序应是_____。(填序号)图乙、图丙中,装片制作效果更好的是____,另一个效果欠佳的原因是图甲中____(填序号)步骤操作不当。
(2)图丁中视野由A到B时,应先向______移动装片,再转动左图中的[ ]______换用[ ]_____物镜观察。
【答案】(1)①. ③④②① ②. 图丙 ③. ①
(2)①. 左 ②. ①转换器 ③. ②高倍
【分析】题图中:①转换器,②高倍物镜,③遮光器,④粗准焦螺旋,⑤细准焦螺旋,⑥低倍物镜,⑦反光镜。
【详解】(1)根据分析可知,制作洋葱表皮细胞临时装片的实验步骤简单的总结为:擦、滴、撕、展、盖、染。因此,图甲所示临时装片制作步骤的先后顺序应是:③滴水、④取材、②展平、①盖上盖玻片。
细胞和气泡的区别:一般来说,气泡在显微镜的视野中呈现为具有较黑、较宽边缘的图像,形状为圆形或椭圆形,会变形、会移动;而细胞有一定的形态和结构,不变形、不移动;盖盖玻片时,用镊子夹起盖玻片的一边,使它的另一边先接触载玻片上的水滴,然后缓缓放下,这样可以避免盖玻片下面出现气泡。图乙中出现了气泡;因此,图乙、图丙中,装片制作效果更好的是图丙,图乙效果欠佳的原因是图甲中①盖上盖玻片步骤操作不当。
(2)图丁中视野由A到B的变化是从低倍镜观察到高倍镜观察的过程。在使用显微镜进行观察时,通常需要先使用低倍镜找到观察目标,并将其移至视野中央;然后再转动转换器换上高倍镜;接着使用细准焦螺旋调节焦距直至图像清晰。同时,由于高倍镜的视野范围较小,所以在换用高倍镜之前需要先移动装片以确保目标位于视野中央。根据图丁中的视野变化可以判断,目标细胞位于视野的左侧,由于视野中的物像是倒立的,所以在换用高倍镜之前应先向左移动装片,目标细胞会向右移至视野中央。然后再转动①转换器换上②高倍镜进行观察;最后使用⑤细准焦螺旋调节焦距直至图像清晰。
32. 生态瓶属于微型生态系统。为探究某些生态因素在生态系统中的作用,某校兴趣小组的同学设计了如下实验:
①在A、B、C、D四个大小形状相同的瓶中加入等量的清水,另外向A、D瓶中加入等量的河泥;
②向A、C、D中放入等量水䓍;
③向四个瓶中放入大小形状和生长状况相近的小鱼各两条;
④把C、B、D瓶置于阳光下,A瓶放在黑暗的环境中。
实验装置如下图所示,实验结果见下表。请据图表回答问题。
(1)从生态系统的组成成分看,生态瓶中的水草属于________,水属于_________。
(2)上图中A瓶与_____瓶可形成对照实验,所研究的变量是________。
(3)若将以上四个装置全部置于阳光下,则金鱼存活时间最短的应是______瓶。
(4)虽然D瓶中的小鱼活的时间最长,但最后还是死了,最可能的原因是该生态系统中生物种类少,______能力比较差。
【答案】(1)①. 生产者 ②. 非生物成分
(2)①. D ②. 光照##光##光的有无
(3)B (4)自我调节
【分析】一个生态系统包括生物部分和非生物部分,生物部分包括生产者(绿色植物)消费者(动物)和分解者(微生物),非生物部分包括阳光、空气、水等。
【详解】(1) 一个生态系统包括生物部分和非生物部分,生物部分包括生产者、消费者和分解者,非生物部分包括阳光、空气、水等。从生态系统的组成成分看,河泥中的细菌等微生物属于分解者,小鱼属于消费者,水草属于生产者。
(2)A、D装置的变量是光照, A、D装置的设置形成一组对照实验。因此,比较A、D装置的实验结果可说明水藻通过光合作用为小鱼提供氧气。
(3)在有光照的情况下,水藻进行光合作用释放氧气,为小鱼呼吸提供氧气;若将以上四个装置全部置于阳光下,B装置中没有水藻,氧气消耗的最快。因此B装置中的小鱼存活的时间最短。
(4)因为生态系统中的生物种类和数量越多,自我调节能量越强,就越稳定。所以生态瓶D的动物虽然存活时间最长,但最后还是死亡了,最有可能的原因是由于该生态系统中生物种类较少,不能达到一种真正的平衡,自我调节能力比较差的缘故。
33. 中国科学院邹承鲁院士说:“我发现许多生命科学的问题,都要到细胞中去寻找答案。”下面是植物细胞和动物细胞的模式图,请据图回答下列问题:
(1)甲图中具有保护和支持作用的结构是[ ]______。图中②的功能是保护和______。
(2)图中细胞生命活动的重要场所是[ ]______、控制中心是[ ]______。
(3)甲图和乙图中都含有的能量转换器是[ ]______。世界上成本最低、创造物质“财富”最多的“生物工厂”,能将光能转变成化学能的结构是[ ]______。
【答案】(1)①. ⑤细胞壁 ②. 控制物质的进出##控制物质进出细胞
(2)①. ③细胞质 ②. ①细胞核
(3)①. ④线粒体 ②. ⑥叶绿体
【分析】甲、乙图可知,①细胞核,②细胞膜,③细胞质,④线粒体,⑤细胞壁,⑥叶绿体。
【详解】(1)细胞壁位于植物细胞的最外层,是一层透明的薄壁,对细胞起着支持和保护的作用。细胞膜除了起着保护细胞内部的作用以外,还具有控制物质进出细胞的作用,使有害物质不能轻易进入,有用的物质不能随意渗出。 因此,甲图中具有保护和支持作用的结构是⑤细胞壁。图中②细胞膜的功能是保护和控制物质的进出。
(2)细胞质是新陈代谢的主要场所,能够流动,加速物质的交换。细胞核内含有遗传物质,是遗传物质的控制中心,控制着生物的发育和遗传。因此,图中细胞生命活动的重要场所是③细胞质、控制中心是①细胞核。
(3)叶绿体中的叶绿素能吸收光能,将光能转变为化学能,储存在它所制造的有机物中;叶绿体是绿色植物细胞中广泛存在的一种能量转换器,是植物细胞进行光合作用的场所。线粒体能将细胞中的有机物在氧的参与下分解为二氧化碳和水,同时将有机物中的化学能释放出来,供细胞利用。 线粒体是广泛存在于动物细胞和植物细胞中的细胞器,是细胞进行呼吸产生能量的主要场所。因此,甲图和乙图中都含有的能量转换器是④线粒体。世界上成本最低、创造物质“财富”最多的“生物工厂”,能将光能转变成化学能的结构是⑥叶绿体。
34. 油菜是重要的油料作物,春天的菜花也是我们兴化地区重要的旅游资源。油菜种子含油量一般为33%~50%,可榨油。油菜的茎及叶也可以作为蔬菜食用。下图是油菜结构层次示意图。请运用所学知识结合图示回答问题:
(1)图中A是_____组织,其主要功能是______营养物质。
(2)不同组织之间的细胞,形态和功能_____,遗传物质_____。(选填“相同”或“不同”)。
(3)由不同的组织按照一定的次序结合在一起构成行使一定功能的结构B,则B是_____。如果用该图表示人体的结构层次。还应该增加的结构层次是______。
【答案】(1)①. 输导 ②. 运输
(2)①. 不同 ②. 相同
(3)①. 器官 ②. 系统
【分析】图可知,①细胞分化,A输导组织,B器官。
【详解】(1)输导组织贯穿于根、茎、叶等处,细胞呈长管形,细胞间以不同方式相互联系,运输水、无机盐、营养物质 ,所以图中A是输导组织,其主要功能是运输营养物质。
(2)在正常的情况下,经过细胞分裂产生的新细胞,在遗传物质的作用下,其形态、结构、功能随着细胞的生长出现了差异,这就是细胞的分化,细胞分化的结果形成了不同的组织,不同组织中遗传物质相同,遗传物质来自同一个受精卵。因此,不同组织之间的细胞,形态和功能不同,遗传物质相同。
(3)由不同的组织按照一定的次序结合在一起构成行使一定功能的结构B,则B是器官。细胞是动物体结构和功能的基本单位,人体是由细胞分化形成组织,人体的主要组织有上皮组织、肌肉组织、结缔组织、神经组织等。组织进一步形成器官,由几种不同的组织按照一定的次序结合在一起,形成具有一定功能的器官,再由能够共同完成一种或几种生理功能的多个器官,按照一定的次序组合在一起形成系统,人体有消化系统、呼吸系统、循环系统、泌尿系统、运动系统、生殖系统、内分泌系统和神经系统。最后由这八大系统构成完整的人体,人体的结构层次由微观到宏观依次是:细胞→组织→器官→系统→人体。所以,如果用该图表示人体的结构层次。还应该增加的结构层次是系统。
35. 下图是哺乳纲食肉目部分动物分类等级的示意图,请据图回答问题。
(1)图中,相互之间亲缘关系最近的动物有_____、______。
(2)食肉目所包含的动物种类比猫科的_____(选填“多”“少”)。
(3)猫和虎之间的共同特征比猫和狼之间的共同特征______(选填“多”“少”)。为什么?______。
【答案】(1)①. 虎和狮 ②. 狼和犬(顺序可倒)
(2)多 (3)①. 多 ②. 猫和虎属于同一个科,而猫和狼是属于同一个目。“科”的分类等级小于“目”的分类等级,所以同科的个体之间共同特征要多于同目的个体
【分析】生物分类是研究生物的一种基本方法,生物分类单位由大到小是界、门、纲、目、科、属、种。
【详解】(1)分类单位越大,生物的相似程度越少,共同特征就越少,生物的亲缘关系就越远;分类单位越小,生物的相似程度越多,共同特征就越多,生物的亲缘关系就越近。由题中的分类索引可知,虎与狮同属,狼和犬同属,相似程度较大,亲缘关系最近。
(2)从图中可以看出,食肉目是一个较大的分类等级,而猫科是食肉目下的一个更小的分类等级。因此,食肉目所包含的动物种类比猫科多。
(3)猫和虎之间的共同特征比猫和狼之间的共同特征多。在生物分类等级中,等级越大,所包含的生物种类越多,但共同特征越少。生物分类等级越小,包含的生物种类越少,但生物的共同特征越多,生物间的亲缘关系越近。猫和虎属于同一个科,而猫和狼是属于同一个目。“科”的分类等级小于“目”的分类等级,所以同科的个体之间共同特征要多于同目的个体。
生态瓶编号
瓶中小鱼生存时间/h
A
2
B
3
C
11
D
25
相关试卷
这是一份江苏省泰州市兴化市2024-2025学年八年级上学期期末生物试题,共6页。
这是一份江苏省泰州市兴化市2023-2024学年七年级上学期期中生物试卷(解析版),共22页。试卷主要包含了5分), 所有生物都是有生命的物体等内容,欢迎下载使用。
这是一份江苏省泰州市兴化市2023-2024学年八年级上学期期末生物试卷(解析版),共24页。试卷主要包含了选择题,非选择题等内容,欢迎下载使用。

