2024-2025学年江苏省南通市如东县高三上学期期中学情检测生物试卷(解析版)
展开
这是一份2024-2025学年江苏省南通市如东县高三上学期期中学情检测生物试卷(解析版),共28页。试卷主要包含了本试卷共8页,包含选择题等内容,欢迎下载使用。
注意事项考生在答题前请认真阅读本注意事项及各题答题要求
1.本试卷共8页,包含选择题(第1题~第19题,共42分)、非选择题(第20~24题,共58分)。本次考试时间75分钟,满分100分、考试结束后,请将答题卡交回。
2.答题前,请考生务必将自己的姓名、班级、学校、考试证号用0.5毫米的黑色签字笔写在答题卡上相应的位置,并将考试证号用2B铅笔正确填涂在答题卡的相应位置。
3.答题时请用0.5毫米黑色签字笔在答题卡指定区域作答。在试卷或草稿纸上作答一律无效。
4.如有作图需要,可用2B铅笔作图,并请加黑加粗,描写清楚。
一、单项选择题:本部分包括15题,每题2分,共计30分。每题只有一个选项最符合题意。
1. 下列有关细胞中元素和化合物的叙述,错误的是( )
A. 糖原的分子结构与纤维素相似,主要存在于肝和肌肉细胞中
B. 磷脂分子中含有磷酸及其他衍生物,不一定含有N元素
C. 蛋白质和核酸都是生物大分子,都以碳链为基本骨架
D. 水和无机盐不仅参与细胞构建,也参与细胞的生命活动
【答案】A
【分析】几种化合物的元素组成:①蛋白质是由C、H、O、N元素构成,有些还含有S等;②核酸(包括DNA和RNA)是由C、H、O、N、P元素构成;③脂质是由C、H、O构成,有些含有N、P;④糖类是由C、H、O构成;
生物体的有机化合物主要有糖类、蛋白质和核酸,其中多糖、蛋白质和核酸都是以碳链为基本骨架的生物大分子。
【详解】A、糖原是由多个葡萄糖组成的带分枝的大分子多糖,而纤维素是由葡萄糖单元连接而成的线性多糖,它不具有分支结构,糖原的分子结构并不与纤维素相似,A错误;
B、磷脂是一大类化合物,相对于碳氢氧来说,并不是一定含有氮,比如部分磷脂酸就不含氮,而卵磷脂就含氮,B正确;
C、蛋白质和核酸都是生物大分子,蛋白质的基本单位是氨基酸,氨基酸以碳链为骨架连接形成肽链,核酸的基本单位是核苷酸,核苷酸以碳链为骨架连接成核酸链,都以碳链为基本骨架,C正确;
D、水是细胞结构的重要组成成分(结合水),同时参与细胞内的许多化学反应(自由水),无机盐对维持细胞和生物体的生命活动有重要作用,有些无机盐是细胞内某些复杂化合物的重要组成部分,因此水和无机盐不仅参与细胞构建,也参与细胞的生命活动,D正确。
故选A。
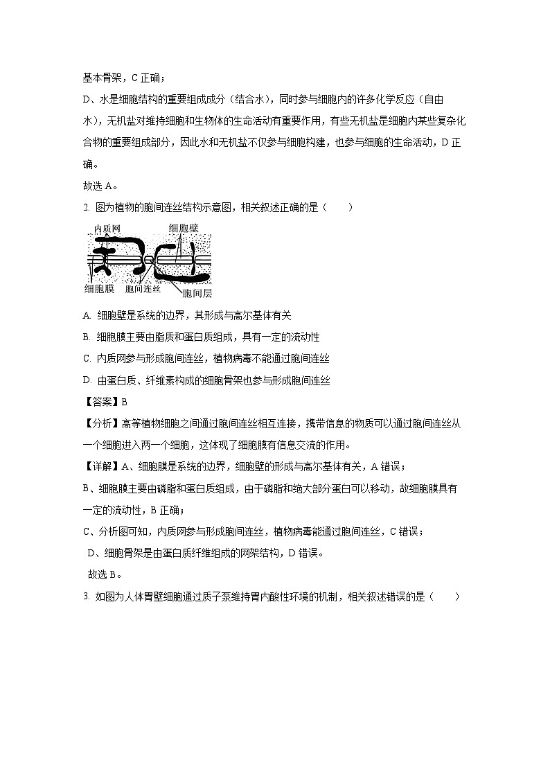
2. 图为植物的胞间连丝结构示意图,相关叙述正确的是( )
A. 细胞壁是系统的边界,其形成与高尔基体有关
B. 细胞膜主要由脂质和蛋白质组成,具有一定的流动性
C. 内质网参与形成胞间连丝,植物病毒不能通过胞间连丝
D. 由蛋白质、纤维素构成的细胞骨架也参与形成胞间连丝
【答案】B
【分析】高等植物细胞之间通过胞间连丝相互连接,携带信息的物质可以通过胞间连丝从一个细胞进入两一个细胞,这体现了细胞膜有信息交流的作用。
【详解】A、细胞膜是系统的边界,细胞壁的形成与高尔基体有关,A错误;
B、细胞膜主要由磷脂和蛋白质组成,由于磷脂和绝大部分蛋白可以移动,故细胞膜具有一定的流动性,B正确;
C、分析图可知,内质网参与形成胞间连丝,植物病毒能通过胞间连丝,C错误;
D、细胞骨架是由蛋白质纤维组成的网架结构,D错误。
故选B。
3. 如图为人体胃壁细胞通过质子泵维持胃内酸性环境的机制,相关叙述错误的是( )
A. 质子泵和通道蛋白运输K+时,均需与K+结合
B. 质子泵能催化ATP分子中特殊化学键的断裂
C. 抑制质子泵功能的药物可以有效减少胃酸的分泌
D. 胃内的酸碱度不属于人体内环境的理化性质之一
【答案】A
【分析】细胞膜内外的离子分布:钾离子浓度在细胞内高于细胞外,质子泵是ATP驱动的离子转运蛋白。质子泵催化ATP水解释放能量,可驱动H+从胃壁细胞进入胃腔和同时吸收K+,说明该质子泵分泌H+、吸收K+的方式为主动运输。
【详解】A、通道蛋白运输K+是协助扩散,运输时通道蛋白不需要与K+结合;质子泵运输K+是主动运输,质子泵属于载体蛋白,需要与K+结合,A错误;
B、结合题图可知质子泵运输离子的过程中,能催化ATP分子中特殊化学键的断裂,释放能量用于离子运输,B正确;
C、抑制质子泵功能药物,会抑制H+运输到胃内(胃黏膜腔),从而可以有效减少胃酸的分泌,C正确;
D、内环境的理化性质包括渗透压、酸碱度、温度等,胃内属于外界环境,胃内的酸碱度不属于人体内环境的理化性质之一,D正确。
故选A。
4. 下列有关细胞生命历程的叙述,正确的是( )
A. 细胞生长使相对表面积增大,与外界物质的交换效率提高
B. 细胞内部和外部环境诱导细胞分化而发生基因的选择性表达
C. 靶细胞与细胞毒性T细胞结合后裂解属于细胞凋亡,易引发炎症反应
D. 衰老细胞中多数酶的活性降低,细胞膜的通透性和细胞骨架均发生改变
【答案】D
【分析】衰老细胞的特征:(1)细胞内水分减少,细胞萎缩,体积变小,但细胞核体积增大,染色质固缩,染色加深;(2)细胞膜通透性功能改变,物质运输功能降低;(3)细胞色素随着细胞衰老逐渐累积;(4)有些酶的活性降低;(5)呼吸速度减慢,新陈代谢减慢;
真核细胞的分裂方式包括有丝分裂、无丝分裂和减数分裂,而原核细胞的分裂方式是二分裂。
【详解】A、细胞生长,其表面积增大,而相对表面积减小,进而导致细胞的物质交换效率降低,A错误;
B、细胞分化是基因选择性表达的结果,是细胞内部基因调控的,并非由细胞内外部环境诱导基因选择性表达而发生细胞分化,因果关系错误,B错误;
C、靶细胞与细胞毒性T细胞结合后裂解属于细胞凋亡,细胞凋亡是一种正常的生理过程,不会引发炎症反应,C错误;
D、衰老细胞中多数酶的活性降低,细胞膜的通透性改变,细胞骨架也会发生改变,D正确。
故选D。
5. 人类癌细胞的细胞质中存在大量独立于染色体之外的环状DNA(ecDNA),其上普遍带有癌基因。癌细胞内ecDNA可大量扩增且癌基因能高效表达。相关叙述错误的是( )
A. 细胞癌变可能与细胞中抑癌基因突变、相应蛋白质活性减弱有关
B. 细胞癌变之后,端粒DNA序列可能不会随细胞分裂而缩短
C. ecDNA分子复制时,DNA聚合酶在模板链上移动的方向为5'→3'
D. ecDNA分子容易复制和表达,可能与其呈裸露状态易解旋有关
【答案】C
【分析】人和动物细胞中的DNA上本来就存在与癌变相关的基因:原癌基因和抑癌基因。一般来说,原癌基因表达的蛋白质是细胞正常的生长和增殖所必需的,这类基因一旦突变或过量表达而导致相应蛋白质活性过强,就可能引起细胞癌变。相反,抑癌基因表达的蛋白质能抑制细胞的生长和增殖,或者促进细胞凋亡,这类基因一旦突变而导致相应蛋白质活性减弱或失去活性,也可能引起细胞癌变。癌细胞与正常细胞相比,具有以下特征:能够无限增殖,形态结构发生显著变化,细胞膜上的糖蛋白等物质减少,细胞之间的黏着性显著降低,容易在体内分散和转移,等等。
【详解】A、抑癌基因表达的蛋白质能抑制细胞的生长和增殖,或者促进细胞凋亡,这类基因一旦突变而导致相应蛋白质活性减弱或失去活性,也可能引起细胞癌变,A正确;
B、端粒DNA序列在每次细胞分裂后会缩短一截。随着细胞分裂次数的增加,截短的部分会逐渐向内延伸。在端粒DNA序列被“截”短后,端粒内侧正常基因的DNA序列就会受到损伤,结果使细胞活动渐趋异常。细胞癌变之后,端粒DNA序列可能不会随细胞分裂而缩短,细胞可以无限增殖,B正确;
C、DNA分子复制时,DNA聚合酶在新合成的子链上移动的方向为5'→3',C错误;
D、DNA进行复制和表达过程都需要进行解旋,依题意,ecDNA独立于染色体之外呈裸露状态,可能容易解旋,故其容易复制和表达,D正确。
故选C。
6. 雄性哺乳动物性成熟后,精子发生的关键与睾丸中精原干细胞(SSC)有序平衡与转换有丝分裂与减数分裂的过程有关。相关叙述错误的是( )
A. 人的SSC属于专能干细胞,位于睾丸的曲细精管
B. SSC可通过进行有丝分裂来保持充足的干细胞储备
C. 不是所有的SSC在进行细胞分裂时都有细胞周期
D. 正常情况下,人类进行减数分裂的细胞中可观察到4个染色体组
【答案】D
【分析】细胞周期指的是连续分裂的细胞,从一次分裂完成时开始,到下一次分裂完成时为止。
【详解】A、人的精原干细胞(SSC)只能分化形成精细胞,属于专能干细胞,并且位于睾丸的曲细精管,A正确;
B、精原干细胞(SSC)可以通过有丝分裂来增加细胞数量,从而保持充足的干细胞储备,B正确;
C、有丝分裂具有细胞周期,减数分裂无细胞周期,C正确;
D、正常情况下,人类进行减数分裂的细胞,在减数分裂Ⅰ前的间期和减数分裂Ⅰ时,细胞中有2个染色体组,在减数分裂Ⅱ时,细胞中有1个或2个染色体组,不会出现4个染色体组,D错误。
故选D。
7. 香蕉具有丰富的营养价值,三倍体无子香蕉是全球栽培香蕉的主力军。下图是由同源二倍体野生芭蕉(2N=22)培育三倍体无子香蕉的过程。相关叙述正确的是( )
A. 无子香蕉的培育主要运用了基因重组的原理
B. 若野生芭蕉基因型为Aa,则理论上无子香蕉的基因型有4种
C. 测定野生香蕉的基因组DNA序列,需测22条染色体
D. 野生香蕉与野生芭蕉杂交能产生无子香蕉,说明两者之间不存在生殖隔离
【答案】B
【分析】不同物种之间一般是不能相互交配的,即使交配成功,也不能产生可育的后代,这种现象叫做生殖隔离。
【详解】A、分析图可知,无子香蕉的培育利用的是多倍体育种,其运用的原理主要是染色体变异,A错误;
B、若野生芭蕉基因型为Aa,则加倍后野生香蕉的基因型为AAaa,AAaa产生AA、Aa、aa三种配子,所以AAaa与Aa杂交,理论上无子香蕉的基因型有AAA、AAa、Aaa、aaa,共4种,B正确;
C、香蕉细胞中无性染色体,所以测定野生香蕉的基因组DNA序列,需测11条染色体,C错误;
D、野生香蕉与野生芭蕉杂交能产生无子香蕉,无子香蕉不可育,所以野生香蕉与野生芭蕉存在生殖隔离,D错误。
故选B。
8. 2024年10月30日,神舟十九号载人飞船发射取得圆满成功,“天宫”首次迎来了90后。下列有关航天员内环境与稳态的叙述,正确的是( )
A. 内环境稳态是指内环境的渗透压和酸碱度处于动态平衡
B. 航天员参与体温调节的温度感受器存在于皮肤、下丘脑和脊髓等处
C. 航天员的成熟红细胞呼吸产生的CO2不会显著影响酸碱度
D. 航天员在无菌的太空舱中生活,内环境稳态的维持无需免疫系统参与
【答案】B
【分析】内环境由细胞外液组成,包括组织液、淋巴、血浆等。内环境是组织细胞生活的直接环境,是细胞与外界环境之间进行物质交换的媒介。细胞外液与生活在其中的细胞之间可以进行物质交换,组织液与血浆之间也可以进行物质交换,但组织液→淋巴→血浆是单向的;
正常机体通过调节作用,使各个器官、系统调节活动,共同维持内环境的相对稳定状态叫做内环境稳态。
【详解】A、内环境稳态的实质就是内环境的理化性质和化学成分保持相对稳定,其中渗透压和酸碱度属于理化性质,A错误;
B、航天员参与体温调节的温度感受器可存在于皮肤、下丘脑和脊髓等处,能感受温度变化,B正确;
C、成熟的红细胞无线粒体,只能进行无氧呼吸,动物细胞无氧呼吸不产生二氧化碳,C错误;
D、即使太空中细菌很少甚至无菌,但宇航员免疫系统也会发挥免疫功能清除衰老、损伤及突变的细胞进行自身调节以维持内环境的稳态,D错误。
故选B。
9. 下图表示过敏反应发生机理的部分过程,相关叙述错误的是( )
A. APC是抗原呈递细胞,如树突状细胞、巨噬细胞、B细胞
B. 细胞1表面特定分子发生变化并与细胞2结合,是激活细胞2的第二个信号
C. M为柳树花粉,肥大细胞释放的组胺引起人体出现过敏症状属于激素调节
D. 过敏反应是人体的免疫防御功能异常而引起的,应尽量避免再次接触过敏原
【答案】C
【分析】分析题图:图示为过敏反应的过程,APC是抗原呈递细胞,细胞1为辅助性T细胞,细胞2为B细胞,细胞3为浆细胞,M为相同的过敏原。
【详解】A、APC是抗原呈递细胞,树突状细胞、巨噬细胞、B细胞属于抗原呈递细胞,A正确;
B、细胞1是辅助性T细胞,其表面特定分子发生变化并与细胞2B细胞结合,是激活细胞2的第二个信号,B正确;
C、M为相同的过敏原,故M为柳树花粉,肥大细胞释放的组胺引起人体出现过敏症状,组胺产生后,通过血液传送到达全身的毛细血管,引起毛细血管舒张和通透性增强,促进血浆从毛细血管中滤出,使人体呈现出过敏反应,这种调节形式属于体液调节,组胺不是激素,故不属于激素调节,C错误;
D、过敏反应是人再次接触相同的过敏原产生的,是人体的免疫防御功能异常而引起的,应尽量避免再次接触过敏原,D正确。
故选C。
10. 植物的生长发育受基因、激素和环境因素的共同调节。相关叙述错误的是( )
A. 赤霉素和乙烯都能促进果实的发育和成熟,表现为协同关系
B. 植物激素与受体特异性结合,能诱导特定基因表达从而产生效应
C. 光信号激活光敏色素,经信号传导影响核内特定基因的表达
D. 年轮、春化作用均能说明环境温度参与植物生长发育的调节
【答案】A
【分析】光作为一种信号,影响、调控植物生长、发育的全过程。光信号传导的结构基础是光敏色素,本质是蛋白质,分布在植物的各个部位,其中在分生组织的细胞内比较丰富,主要吸收红光和远红光。
【详解】A、赤霉素能促进果实的发育,不能促进果实成熟,而乙烯能促进果实成熟,不能促进果实发育,A错误;
B、植物激素作为信号分子,能于与受体特异性结合,能诱导特定基因表达从而产生效应,B正确;
C、光信号激活光敏色素后,光敏色素结构发生变化,信号经转导,传递到细胞核内,影响特定基因的表达,C正确;
D、春夏季细胞分裂快、细胞体积大,在树干形成颜色浅的带,秋冬季温度低,细胞分裂慢、细胞体积小,树干形成颜色深的带,从而形成年轮。一些植物在生长期需要经过一段时期的低温诱导之后才能开花的现象叫作春化作用,因此年轮、春化作用均能说明温度参与植物生长发育的调节,D正确。
故选A。
11. 下列有关种群、群落、生态系统水平的相关研究方法的叙述,错误的是( )
A. 用样方法调查某双子叶植物的种群密度来预测其种群数量的变化趋势
B. 黑光灯诱捕法是估算有趋光性的农业害虫种群密度的常用方法
C. 土壤小动物活动能力强且身体微小,常采用取样器取样的方法进行调查
D. 探究酵母菌种群数量变化的实验中,常采用抽样检测的方法进行计数
【答案】A
【分析】土壤中小动物类群丰富度的调查一般采用取样器取样的方法进行采集、调查。
酵母菌逐个计数是非常困难的,可以采用抽样检测的方法。
【详解】A、种群密度不能预测其种群数量的变化趋势,A错误;
B、对于有趋光性的农业害虫,通常用黑光灯诱捕法估算其种群密度,B正确;
C、对于活动能力强且身体微小的土壤小动物,常采用取样器取样的方法进行调查,C正确;
D、探究酵母菌种群数量变化的实验中,常采用抽样检测的方法用血细胞计数板进行计数,D正确。
故选A。
12. 图1是科研人员绘制的太湖某区域的部分食物网示意图。图2表示碳循环过程,其中A~D代表生态系统的相关成分。相关叙述正确的是( )
A. 图1中所有的生物构成了太湖该区域的一个完整的生物群落
B. 鳑鱼作为次级消费者的食物链有2条,鳑鱼和鲌鱼的种间关系是捕食和竞争
C. 鲌鱼处于第三、四营养级,其部分同化量会随着粪便的形式被细菌和真菌利用
D. 图2中B是生产者,碳元素以CO2形式流动的过程有①②③④⑦
【答案】B
【分析】在生态系统中,食物链是由生产者和消费者组成的,不包括分解者。每条食物链的起点总是生产者,止点是不被其他动物所食的动物,即最高营养级,中间任何停顿都不能算完整的食物链。食物网是由许多食物链彼此交错连接的复杂营养关系。大气中的CO2主要通过生产者的光合作用进入生物群落,生物群落中的碳以有机物形式存在,以有机物形式在群落内部流动,以CO2形式返回到非生物环境。碳元素在生物群落和非生物环境之间的循环形式是CO2。图2中的A、B、C、D分别表示大气中的CO2库、生产者、消费者、分解者。
【详解】A、图1中的食物网包含了生态系统中的生产者和各级消费者,缺少分解者,所以不能构成一个群落,A错误;
B、鳑鱼作为次级消费者的食物链有2条,分别是藻类等浮游植物→浮游动物→鳑鱼→鲌鱼、藻类等浮游植物→白虾→鳑鱼→鲌鱼,鲌鱼能够以鳑鱼为食,鳑鱼和鲌鱼都能以白虾为食,因此鳑鱼和鲌鱼的种间关系是捕食和竞争,B正确;
C、由图1可知:鲌鱼处于第三、四营养级,其排出的粪便中的能量属于上一营养级的部分同化量,C错误;
D、在图2中,A是大气中的CO2库,B是生产者,C是消费者,D是分解者,BCD构成了生物群落,碳元素在生物群落和非生物环境之间以CO2的形式流动,在生物群落内部以有机物的形式流动,即碳元素以 CO2 形式流动的过程有①(光合作用)②③④(均为呼吸作用),但在⑦过程中以有机物的形式流动,D错误。
故选B。
13. 某学校兴趣小组探究洋葱研磨液对大肠杆菌生长的抑制作用,相关操作不合理的是( )
A. 用稀释涂布平板法将适当稀释度的大肠杆菌菌液涂布到培养基表面
B. 分别将浸于洋葱研磨液和无菌水的滤纸片贴在平板的不同位置
C. 在培养皿盖上标记后,将平板倒置放入适宜温度的恒温箱中培养
D. 通过比较不同滤纸片周围抑菌圈的有无进而判断是否有抑制作用
【答案】C
【分析】微生物常用的接种方法:平板划线法和稀释涂布平板法,平板划线法的接种工具是接种环,稀释涂布平板法的接种工具是涂布器。稀释涂布平板法除可以用于分离微生物外,也常用来统计样品中活菌的数目。
【详解】A、稀释涂布平板法是微生物实验中常用的接种方法,可以将适当稀释度的大肠杆菌菌液均匀地涂布到培养基表面,A不符合题意;
B、在探究洋葱研磨液对大肠杆菌生长抑制作用时,设置浸于洋葱研磨液和无菌水的滤纸片作为实验组和对照组,分别贴在平板的不同位置,这种操作可以对比观察洋葱研磨液对大肠杆菌生长的影响,B不符合题意;
C、在培养微生物时,应该在培养皿底部标记,而不是在培养皿盖上标记,因为培养过程中培养皿盖可能会被取下或移动,容易造成标记混乱,C符合题意;
D、通过比较浸有洋葱研磨液的滤纸片周围抑菌圈的有无,可以判断洋葱研磨液是否对大肠杆菌有抑制作用,D不符合题意。
故选C。
14. 为培育“高产耐盐碱”的水稻植株,某研究小组利用植物体细胞杂交技术设计了如下实验流程图。已知耐盐、高产性状分别受细胞质基因和细胞核基因控制,相关叙述错误的是( )
A. 去壁处理需用到纤维素酶和果胶酶混合酶液,酶液渗透压可略高于细胞液
B. 失活处理目的是促使原生质体A2的细胞质和原生质体B2的细胞核失活
C. ①过程可通过观察原生质体的结构与颜色来判断其融合情况
D. ②过程体现了植物细胞全能性,它是植物体细胞杂交的理论基础
【答案】B
【分析】植物体细胞杂交技术:
(1)植物体细胞杂交技术:是将不同种的植物体细胞原生质体在一定条件下融合成杂种细胞,并把杂种细胞培育成完整植物体的技术。
(2)过程:①诱导融合的方法:物理法;化学法一般是用聚乙二醇(PEG)作为诱导剂;②细胞融合完成的标志是新的细胞壁的生成;③植物体细胞杂交的终点是培育成杂种植株,而不是形成杂种细胞就结束;④杂种植株的特征:具备两种植物的遗传特征,原因是杂种植株中含有两种植物的遗传物质。
(3)意义:克服了远缘杂交不亲和的障碍。
【详解】A、用纤维素酶和果胶酶混合液酶解细胞壁获取原生质体时应置于较高渗透压溶液中(或等渗溶液)进行,可防止原生质体吸水胀破,A正确;
B、由于耐盐、高产性状分别受细胞质基因和细胞核基因控制,在促使原生质体融合前,需对原生质体进行失活处理,分别使原生质体A2的细胞核失活和原生质体B2的细胞质失活,B错误;
C、由于叶绿体有颜色且有特定结构,①过程的细胞融合中可通过观察原生质体的结构与颜色来判断其融合情况,C正确;
D、②过程是将杂种细胞经组织培养得到再生植株的过程,植物的组织培养体现了植物细胞全能性,它是植物体细胞杂交的理论基础之一,D正确。
故选B。
15. 下列生物学实验都用到了酒精,有关酒精作用和体积分数的对应关系错误的有( )
A. 一项B. 两项C. 三项D. 四项
【答案】C
【分析】酒精是生物实验常用试剂之一,如检测脂肪实验中需用体积分数为50%的酒精溶液洗去浮色;观察植物细胞有丝分裂实验和低温诱导染色体数目加倍实验中都需用体积分数为95%的酒精对材料进行解离;绿叶中色素的提取和分离实验中需用无水酒精来提取色素;由于酒精可将收集的土壤小动物及时固定,防止腐烂,进行土壤小动物类群丰富度的调查时,可用体积分数70%的酒精溶液对小动物进行固定和防腐;DNA的粗提取与鉴定实验中,酒精可使DNA沉淀析出,因此在冷却的95%的酒精溶液中DNA析出。
【详解】 在“低温诱导染色体数目的变化”实验中,酒精的作用是冲洗卡诺氏固定液处理后的根尖,体积分数为95%,而不是50%,此处错误;
在“菊花的组织培养”实验中,酒精的作用是对外植体进行消毒而不是灭菌,体积分数为70%,此处错误;
在“研究土壤中小动物类群的丰富度”实验中,一般使用70%的酒精杀死样本,并进行防腐处理,此处正确;
在“DNA的粗提取与鉴定”实验中,使用95%的酒精析出DNA,此处正确;
在“绿叶中色素的提取和分离”实验中,使用无水乙醇提取绿叶中的色素,此处错误。
综上所述,正确的说法有两项,错误的有三项,ABD错误,C正确。
故选C。
二、多项选择题:本部分包括4题,每题3分,共计12分。每题有不止一个选项符合题意。每题全选对的得3分,选对但不全的得1分,错选或不答的得0分。
16. 图1是洋葱根尖分生区细胞分裂图,①~⑤表示不同的细胞分裂时期。图2为二倍体水稻(2N=24)花粉母细胞减数分裂某一时期的显微图像。相关叙述正确的是( )
A. 图1的②是观察染色体形态的最佳时期,细胞中的核DNA与染色体数量之比为2
B. 图1的④时期,细胞内两组中心粒的周围发出大量放射状的星射线,形成纺锤体
C. 图2应在花蕾期采集花药进行观察,图中含12对同源染色体,48条染色姐妹单体
D. 图2中四分体中的非姐妹染色单体之间经常发生缠绕,并交换相应的片段
【答案】ACD
【分析】(1)分裂间期:DNA复制、蛋白质合成。
有丝分裂:
(2)分裂期:
1)前期:①出现染色体:染色质螺旋变粗变短的结果;②核仁逐渐解体,核膜逐渐消失;③纺锤丝形成纺锤体。
2)中期:染色体的着丝粒排列在细胞中央的赤道板上。染色体形态、数目清晰,便于观察。
3)后期:着丝粒分裂,两条姐妹染色单体分开成为两条子染色体,纺锤丝牵引分别移向两极。
4)末期:①纺锤体解体消失;②核膜、核仁重新形成;③染色体解旋成染色质形态;④细胞质分裂,形成两个子细胞(植物形成细胞壁,动物直接从中部凹陷)。
【详解】A、分析图1,②细胞的染色体的着丝粒整齐的排列在赤道板上,处于有丝分裂中期,此时染色体形态、数目清晰,便于观察,是观察染色体形态的最佳时期,细胞中的核DNA与染色体数量之比为2,A正确;
B、图1是洋葱根尖分生区细胞分裂图,洋葱根尖分生区细胞属于高等植物细胞无中心体,B错误;
C、应在花蕾期采集花药作为观察材料(2N=24),因为此时的花粉正在形成,能观察到减数分裂过程,图2细胞为四分体时期,此时含12对同源染色体,48条染色姐妹单体,C正确;
D、图2中四分体中的非姐妹染色单体之间经常发生缠绕,并交换相应的片段,即会发生基因重组,D正确。
故选ACD。
17. 核糖体蛋白(r-蛋白)与rRNA分子组装形成核糖体。当细胞中的r蛋白过多时,r蛋白可结合到自身mRNA分子上,阻止核糖体与mRNA结合,从而抑制翻译。下图表示大肠杆菌细胞内r蛋白的合成及其核糖体装配的过程。相关叙述正确的是( )
A. r-蛋白的合成需要以rRNA为模板
B. r-蛋白基因转录尚未完成时,翻译已经开始
C. 多余的r-蛋白通过转录水平的调控,能避免细胞中物质和能量的浪费
D. 若细胞内rRNA合成不足,可通过负调控机制减少r-蛋白的合成
【答案】BD
【分析】基因表达包括转录和翻译两个过程,其中转录是以DNA的一条链为模板合成RNA的过程,该过程主要在细胞核中进行,需要RNA聚合酶参与;翻译是以mRNA为模板合成蛋白质的过程,该过程发生在核糖体上,需要以氨基酸为原料,还需要酶、能量和tRNA。
【详解】A、翻译是以mRNA为模板合成蛋白质的过程,r-蛋白的合成需要以mRNA为模板,A错误;
B、大肠杆菌为原核细胞,其体内的转录和翻译过程是同时进行的,因而推测,大肠杆菌细胞内r-蛋白基因转录尚未完成时,翻译已经开始,B正确;
C、题意显示,当细胞中的r蛋白过多时,r蛋白可结合到自身mRNA分子上,阻止核糖体与mRNA结合,从而抑制翻译,可见,多余的r-蛋白通过翻译水平的调控,能避免细胞中物质和能量的浪费,C错误;
D、题意显示,当细胞中的r蛋白过多时,r蛋白可结合到自身mRNA分子上,阻止核糖体与mRNA结合,从而抑制翻译,据此可推测,若细胞内rRNA合成不足,可通过负调控机制减少r-蛋白的合成,避免物质浪费,D正确。
故选BD。
18. 乙酰胆碱(ACh)和去甲肾上腺素(NE)两种神经递质分泌及受体的分布如下图所示。已知格隆溴铵能阻断副交感神经节后纤维对效应器的作用,但节后纤维末梢ACh的释放量并未减少。相关叙述正确的是( )
A. 图中①②属于外周神经系统,③属于中枢神经系统
B. 交感神经节前纤维产生的ACh与N受体结合可引起瞳孔扩张
C. 神经递质的效应机制不同,与神经递质种类和受体类型有关
D. 格隆溴铵可能通过直接与ACh竞争M受体发挥作用
【答案】BCD
【分析】1.兴奋在神经纤维上的传导方式是电信号、局部电流或神经冲动的形式,在神经元之间是通过突触传递的,在突触间传递时经过了电信号→化学信号→电信号的转变过程,需要的时间长,故兴奋在反射弧中的传导速度由突触的数目决定;
2.神经调节的基本方式是反射,反射的结构基础是反射弧,反射弧由感受器、传入神经、神经中枢、传出神经和效应器五部分组成。
【详解】A、外周神经系统包括与脑相连的脑神经和与脊髓相连的脊神经,按其所支配的范围,可分为躯体神经和内脏神经,躯体神经又分为躯体运动神经和躯体感觉神经,内脏神经又 分为内脏感觉神经和内脏运动神经,图中所示的三种神经,副交感神经,交感神经和躯体运动神经属于外周神经系统,外周神经系统还包括其他的神经,A错误;
B、交感神经节前纤维产生的ACh与N受体结合产生兴奋,可引起瞳孔扩张,B正确;
C、神经递质的效应机制不同,包括兴奋性和抑制性神经递质,与神经递质的种类和受体类型有关,C正确;
D、格隆溴铵能阻断副交感神经节后纤维对效应器的作用,但节后纤维末梢ACh的释放量并未减少,可推测格隆溴铵可能通过直接与ACh竞争M受体发挥作用,D正确。
故选BCD。
19. 下图是小鼠(2N=40)孤雌单倍体胚胎干细胞系的获得过程,相关叙述错误的是( )
A. 过程①中精子需用获能液培养,卵母细胞应处于减数第二次分裂中期
B. 过程②中的早期胚胎培养应置于含95%O2和5%CO2混合气体的培养箱中
C. 图中“早期胚胎”是桑葚胚,细胞已经逐渐分化,出现内细胞团和滋养层
D. 推测孤雌单倍体胚胎干细胞只含有一个染色体组,具有增殖和分化的能力
【答案】BC
【分析】分析图示可知:表示小鼠孤雌单倍体胚胎干细胞系获得过程,精子和卵母细胞经过①受精作用形成受精卵,然后移除雄原核,经过②早期胚胎发育形成早期胚胎,最终形成孤雌单倍体胚胎干细胞。
【详解】A、在受精过程中,精子需要获能才能完成受精作用,卵母细胞应处于减数第二次分裂中期,A正确;
B、早期胚胎培养应置于含95%空气和5% CO2的混合气体的培养箱中,而不是95\% O2,B错误;
C、图中的“早期胚胎”是桑葚胚,此时细胞未分化,C错误;
D、孤雌单倍体胚胎干细胞是由孤雌生殖得到的单倍体胚胎干细胞,只含有一个染色体组,具有增殖和分化的能力,D正确。
故选BC。
三、非选择题:本部分包括5题,共计58分。
20. 苹果是重要的经济植物,光抑制现象(光照强度超过植物光合作用所能利用的限度,使光合效率下降的现象)严重影响了其光合作用效率,科研人员开展了相关研究。请回答下列问题。
(1)光合电子传递链主要由光系统Ⅱ(PSIⅡ)、质体醌(PQ)、细胞色素b₆f和光系统I(PSI)等复合体组成。植物体内存在线性电子传递和环式电子传递,过程如图。环式电子传递是植物田进化出光保护机制之一。
①线性电子传递链中,PSII和PSI共同受光的激发,PSIⅡ从_______中夺取e-,最终将e-传递给_______。在e-的传递过程中,通过PQ与PQH2的循环转化,将H+转运至类囊体腔中,H+再顺浓度梯度流经_______,推动ATP的合成。在类囊体薄膜上,光能最终被转化为_______。
②过强的光照导致叶绿体中过剩的e-以O2作为最终受体,产生O2-和H2O2损伤类囊体薄膜。强光会激活由_______(填“PSI”或“PSII”)推动的环式电子传递途径,一方面消耗过剩光能,减少O2-和H2O2的产生;另一方面,因_______产生H+,H+仍能形成跨膜质子梯度,从而使光反应产生的ATP/NADPH的比值_______(选填:上升/下降/不变),最终起到光保护作用。
(2)科研人员推测油菜素内酯(BR)可能通过促进光反应关键蛋白的合成,进而减弱光抑制。已知试剂L可抑制光反应关键蛋白的合成,请完善下表。
【答案】(1)①. H2O ②. NADP+ ③. ATP合酶 ④. ATP和NADPH中活跃的化学能 ⑤. PSI ⑥. PQH2转化成PQ ⑦. 上升
(2)①. 蒸馏水(或清水)②. 每天定时喷洒等量BR+L溶液 ③. 随机测定多株苹果植株多片叶片 ④.
【分析】光系统涉及两个反应中心:光系统Ⅱ(PSⅡ)和光系统Ⅰ(PSⅠ)。PSⅡ光解水,PSI还原NADP+。光系统Ⅱ的色素吸收光能以后,能产生高能电子,并将高能电子传送到电子传递体PQ,传递到PQ上的高能电子依次传递给细胞色素b6f和PC。光系统I吸收光能后,通过PC传递的电子与H+、NADP+在类囊体薄膜上结合形成NADPH。水光解产生H+,使类囊体腔内H+浓度升高,H+顺浓度梯度运输到类囊体腔外,而H+在类囊体薄膜上与NADP+结合形成NADPH使类囊体腔外中H+浓度降低,同时还可以通过PQ运回到类囊体腔内,这样就保持了类囊体薄膜两侧的H+浓度差。ATP合成酶利用类囊体薄膜两侧的H+浓度差,类囊体膜上的ATP合成酶合成了ATP。
【详解】(1)①在线性电子传递链中,PSII从水(H2O)中获取e-,因为水在光下会发生光解,产生氧气、H+和电子(e-),最终将e-传递给NADP+,e-与H+结合形成NADPH,在e-的传递过程中,H+再顺浓度梯度流经ATP合酶,推动ATP的合成。在类囊体薄膜上,光能最终被转化为ATP和NADPH中活跃的化学能;
②强光会激活由PSI推动的环式电子传递途径。因为PSI在光抑制现象中有重要作用。环式电子传递过程中,因电子传递过程产生H+,由于环式电子传递增加了H+的产生,更多的H+形成跨膜质子梯度,推动ATP合成,而NADPH的合成不变,所以光反应产生的\ATP与\NADPH的比值上升,最终起到光保护作用;
(2)因为甲组为对照组,且乙组是喷洒BR溶液探究其功能,丙组是用试剂L抑制光反应关键蛋白合成,所以甲组应该喷洒等量的蒸馏水,这样可以排除其他因素对实验结果的干扰;丙组是用试剂L抑制光反应关键蛋白合成,所以对丙组叶片每天定时喷洒等量试剂BR+L溶液;为了减少实验误差,实验组和对照组均要进行多次测定,这里每组随机取6片叶片进行测定,是为了通过多次测量取平均值的方法来减少误差;若科研人员的推测正确,即油菜素内酯(BR)可能通过促进光反应关键蛋白的合成,进而减弱光抑制。那么乙组喷洒了BR溶液,其叶绿素荧光参数和气体交换参数应该比甲组(喷洒蒸馏水)要好,比丙组(用试剂L抑制光反应关键蛋白合成)也要好。因此绘制的曲线如图所示:。
21. 家蚕(2n=56)的性别决定为ZW型。雌蚕性染色体为ZW,雄蚕性染色体为ZZ。家蚕茧形有纺锤形茧和椭圆形茧,由位于Z染色体上的一对等位基因A、a控制;体色有有斑纹和无斑纹,由位于常染色体上的一对等位基因B、b控制。现有一群有斑纹雌蚕和一群无斑纹纺锤形茧雄蚕杂交,得到F1的表型和比例如下表。请回答下列问题。
(1)正常情况下,雌家蚕处于减数分裂Ⅰ后期的细胞中染色体有_______种形态,雌家蚕处于减数分裂Ⅱ后期的细胞含有_______条W染色体。
(2)亲代雌蚕关于茧形的表型为_______,亲代雄蚕的基因型为_______,该雄蚕群体所产生的配子中同时具有无斑纹和纺锤体茧基因的配子占比为_______。
(3)雄蚕对桑叶的利用率高,吐出的丝纤度细且拉伸力强。家蚕的天然彩色蚕丝色彩艳丽柔和,比白色蚕丝更受市场欢迎。已知位于2号染色体上的基因Y是控制蚕茧黄色的关键基因,不含基因Y的蚕茧为白色。为培育能产黄色蚕丝的雄蚕,科研人员用γ射线照射某家蚕雄蛹(图甲),使2号染色体上包含基因Y的片段移到一条Z染色体上(图乙),基因Y移动后仍能正常表达。该过程中发生的变异类型为_______。若该家蚕乙和基因型为YyZW的家蚕杂交,理论上子代中产黄色茧个体占_______。
(4)现有一只产黄色茧的雄蚕(yyZYZ)和若干只产白色茧的雌蚕(yyZW),请完善下列步骤使后代中的雄蚕只产黄色茧。
①将产黄色茧的雄蚕与若干只产白色茧的雌蚕杂交得到F1,则F1的表型及比例为_______。
②从F1中选择_______雄蚕和_______雌蚕杂交得F2,F2中雄蚕全为产黄色茧、雌蚕全为产白色茧。
【答案】(1)①. 29 ②. 0或2
(2)①. 纺锤形茧和椭圆形茧 ②. BBZAZa、BbZAZa ③. 2/5
(3)①. 染色体结构变异(易位)②. 7/8
(4)①. 产白色茧雄蚕:产黄色茧雄蚕:产白色茧雌蚕:产黄色茧雌蚕=1:1:1:1 ②. 产白色茧 ③. 产黄色茧
【分析】区分控制性状的基因位于常染色体上还是Z染色体上最直观的方法就是根据子代表现型是否与性别相关联,若子代雌雄个体表现型与性别无关,说明位于常染色体上,反之则位于Z染色体上。判断基因的显隐性一般采用杂交法或自交(自由交配),通过观察是否出现性状分离或后代的性状分离比确定。
【详解】(1)家蚕是二倍体生物(2n=56),减数分裂Ⅰ过程中,染色体数目不发生变化,故正常情况下,雌家蚕处于减数分裂Ⅰ后期的细胞含有2个染色体组,29种形态(27条常染色体和Z、W两条性染色体)。正常情况下,减数分裂Ⅱ后期的细胞中染色体着丝粒分裂,含有W染色体的条数为0或2。
(2)只考虑家蚕茧形,亲代雄蚕(ZZ)基因型为ZAZa,后代♂(ZZ)中纺锤形:椭圆形=2:1,说明亲代♀(ZW)中含有2种表型,即亲代雌蚕的基因型为ZAW,ZaW;只考虑体色,亲代是有斑纹和无斑纹杂交,后代♀♂中有斑纹:无斑纹都是1:4,说明无斑纹是显性,且亲代无斑纹有BB和Bb两种类型,假定BB的比例为x,Bb的比例为1-x,后代有斑纹bb为1/2(1-x)=1/5,解得x=3/5,即亲代无斑纹基因型为3/5BB、2/5Bb,据此可知,亲代雌蚕基因型为bbZAW和bbZaW,表型为有斑纹纺锤形茧和有斑纹椭圆形茧,亲代雄蚕的基因型为BBZAZa、BbZAZa,产生的配子中同时具有无斑纹和纺锤体茧基因的配子占比为BZA比例为(3/5+2/5×1/2)×1/2=2/5。
(3)2号染色体上包含基因Y的片段移到Z染色体上,这属于发生在非同源染色体之间的易位。家蚕乙的基因型为YOZYZ,与基因型为YyZW的家蚕杂交,后代的基因型及比例为(Y-:yO=3:1)(ZYZ:ZZ:ZYW:ZW=1:1:1:1),则后代产生黄色茧个体占3/4+1/4×1/2=7/8。
(4)①产黄色茧的雄蚕(yyZYZ)与若干只产白色茧的雌蚕(yyZW)杂交得到F1,F1的基因型及比例为yyZYZ:yyZZ:yyZYW:yyZW=1:1:1:1,表现型及比例为产白色茧雄蚕:产黄色茧雄蚕:产白色茧雌蚕:产黄色茧雌蚕=1:1:1:1。
②为了得到后代中的雄蚕只产黄色茧,可选择F1中的产黄色茧雌蚕(yyZYW)和产白色茧雄蚕(yyZZ)杂交,则后代的基因型及比例为yyZYZ:yyZW=1:1,后代雄蚕全为产黄色茧、雌蚕全为产白色茧。
22. 人体血糖的平衡受多种信号分子的调节。图1表示葡萄糖及其他物质影响胰岛B细胞分泌活动的部分调节机理。其中GLP-1(胰高糖素样肽-1)和GIP(葡萄糖依赖性促胰岛素多肽)均由小肠L细胞受到进食形成的刺激后产生。请回答下列问题。
(1)人体血糖的主要来源有食物中糖类的消化吸收、_______。神经系统可以通过控制胰岛、甲状腺和_______的分泌活动来提高血糖浓度。
(2)小肠L细胞产生的GIP、GLP-1通过_________运输,与胰岛B细胞表面相应受体结合,激活细胞膜上的_______,催化合成细胞内的cAMP。经信号转导,促进_______。与神经调节相比,GIP、GLP-1作用于胰岛细胞的调节方式具有的特点是_______、_______。
(3)替尔泊肽为GIP/GLP-1的双受体激动剂,可作为饮食和运动的辅助药物,用于改善2型糖尿病患者的血糖水平。根据上述作用推测,替尔泊肽治疗1型糖尿病效果会受到限制,原因可能是_______。
(4)科研人员发现了一种新型血糖调节因子(FGF1)能降血糖,并利用胰岛素抵抗模型鼠开展相关研究,结果如图2。据此推测,FGF1改善胰岛素抵抗的机制可能是_______。
A. 增加细胞膜上胰岛素受体的数量
B. 促进体内胰岛素抗体的合成
C. 促进胰岛素与胰岛素受体结合
D. 促进胰岛B细胞合成和分泌胰岛素
【答案】(1)①. 肝糖原分解、非糖物质转化为葡萄糖 ②. 肾上腺
(2)①. 体液 ②. 腺苷酸环化酶 ③. 胰岛素基因的表达和胰岛素的分泌 ④. 反应速度较缓慢 ⑤. 作用时间较长(作用范围较广泛、通过体液运输)
(3)替尔泊肽降糖时作用于胰岛B细胞,1型糖尿病胰岛B细胞被破坏(GIP、GLP-1的受体的数量减少,导致替尔泊肽的疗效降低)(4)AC
【分析】胰岛A细胞分泌胰高血糖素,能升高血糖,只有促进效果没有抑制作用,即促进肝糖原的分解和非糖类物质转化;胰岛B细胞分泌胰岛素是唯一能降低血糖的激素,其作用分为两个方面:促进血糖氧化分解、合成糖原、转化成非糖类物质;抑制肝糖原的分解和非糖类物质转化。
【详解】(1)人体血糖的主要来源有食物中糖类的消化吸收、肝糖原分解、非糖物质转化为葡萄糖,血糖的去向主要是细胞氧化分解、转化为肝糖原和肌糖原、转变为非糖物质。
胰岛素、甲状腺激素、肾上腺素都具有提高血糖浓度的作用,因此神经系统可以通过控制胰岛、甲状腺和肾上腺的分泌活动来提高血糖浓度。
(2)GLP-1(胰高糖素样肽-1)和GIP(葡萄糖依赖性促胰岛素多肽)均由小肠L细胞受到进食形成的刺激后产生,通过体液运输作用于胰岛B细胞。
结合图示可知,GIP、GLP-1与胰岛B细胞表面相应受体结合,激活细胞膜上的腺苷酸环化酶,催化合成细胞内的cAMP。
经信号转导,促进胰岛素基因的表达(转录和翻译)和胰岛素的分泌。
GIP、GLP-1作用于胰岛细胞的调节方式为体液调节,和神经调节相比,体液调节的特点是反应速度较缓慢、作用时间较长(作用范围较广泛、通过体液运输)。
(3)由于替尔泊肽降糖时作用于胰岛B细胞,1型糖尿病胰岛B细胞被破坏(GIP、GLP-1的受体的数量减少,导致替尔泊肽的疗效降低),因此替尔泊肽治疗1型糖尿病效果会受到限制。
(4)A、胰岛素抵抗模型鼠对胰岛素不敏感,从而表现为高血糖,若FGF1可以增加细胞膜上胰岛素受体的数量,则可以提高胰岛素的敏感度,从而更好的发挥降血糖的作用,A正确;
B、若FGF1促进体内胰岛素抗体的合成,则胰岛素的含量下降,降血糖的能力进一步减弱,无法起到降血糖的作用,B错误;
C、若FGF1能促进胰岛素与胰岛素受体结合,则能更好的发挥胰岛素降低血糖的作用,C正确;
D、和不用FGF1处理的胰岛素抵抗模型鼠相比,使用FGF1处理的胰岛素抵抗模型鼠胰岛素含量较低,说明FGF1不能促进胰岛B细胞合成和分泌胰岛素,D错误。
故选AC。
23. 湿地被誉为“地球之肾”,对红树林资源进行合理开发利用具有重要意义。“地埋管道原位生态养殖技术”(如下图)实现了地上部生长红树林,滩涂表面养殖贝类,地下部养殖底栖鱼类,纳潮生态混养塘开展生态混养。请回答下列问题。
注:当潮汐水位高于“交换管”时,海水会从交换管进入到养殖场,与养殖场的水体进行交换;“管理窗口”为饵料投喂和养殖鱼类收获区。
(1)红树林生态系统的结构和功能能较长时间保持相对稳定,原因是该生态系统具有较强的________。从生态系统的结构分析,决定其大小的因素是_______。
(2)单位面积的红树林固定并储存CO2的能力是热带雨林的3~4倍,主要原因是红树林生态系统中的生产者通过光合作用等固定的碳量大于_______呼吸作用消耗的碳量。这体现了生物多样性的_________价值。
(3)纳潮生态混养塘中的生态浮床对藻类有很好的抑制效果,能使水体透明度大幅度提高,主要是由于生态浮床中的植物通过_______、_______等,从而抑制水体中藻类过度生长。此外,生态浮床植物根系富集的大量微生物对水体有机物也能进行清除,原理是有机物经过植物根系微生物_______被植物吸收利用。
(4)该技术利用潮汐能,涨潮时往海堤内的“纳潮生态混养塘”蓄海水,退潮时以混养塘中的海水驱动红树林地埋管道内养殖水体的流动,能_______,从而有利于鱼类的生长。鱼类养殖流出的水用于滩涂表面的贝类的增殖,推动了当地渔业经济发展。这主要遵循了生态工程的_______原理。
【答案】(1)①. 自我调节能力 ②. 生态系统的组分多少,营养结构的复杂程度
(2)①. 生产者、消费者和分解者(或生物成分)②. 间接
(3)①. 与藻类竞争吸收较多的N和P ②. 遮蔽阳光抑制藻类光合作用 ③. 分解作用形成无机物
(4)①. 增加水中的溶氧量;提高饵料的利用率或防止饵料沉底 ②. 整体(自生)
【分析】赤潮和水华主要是由于水体富营养化(N、P含量偏高)引起的,导致水面生长大量的藻类等其他生物,从而隔绝了空气和水体,使得水中氧气含量和光照强度降低,不利于水生动植物生存,导致大量动植物死亡,微生物分解并消耗氧气,加剧水体富营养化的程度。
【详解】(1)红树林生态系统的结构和功能能较长时间保持相对稳定,原因是该生态系统具有较强的自我调节能力,这种自我调节能力有大有小,从生态系统的结构分析,决定这种能力大小的因素是生态系统的组分多少,营养结构的复杂程度(或物种丰富度)。
(2)单位面积的红树林固定并储存CO2的能力是热带雨林的3~4倍,红树林生态系统中的生产者通过光合作用等固定的碳量大于生产者、消费者和分解者(或生物成分)呼吸作用消耗的碳量,能缓解温室效应,对于维持生态系统稳定性具有重要作用,这体现了生物多样性的间接价值。
(3)纳潮生态混养塘中的生态浮床对藻类有很好的抑制效果,能使水体透明度大幅度提高,主要是由于生态浮床中的植物与藻类竞争,有效地吸收了池塘中的N、P等营养物质,减少了流入海域的N、P含量,抑制水体富营养化,从而减少了赤潮的发生,此外,这些植物生长在水面上层,遮蔽阳光抑制藻类光合作用;生态浮床植物根系富集的大量微生物对水体有机物也能进行清除,原理是有机物经过植物根系微生物的分解作用形成无机物被植物吸收利用。
(4)退潮时以混养塘中的海水驱动红树林地埋管道内养殖水体的流动,能增加水中的溶氧量;提高饵料的利用率或防止饵料沉底,从而有利于鱼类的生长。鱼类养殖流出的水用于滩涂表面的贝类的增殖,两种生物相互促进,生态环境友好的同时,也带动了经济的发展,推动了当地渔业经济发展。这主要遵循了生态工程的整体(自生)原理。
24. 随着对CRISPR/Cas9系统的研究,越来越多的Cas9变体被发掘。CRISPR/Cas12a系统是近几年研究正热的系统,该系统是由crRNA和Cas12a(Cpf1)蛋白形成的复合体。crRNA能特异性识别并结合特定的DNA序列,引导Cas12a蛋白到相应位置剪切DNA。图1是CRISPR/Cas9系统、CRISPR/Cas12a系统的工作原理示意图。请回答下列问题。
注:PAM是一种短DNA序列,N表示任意碱基。PAM可以帮助Cas9、Cas12a识别和切割目标DNA序列。“”表示在相应位置剪切DNA。
(1)Cas9是一种核酸内切酶,能与_______组成的sgRNA(向导RNA)构成复合体,该复合体能与DNA分子特定碱基序列结合。Cas9催化_______水解,从而使DNA在PAM序列的上游被切断。一般来说,在使用CRISPR/Cas9系统对不同基因进行编辑时,应使用Cas9和_______(填“相同”或“不同”)的sgRNA结合构成复合体进行相关基因的编辑。
(2)在CRISPR/Cas12a系统中,crRNA序列与目的基因特定碱基序列部分结合,结合区域最多含_______种核苷酸。与CRISPR/Cas9系统相比,CRISPR/Cas12a系统中的_______能独立发挥引导功能,切割DNA后形成的是_______(填“黏性”或“平”)末端。
(3)某科研团队基于CRISPR/Cas12a系统对宫颈癌细胞中的KIFC1基因进行敲除,来探讨KIFCI基因在宫颈癌细胞中的功能及对宫颈癌HeLa细胞增殖的影响。他们利用crRNA对应基因序列和PX458质粒(如图2)构建crRNA/Cas12a重组载体,转染至HeLa细胞进行相关研究。
①为保证crRNA对应的基因序列与PX458质粒正确连接,应在扩增该基因序列的一对引物的5'端分别添加________两种限制酶的识别序列。其中P1的碱基序列为5'_______3'(写出前9个碱基,2分)。PX458质粒中利用U6、CMV两个启动子,而不共用同一个启动子的目的是_______。
②将crRNA/Cas12a重组载体成功转染至HeLa细胞。与对照组相比,实验组中KIFCl蛋白表达量,细胞数目的变化如图3所示,由此得出结论是_______。判断依据是:_______,证明HeLa细胞中KIFC1基因敲除成功;实验组细胞数目显著低于对照组,表明KIFC1敲除可参照蛋白使HeLa细胞增殖能力下降。
【答案】(1)①. tracrRNA、crRNA ②. 磷酸二酯键 ③. 不同
(2)①. 8 ②. crRNA ③. 黏性
(3)①. PvitII、EcRI ②. CAGCTGCTC ③. 实现两种基因的独立表达,有利于crRNA、Cas12a各自发挥作用 ④. KIFC1基因可以促进HeLa细胞的增殖 ⑤. 实验组的KIFC1蛋白表达量明显下降,(两组的参照蛋白表达量没有明显差异)
【分析】基因工程技术基本步骤:(1)目的基因的筛选和获取:方法有从基因文库中获取、利用PCR技术扩增和人工合成。(2)基因表达载体的构建:是基因工程的核心步骤,基因表达载体包括目的基因、启动子、终止子和标记基因等。(3)将目的基因导入受体细胞:根据受体细胞不同,导入的方法也不一样。将目的基因导入植物细胞的方法有农杆菌转化法、基因枪法和花粉管通道法;将目的基因导入动物细胞最有效的方法是显微注射法;将目的基因导入微生物细胞的方法是感受态细胞法。(4)目的基因的检测与鉴定:分子水平上的检测:个体水平上的鉴定。
【详解】(1)结合图示可知,Cas9能与tracrRNA、crRNA组成的sgRNA(向导RNA)构成复合体,该复合体能与DNA分子特定碱基序列结合。DNA相邻核苷酸之间通过磷酸二酯键相连,Cas9催化磷酸二酯键水解,从而使DNA在PAM序列的上游被切断。sgRNA的组成部分之一是crRNA,crRNA通过碱基互补配对原则与目标基因的碱基序列互补配对,从而实现精准的切割,不同的基因核苷酸序列不同,因此需要使用Cas9和不同的sgRNA结合构成复合体进行相关基因的编辑。
(2)crRNA序列与目的基因特定碱基序列部分结合,结合区域包含了单链DNA和RNA,DNA的基本单位是四种脱氧核苷酸,RNA的基本单位是四种核糖核苷酸,因此结合区域最多含8种核苷酸。结合图示中的CRISPR/Cas9系统和CRISPR/Cas12a系统可知,CRISPR/Cas12a系统中的crRNA能独立发挥引导功能,切割DNA后形成的是黏性末端。
(3)①质粒上含有3种限制酶识别序列,若选择KpnI限制酶识别序列,对质粒进行切割时会破坏Cas12a基因,因此应选择PvitII、EcRI对质粒进行酶切获得黏性末端,保证目的基因准确接入完成转录,应在扩增该基因序列的一对引物的5'端分别添加PvitII、EcRI两种限制酶的识别序列。扩增目的基因时,引物需要与模板链的3'端结合,按照碱基互补配对原则保证子链从5'向3'延伸,结合图示可知,P1的碱基序列为5′CAGCTGCTC3′。PX458质粒中利用U6、CMV两个启动子,而不共用同一个启动子的目的是实现两种基因的独立表达,有利于crRNA、Cas12a各自发挥作用。
②结合实验结果可知,对照组KIFCl蛋白表达量多于实验组,对照组的细胞数量多于实验组,对照组和实验组的差异是KIFC1基因的有无,因此可得出的结论是KIFC1基因可以促进HeLa细胞的增殖。证明HeLa细胞中KIFC1基因敲除成功的依据是实验组的KIFC1蛋白表达量明显下降,(两组的参照蛋白表达量没有明显差异)。
实验名称
酒精作用
体积分数
低温诱导染色体数目的变化
冲洗卡诺氏固定液处理后的根尖
50%
菊花的组织培养
对外植体进行灭菌
70%
研究土壤中小动物类群的丰富度
杀死样本,并进行防腐处理
70%
DNA的粗提取与鉴定
析出DNA
95%
绿叶中色素的提取和分离
分离绿叶中的色素
无水乙醇
实验步骤的目的
简要操作过程
选择实验材料并分组
将生长状况一致的苹果幼苗栽于多个塑料盆,随机均分成甲、乙、丙三组
设置对照组
对甲组叶片每天定时喷洒适量①_______;
设置探究BR功能的实验组
对乙组叶片每天定时喷洒等量BR溶液,对丙组叶片②_______
测定相关指标,减少叶片差异产生的实验误差
取若干健康成熟叶片置于相应溶液中在自然光下蒸腾过夜,24h后每组随机取6片叶片置于强光下处理3h,期间测定叶绿素荧光参数和气体交换参数。实验组和对照组均要测定③_______
处理实验数据,预期实验结果
若科研人员的推测是正确的,请根据如图甲、丙两组曲线,预期乙组结果,并在答题纸相应位置绘制曲线④_______。
F1表型
有斑纹纺锤形茧
无斑纹纺锤形茧
有斑纹椭圆形茧
无斑纹椭圆形茧
雌蚕
3/60
12/60
3/60
12/60
雄蚕
4/60
16/60
2/60
8/60
相关试卷
这是一份2024-2025学年江苏省淮阴中学高三(上)10月学情检测生物试卷(解析版),共26页。试卷主要包含了单项选择题,多项选择题,非选择题等内容,欢迎下载使用。
这是一份江苏省南通市如东县2024-2025学年高三上学期期中学情检测生物试卷,文件包含江苏省南通市如东县2024-2025学年高三上学期期中学情检测生物试卷pdf、参考答案pdf等2份试卷配套教学资源,其中试卷共10页, 欢迎下载使用。
这是一份江苏省前黄高级中学2024-2025学年高三上学期10月学情检测生物试题,共13页。试卷主要包含了单项选择题,多项选择题,非选择题等内容,欢迎下载使用。

