所属成套资源:2025年高考物理解密专题训练(Word版附解析)
2025年高考物理解密之考点专题训练17电磁振荡与电磁波(Word版附解析)
展开
这是一份2025年高考物理解密之考点专题训练17电磁振荡与电磁波(Word版附解析),共82页。试卷主要包含了关于电磁波,下列说法正确的是,进行工作的等内容,欢迎下载使用。
1.(2024•鼓楼区校级模拟)量子雷达是隐身战机的克星,可以捕捉到普通雷达无法探测到的目标。有一类量子雷达,仍采用发射经典态的电磁波,但在接收机处使用量子增强检测技术以提升雷达系统的性能。下列说法正确的是
A.量子就是粒子
B.隐身战机不向外辐射红外线
C.电磁波在真空中的传播速度与其频率无关
D.量子雷达是利用目标物体发射的电磁波工作的
2.(2024•镇海区校级模拟)如图所示电路中,线圈的直流电阻可忽略不计。闭合开关,待电路达到稳定状态后断开开关,电路中将产生电磁振荡。如果规定线圈中的电流方向从到为正,则从断开开关开始线圈中电流随时间变化的图像是
A.B.
C.D.
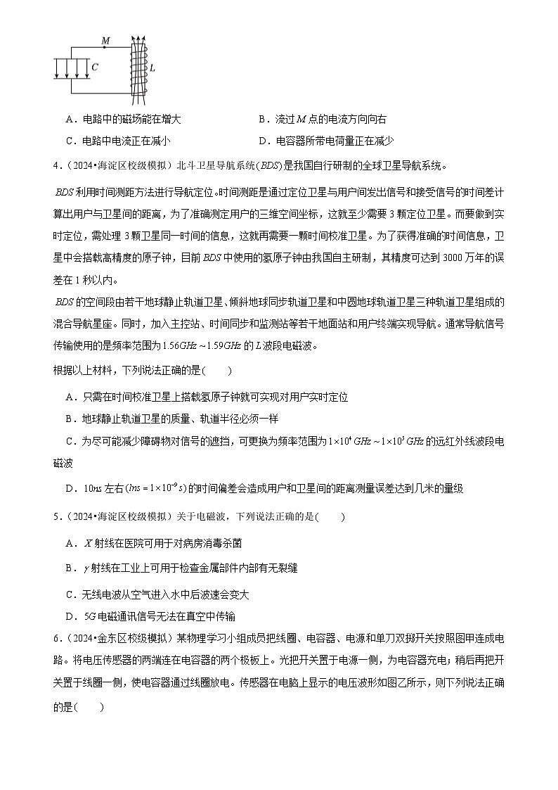
3.(2024•香坊区校级四模)如图为理想振荡电路工作中的某时刻,电容器两极板间的场强的方向与线圈内的磁感应强度的方向如图所示,是电路中的一点。下列说法中正确的是
A.电路中的磁场能在增大B.流过点的电流方向向右
C.电路中电流正在减小D.电容器所带电荷量正在减少
4.(2024•海淀区校级模拟)北斗卫星导航系统是我国自行研制的全球卫星导航系统。
利用时间测距方法进行导航定位。时间测距是通过定位卫星与用户间发出信号和接受信号的时间差计算出用户与卫星间的距离,为了准确测定用户的三维空间坐标,这就至少需要3颗定位卫星。而要做到实时定位,需处理3颗卫星同一时间的信息,这就再需要一颗时间校准卫星。为了获得准确的时间信息,卫星中会搭载高精度的原子钟,目前中使用的氢原子钟由我国自主研制,其精度可达到3000万年的误差在1秒以内。
的空间段由若干地球静止轨道卫星、倾斜地球同步轨道卫星和中圆地球轨道卫星三种轨道卫星组成的混合导航星座。同时,加入主控站、时间同步和监测站等若干地面站和用户终端实现导航。通常导航信号传输使用的是频率范围为的波段电磁波。
根据以上材料,下列说法正确的是
A.只需在时间校准卫星上搭载氢原子钟就可实现对用户实时定位
B.地球静止轨道卫星的质量、轨道半径必须一样
C.为尽可能减少障碍物对信号的遮挡,可更换为频率范围为的远红外线波段电磁波
D.左右的时间偏差会造成用户和卫星间的距离测量误差达到几米的量级
5.(2024•海淀区校级模拟)关于电磁波,下列说法正确的是
A.射线在医院可用于对病房消毒杀菌
B.射线在工业上可用于检查金属部件内部有无裂缝
C.无线电波从空气进入水中后波速会变大
D.电磁通讯信号无法在真空中传输
6.(2024•金东区校级模拟)某物理学习小组成员把线圈、电容器、电源和单刀双掷开关按照图甲连成电路。将电压传感器的两端连在电容器的两个极板上。光把开关置于电源一侧,为电容器充电;稍后再把开关置于线圈一侧,使电容器通过线圈放电。传感器在电脑上显示的电压波形如图乙所示,则下列说法正确的是
A.若电路中的电阻忽略不计,电压一定随时间等幅振荡
B.若增大,则的值将减小
C.在时间段,电流方向为图甲中的逆时针方向
D.在时间段,线圈中储存的磁场能在逐渐增大
7.(2024•泰州模拟)微波炉是利用微波(高频电磁波)进行工作的。微波能穿透玻璃、陶瓷等容器,遇到金属炉壁会反射,遇到水和食物等会被吸收,并使食物内水分子剧烈振动而达到加热目的。某次利用微波炉加热食物时出现了受热不均的情况,造成该现象的主要原因是
A.电磁波在食物内部发生了干涉
B.电磁波在食物内部发生了折射
C.电磁波在食物表面发生了反射
D.电磁波经过食物时发生了衍射
8.(2024•道里区校级模拟)振荡电路如图所示,已知、,开关断开时电容器极板间有一带负电油滴恰好处于静止状态,时将开关闭合,已知油滴始终没有碰到两板,则
A.时,电容器上极板带负电荷
B.在的时间内电路电流减小
C.在的时间内磁场能不断增大
D.在的时间内电场能不断增大
9.(2024•海淀区校级三模)在经典核式结构模型中,氢原子的电子围绕原子核做圆周运动。经典的电磁理论表明电子做加速运动会发射电磁波,同时电子的轨道半径逐渐减小(假设电子的每一圈运动轨道可近似视为圆周),电磁波的发射功率可表示为(拉莫尔公式),其中为电子的加速度,为真空光速,为静电力常数,为电子电荷量。根据经典电磁理论,在电子落到原子核上之前,下列说法正确是
A.电磁波发射功率越来越小
B.电子的动能变化量大于电势能的变化量
C.电子发射的电磁波的波长越来越短
D.电子的物质波的波长越来越长
10.(2024•湖南模拟)我国2016年在贵州落成启用的世界最大的口径球面射电望远镜如图所示,它被誉为“中国天眼”,它可以接收来自宇宙深处的电磁波。关于电磁波,下列说法正确的是
A.电磁波可以在真空中传播
B.麦克斯韦通过实验捕捉到电磁波
C.频率越高的电磁波,波长越长
D.电磁波不能传递信息和能量
二.多选题(共6小题)
11.(2024•中山市校级模拟)在超声波悬浮仪中,由振荡电路产生高频电信号,通过压电陶瓷转换成同频率的超声波,利用超声波最终实现小水珠的悬浮。若振荡电路某时刻线圈中的磁场及电容器两极板所带的电荷如图所示,下列说法正确的是
A.此时电容器的电压正在增大
B.此时电场能正向磁场能转化
C.在线圈中插入铁芯,振荡电路的频率减小
D.增大平行板电容器极板间的距离,振荡电路的频率减小
12.(2024•内江模拟)如图,为测量储物罐中不导电液体的高度,有人设计了一个监测液面高度变化的传感器。将与储物罐外壳绝缘的两块平行金属板构成的电容置于储罐中,电容可通过开关与电感或电源相连,当开关从拨到时,由电感和电容构成的回路中产生振荡电流。通过检测振荡电流的频率变化,可以推知液面的升降情况。关于此装置下面说法正确的是
A.电源电动势越小,则振荡电流的频率越低
B.当电路中电流最大时,电容器两端的电压最小
C.开关拨向瞬间,电感的自感电动势为零
D.检测到振荡电流的频率增加,说明液面高度在降低
13.(2024•青山湖区校级模拟)图中为测量储罐中不导电液体高度的电路,将与储罐外壳绝缘的两块平行金属板构成的电容置于储罐中,电容可通过开关与电感或电源相连。当开关从拨到时,由电感与电容构成的回路中产生的振荡电流如图乙所示。在平行板电容器极板面积一定、两极板间距离一定的条件下,下列说法正确的是
A.储罐内的液面高度降低时电容器的电容减小
B.内电容器放电
C.内回路中磁场能逐渐转化为电场能
D.若电感线圈的自感系数变大,则回路振荡电流的频率将变小
14.(2024•青羊区校级模拟)物理知识在生活生产中有广泛应用,下列说法正确的是
A.医学体检所使用的超检查利用了多普勒效应的原理
B.在电磁波发射技术中,使载波随各种信号而改变的技术叫调制
C.纤维式内窥镜检查人体胃、肠、气管等脏器的内部,利用了光的干涉的原理
D.雷达用的是微波,因为微波传播的直线性好
E.人在沙漠上看到的蜃景是倒立的象,在海上蜃景是正立的像
15.(2024•台州二模)下列说法正确的是
A.在不同的惯性参考系中,物理规律的形式是不同的
B.在振荡电路中,当电流最大时,电容器储存的电场能最小
C.电磁波的波长越长,衍射越明显,有利于电磁波的发射和接收
D.降噪耳机通过发出与噪声振幅、频率相同,相位相反的声波来减噪
16.(2024•湖南模拟)下图甲为超声波悬浮仪,上方圆柱体中,高频电信号(由图乙电路产生)通过压电陶瓷转换成同频率的高频声信号,发出超声波,下方圆柱体将接收到的超声波信号反射回去。两列超声波信号叠加后,会出现振幅几乎为零的点——节点,在节点两侧声波压力的作用下,小水珠能在节点处附近保持悬浮状态,该情境可等效简化为图丙所示情形,图丙为某时刻两列超声波的波形图,、为波源,该时刻、波源产生的波形分别传到了点和点,已知声波传播的速度为,振荡回路的振荡周期为,则下列说法正确的是
A.该超声波悬浮仪是利用干涉原理,且发出的超声波信号频率为
B.两列波叠加稳定后,波源、之间小水珠共有9个悬浮点
C.小水珠在悬浮状态点所受声波压力的合力竖直向下
D.要悬浮仪中的节点个数增加,可拔出图乙线圈中的铁芯
三.填空题(共4小题)
17.(2024•三明模拟)1988年,德国物理学家赫兹对火花放电现象进行深入研究,第一次验证了电磁波的存在。一小组研究电磁振荡实验,图甲为时刻的电路状态,此时电容器正在 (选填“充电”或“放电” ;图乙为通过线圈的电流随时间变化的图像,时刻电场能正在 (选填“增大”、“减小”或“不变” ;要增大振荡频率,可 (选填“增大”、“减小”或“不变” 电容器的电容。
18.(2024•松江区校级三模)为了测量储罐中不导电液体高度,将与储罐外壳绝缘的平行板电容器置于储罐中,先将开关与相连,稳定后再将开关拨到,此时可测出由电感与电容构成的回路中产生的振荡电流的频率。已知振荡电流的频率随电感、电容的增大而减小,若储罐内的液面高度降低,测得的回路振荡电流的频率将 (选填:增大;减小)不计电磁辐射损失,振荡回路的总能量将 (选填:增大;减小)。
19.(2023•长宁区二模)生活中电磁波的使用非常普遍,医院里常用 对病房和手术室进行消毒,飞机场常用 对行李进行安全检查。(选填“无线电波”、“红外线”、“紫外线”、“ 射线”、“ 射线”
20.(2022•河南二模)小嘉同学参加科技展时了解到,现今技术用于传输的电磁波信号频率更高,传播数据的带宽更大,则相对而言,技术所用电磁波波长更 (填长或短),绕过障碍物的能力更 (填强、弱)。小嘉同学还了解到,为接收信号,手机都应该有天线,天线的长度应与信号电磁波的波长成正比,最好为波长的到之间,以前的手机天线伸得很长,现在因为 ,可以为了美观、方便,将手机天线做在了手机内部。
四.解答题(共5小题)
21.(2024•金山区模拟)燃油汽车是常见的交通工具,它使用的能源是汽油。某燃油车从静止开始做匀加速直线运动,经后速度达到。
(1)汽油是能源中的不可再生能源。
①以下也属于不可再生能源的是 。
风能
水能
天然气
太阳能
②汽车行驶过程中,汽油的化学能转化为了汽车及环境的内能和汽车的 能。
(2)该汽车在加速过程中的加速度大小为 ,内运动的距离为 。
(3)若汽车以的速度在平直路面上匀速行驶时,输出功率约为,求此时汽车受到的阻力大小。
(4)余老师驾驶汽车上下班。
①他使用北斗卫星导航系统导航,导航系统传递信息是利用 。
机械波
超声波
引力波
无线电波
②余老师家到学校的直线距离为,某次他驾驶汽车行驶了到学校,用时,则此次他的平均速度大小为 。
③如图,他上班左转通过某十字路口,路面水平,则提供汽车向心力的是 。
重力
弹力
摩擦力
④若他以匀速行驶,发现前方处路口交通信号灯是红灯,立即开始刹车做匀减速直线运动,到路口时恰好停止,则汽车减速的加速度大小约为 。
22.(2024•宝山区模拟)微波炉是一种利用微波加热食物的现代化烹调灶具。微波炉由电源、磁控管、控制电路和烹调腔等部分组成。电源向磁控管提供高压,磁控管在电源激励下,连续产生微波,再经过波导系统,耦合到烹调腔内。
(1)微波炉加热食物时产生微波的器件是 ,微波 (选择:.是、.不是)一种电磁波。
(2)有一台微波炉,它是通过电容屏来实现操作的。当手指接触到电容屏时,由于人体 (选择:.具有、.没有)电导性,手指与电容屏之间会形成一个等效电容。电容的定义式是 。
(3)能放在微波炉里进行键康、安全、有效加热的餐具有 。
.陶瓷餐具
.玻璃餐具
.常规塑料餐具
.金属餐具
(4)当微波辐射到食品上时,食品中的水分子(其中氧原子带有负电,氢原子带有正电)将随微波电场而运动,这种运动与相邻分子间相互作用而产生了类似摩擦的现象,使水温升高,因此食品的温度也就上升了。如图所示,一个水分子处在微波的匀强电场中,则其中氧原子所受电场力的方向 (选择:.向左、.向右),电场力的大小是其中一个氢原子所受电场力的 倍。
(5)如表为某品牌微波炉的技术参数,根据相关数据可知,该微波炉所用微波的波长为 (保留两位有效数字)。若用该微波炉加热食品,正常工作1分钟,微波炉消耗的电能为 。
23.(2024•重庆模拟)电容电池具有无污染、寿命长、充电速度快等诸多优点而广泛应用。某同学想要用电流传感器探究电容电池特性,探究电路如图甲。
(1)第一次探究中,先将开关接1,待电路稳定后再接2。已知电流从上向下流过电流传感器时,电流为正,则电容器充放电过程中的和图像是 。
(2)第二次探究,该同学先将开关接1给电容器充电,待电路稳定后再接3,探究振荡电路的电流变化规律。
①实验小组得到的振荡电路电流波形图像,选取了开关接3之后的振荡电流的部分图像,如图乙,根据图像中、点坐标可知,振荡电路的周期 (结果保留两位有效数字)。
②如果使用电动势更小的电源给电容器充电,则振荡电路的频率将 (填“增大”、“减小”或“不变” 。
③已知电源电动势,测得充电过程图像的面积为,以及振荡电路的周期,可以得到电感线圈的电感表达式 。(用测得的已知量表示)
24.(2022•海淀区校级三模)如图,对于劲度系数为的轻质弹簧和质量为小球组成一维振动系统,我们可以写出任意时刻振子的能量方程为,为任意时刻小球偏离平衡位置的位移,为瞬时速度。若将代入能量方程便可得振子简谐运动方程①式)。振子简谐运动的周期与振子质量的平方根成正比,与振动系统的振动系数的平方根成反比,而与振幅无关,即。
(1)如图,摆长为、摆球质量为的单摆在、间做小角度的自由摆动。请你类比弹簧振动系统从能量守恒的角度类推出单摆的周期公式(重力加速度取;很小时,有。
(2)如图谐振电路,电容大小为,电感大小为。现将开关由1掷到2位置。
.通过对比发现电路中一些状态描述参量与简谐运动中一些状态描述参量的变化规律类似。请你类比两者完成下表,并在图中定性画出电容器上的电量随时间变化的图线(设回路中顺时针电流方向为正方向)。
.通过对比还发现电路中能量的变化规律与力学简谐运动的能量变化规律类似。请你类比①式写出电容电量随时间变化的方程,并类推出谐振电路周期公式。
25.(2022•东城区三模)类比是研究问题的常用方法。
(1)情境1:如图1所示光滑水平面上弹簧振子,钢球质量为、弹簧劲度系数为,建立如图1中所示的坐标轴。时,将钢球拉至处由静止释放,小钢球只在弹力作用下往复运动,此过程中弹性势能与钢球动能相互转化。
求时刻小钢球的加速度;
情境2:如图2所示为振荡电路,回路中电感线圈的自感系数为,电容器的电容为。
如图2所示,时闭合开关,此时电容器两极板带电量分别为、。忽略电磁辐射与回路电阻的热损耗,此后电路自由振荡。
求时刻电容器两极板间的电势差;
(2)在情境1中小球做简谐振动过程中位置随时间周期性变化,根据速度和加速度的定义和,可得加速度。设任意时刻钢球的位置坐标为时,由牛顿第二定律,将加速度代入化简可得,结合小球初始位置为,可得情景1钢球随时间变化的函数表达式:。
情境2中电容器左极板上的电荷随时间周期性变化,根据电流的定义,自感线圈的自感电动势大小,可得自感电动势大小。振荡电路中,任意时刻满足。
类比情境1,请写出情境2中电容器左极板电荷随时间变化的函数表达式,并求出振荡电路的振荡频率。
2025年高考物理解密之电磁振荡与电磁波
参考答案与试题解析
一.选择题(共10小题)
1.(2024•鼓楼区校级模拟)量子雷达是隐身战机的克星,可以捕捉到普通雷达无法探测到的目标。有一类量子雷达,仍采用发射经典态的电磁波,但在接收机处使用量子增强检测技术以提升雷达系统的性能。下列说法正确的是
A.量子就是粒子
B.隐身战机不向外辐射红外线
C.电磁波在真空中的传播速度与其频率无关
D.量子雷达是利用目标物体发射的电磁波工作的
【答案】
【考点】电磁波的波长、频率和波速的关系
【专题】定性思想;归纳法;电磁场理论和电磁波;理解能力
【分析】量子是现代物理的重要概念;一切物体都在不停地向外辐射红外线;任何频率的电磁波在真空中的速度都相等;都是雷达发射电磁波的。
【解答】解:量子是现代物理的重要概念,即一个物理量如果存在最小的不可分割的基本单位,则这个物理量是量子化的,并把最小单位称为量子,故错误;
任何物体都会向外发射红外线,故错误;
任何频率的电磁波在真空中的传播速度都等于光速,故正确;
依据题意,量子雷达仍采用发射经典态的电磁波,不是目标物体发射的电磁波,故错误。
故选:。
【点评】掌握量子的基本概念,知道任何物体都在不停的向外辐射红外线,所有的电磁波在真空中速度都等于光速,知道雷达的工作原理等,基础题。
2.(2024•镇海区校级模拟)如图所示电路中,线圈的直流电阻可忽略不计。闭合开关,待电路达到稳定状态后断开开关,电路中将产生电磁振荡。如果规定线圈中的电流方向从到为正,则从断开开关开始线圈中电流随时间变化的图像是
A.B.
C.D.
【答案】
【考点】电磁振荡及过程分析
【专题】定性思想;推理法;电磁场理论和电磁波;推理能力
【分析】对于电容器来说能通交流隔直流,可知接通达到稳定时,线圈内有电流而电容器上没有电流,断开后,结合线圈的自感作用与电容器的充电与放电的特性分析即可。
【解答】解:接通达到稳定时,线圈内有从流向的电流,结合题意可知,此时电流的方向为正方向;此时电容器上没有电流。当断开开关瞬间,沿正方向的电流要减小,而线圈产生的自感电动势会阻碍电流减少,则电流方向不变,大小在慢慢减小,同时对电容器充电;当电容器充电完毕时,电流为零。接着电容器放电,电流方向与之前相反,为负方向,大小在不断增大,直到电容器放电完毕后,电流反向最大;之后电容器与线圈组成的回路重复以上的过程中,在回路中形成电磁振荡,回路中出现余弦式电流。故正确,错误。
故选:。
【点评】本题关键明确振荡电路的电流是正弦式交变电流,由于自感线圈的作用,电流不能突变。
3.(2024•香坊区校级四模)如图为理想振荡电路工作中的某时刻,电容器两极板间的场强的方向与线圈内的磁感应强度的方向如图所示,是电路中的一点。下列说法中正确的是
A.电路中的磁场能在增大B.流过点的电流方向向右
C.电路中电流正在减小D.电容器所带电荷量正在减少
【答案】
【考点】电磁振荡及过程分析
【专题】定性思想;归纳法;电磁场理论和电磁波;理解能力
【分析】根据安培定则判断出电流方向,然后结合电容器中电场线的方向确定振荡电路是处于充电状态,据此可以分析电路中电流的方向、电场能的变化以及电容器所带电荷量的变化。
【解答】解:根据安培定则可以判断此时电路中通过点的电流方向为水平向左,因为电容器中电场线的方向是竖直向下的,所以上极板带正电,则此时是给电容器充电的过程,可知电流是减小的,磁场能转化为电场能,电容器所带电荷量是增加的,故正确,错误。
故选:。
【点评】能够根据安培定则和电场线的方向确定电路是处于充电过程是解题的关键。
4.(2024•海淀区校级模拟)北斗卫星导航系统是我国自行研制的全球卫星导航系统。
利用时间测距方法进行导航定位。时间测距是通过定位卫星与用户间发出信号和接受信号的时间差计算出用户与卫星间的距离,为了准确测定用户的三维空间坐标,这就至少需要3颗定位卫星。而要做到实时定位,需处理3颗卫星同一时间的信息,这就再需要一颗时间校准卫星。为了获得准确的时间信息,卫星中会搭载高精度的原子钟,目前中使用的氢原子钟由我国自主研制,其精度可达到3000万年的误差在1秒以内。
的空间段由若干地球静止轨道卫星、倾斜地球同步轨道卫星和中圆地球轨道卫星三种轨道卫星组成的混合导航星座。同时,加入主控站、时间同步和监测站等若干地面站和用户终端实现导航。通常导航信号传输使用的是频率范围为的波段电磁波。
根据以上材料,下列说法正确的是
A.只需在时间校准卫星上搭载氢原子钟就可实现对用户实时定位
B.地球静止轨道卫星的质量、轨道半径必须一样
C.为尽可能减少障碍物对信号的遮挡,可更换为频率范围为的远红外线波段电磁波
D.左右的时间偏差会造成用户和卫星间的距离测量误差达到几米的量级
【答案】
【考点】一般卫星参数的计算;电磁波与信息化社会
【专题】电磁场理论和电磁波;推理能力;推理法;定量思想
【分析】根据题意结合卫星特点分析,地球静止轨道卫星的周期相同,轨道半径必须一样,根据波长与频率的关系分析,根据解得。
【解答】解:根据题意,在时间校准卫星上搭载氢原子钟且至少需要3颗定位卫星,才可实现对用户实时定位,故错误;
地球静止轨道卫星的周期相同,轨道半径必须一样,卫星的质量可以不同,故错误;
电磁波的波长越长,越容易发生衍射,能减少障碍物对信号的遮挡,根据
可知电磁波的波长越长,电磁波的频率越低,故为尽可能减少障碍物对信号的遮挡,不可更换为频率范围为的远红外线波段电磁波,故错误;
左右的时间偏差会造成用户和卫星间的距离测量误差约为
故正确。
故选:。
【点评】本题考查电磁波及卫星的特点,解题关键掌握地球静止轨道卫星的特点,注意电磁波频率与波长的关系。
5.(2024•海淀区校级模拟)关于电磁波,下列说法正确的是
A.射线在医院可用于对病房消毒杀菌
B.射线在工业上可用于检查金属部件内部有无裂缝
C.无线电波从空气进入水中后波速会变大
D.电磁通讯信号无法在真空中传输
【答案】
【考点】射线的特点和应用;射线的特点和应用;电磁波的特点和性质(自身属性);无线电波的特点和应用
【专题】电磁场理论和电磁波;归纳法;定性思想;理解能力
【分析】根据紫外线的作用分析;根据射线的作用分析;无线电波从空气进入水中后波速会变小;所有的电磁波都可以在真空中传播。
【解答】解:、紫外线具有杀菌消毒的作用,医院常用紫外线对病房消毒杀菌,故错误;
、射线的穿透能力最强,在工业上常用射线检查金属部件内部有无裂缝,故正确;
、无线电波从空气进入水中后波速会变小,故错误;
、所有的电磁波都可以在真空中传播,故错误。
故选:。
【点评】熟练掌握紫外线、红外线、射线和射线的特点及作用是解题的基础。
6.(2024•金东区校级模拟)某物理学习小组成员把线圈、电容器、电源和单刀双掷开关按照图甲连成电路。将电压传感器的两端连在电容器的两个极板上。光把开关置于电源一侧,为电容器充电;稍后再把开关置于线圈一侧,使电容器通过线圈放电。传感器在电脑上显示的电压波形如图乙所示,则下列说法正确的是
A.若电路中的电阻忽略不计,电压一定随时间等幅振荡
B.若增大,则的值将减小
C.在时间段,电流方向为图甲中的逆时针方向
D.在时间段,线圈中储存的磁场能在逐渐增大
【答案】
【考点】电磁振荡及过程分析
【专题】电磁感应与电路结合;定性思想;推理能力;推理法
【分析】振幅逐渐减小的主要原因是电路向外辐射电磁波;根据电容器的充放电过程的电压随电荷量变化的特点分析判断。
【解答】解:电容器两端的电压逐渐减小的原因有两个分别是电路向外辐射电磁波,和电路本身的发热转化为内能,若电路中的电阻忽略不计,电路仍向外辐射电磁波,电压随时间做减幅振荡,故错误;
若增大,根据电磁振荡的周期公式,可知电路的振荡周期增大,则 增大,故错误;
在时间段,电容器两端的电压为正且在增大,电容器处于正向充电,电流方向为图甲中的顺时针方向,故错误;
在 时间段,电容器两端的电压为正且在减小,电容器处于正向放电,电场能在减小,由能量守恒定律可知,线圈中的磁场能正逐渐增大,故正确。
故选:。
【点评】本题需要熟练掌握电磁振荡过程,分析清楚图象是正确解题的关键,注意区分等幅振荡与阻尼振荡。
7.(2024•泰州模拟)微波炉是利用微波(高频电磁波)进行工作的。微波能穿透玻璃、陶瓷等容器,遇到金属炉壁会反射,遇到水和食物等会被吸收,并使食物内水分子剧烈振动而达到加热目的。某次利用微波炉加热食物时出现了受热不均的情况,造成该现象的主要原因是
A.电磁波在食物内部发生了干涉
B.电磁波在食物内部发生了折射
C.电磁波在食物表面发生了反射
D.电磁波经过食物时发生了衍射
【答案】
【考点】电磁波与信息化社会
【专题】电磁场理论和电磁波;理解能力;学科综合题;应用题;推理法;定性思想
【分析】微波炉利用电磁波工作,两列或几列电磁波在空间相遇时相互叠加,可能出现干涉现象,在某些区域始终加强,在另一些区域则始终削弱,形成稳定的强弱分布的现象。
【解答】解:干涉现象是指两列或几列光波在空间相遇时相互叠加,在某些区域始终加强,在另一些区域则始终削弱,形成稳定的强弱分布的现象。造成微波炉加热食物时出现受热不均的情况的主要原因是电磁波的干涉现象,在加强区和减弱区受热不均匀。故正确,错误。
故选:。
【点评】本题考查微波炉的工作原理及光的干涉现象,难度较低。
8.(2024•道里区校级模拟)振荡电路如图所示,已知、,开关断开时电容器极板间有一带负电油滴恰好处于静止状态,时将开关闭合,已知油滴始终没有碰到两板,则
A.时,电容器上极板带负电荷
B.在的时间内电路电流减小
C.在的时间内磁场能不断增大
D.在的时间内电场能不断增大
【答案】
【考点】电磁振荡及过程分析
【专题】推理法;推理能力;电磁感应与电路结合;定量思想
【分析】根据共点力平衡条件分析判断;根据振荡周期公式得出周期的大小,从而分析出不同时刻的电流大小及电场能和磁场能的变化。
【解答】解:开关断开时,带负电油滴恰好处于静止状态,由共点力平衡条件可知,带电油滴受的电场力竖直向上,由于油滴带负电,电场线方向下,所以开关断开时,电容器上极板带正电荷,故错误;
回路的振荡周期为
代入数据得:
在的时间内,即在时间内,电容器处于放电过程,电路中的电流逐渐增大,故错误;
在的时间内,即在时间内,电容器逆时针方向向充电,电路中的电流逐渐减小,磁场能不断减小,故错误;
在的时间内,即在时间内,电容器顺时针方向向充电,电容器两极板的电压增大,电场变强,电场能不断增大,故正确。
故选:。
【点评】本题主要考查了振荡电路的相关应用,熟悉振荡周期的公式,掌握并会分析电路产生电磁振荡时电路中的电流、电容器极板所带的电荷量随时间周期性变化规律。
9.(2024•海淀区校级三模)在经典核式结构模型中,氢原子的电子围绕原子核做圆周运动。经典的电磁理论表明电子做加速运动会发射电磁波,同时电子的轨道半径逐渐减小(假设电子的每一圈运动轨道可近似视为圆周),电磁波的发射功率可表示为(拉莫尔公式),其中为电子的加速度,为真空光速,为静电力常数,为电子电荷量。根据经典电磁理论,在电子落到原子核上之前,下列说法正确是
A.电磁波发射功率越来越小
B.电子的动能变化量大于电势能的变化量
C.电子发射的电磁波的波长越来越短
D.电子的物质波的波长越来越长
【答案】
【考点】电磁波的发射和接收
【专题】推理法;电磁场理论和电磁波;定性思想;推理能力
【分析】先根据库仑定律分析电子受到的库仑力的变化,再根据牛顿第二定律分析电子的加速度的变化,最后根据拉莫尔公式分析电磁波发射功率的变化;电磁波发射功率逐渐增大,发射的电磁波的频率也逐渐增大,根据分析波长的变化;现根据电场力做功情况 分析电势能和动能的变化,再根据能量守恒定律分析电子的动能变化量与电势能的变化量的关系;电子的轨道半径逐渐减小,电子的速度越来越大,动量也越来越大,根据德布罗意波长公式分析电子的物质波的波长的变化。
【解答】解:电子的轨道半径逐渐减小,由库仑定律可知,电子受到的库仑力增加,由牛顿第二定律知,电子的加速度逐渐增大,根据拉莫尔公式可知,电磁波发射功率逐渐增大,发射的电磁波的频率也逐渐增大,根据可知,波长越来越短,故错误,正确。
电子的轨道半径逐渐减小,电场力做正功,电势能减小,动能增大,电子还要向外辐射能量,根据能量守恒定律可知,电子的动能变化量小于电势能的变化量,故错误;
电子的轨道半径逐渐减小,电子的速度越来越大,动量也越来越大,根据德布罗意波长公式可知,电子的物质波的波长越来越短,故错误。
故选:。
【点评】本题考查了经典的电磁理论,注意物理知识和规律的综合运用,注意掌握能量守恒定律的应用。
10.(2024•湖南模拟)我国2016年在贵州落成启用的世界最大的口径球面射电望远镜如图所示,它被誉为“中国天眼”,它可以接收来自宇宙深处的电磁波。关于电磁波,下列说法正确的是
A.电磁波可以在真空中传播
B.麦克斯韦通过实验捕捉到电磁波
C.频率越高的电磁波,波长越长
D.电磁波不能传递信息和能量
【答案】
【考点】电磁波的发射和接收
【专题】推理法;定性思想;电磁场理论和电磁波;推理能力
【分析】根据电磁波传播不需要介质,赫兹是最早用实验证实电磁波存在,以及公式和电磁波的特点分析求解。
【解答】解:.电磁波传播不需要介质,故可以在真空中传播,故正确;
.赫兹是最早用实验证实电磁波存在、证明麦克斯韦电磁场理论的科学家,故错误;
.由知,频率越高的电磁波,波长越短,故错误;
.电磁波可以传递信息和能量,比如手机收到的信号就是电磁波传播,故错误。
故选:。
【点评】本题考查了电磁波的相关知识,理解电磁波的特点是解决此类问题的关键。
二.多选题(共6小题)
11.(2024•中山市校级模拟)在超声波悬浮仪中,由振荡电路产生高频电信号,通过压电陶瓷转换成同频率的超声波,利用超声波最终实现小水珠的悬浮。若振荡电路某时刻线圈中的磁场及电容器两极板所带的电荷如图所示,下列说法正确的是
A.此时电容器的电压正在增大
B.此时电场能正向磁场能转化
C.在线圈中插入铁芯,振荡电路的频率减小
D.增大平行板电容器极板间的距离,振荡电路的频率减小
【答案】
【考点】电磁振荡及过程分析
【专题】定量思想;推理法;电磁感应与电路结合;推理能力
【分析】由图示磁场方向,根据安培定则判断出电路电流方向,结合电容器两极板间的电场方向,判断振荡过程处于什么阶段;然后根据电磁振荡特点分析答题。
【解答】解:.由安培定则可知,线中的电流方向从上往下看为逆时针,而电容器上极板带正电,此时电容器正在放电,电容器两端的电压正在减小,故错误;
.由于电容器正在放电,电场能减小,由能量守恒定律知,线圈磁场能增大,故电场能正在转化为磁场能,故正确;
.在线圈中插入铁芯,线圈的自感系数增大,根据可知,电路的振荡频率减小,故正确;
.增大平行板电容器极板间的距离,根据可知,电容器的电容减小,由可知,振荡电路的频率增大,故错误。
故选:。
【点评】本题考查电磁振荡的基本过程,根据磁场方向应用安培定则判断出电路电流方向、根据电场方向判断出电容器带电情况是正确解题的关键。
12.(2024•内江模拟)如图,为测量储物罐中不导电液体的高度,有人设计了一个监测液面高度变化的传感器。将与储物罐外壳绝缘的两块平行金属板构成的电容置于储罐中,电容可通过开关与电感或电源相连,当开关从拨到时,由电感和电容构成的回路中产生振荡电流。通过检测振荡电流的频率变化,可以推知液面的升降情况。关于此装置下面说法正确的是
A.电源电动势越小,则振荡电流的频率越低
B.当电路中电流最大时,电容器两端的电压最小
C.开关拨向瞬间,电感的自感电动势为零
D.检测到振荡电流的频率增加,说明液面高度在降低
【答案】
【考点】电磁振荡的周期和频率的计算
【专题】定量思想;归纳法;理解能力;电磁场理论和电磁波
【分析】根据振荡电流的频率公式分析;电流最大时,电容器放电完毕;刚开始放电时,电流最小,电流变化率最大;根据电容的决定式分析。
【解答】解:.根据振荡电流的频率公式可知,振荡频率与电源电动势无关,故错误;
.当电路中电流最大时,电容器放电完毕,此时电容器两端电压最小,故正确;
.开关拨向瞬间,电流最小,电流变化率最大,即此时电感的自感电动势为最大,故错误;
.检测到振荡电流的频率增加,说明电容器的电容减小,根据可知,可知减小,即液面高度在降低,故正确;
故选:。
【点评】掌握振荡电路的频率公式和电容的决定式是解题的基础。
13.(2024•青山湖区校级模拟)图中为测量储罐中不导电液体高度的电路,将与储罐外壳绝缘的两块平行金属板构成的电容置于储罐中,电容可通过开关与电感或电源相连。当开关从拨到时,由电感与电容构成的回路中产生的振荡电流如图乙所示。在平行板电容器极板面积一定、两极板间距离一定的条件下,下列说法正确的是
A.储罐内的液面高度降低时电容器的电容减小
B.内电容器放电
C.内回路中磁场能逐渐转化为电场能
D.若电感线圈的自感系数变大,则回路振荡电流的频率将变小
【答案】
【考点】电磁振荡及过程分析;电磁振荡的图像问题;电磁振荡的周期和频率的影响因素
【专题】定性思想;推理法;交流电专题;推理能力
【分析】当储罐内的液面高度降低时,两板间充入的电介质减少,电容减小,根据振荡周期分析,根据回路的特点分析,据振荡周期公式,可知回路的振荡频率变化。
【解答】解:.根据,储罐内的液面高度降低时减小,电容器的电容减小,故正确;
.时间内,电流减小,磁场减弱,磁场能减小,电场能增大,电容器充电,故错误;
.时间内,电流增大,磁场增强,磁场能增大,电场能减小,回路中电场能逐渐转化为磁场能,故错误;
.根据,若电感线圈的自感系数变大,则回路振荡电流的频率将变小,故正确。
故选:。
【点评】本题考查电磁振荡,学生需掌握振荡电路的基本原理及规律。
14.(2024•青羊区校级模拟)物理知识在生活生产中有广泛应用,下列说法正确的是
A.医学体检所使用的超检查利用了多普勒效应的原理
B.在电磁波发射技术中,使载波随各种信号而改变的技术叫调制
C.纤维式内窥镜检查人体胃、肠、气管等脏器的内部,利用了光的干涉的原理
D.雷达用的是微波,因为微波传播的直线性好
E.人在沙漠上看到的蜃景是倒立的象,在海上蜃景是正立的像
【答案】
【考点】电磁波与信息化社会
【专题】推理法;定性思想;电磁场理论和电磁波;理解能力
【分析】医学体检所使用的超检查利用了多普勒效应的原理;根据调制定义分析;内窥镜的连线是用光导纤维制成的,利用了光的全反射原理;根据雷达的特点分析;根据光的全反射现象分析。
【解答】解:医学体检所使用的超检查,是通过测出反射波的频率变化来确定血流的速度,显然是运用了多普勒效应原理,故正确;
在电磁波发射技术中,使载波随各种信号而改变的技术叫调制,故正确;
纤维式内窥镜检查人体胃、肠、气管等脏器的内部,内窥镜的连线是用光导纤维制成的,利用了光的全反射的原理,故错误;
雷达用的是微波,因为微波传播的直线性好,故正确;
在沙漠上方,越靠近沙漠的空气温度越高,所以在沙漠上方会发生全反射现象,则在沙漠上看到的蜃景是正立的象,而在海上是越靠近海面空气的密度越小,在海面上发生全反射现象,所以在海上蜃景是倒立的像,故错误。
故选:。
【点评】本题考查了多普勒效应、调制、全反射以及雷达的应用,会对生活中光现象用物理知识去解释是关键。
15.(2024•台州二模)下列说法正确的是
A.在不同的惯性参考系中,物理规律的形式是不同的
B.在振荡电路中,当电流最大时,电容器储存的电场能最小
C.电磁波的波长越长,衍射越明显,有利于电磁波的发射和接收
D.降噪耳机通过发出与噪声振幅、频率相同,相位相反的声波来减噪
【答案】
【考点】波的衍射现象实例;电磁振荡及过程分析;波发生稳定干涉的条件
【专题】理解能力;电磁场理论和电磁波;归纳法;定性思想
【分析】物理规律在不同的惯性参考系中的形式是相同的;在振荡电路中,当电流最大时,磁场能最大;电磁波的波长越长,衍射越明显,不利于电磁波的发射和接收;根据波的干涉条件分析。
【解答】解:根据相对论的两个基本假设可知,在不同的惯性参考系中,物理规律的形式是相同的,故错误;
在振荡电路中,当电流最大时,磁场能最大,电容器储存的电场能最小,故正确;
电磁波的波长越长,衍射越明显,不利于电磁波的发射和接收,故错误;
降噪耳机通过发出与噪声振幅、频率相同,相位相反的声波来减噪,故正确。
故选:。
【点评】要知道发射电磁波的条件需要满足两个,一个是开放电路,一个是电磁波的频率足够大。
16.(2024•湖南模拟)下图甲为超声波悬浮仪,上方圆柱体中,高频电信号(由图乙电路产生)通过压电陶瓷转换成同频率的高频声信号,发出超声波,下方圆柱体将接收到的超声波信号反射回去。两列超声波信号叠加后,会出现振幅几乎为零的点——节点,在节点两侧声波压力的作用下,小水珠能在节点处附近保持悬浮状态,该情境可等效简化为图丙所示情形,图丙为某时刻两列超声波的波形图,、为波源,该时刻、波源产生的波形分别传到了点和点,已知声波传播的速度为,振荡回路的振荡周期为,则下列说法正确的是
A.该超声波悬浮仪是利用干涉原理,且发出的超声波信号频率为
B.两列波叠加稳定后,波源、之间小水珠共有9个悬浮点
C.小水珠在悬浮状态点所受声波压力的合力竖直向下
D.要悬浮仪中的节点个数增加,可拔出图乙线圈中的铁芯
【答案】
【考点】机械波的图像问题;电磁振荡及过程分析;波的叠加;波发生稳定干涉的条件;波长、频率和波速的关系
【专题】简谐运动专题;定量思想;推理法;分析综合能力
【分析】根据频率、波速、波长的关系求超声波的频率;判断点是否是加强或减弱点,从而决定小水珠是否浮起;根据电磁振动的频率公式判断波长的变化,从而决定节点的增减;根据小水珠悬浮时的受力情况,确定受超声波的压力方向;质点不随波迁移,只在平衡位置附近振动。
【解答】解:.由丙图可知超声波的波长超声波悬浮仪所发出的超声波信号频率为:
代入数据得:,故错误;
.由丙图可知,波源、振动步调相反,当波程差为波长的整数倍时,该点是振动减弱点,设波源、之间某一点坐标为,悬浮点为振动减弱点,满足
为自然数)
解得:、、、、故两列波叠加稳定后,波源、之间小水珠共有9个悬浮点,故正确;
.小水珠受到重力和声波压力,由共点力平衡条件可知,小水珠在悬浮状态点所受声波压力的合力竖直向上,故错误;
.拔出图乙线圈中的铁芯,振荡回路的振荡周期减小,超声波频率变大,波长变短,相同空间距离内节点个数变多,故正确。
故选:。
【点评】本题主要考查了简谐横波的相关应用,理解简谐横波在不同方向上的运动特点,结合波的叠加原理即可完成分析。
三.填空题(共4小题)
17.(2024•三明模拟)1988年,德国物理学家赫兹对火花放电现象进行深入研究,第一次验证了电磁波的存在。一小组研究电磁振荡实验,图甲为时刻的电路状态,此时电容器正在 充电 (选填“充电”或“放电” ;图乙为通过线圈的电流随时间变化的图像,时刻电场能正在 (选填“增大”、“减小”或“不变” ;要增大振荡频率,可 (选填“增大”、“减小”或“不变” 电容器的电容。
【答案】充电;增大;减小。
【考点】电磁振荡及过程分析
【专题】定量思想;推理法;电磁感应与电路结合;推理能力
【分析】电容器充电过程电路电流减小,电容器所带电荷量增加,电场能增加,根据图乙所示图像分析清楚电磁振荡过程,根据振荡频率的公式分析解答。
【解答】解:图甲中时刻,电流沿逆时针方向,电容器的上极板带正电,电荷流向极板,所以此时电容器正在充电;图乙中根据电流随时间变化的图像可知,时刻通过线圈的电流正在减小,磁场能在减小,根据能量守恒定律可知,电场能在增大;根据振荡频率的公式可知,减小电容器的电容,可以使振荡频率增大。
故答案为:充电;增大;减小。
【点评】解决本题的关键知道在振荡电路中,当电容器充电时,电流在减小,电容器上的电荷量增大,磁场能转化为电场能;当电容器放电时,电流在增大,电容器上的电荷量减小,电场能转化为磁场能,理会根据振荡频率的公式分析问题。
18.(2024•松江区校级三模)为了测量储罐中不导电液体高度,将与储罐外壳绝缘的平行板电容器置于储罐中,先将开关与相连,稳定后再将开关拨到,此时可测出由电感与电容构成的回路中产生的振荡电流的频率。已知振荡电流的频率随电感、电容的增大而减小,若储罐内的液面高度降低,测得的回路振荡电流的频率将 (选填:增大;减小)不计电磁辐射损失,振荡回路的总能量将 (选填:增大;减小)。
【答案】,。
【考点】电磁振荡及过程分析
【专题】归纳法;定性思想;电磁场理论和电磁波;理解能力
【分析】不导电的液面降低,介电常数减小,根据电容器的电容决定式分析电容的变化,进而根据振荡电路的频率公式判断频率的变化;在振荡电流的变化过程中有电能不断的转化为内能。
【解答】解:若储罐内的液面高度降低,相当于电容器两板间的电介质减少,介电常数减小,根据可知,电容器的电容减小,根据可知,振荡电路的频率增大。在电流不断变化的过程中,导线有电阻,会有电能转化为内能,所以振荡回路的总能量减小。
故答案为:,。
【点评】熟练掌握电容器电容的决定式和振荡电路的频率公式是解题的基础。
19.(2023•长宁区二模)生活中电磁波的使用非常普遍,医院里常用 紫外线 对病房和手术室进行消毒,飞机场常用 对行李进行安全检查。(选填“无线电波”、“红外线”、“紫外线”、“ 射线”、“ 射线”
【答案】紫外线,射线。
【考点】紫外线的特点和应用;射线的特点和应用
【专题】定性思想;归纳法;电磁场理论和电磁波;理解能力
【分析】明确电磁波谱中各电磁波的性质以及应用即可正确解答。
【解答】解:由于紫外线具有很强的化学效应,所以医院里常用紫外线对病房和手术室进行消毒;由于射线具有较强的穿透能力,所以飞机场常用射线对行李进行安全检查。
故答案为:紫外线,射线。
【点评】本题主要考查了无线电波和紫外线的作用,只要同学们能记住各利电磁波的特征,题目就迎刃而解了。
20.(2022•河南二模)小嘉同学参加科技展时了解到,现今技术用于传输的电磁波信号频率更高,传播数据的带宽更大,则相对而言,技术所用电磁波波长更 短 (填长或短),绕过障碍物的能力更 (填强、弱)。小嘉同学还了解到,为接收信号,手机都应该有天线,天线的长度应与信号电磁波的波长成正比,最好为波长的到之间,以前的手机天线伸得很长,现在因为 ,可以为了美观、方便,将手机天线做在了手机内部。
【答案】短;弱;波长更短导致天线更短。
【考点】电磁波的发射、传播和接收
【专题】定性思想;推理法;电磁场理论和电磁波;分析综合能力
【分析】由频率和波长的关系,以及与衍射现象的关系进行分析。
【解答】解:根据波长和频率的关系式可得:,可知,频率越高,波长越短,故技术所用电磁波波长更短;
已知频率越高,波长越短,则波的衍射现象更不明显,绕过障碍物的能力更弱;
由于天线的长度和电磁波的波长成正比,电磁波此时波长变短,故天线长度也将变短;
故答案为:短;弱;波长更短导致天线更短。
【点评】本题主要考查了频率和波长的关系,以及与衍射现象的关系,解题关键在于波长与频率为反比关系,频率越高,波长越短。
四.解答题(共5小题)
21.(2024•金山区模拟)燃油汽车是常见的交通工具,它使用的能源是汽油。某燃油车从静止开始做匀加速直线运动,经后速度达到。
(1)汽油是能源中的不可再生能源。
①以下也属于不可再生能源的是 。
风能
水能
天然气
太阳能
②汽车行驶过程中,汽油的化学能转化为了汽车及环境的内能和汽车的 能。
(2)该汽车在加速过程中的加速度大小为 ,内运动的距离为 。
(3)若汽车以的速度在平直路面上匀速行驶时,输出功率约为,求此时汽车受到的阻力大小。
(4)余老师驾驶汽车上下班。
①他使用北斗卫星导航系统导航,导航系统传递信息是利用 。
机械波
超声波
引力波
无线电波
②余老师家到学校的直线距离为,某次他驾驶汽车行驶了到学校,用时,则此次他的平均速度大小为 。
③如图,他上班左转通过某十字路口,路面水平,则提供汽车向心力的是 。
重力
弹力
摩擦力
④若他以匀速行驶,发现前方处路口交通信号灯是红灯,立即开始刹车做匀减速直线运动,到路口时恰好停止,则汽车减速的加速度大小约为 。
【答案】(1)①;②机械能;(2)4,50;(4)①;②10;③;④。
【考点】匀变速直线运动速度与位移的关系;能源的分类与应用;功率的定义、物理意义和计算式的推导;平均速度(定义式方向);匀变速直线运动速度与时间的关系;向心力的来源分析;无线电波的特点和应用
【专题】直线运动规律专题;定量思想;推理法;匀速圆周运动专题;推理能力
【分析】(1)①不可再生能源是指不能短时间内从自然界得到补充,根据自然资源的种类进行分类判断;
②根据汽车使用汽油工作过程中的能量转化和守恒情况进行解答;
(2)根据匀变速直线运动中加速度的计算公式和位移公式进行列式求解;
(3)根据汽车做匀速直线运动的条件对应功率公式代入数据求解阻力大小;
(4)①根据卫星导航系统利用无线电波传输信号的原理进行分析;
②根据平均速度的定义式列式求解;
③根据向心力的来源分析解答;
④根据匀变速直线运动的推论列式求解加速度大小。
【解答】解:(1)①根据资源的种类进行划分,只有天然气属于不能重复利用的资源,属于不可再生资源,故错误,正确;故选:;
②汽车在行驶过程中,汽车的动能改变了,所以汽油的化学能也转化成了机械能;
(2)速度,根据加速度的公式,根据匀变速直线运动的公式,内运动的距离;
(3)已知,匀速行驶时,汽车的牵引力和阻力大小相等,当输出功率约为,此时汽车受到的阻力大小;
(4)①根据汽车导航是利用北斗卫星完成的,和汽车间的信息传输是利用无线电波进行,故错误,正确;故选:。
②根据平均速度的定义是有;
③在水平公路上转弯时,能够充当向心力的只能是地面提供的摩擦力,故错误,正确;故选:;
④汽车的初速度大小为,末速度为0,刹车时位移大小为,根据匀变速直线运动公式,加速度大小为,故正确,错误;故选:。
故答案为:(1)①;②机械能;(2)4,50;(4)①;②10;③;④。
【点评】考查能量转化和守恒思想,向心力的问题和匀变速直线运动的基本规律等,会根据题意进行准确分析和解答。
22.(2024•宝山区模拟)微波炉是一种利用微波加热食物的现代化烹调灶具。微波炉由电源、磁控管、控制电路和烹调腔等部分组成。电源向磁控管提供高压,磁控管在电源激励下,连续产生微波,再经过波导系统,耦合到烹调腔内。
(1)微波炉加热食物时产生微波的器件是 磁控管 ,微波 (选择:.是、.不是)一种电磁波。
(2)有一台微波炉,它是通过电容屏来实现操作的。当手指接触到电容屏时,由于人体 (选择:.具有、.没有)电导性,手指与电容屏之间会形成一个等效电容。电容的定义式是 。
(3)能放在微波炉里进行键康、安全、有效加热的餐具有 。
.陶瓷餐具
.玻璃餐具
.常规塑料餐具
.金属餐具
(4)当微波辐射到食品上时,食品中的水分子(其中氧原子带有负电,氢原子带有正电)将随微波电场而运动,这种运动与相邻分子间相互作用而产生了类似摩擦的现象,使水温升高,因此食品的温度也就上升了。如图所示,一个水分子处在微波的匀强电场中,则其中氧原子所受电场力的方向 (选择:.向左、.向右),电场力的大小是其中一个氢原子所受电场力的 倍。
(5)如表为某品牌微波炉的技术参数,根据相关数据可知,该微波炉所用微波的波长为 (保留两位有效数字)。若用该微波炉加热食品,正常工作1分钟,微波炉消耗的电能为 。
【答案】(1)磁控管、;
(2),;
(3)
(4)、2;
(5)0.12、。
【考点】电场强度与电场力的关系和计算;电磁波与信息化社会
【分析】本题给定一定背景材料,利用所学内容以及材料所给信息可以进行综合分析答题。
第(1)题须结合题干给出材料进行分析;
第(2)题考查电容器的结构以及电容定义式;
第(3)题利用所学知识运用到现实生活情境中进行分析求解;
第(4)题结合电场知识进行分析和解答;
第(5)题最后一问须根据题干给出信息、结合波长与光速的公式以及电功率相关公式进行分析和回答。
【解答】解:(1)根据题干信息“磁控管在电源激励下,连续产生微波”可知,微波炉加热食物时产生微波的器件是磁控管;微波是指频率为的电磁波,故“微波”是电磁波的一种;
(2)电容屏原理:当手指触摸电容屏的表面时,由于人体也具有电导性,手指与导体层之间被玻璃绝缘层隔开,形成一个电容。电容的定义式是;
(3)微波炉的工作原理:食物中含有水分,水的分子是极性分子,当水分子遇上电场时,它会调整自己的方向,一旦电场转动起来,水分子也会跟着转,就好像摩擦生热一样,水分子的这种运动就产生了热量,从而把食物加热。所以用微波炉加热食物时,要选择非金属容器,金属容器在通电后会产生涡流,不但会损伤炉体还不能加热食物。
、陶瓷餐具属于非金属容器,能放在微波炉里进行健康、安全、有效加热,故正确;
、玻璃餐具属于非金属容器,能放在微波炉里进行健康、安全、有效加热,故正确;
、常规塑料餐具在高温时会释放有害物质,不能放在微波炉里进行健康、安全、有效加热,故错误;
、金属餐具在通电后会产生涡流,不但会损伤炉体还不能加热食物,不能放在微波炉里进行加热,故错误;
(4)根据题目描述,微波电场中的水分子,氧原子带负电,氢原子带正电。电场方向为从左向右方向)。电场力的方向对于带正电的氢原子来说,将会是沿着电场方向(即向右),而带负电的氧原子受电场力的方向是相反的(即向左)。因此,氧原子受电场力的方向是向左。由于一个水分子有两个氢原子,并且每个氢原子带正电,电场力的大小对于每个氢原子是相同的,因此电场力的总大小是其中一个氢原子所受电场力的2倍;
(5)从表格得到频率为,输出功率,额定电压,额定电流
根据,代入数据计算可得该微波炉波长为;
电功率为,
加热食品一分钟,消耗的电能;
故答案为:
(1)磁控管、;
(2),;
(3)
(4)、2;
(5)0.12、。
【点评】本题考查学生的综合分析能力,以微波炉为例,综合考察学生电场知识、电容器相关知识以及光学知识,考察内容较为综合,难度适中。
23.(2024•重庆模拟)电容电池具有无污染、寿命长、充电速度快等诸多优点而广泛应用。某同学想要用电流传感器探究电容电池特性,探究电路如图甲。
(1)第一次探究中,先将开关接1,待电路稳定后再接2。已知电流从上向下流过电流传感器时,电流为正,则电容器充放电过程中的和图像是 。
(2)第二次探究,该同学先将开关接1给电容器充电,待电路稳定后再接3,探究振荡电路的电流变化规律。
①实验小组得到的振荡电路电流波形图像,选取了开关接3之后的振荡电流的部分图像,如图乙,根据图像中、点坐标可知,振荡电路的周期 (结果保留两位有效数字)。
②如果使用电动势更小的电源给电容器充电,则振荡电路的频率将 (填“增大”、“减小”或“不变” 。
③已知电源电动势,测得充电过程图像的面积为,以及振荡电路的周期,可以得到电感线圈的电感表达式 。(用测得的已知量表示)
【答案】(1);(2)0.0092;不变;。
【考点】电磁振荡及过程分析
【专题】定量思想;实验能力;实验分析法;实验题;实验探究题;电磁场理论和电磁波
【分析】(1)①结合题设和电容器充放电的特点逐一分析即可判断;
②根据电容器稳定时所带电荷量表达式得出充放电过程通过回路的电荷量 情况,结合电流定义式得出图像所围面积的含义可分析出充放电图像面积关系,分析出增大电阻箱阻值电流变化情况,从而得出充放电过程中电流及电压随时间变化情况即可判断;
(2)③根据图像结合周期性得出振荡电路的周期;
④根据振荡回路的周期公式和周期与频率关系分析即可解题;
⑤结合前面分析和题设计算出电容器的电容,结合振荡回路的周期公式得出电感线圈的电感。
【解答】解:(1)、第一次探究过程为先给电容器充电,后电容器通过放电,给电容器充电过程中电流从上向下流过传感器,即为正,由于充电后电容器右极板带正电,电容器通过放电时,电流从下向上流过传感器,即为负,故错误,正确;
、给电容器充电和电容器放电,通过电压传感器的电流方向均为从右向左,都为正,故错误,正确。
故选:。
(2)由图乙可知:
由振荡周期:可知,如果使用电动势更大的电源给电容器充电,则振荡电路的周期不变,则频率也不变。
充电过程图像的面积为,则有:
可得:
振荡周期为:
联立可得:。
故答案为:(1);(2)0.0092;不变;。
【点评】本题考查观察电容器的充放电实验,涉及振荡回路知识,熟悉实验原理是解题的关键。
24.(2022•海淀区校级三模)如图,对于劲度系数为的轻质弹簧和质量为小球组成一维振动系统,我们可以写出任意时刻振子的能量方程为,为任意时刻小球偏离平衡位置的位移,为瞬时速度。若将代入能量方程便可得振子简谐运动方程①式)。振子简谐运动的周期与振子质量的平方根成正比,与振动系统的振动系数的平方根成反比,而与振幅无关,即。
(1)如图,摆长为、摆球质量为的单摆在、间做小角度的自由摆动。请你类比弹簧振动系统从能量守恒的角度类推出单摆的周期公式(重力加速度取;很小时,有。
(2)如图谐振电路,电容大小为,电感大小为。现将开关由1掷到2位置。
.通过对比发现电路中一些状态描述参量与简谐运动中一些状态描述参量的变化规律类似。请你类比两者完成下表,并在图中定性画出电容器上的电量随时间变化的图线(设回路中顺时针电流方向为正方向)。
.通过对比还发现电路中能量的变化规律与力学简谐运动的能量变化规律类似。请你类比①式写出电容电量随时间变化的方程,并类推出谐振电路周期公式。
【答案】(1)见解析;(2)见解析
【考点】简谐运动的回复力;电磁振荡及过程分析;简谐运动的概念;单摆及单摆的条件
【专题】推理能力;简谐运动专题;推理法;定性思想
【分析】(1)根据单摆的能量公式结合数学知识完成分析;
(2)用类比的方法得出电磁振荡的相关知识,结合简谐运动的周期公式完成分析。
【解答】解:(1)单摆的能量方程为
在很小的时候
又
将代入能量方程可得单摆简谐运动方程为:
由此可得单摆的振动系数为
所以单摆的周期为
(2)、类比简谐运动中一些状态描述参量的变化规律可得:
如上述的表格所示。
、类似简谐运动的能量变化规律
可得电容电量随时间变化的方程为
可知
则谐振电路周期公式为
故答案为:(1)见解析;(2)见解析
【点评】本题中主要考查了简谐运动的回复力和能量的关系,需要学生理解类比法的应用,对学生的学习对比能力有一定的要求。
25.(2022•东城区三模)类比是研究问题的常用方法。
(1)情境1:如图1所示光滑水平面上弹簧振子,钢球质量为、弹簧劲度系数为,建立如图1中所示的坐标轴。时,将钢球拉至处由静止释放,小钢球只在弹力作用下往复运动,此过程中弹性势能与钢球动能相互转化。
求时刻小钢球的加速度;
情境2:如图2所示为振荡电路,回路中电感线圈的自感系数为,电容器的电容为。
如图2所示,时闭合开关,此时电容器两极板带电量分别为、。忽略电磁辐射与回路电阻的热损耗,此后电路自由振荡。
求时刻电容器两极板间的电势差;
(2)在情境1中小球做简谐振动过程中位置随时间周期性变化,根据速度和加速度的定义和,可得加速度。设任意时刻钢球的位置坐标为时,由牛顿第二定律,将加速度代入化简可得,结合小球初始位置为,可得情景1钢球随时间变化的函数表达式:。
情境2中电容器左极板上的电荷随时间周期性变化,根据电流的定义,自感线圈的自感电动势大小,可得自感电动势大小。振荡电路中,任意时刻满足。
类比情境1,请写出情境2中电容器左极板电荷随时间变化的函数表达式,并求出振荡电路的振荡频率。
【答案】(1)时刻小钢球的加速度为;时刻电容器两极板间的电势差为;
(2)振荡电路的振荡频率为。
【考点】电磁振荡
【专题】定量思想;推理法;磁场 磁场对电流的作用;推理能力
【分析】(1)根据牛顿第二定律和电容器定义式列式可求;
(2)类比弹簧振子钢球位置随时间变化的函数表达式写出电容器两极板电荷量随时间变化的函数表达式,即可知电磁振荡周期,根据求频率。
【解答】解:(1)弹簧弹力提供小球加速度
解得:;
电容器电容
解得:;
(2)类比弹簧振子钢球位置随时间变化的函数表达式
可得电容器两极板电荷量随时间变化的函数表达式
振荡周期:
振荡频率:。
答:(1)时刻小钢球的加速度为;时刻电容器两极板间的电势差为;
(2)振荡电路的振荡频率为。
【点评】本题主要考查学生知识的迁移能力,将弹簧振子与电磁振荡类比,仔细阅读题干信息,难度不大。
考点卡片
1.平均速度(定义式方向)
【知识点的认识】
1.定义:平均速度是描述作变速运动物体运动快慢的物理量.一个作变速运动的物体,如果在一段时间t内的位移为s,则我们定义v=为物体在这段时间(或这段位移)上的平均速度.平均速度也是矢量,其方向就是物体在这段时间内的位移的方向.
2.平均速度和平均速率的对比:
【命题方向】
例1:一个朝着某方向做直线运动的物体,在时间t内的平均速度是v,紧接着内的平均速度是,则物体在这段时间内的平均速度是( )
A.v B.v C.vD.v
分析:分别根据求出两段时间内的位移,从而根据总位移和总时间求出平均速度的大小.
解:物体的总位移x=,则这段时间内的平均速度.故D正确,A、B、C错误.
故选D.
点评:解决本题的关键掌握平均速度的定义式,并能灵活运用.
【解题思路点拨】
2.匀变速直线运动速度与时间的关系
【知识点的认识】
匀变速直线运动的速度—时间公式:vt=v0+at.其中,vt为末速度,v0为初速度,a为加速度,运用此公式解题时要注意公式的矢量性.在直线运动中,如果选定了该直线的一个方向为正方向,则凡与规定正方向相同的矢量在公式中取正值,凡与规定正方向相反的矢量在公式中取负值,因此,应先规定正方向.(一般以v0的方向为正方向,则对于匀加速直线运动,加速度取正值;对于匀减速直线运动,加速度取负值.)
【命题方向】
例1:一个质点从静止开始以1m/s2的加速度做匀加速直线运动,经5s后做匀速直线运动,最后2s的时间内使质点做匀减速直线运动直到静止.求:
(1)质点做匀速运动时的速度;
(2)质点做匀减速运动时的加速度大小.
分析:根据匀变速直线运动的速度时间公式求出5s末的速度,结合速度时间公式求出质点速度减为零的时间.
解答:(1)根据速度时间公式得,物体在5s时的速度为:
v=a1t1=1×5m/s=5m/s.
(2)物体速度减为零的时间2s,做匀减速运动时的加速度大小为:
a2==2.5m/s2
答:(1)质点做匀速运动时的速度5m/s;
(2)质点做匀减速运动时的加速度大小2.5m/s2.
点评:解决本题的关键掌握匀变速直线运动的速度时间公式和位移时间公式,并能灵活运用.
例2:汽车以28m/s的速度匀速行驶,现以4.0m/s2的加速度开始刹车,则刹车后4s末和8s末的速度各是多少?
分析:先求出汽车刹车到停止所需的时间,因为汽车刹车停止后不再运动,然后根据v=v0+at,求出刹车后的瞬时速度.
解答:由题以初速度v0=28m/s的方向为正方向,
则加速度:a==﹣4.0m/s2,
刹车至停止所需时间:t==s=7s.
故刹车后4s时的速度:v3=v0+at=28m/s﹣4.0×4m/s=12m/s
刹车后8s时汽车已停止运动,故:v8=0
答:刹车后4s末速度为12m/s,8s末的速度是0.
点评:解决本题的关键掌握匀变速直线运动的速度与时间公式v=v0+at,以及知道汽车刹车停止后不再运动,在8s内的速度等于在7s内的速度.解决此类问题一定要注意分析物体停止的时间.
【解题方法点拨】
1.解答题的解题步骤(可参考例1):
①分清过程(画示意图);
②找参量(已知量、未知量)
③明确规律(匀加速直线运动、匀减速直线运动等)
④利用公式列方程(选取正方向)
⑤求解验算.
2.注意vt=v0+at是矢量式,刹车问题要先判断停止时间.
3.匀变速直线运动速度与位移的关系
【知识点的认识】
匀变速直线运动位移与速度的关系.
由位移公式:x=v0t+at2和速度公式v=v0+at消去t得:v2﹣=2ax.
匀变速直线运动的位移﹣速度关系式反映了初速度、末速度、加速度与位移之间的关系.
①此公式仅适用于匀变速直线运动;
②式中v0和v是初、末时刻的速度,x是这段时间的位移;
③公式中四个矢量v、v0、a、x要规定统一的正方向.
【命题方向】
美国“肯尼迪号”航空母舰上有帮助飞机起飞的弹射系统,已知“F﹣A15”型战斗机在跑道上加速时产生的加速度为4.5m/s2,起飞速度为50m/s.若该飞机滑行100m时起飞,则弹射系统必须使飞机具有的初速度为( )
A、30m/s B、10m/s C、20m/s D、40m/s
分析:已知飞机的加速度、位移、末速度,求解飞机的初速度,此题不涉及物体运动的时间,选用匀变速直线运动的位移—时间公式便可解决.
解答:设飞机的初速度为v0,已知飞机的加速度a、位移x、末速度v,此题不涉及物体运动的时间,
由匀变速直线运动的位移—时间公式:
解得:v0=40m/s
故选:D。
点评:本题是匀变速直线运动的基本公式的直接应用,属于比较简单的题目,解题时要学会选择合适的公式,这样很多问题就会迎刃而解了.
【解题思路点拨】
解答题解题步骤:
(1)分析运动过程,画出运动过程示意图.
(2)设定正方向,确定各物理量的正负号.
(3)列方程求解:先写出原始公式,再写出导出公式:“由公式…得…”.
4.向心力的来源分析
【知识点的认识】
1.向心力的确定
(1)确定圆周运动的轨道所在的平面及圆心的位置。
(2)分析物体的受力情况,找出所有的力沿半径方向指向圆心的合力,该力就是向心力。
2.向心力的来源
向心力是按力的作用效果命名的,可以是重力、弹力、摩擦力等各种力,也可以是几个力的合力或某个力的分力,因此在受力分析中要避免再另外添加向心力。
3.解决圆周运动问题步骤
(1)审清题意,确定研究对象;
(2)分析物体的运动情况,即物体的线速度、角速度、周期、轨道平面、圆心、半径等;
(3)分析物体的受力情况,画出受力示意图,确定向心力的来源;
(4)根据牛顿运动定律及向心力公式列方程。
【命题方向】
如图所示,在匀速转动的圆筒内壁上有一个小物体随圆筒一起运动,小物体所需要的向心力由以下哪个力来提供( )
A、重力 B、弹力 C、静摩擦力 D、滑动摩擦力
分析:本题中应该首先对物体进行受力分析和运动情况分析,然后确定向心力来源!
解答:物体做匀速圆周运动,合力指向圆心;
受力如图;重力G与静摩擦力f平衡,支持力N提供向心力;
故选:B。
点评:本题要对物体进行运动分析和受力分析,要注意匀速圆周运动中合力指向圆心!
【解题思路点拨】
确定向心力来源的方法:
1.确定圆周运动的轨道所在的平面及圆心的位置。
2.分析物体的受力情况,找出所有的力沿半径方向指向圆心的合力,该力就是向心力。
5.卫星或行星运行参数的计算
【知识点的认识】
对于一般的人造卫星而言,万有引力提供其做圆周运动的向心力。于是有:
①G=m→v=
②G=mω2r→ω=
③G=m→T=
④G=ma→a=G
在卫星运行的过程中,根据题目给出的参数,选择恰当的公式求解相关物理量。
【解题思路点拨】
2005年10月12日,我国成功地发射了“神舟”六号载人宇宙飞船,飞船进入轨道运行若干圈后成功实施变轨进入圆轨道运行,经过了近5天的运行后,飞船的返回舱顺利降落在预定地点.设“神舟”六号载人飞船在圆轨道上绕地球运行n圈所用的时间为t,若地球表面重力加速度为g,地球半径为R,求:
(1)飞船的圆轨道离地面的高度;
(2)飞船在圆轨道上运行的速率.
分析:研究“神舟”六号载人飞船在圆轨道上绕地球做匀速圆周运动,根据万有引力等于向心力列出方程,根据地球表面忽略地球自转时万有引力等于重力列出方程进行求解即可.
解答:(1)“神舟”六号载人飞船在圆轨道上绕地球运行n圈所用的时间为t,
①
研究“神舟”六号载人飞船在圆轨道上绕地球做匀速圆周运动,根据万有引力定律分别对地球表面物体和飞船列出方程得:
②
根据地球表面忽略地球自转时万有引力等于重力列出方程得:
③
r=R+h④
由①②③④解得:
②由线速度公式得:
∴
答:(1)飞船的圆轨道离地面的高度是;
(2)飞船在圆轨道上运行的速率是.
点评:本题要掌握万有引力的作用,天体运动中万有引力等于向心力,地球表面忽略地球自转时万有引力等于重力,利用两个公式即可解决此问题.只是计算和公式变化易出现错误.
【解题思路点拨】
在高中阶段,一般把卫星的运行看作匀速圆周运动,万有引力完全充当圆周运动的向心力。但是计算的公式比较多,需要根据题目给出的参数,选择恰当的公式进行计算。
6.功率的定义、物理意义和计算式的推导
【知识点的认识】
1.义:功与完成这些功所用时间的比值.
2.理意义:描述做功的快慢。
3.质:功是标量。
4.计算公式
(1)定义式:P=,P为时间t内的平均功率.
(2)机械功的表达式:P=Fvcsα(α为F与v的夹角)
①v为平均速度,则P为平均功率.
②v为瞬时速度,则P为瞬时功率.
推导:如果物体的受力F与运动方向的夹角为α,从计时开始到时刻t这段时间内,发生的位移是l,则力在这段时间所做的功
W=Flcsα
因此有
P==csα
由于位移l是从开始计时到时刻t这段时间内发生的,所以是物体在这段时间内的平均速度v,于是上式就可以写成
P=Fvcsα
可见,力对物体做功的功率等于沿运动方向的分力与物体速度的乘积。
通常情况下,力与位移的方向一致,即F与v的夹角一致时,csα=1,上式可以写成P=Fv。
从以上推导过程来看,P=Fv中的速度v是物体在恒力F作用下的平均速度,所以这里的功率P是指从计时开始到时刻t的平均功率。如果时间间隔非常小,上述平均速度就可以看作瞬时速度,这个关系式也就可以反映瞬时速度与瞬时功率的关系。
5.额定功率:机械正常工作时输出的最大功率.
6.实际功率:机械实际工作时输出的功率.要求不大于额定功率.
【命题方向】
下列关于功率和机械效率的说法中,正确的是( )
A、功率大的机械,做功一定多
B、做功多的机械,效率一定高
C、做功快的机械,功率一定大
D、效率高的机械,功率一定大
分析:根据P=知,做功多.功率不一定大,根据η=,判断效率与什么有关.
解答:A、根据P=知,功率大,做功不一定多。故A错误。
BD、根据η=,知做功多,效率不一定高,效率高,功率不一定大。故B、D错误。
C、功率是反映做功快慢的物理量,做功快,功率一定大。故C正确。
故选:C。
点评:解决本题的关键知道功率反映做功快慢的物理量,功率大,做功不一定多.做功多,效率不一定高.
【解题思路点拨】
1.功率是反映做功快慢的物理量,与功的多少没有直接关系。
2.功率的定义式P=适用于任何做功的情况。
7.简谐运动的定义、运动特点与判断
【知识点的认识】
一、机械振动
1.机械振动:物体或物体的一部分在一个位置附近的往复运动,简称振动。
2.两个振动中的概念
(1)平衡位置:回复力为零的位置,也是振动物体在静止时所处的位置。
(2)回复力:振动物体偏离平衡位置后所受到的阻碍它离开平衡位置,使它回到平衡位置的力。
①与圆周运动中的向心力一样,回复力是振动问题中根据力的效果命名的一个效果力,它可由某一个力充当、某几个力的合力充当或某一个力的分力来充当。
②与圆周运动中的向心力总是指向圆心类似,振动过程中的回复力的方向总是指向平衡位置。
二、弹簧振子
1.定义:小球与弹簧组成的系统,他是一个理想化模型。
2.弹簧振子示意图:
三、简谐运动
1.概念:如果物体的位移与时间的关系遵从正弦函数的规律,即它的振动图像(x﹣t图像)是一条正弦曲线,这样的振动是一种简谐运动。
2.简谐运动是最基本的振动,弹簧振子中小球的运动就是简谐运动。
3.简谐运动是一种变加速运动。
四、简谐运动的特点
瞬时性、对称性和周期性。
【命题方向】
关于简谐运动,下列说法正确的是( )
A、物体在一个位置附近的往复运动称为简谐运动
B、由于做简谐运动的物体受回复力作用,所以简谐运动一定是受迫振动
C、如果物体的位移与时间关系图像是一条余弦曲线,则物体做的是简谐运动
D、如果物体的位移与时间关系图像是一条正弦曲线,则物体做的可能不是简谐运动
分析:根据简谐振动的特征F=﹣kx判断;简谐振动不是受迫振动;根据位移与时间的关系判断。
解答:A、物体在一个位置附近的往复运动不一定是简谐运动,物体做简谐运动时,回复力与偏离平衡位置位移的关系是F=﹣kx,负号表示回复力的方向与偏离平衡位置位移的方向相反,故A错误;
B、系统在驱动力作用下的振动叫做受迫振动,受迫振动的周期由驱动力的周期决定;做简谐运动的周期由自身结构决定,故B错误;
CD、根据简谐振动中位移随时间变化的特点,如果物体的位移与时间关系图像是一条正弦或余弦曲线,则物体做的是简谐运动,故C正确,D错误。
故选:C。
点评:该题考查对简谐振动以及简谐振动的特点的理解,解答本题关键是掌握简谐振动的特征。
【解题思路点拨】
1.实际物体看作弹簧振子的四个条件
(1)弹簧的质量比小球的质量小得多,可以认为质量集中于振子(小球)。
(2)构成弹簧振子的小球体积足够小,可以认为小球是一个质点。
(3)忽略弹簧以及小球与水平杆之间的摩擦力。
(4)小球从平衡位置被拉开的位移在弹性限度内。
2.简谐运动的位移
位移的表示方法:以平衡位置为坐标原点,以振动所在的直线为坐标轴,规定正方向,则某时刻振子偏离平衡位置的位移可用该时刻振子所在位置的坐标来表示。
3.简谐运动的速度
(1)物理含义:速度是描述振子在平衡位置附近振动快慢的物理量。在所建立的坐标轴(也称“一维坐标系”)上,速度的正、负号表示振子运动方向与坐标轴的正方向相同或相反。
(2)特点:如图所示为一简谐运动的模型,振子在O点速度最大,在A、B两点速度为零。
4.判断一个振动为简谐运动的方法:
(1)通过对位移的分析,列出位移—时间表达式,利用位移—时间图像是否满足正弦规律来判断。
(2)对物体进行受力分析,求解物体所受力在振动方向上的合力,利用物体所受的回复力是否满足F=﹣kx 进行判断。
(3)根据运动学知识,分析求解振动物体的加速度,利用简谐运动的运动学特征a=﹣x是进行判断。
8.简谐运动的回复力
【知识点的认识】
1.回复力定义:如果物体在运动方向上所受的力与它偏离平衡位置位移的大小成正比,并且总是指向平衡位置,质点的运动就是简谐运动。用数学式表达即为F=﹣kx。
2.加速度:a==﹣
3.运动性质:变速度运动
【命题方向】
如图所示,竖直悬挂的轻弹簧下端系着A、B两物块,mA=0.1kg,mB=0.5kg,弹簧伸长15cm,若剪断A、B间的细绳,A做简谐振动,g取10m/s2,求:
(1)物块A做简谐运动的振幅是多少;
(2)物块A在最高点时弹簧的弹力。
分析:(1)先研究AB两球,由平衡关系要得出劲度系数;刚剪断细线时小球的加速度最大,此处相当于是小球到达简谐运动的振幅处。
(2)剪断绳子是瞬间,小球A的加速度最大,此时小球A受到的合力大小等于B的重力,由此求出加速度;
由简谐振动的对称性,小球A在等高点的加速度与小球A在最低点的加速度大小相等,由此求出弹簧对A的作用力的大小和方向。
解答:(1)由两球静止时的力平衡条件,得弹簧的劲度系数为:
由kx=(mA+mB)g;
k==40N/m
剪断A、B间细线后,A球静止悬挂时的弹簧的伸长量为xA==0.025m;
弹簧伸长量为0.025m时下端的位置就是A球振动中的平衡位置。
悬挂B球后又剪断细线,相当于用手把A球下拉后又突然释放,刚剪断细线时弹簧比静止悬挂A球多伸长的长度就是振幅,即A=x﹣xA=15cm﹣2.5cm=12.5cm;
(2)振动过程中物块A最大加速度为:am==50m/s2
物块A在最高点时具有最大加速度,加速度的方向向下,重力与弹簧的弹力一起提供加速度,由牛顿第二定律得:
F+mAg=mAam
代入数据得:F=4N,方向竖直向下;
答:(1)物块A做简谐运动的振幅是12.5cm;
(2)物块A在最高点时弹簧的弹力大小为4N,方向竖直向下。
点评:解决简谐运动的题目应注意找出平衡位置,找出了平衡位置即能确定振幅及最大加速度。
【解题思路点拨】
1.回复力的来源
(1)回复力是指将振动的物体拉回到平衡位置的力,同向心力一样是按照力的作用效果来命名的。
(2)回复力可以由某一个力提供,如水平弹簧振子的回复力即为弹簧的弹力;也可能是几个力的合力,如竖直悬挂的弹簧振子的回复力是弹簧弹力和重力的合力;还可能是某一力的分力。归纳起来,回复力一定等于振动物体在振动方向上所受的合力。分析物体的受力时不能再加上回复力。
2.关于k值:公式F=﹣kx中的k指的是回复力与位移的比例系数,而不一定是弹簧的劲度系数,系数k由振动系统自身决定。
3.加速度的特点:根据牛顿第二定律得a==﹣,表明弹篮振子做简谐运动时,振子的加速度大小与位移大小成正比,加速度方向与位移方向相反。
4.回复力的规律:因x=Asin (ωt+φ),故回复力F=﹣kx=﹣kAsin (ωt+φ),可见回复力随时间按正弦规律变化。
5.判断一个振动为简谐运动的方法:
(1)通过对位移的分析,列出位移—时间表达式,利用位移—时间图像是否满足正弦规律来判断。
(2)对物体进行受力分析,求解物体所受力在振动方向上的合力,利用物体所受的回复力是否满足F=﹣kx 进行判断。
(3)根据运动学知识,分析求解振动物体的加速度,利用简谐运动的运动学特征a=﹣x是进行判断。
9.单摆及单摆的条件
【知识点的认识】
1.定义:如图所示,在细线的一端拴一个小球,另一端固定在悬点上,如果线的伸长和质量都不计,球的直径比摆线短得多,这样的装置叫做单摆。
2.视为简谐运动的条件:摆角小于5°。
【命题方向】
在如图所示的装置中,可视为单摆的是( )
分析:单摆是由质量可以忽略的不可伸长的细绳,体积小而密度大的小球组成,单摆上端要固定,单摆摆动过程摆长不能发生变化。
解答:可视为单摆的装置,要求要用没有弹性的细线,摆动过程中摆线的长度不能发生变化,
A、摆线用细线,摆动过程中长度不发生变化,是可以视为单摆的,故A正确
B、摆线用的是细橡皮筋,摆动过程中长度会发生变化,不能视为单摆,故B错误
C、摆线用的是粗麻绳,粗麻绳的质量不能忽略,单摆的重心不在摆球的球心上,不能视为单摆,故C错误
D、由于细线跨在了一个轮子上,小球在摆动过程中,摆长会发生变化,不能视为单摆,故D错误
故选:A。
点评:本题考查了单摆的构成,掌握基础知识是解题的前提,根据题意应用基础知识即可解题;平时要注意基础知识的学习与积累。
【解题思路点拨】
1.对单摆的装置要求
(1 )对摆线:一是要求无弹性;二是要求轻质细线,其质量相对小球可忽略不计;三是其长度远大于小球的半径。
(2)对小球:一是要求质量大;二是体积小,即小球要求是密度大的实心球。
2.单摆做简谐运动的条件:
(1)最大摆角很小;
(2)空气阻力可以忽略不计。
3.弹簧振子与单摆
10.波长、频率和波速的关系
【知识点的认识】
描述机械波的物理量
(1)波长λ:两个相邻的、在振动过程中对平衡位置的位移总是相同的质点间的距离叫波长.
在横波中,两个相邻波峰(或波谷)间的距离等于波长.在纵波中,两个相邻密部(或疏部)间的距离等于波长.
(2)频率f:波的频率由波源决定,无论在什么介质中传播,波的频率都不变.
(3)波速v:单位时间内振动向外传播的距离.波速的大小由介质决定.
(4)波速与波长和频率的关系:v=λf.
【命题方向】
常考题型:
如图所示是一列简谐波在t=0时的波形图象,波速为v=10m/s,此时波恰好传到I点,下列说法中正确的是( )
A.此列波的周期为T=0.4s
B.质点B、F在振动过程中位移总是相等
C.质点I的起振方向沿y轴负方向
D.当t=5.1s时,x=10m的质点处于平衡位置处
E.质点A、C、E、G、I在振动过程中位移总是相同
【分析】由波形图可以直接得出波的波长,根据v=求解周期,根据波形图来确定I处的起振方向,当质点间的距离为波长的整数倍时,振动情况完全相同,当质点间的距离为半波长的奇数倍时,振动情况相反.
解:A、由波形图可知,波长λ=4m,则T=,故A正确;
B、质点B、F之间的距离正好是一个波长,振动情况完全相同,所以质点B、F在振动过程中位移总是相等,故B正确;
C、由图可知,I刚开始振动时的方向沿y轴负方向,故C正确;
D、波传到x=l0m的质点的时间t′=,t=5.1s时,x=l0m的质点已经振动4.1s=10T,所以此时处于波谷处,故D错误;
E、质点A、C间的距离为半个波长,振动情况相反,所以位移的方向不同,故D错误;
故选:ABC
【点评】本题考察了根据波动图象得出振动图象是一重点知识,其关键是理解振动和波动的区别.
【解题方法点拨】
牢记机械振动的有关公式,熟练的进行公式之间的转化与计算。
11.机械波的图像问题
【知识点的认识】
横波的图象
如图所示为一横波的图象。纵坐标表示某一时刻各个质点偏离平衡位置的位移,横坐标表示在波的传播方向上各个质点的平衡位置。它反映了在波传播的过程中,某一时刻介质中各质点的位移在空间的分布。简谐波的图象为正弦(或余弦)曲线。
【命题方向】
(1)第一类常考题型:波的图象的理解与应用
如图为一列沿x轴负方向传播的简谐横波在t=0时的波形图,当Q点在t=0时的振动状态传到P点时,则 B
A.1cm<x<3cm范围内的质点正在向y轴的负方向运动
B.Q处的质点此时的加速度沿y轴的正方向
C.Q处的质点此时正在波峰位置
D.Q处的质点此时运动到P处。
分析:由题意利用平移法可知Q点的状态传到P点时的波形图,由波形图可判断各点的振动情况。
解:当Q点在t=0时的振动状态传到P点时,Q点在t=0时的波沿也向左传到P点,所以x=0cm处质点在波谷,x=2cm处质元在波峰,则1cm<x<2cm向y轴的正方向运动,2cm<x<3cm向y轴的负方向运动,A错误;
Q点振动四分之三周期后到达波谷加速度沿y轴的正方向最大,质点不能平移,B正确,C D错误。
故选B。
点评:本题画波形是关键,只要画出新的波形各点的振动即可明确!
第二类常考题型:波的传播方向与质点的振动方向的判断
一列沿x轴正方向传播的简谐机械横波,波速为4m/s。某时刻波形如图所示,下列说法正确的是( )
A.这列波的振幅为4cm
B.这列波的周期为1s
C.此时x=4m处质点沿y轴负方向运动
D.此时x=4m处质点的加速度为0
分析:由波的图象读出振幅和波长,由波速公式v=算出周期。由波的传播方向判断质点的振动方向,根据质点的位置分析质点的加速度。
解:A、振幅等于y的最大值,故这列波的振幅为A=2cm。故A错误。
B、由图知,波长λ=8m,由波速公式v=,得周期T==s=2s。故B错误。
C、简谐机械横波沿x轴正方向传播,由波形平移法得知,此时x=4m处质点沿y轴正方向运动。故C错误。
D、此时x=4m处质点沿处于平衡位置,加速度为零。故D正确。
故选:D。
点评:根据波的图象读出振幅、波长、速度方向及大小变化情况,加速度方向及大小变化情况等,是应具备的基本能力。
【解题方法点拨】
波的图象的理解与应用
1.波的图象反映了在某时刻介质中的质点离开平衡位置的位移情况,图象的横轴表示各质点的平衡位置,纵轴表示该时刻各质点的位移,如图:
图象的应用:
(1)直接读取振幅A和波长λ,以及该时刻各质点的位移。
(2)确定某时刻各质点加速度的方向,并能比较其大小。
(3)结合波的传播方向可确定各质点的振动方向或由各质点的振动方向确定波的传播方向。
2.在波的传播方向上,当两质点平衡位置间的距离为nλ时(n=1,2,3…),它们的振动步调总相同;当两质点平衡位置间的距离为(2n+1)(n=0,1,2,3…)时,它们的振动步调总相反。
3.波源质点的起振方向决定了它后面的质点的起振方向,各质点的起振方向与波源的起振方向相同。
波的传播方向与质点的振动方向的判断方法
12.波的衍射的概念及产生明显衍射的条件
【知识点的认识】
1.定义:波绕过障碍物继续传播的现象。
2.实验及现象:
(1)实验器材:在水槽里放两块挡板,中间留个狭缝。
(2)现象:
①狭缝宽度比波长大得多时,波的传播如同光沿直线传播一样,挡板后面产生一个阴影区。
②狭缝宽度与波长相差不多或狭缝宽度比波长更小时,波绕到挡板后面继续传播。
③当狭缝宽度一定时,波长与狭缝相差不多时,有明显的衍射现象,随着波长的减小,衍射现象变得越来越不明显。
3.发生明显衍射的条件:
缝、孔的宽度或障碍物的尺寸跟波长相差不多,,或者比波长更小。
4.一切波都能发生衍射,衍射是波特有的现象。
5.对衍射现象的理解:
(1)关于衍射的条件
应该说衍射是没有条件的,衍射是波特有的现象,一切波都可以发生衍射。衍射只有“明显”与“不明显”之分,障碍物或小孔的尺寸跟波长差不多,或比波长小是产生明显衍射的条件。
(2)波的衍射实质分析
波传到小孔(或障碍物)时,小孔(或障碍物)仿佛是一个新波源,由它发出的与原来同频率的波在小孔(或障碍物)后传播,就偏离了直线方向。波的直线传播只是在衍射不明显时的近似情况。
(3)衍射现象与观察的矛盾
当孔的尺寸远小于波长时尽管衍射十分突出,但由于衍射波的能量很弱,衍射现象不容易观察到。
【命题方向】
关于波的衍射,下列说法正确的是( )
A.衍射是机械波特有的现象
B.对同一列波,缝、孔或障碍物越大衍射现象越明显
C.只有横波才能发生衍射现象,纵波不能发生衍射现象
D.声波容易发生明显的衍射现象是由于声波的波长较长
分析:衍射是波的特有的现象;对同一列波,缝、孔或障碍物越小衍射现象越明显;横波和纵波都能发生衍射现象;波长越长,越容易发生明显衍射现象。
解答:A、衍射是波特有的现象,不是机械波特有的现象,电磁波等其他波也能发生衍射现象,故A错误;
B、根据发生明显衍射现象的条件可知:对同一列波,缝、孔或障碍物越小衍射现象越明显,故B错误;
C、横波能发生衍射现象,纵波也能发生衍射现象,如声波是纵波,能发生衍射现象,故C错误;
D、声波容易发生明显衍射现象是由于声波波长较长,故D正确。
故选:D。
点评:本题考查波的衍射,要牢记所有的波都能发生衍射现象,只是有明显不明显的区别,知道孔、缝的宽度或障碍物的尺寸与波长相比差不多或者比波长更小是发生明显衍射的条件,不是发生衍射现象的条件。
【解题思路点拨】
1.波的衍射是不需要条件的,但要发生明显的衍射必须满足一定的条件。
2.波长相对小孔(或障碍物)尺寸越长,衍射现象越明显。
13.波的叠加
【知识点的认识】
1.波的叠加原理:几列波相遇时,每列波都能够保持各自的状态继续传播而不互相干扰,只是在重叠的区域里,介质的质点同时参与这几列波引起的振动,质点的位移等于这几列波单独传播时引起的位移的矢量和.
2.波在叠加时的特点:
①位移是几列波分别产生位移的矢量和。
②各列波独立传播。
③两列同相波叠加,振动加强,振幅增大。(如图1所示)
④两列反相波叠加,振动减弱,振幅减小。(如图2所示)
【命题方向】
常考题型:
如图所示,实线与虚线分别表示振幅、频率均相同的两列波的波峰和波谷.此刻M是波峰与波峰相遇点,下列说法中正确的是( )
A.该时刻质点O正处于平衡位置
B.P、N两质点始终处在平衡位置
C.随着时间的推移,质点M将向O点处移动
D.从该时刻起,经过二分之一周期,质点M到达平衡位置
【分析】由图知M、O都处于振动加强点,在波的传播过程中,质点不会向前移动.
解:由图知O点是波谷和波谷叠加,是振动加强点,A错误;
P、N两点是波谷和波峰叠加,位移始终为零,即处于平衡位置,B正确;
振动的质点只是在各自的平衡位置附近振动,不会“随波逐流”,C错误;
从该时刻起,经过四分之一周期,质点M到达平衡位置,D错误;
故选B
【点评】介质中同时存在几列波时,每列波能保持各自的传播规律而不互相干扰.在波的重叠区域里各点的振动的物理量等于各列波在该点引起的物理量的矢量和.
【解题思路点拨】
波的独立性原理:两列波相遇后,每列波仍像相遇前一样,保持各自原来的波形,继续向前传播。
14.波发生稳定干涉的条件
【知识点的认识】
波的干涉:
(1)产生稳定干涉的条件:频率相同的两列同性质的波相遇.
(2)现象:两列波相遇时,某些区域振动总是加强,某些区域振动总是减弱,且加强区和减弱区互相间隔.
(3)对两个完全相同的波源产生的干涉来说,凡到两波源的路程差为一个波长整数倍时,振动加强;凡到两波源的路程差为半个波长的奇数倍时,振动减弱.
【命题方向】
两列水波发生干涉,在某时刻,M点是波峰与波峰相遇处,N点是波谷与波谷相遇处,P点的位移为零,Q点是波谷与波峰相遇处,则( )
A.M、N两点振动一定最强,P、Q两点振动一定最弱
B.M点振动最强,N、Q振动最弱,P点可能最强也可能最弱
C.M、N点振动最强,Q振动最弱,P点可能最强也可能最弱
D.四个点都可能是振动加强点
分析:两列波相遇时振动情况相同时振动加强,振动情况相反时振动减弱.两列频率相同的相干波,当波峰与波峰相遇或波谷与波谷相遇时振动加强,当波峰与波谷相遇时振动减弱,则振动情况相同时振动加强;振动情况相反时振动减弱.
解答:A、M点是波峰与波峰相遇处,N点是波谷与波谷相遇处,Q点是波谷与波峰相遇处,P点的位移为零,可能是波谷与波峰相遇,也可能是平衡位置。所以M、N两点振动一定最强,Q点振动一定最弱,但P点不一定,故A错误;
B、M点是波峰与波峰相遇处,N点是波谷与波谷相遇处,Q点是波谷与波峰相遇处,P点的位移为零,可能是波谷与波峰相遇,也可能是平衡位置。所以M、N两点振动一定最强,Q点振动一定最弱,但P点不一定,故B错误;
C、M点是波峰与波峰相遇处,N点是波谷与波谷相遇处,Q点是波谷与波峰相遇处,P点的位移为零,可能是波谷与波峰相遇,也可能是平衡位置。所以M、N两点振动一定最强,Q点振动一定最弱,但P点不一定,故C正确;
D、M点是波峰与波峰相遇处,N点是波谷与波谷相遇处,Q点是波谷与波峰相遇处,P点的位移为零,可能是波谷与波峰相遇,也可能是平衡位置。所以M、N两点振动一定最强,Q点振动一定最弱,但P点不一定,故D错误;
故选:C。
点评:波的叠加满足矢量法则,当振动情况相同则相加,振动情况相反时则相减,且两列波互不干扰.例如当该波的波峰与波峰相遇时,此处相对平衡位置的位移为振幅的二倍;当波峰与波谷相遇时此处的位移为零
【解题方法点拨】
一、波的干涉与波的衍射的比较
特别提示
1.波的干涉和衍射现象都是波特有的现象,可以帮助我们区别波动和其他运动形式.
2.任何波都能发生衍射现象,区别在于现象是否明显.
3.只有符合干涉条件的两列波相遇时才能产生干涉现象.
二、波的干涉中振动加强点和减弱点的判断
某质点的振动是加强还是减弱,取决于该点到两相干波源的距离之差△r.
(1)当两波源振动步调一致时
若△r=nλ(n=0,1,2,…),则振动加强;
若△r=(2n+1)(n=0,1,2,…),则振动减弱.
(2)当两波源振动步调相反时
若△r=(2n+1)(n=0,1,2,…),则振动加强;
若△r=nλ(n=0,1,2,…),则振动减弱.
2.波的衍射现象是指波能绕过障碍物继续传播的现象,产生明显衍射现象的条件是缝、孔的宽度或障碍物的尺寸跟波长相差不大或者小于波长.
15.电场强度与电场力的关系和计算
【知识点的认识】
根据电场强度的定义式E=可以得到电场强度与电场力的关系为
F=qE。
【命题方向】
如图,A、B、C三点在同一直线上,且AB=BC,在A处固定一电荷量为+Q的点电荷。当在C处放一电荷量为q的点电荷时,它所受到的电场力大小为F,移去C处电荷,在B处放电荷量为2q的点电荷,其所受电场力大小为( )
A、4F B、8F C、 D、
分析:首先确定电荷量为2q的点电荷在B处所受的电场力方向与F方向的关系,再根据库仑定律得到F与AB的关系,即可求出2q的点电荷所受电场力。
解答:根据同种电荷相互排斥、异种电荷相互吸引,分析可知电荷量为2q的点电荷在B处所受的电场力方向与F方向相同;
设AB=r,则有BC=r。
则有:F=k
故电荷量为2q的点电荷在B处所受电场力为:FB=k=8F,故B正确,ACD错误。
故选:B。
点评:本题关键是根据库仑定律研究两电荷在两点所受的电场力大小和方向关系,注意B、C两点的电场强度方向相同。
【解题方法点拨】
既可以利用E=计算某一点的电场强度也可以利用它的变形F=qE求解电荷在某一点受到的电场力。
16.能源的分类与应用
【知识点的认识】
一、能源与人类
1.能源是提供可利用能量的物质资源或自然过程.
2.地球上的能源绝大部分直接或间接来自太阳能.
(1)煤、石油和天然气是太阳能经过数亿年的地质变迁转化来的,被称为化石能源.在短期内不能再生,也被称为
不可再生能源.
(2)风能、水能、波浪能、海洋能等也都是由太阳能转化来的.
3.20世纪以核能为代表的各种新能源的利用,使人类获取能量的渠道拓展到了原子微观世界.
4.随着科学技术的发展和生活水平的提高,在城市家庭中,电与燃气成了主要能源.
二、能源的开发与利用
1.常规能源的开发与利用:
(1)煤、石油和天然气等常规能源的大量开采对环境造成了极大的影响.
(2)常规能源在利用时也会对环境造成极大的污染,特别是温室气体大量排放,导致地球变暖.
2.可再生能源的开发与利用:
(1)水能是利用最广泛的可再生能源.
(2)太阳能是地球上最丰富的能源.
(3)风力发电站必须建在多风场所,受到地域的限制.
三、能源的分类与特点.
四、新能源泉的开发和利用
1.太阳能:太阳向外辐射能量时是以太阳为球心的球状辐射.
2.风能:空气流动所形成的动能称为风能,它是太阳能转化的一种形式.风能的利用是将空气的动能转化为其他形式的能.
3.波浪能:主要的开发形式是海洋潮汐发电.
4.氢能:21世纪重要的能源载体,储量丰富,运输方便,而且不会污染环境.
5.核能:通常有两种释放方式:重核裂变和轻核聚变.
6.地热能和生物质能:两种能源也具有较大的发展前景.
【命题方向】
以下说法中正确的是( )
A、煤、石油、天然气等燃料的最初来源可追溯到太阳能
B、石油是一种二次能源
C、风能是可再生能源
D、煤、石油等化石能源是取之不尽、用之不竭的
分析:化石燃料的能量最初都可以追溯到太阳能,且不可再生;从自然界直接获得的且没有经过加工的能源是一次能源;风能可再生.
解答:A、煤、石油、天然气等是化石燃料,是由古代动植物的遗体转化来的,而动植物体内的能量最初都可以追溯到太阳能,故A正确。
B、石油是从自然界直接获得的且没有经过加工的能源,故石油是一次能源。故B错误。
C、空气的流动形成风,风具有的能量就是风能,风能利用后空气仍然会形成风,故风能可再生,故C正确。
D、煤、石油等化石能源是古代动植物的遗体经过漫长的地质年代转化来的,用一点少一点,不可再生,故D错误。
故选:AC。
点评:掌握了一次能源和二次能源定义、可再生能源与不可再生能源的区别以及化石能源的来源才能正确作答本题.
【解题思路点拨】
能够准确的将能源进行分类。
17.电磁振荡及过程分析
【知识点的认识】
1.振荡电流与振荡电路
大小和方向都做周期性迅速变化的电流,叫作振荡电流,产生振荡电流的电路叫作振荡电路。
由电感线圈L和电容C组成的电路,就是最简单的振荡电路,称为LC振荡电路。
2.电路图如下:
3.电磁振荡过程
在开关掷向线圈一侧的瞬间,也就是电容器刚要放电的瞬间(图a),电路里没有电流,电容器两极板上的电荷最多。
电容器开始放电后,由于线圈的自感作用,放电电流不能立刻达到最大值,而是由0逐渐增大,同时电容器极板上的电荷逐渐减少。到放电完毕时(图b),放电电流达到最大值,电容器极板上没有电荷。
电容器放电完毕时,由于线圈的自感作用,电流并不会立即减小为0,而要保持原来的方向继续流动,并逐渐减小。由于电流继续流动,电容器充电,电容器两极板带上与原来相反的电荷,并且电荷逐渐增多。充电完毕的瞬间,电流减小为0,电容器极板上的电荷最多(图c )。
此后电容器再放电(图d)、再充电(图e)。这样不断地充电和放电,电路中就出现了大小、方向都在变化的电流,即出现了振荡电流。
在整个过程中,电路中的电流i电容器极板上的电荷量q、电容器里的电场强度E、线圈里的磁感应强度B,都在周期性地变化着。这种现象就是电磁振荡。
4.电磁振动中的能量变化
从能量的观点来看,电容器刚要放电时,电容器里的电场最强,电路里的能量全部储存在电容器的电场中;电容器开始放电后,电容器里的电场逐渐减弱,线圈的磁场逐渐增强,电场能逐渐转化为磁场能;在放电完毕的瞬间,电场能全部转化为磁场能;之后,线圈的磁场逐渐减弱,电容器里的电场逐渐增强,磁场能逐渐转化为电场能;到反方向充电完毕的瞬间,磁场能全部转化为电场能。所以,在电磁振荡的过程中,电场能和磁场能会发生周期性的转化。
如果没有能量损失,振荡可以永远持续下去,振荡电流的振幅保持不变。但是,任何电路都有电阻,电路中总会有一部分能量会转化为内能。另外,还会有一部分能量以电磁波的形式辐射出去。这样,振荡电路中的能量就会逐渐减少,振荡电流的振幅也就逐渐减小,直到最后停止振荡。
如果能够适时地把能量补充到振荡电路中,以补偿能量损耗,就可以得到振幅不变的等幅振荡(下图)。实际电路中由电源通过电子器件为LC电路补充能量。
【命题方向】
LC振荡电路中,某时刻磁场方向如图所示,则下列说法错误的是( )
A、若磁场正在减弱,则电容器上极板带正电
B、若电容器正在放电。则电容器上极板带负电
C、若电容器上极板带正电,则线圈中电流正在增大
D、若电容器正在放电,则自感电动势正在阻碍电流增大
分析:图为LC振荡电路,当电容器充电后与线圈相连,电容器要放电,线圈对电流有阻碍作用,使得Q渐渐减少,而B慢慢增加,所以电场能转化为磁场能。
解答:A、若磁场正在减弱,由楞次定律可得线圈上端为正极,则电容器上极带正电。故A正确,但不选;
B、若电容器正在放电。由安培定则可得电容器上极带负电。故B正确,但不选;
C、若电容器上极板带正电,则线圈中电流应该减小,才能有如图所示的磁感线,故C错误;
D、若电容器正在放电,则线圈自感作用,阻碍电流的增大,故D正确,但不选;
故选:C。
点评:穿过线圈磁通量变化,从中产生感应电动势,相当于电源接着电容器。振荡电路产生的振荡电流频率平方与线圈L及电容器C成反比。
【解题思路点拨】
电磁振荡过程中,电荷量q、电场强度E、电流i、磁感应强度B及能量的对应关系为
18.电磁振荡的图像问题
【知识点的认识】
用图像对应分析电路中的电流与电荷量的变化如下图:
【命题方向】
如图所示为LC振荡电路中电容器极板上的电量q随时间t变化的图象,由图可知( )
A、t1时刻,电路中的磁场能最小
B、从t1到t2电路中的电流值不断减小
C、从t2到t3电容器不断充电
D、在t4时刻,电容器的电场能最小
分析:电路中由L与C构成的振荡电路,在电容器充放电过程就是电场能与磁场能相化过程。q体现电场能,i体现磁场能。
解答:A、在t1时刻,电路中的q最大,说明还没放电,所以电路中无电流,则磁场能最小。故A正确;
B、在t1到t2时刻电路中的q不断减小,说明电容器在不断放电,由于线圈作用,电路中的电流在不断增加。故B不正确;
C、在t2到t3时刻电路中的q不断增加,说明电容器在不断充电,故C正确;
D、在t4时刻电路中的q等于0,说明电容器放电完毕,则电场能最小,故D正确;
故选:ACD。
点评:电容器具有储存电荷的作用,而线圈对电流有阻碍作用。
【解题思路点拨】
电磁振荡过程中,电荷量q、电场强度E、电流i、磁感应强度B及能量的对应关系为
19.电磁振荡的周期和频率的影响因素
【知识点的认识】
电磁振荡的周期和频率
1.定义:电磁振荡完成一次周期性变化需要的时间叫作周期。
2.周期的倒数叫作频率,数值等于单位时间内完成的周期性变化的次数。
LC电路的周期T与电感L、电容C的关系是T=2π
由于周期跟频率互为倒数,即f=,所以
f=
式中的周期T、频率f、电感L、电容C的单位分别是秒( s )、赫兹(Hz)、亨利(H)、法拉(F )。
3.固有周期和固有频率
振荡电路中发生电磁振荡时,如果没有能量损失,也不受其他外界条件的影响,这时电磁振荡的周期和频率叫作振荡电路的固有周期和固有频率,简称振荡电路的周期和频率。
4.由周期公式或频率公式可知,改变电容器的电容或电感器的电感,振荡电路的周期和频率就会随着改变。
【命题方向】
题为了测量储罐中不导电液体的高度,将与储罐外壳绝缘的两块平行金属板构成的电容器C置于储罐中,电容器可通过开关S与线圈L或电源相连,如图所示.当开关从a拨到b时,由L与C构成的回路中产生的周期T=2π的振荡电流.当罐中液面上升时( )
A、电容器的电容减小
B、电容器的电容增大
C、LC回路的振荡频率减小
D、LC回路的振荡频率增大
分析:两块平行金属板构成的电容器C置于储罐中,故电容器的电容C的大小与液体的高度有关(电介质):高度越高,相当于插入的电介质越多,电容越大.之后根据,即可得出LC回路的振荡频率变化.
解答:AB:两块平行金属板构成的电容器C的中间的液体就是一种电介质,当液体的高度升高,相当于插入的电介质越多,电容越大。故A错误,B正确;
CD:根据,电容C增大时,振荡的周期T增大,由可以判定,LC回路的振荡频率f减小。故C正确,D错误。
故选:BC。
点评:本题要注意两块平行金属板构成的电容器C的中间的液体就是一种电介质,液体的高度越高,相当于插入的电介质越多,电容越大.属于简单题.
【解题思路点拨】
1.LC电路的周期和频率由电路本身的性质(L、C的值)决定,与电源的电动势、电容器的电荷量的多少、电流大小无关。
2.LC回路中的电流i、线圈中的磁感应强度B、电容器极板间的电场强度E的变化周期等于LC回路的振荡周期,即T=2π。
20.电磁振荡的周期和频率的计算
【知识点的认识】
电磁振荡的周期公式:T=2π
电磁振荡的频率公式:f=
【命题方向】
某LC振荡电路中,振荡电流变化规律i=0.14sin(1000t)A,已知电路中线圈的自感系数L=50mH,求:
(1)该振荡电流的周期为多少;
(2)电容器的电容C。
分析:根据ω=求解振荡电流的周期,根据T=2π求解电容器的电容C。
解答:(1)根据ω=,得T==s=2π×10﹣3s
(2)因T=2π,得C==F=2.0×10﹣5F
答:(1)该振荡电流的周期为2π×10﹣3s;(2)电容器的电容C为2.0×10﹣5F。
点评:本题关键运用LC振荡电路的电谐振周期公式,记住公式是王道!
【解题思路点拨】
1.LC电路的周期和频率由电路本身的性质(L、C的值)决定,与电源的电动势、电容器的电荷量的多少、电流大小无关。
2.LC回路中的电流i、线圈中的磁感应强度B、电容器极板间的电场强度E的变化周期等于LC回路的振荡周期,即T=2π。
21.电磁波的特点和性质(自身属性)
【知识点的认识】
电磁波的性质:
1.在电磁波中,电场强度E和磁感应强度B这两个物理量随时间和空间做周期性变化,电磁波在真空中传播时,它的电场强度E与磁感应强度B互相垂直,而且二者均与波的传播方向垂直。
2.电磁波不需要任何介质,在真空中也能传播。
3.电磁波在真空中的传播速度等于光速c,由此,麦克斯韦预言了光是电磁波。
4.电磁波具有波的共性,满足v=λf的关系。能发生反射、折射、干涉、衍射、偏振、多普勒效应等现象。
5.电磁场的转换就是电场能量和磁场能量的转换,因而电磁波的发射过程就是辐射能量的过程,传播过程就是能量传播的过程。能量是电磁场的物质性最有说服力的证据之一。
【命题方向】
麦克斯韦从理论上预见了电磁波的存在后,德国物理学家赫兹通过实验证实了他的预言.下列关于电磁波的叙述中,正确的是( )
A、电磁波就是电场和磁场
B、电磁波的传播也是电磁能的传播
C、电磁波的传播需要介质
D、电磁波在任何介质中的传播速度均为3×108m/s
分析:电磁波是由变化电磁场产生的,变化的磁场产生电场,变化的电场产生磁场,逐渐向外传播,形成电磁波.电磁波在真空中传播的速度等于光速,与频率无关.电磁波本身就是一种物质.
解答:A、电磁波是变化电磁场产生的,变化的磁场产生变化的电场,变化的电场又产生变化的磁场,逐渐向外传播,形成电磁波,故A错误;
B、电磁波的传播,也是电磁能的传播,故B正确;
C、电磁波能在真空中传播,而机械波依赖于媒质传播,故C错误;
D、电磁波在真空中的传播速度等于真空中的光速,故D错误。
故选:B。
点评:知道电磁波的产生、传播特点等是解决该题的关键,同时注意这里的变化必须是非均匀变化.
【解题思路点拨】
1.电磁波在空间的传播不需要介质,电磁波在真空中的传播速度等于光在真空中的传播速度c.
2.电磁波的电场强度E与磁感应强度B相互垂直.
3.电磁波是一种横波。
22.电磁波的发射和接收
【知识点的认识】
电磁波的发射、传播和接收
1.发射电磁波的条件
(1)要有足够高的振荡频率;
(2)电路必须开放,使振荡电路的电场和磁场分散到尽可能大的空间.
2.调制:有调幅和调频两种方式.
3.无线电波的接收
(1)当接收电路的固有频率跟接收到的电磁波的频率相同时,激起的振荡电流最强,这就是电谐振现象.
(2)使接收电路产生电谐振的过程叫做调谐.
(3)从经过调制的高频振荡中“检”出调制信号的过程,叫做检波.检波是调制的逆过程,也叫做解调.
【命题方向】
常考题型:
下列说法中,正确的是( )
A.电磁波不能在真空中传播
B.无线电通信是利用电磁波传输信号的
C.电磁波在真空中的传播速度与频率无关
D.无线电广播与无线电视传播信号的原理毫无相似之处
【分析】电磁波的传播不需要介质,无线电广播与无线电视传播信号的原理相似.
解:A、电磁波的传播不需要介质,在真空中可以传播.故A错误.
B、无线电通信是利用电磁波传输信号.故B正确.
C、电磁波在真空中的传播速度相同,与频率无关.故C正确.
D、无线电广播与无线电视传播信号的原理相似.故D错误.
故选BC.
【点评】解决本题的关键知道电磁波的特点,以及电磁波的应用.
【解题思路点拨】
1.需要传送的电信号必须经过调制才能向外发射,常用的调制方式有调频和调幅两种。
2.电磁波的调制
3.无线电波的接收方法
(1)利用调谐电路产生电谐振,使接收电路的感应电流最强。
(2)通过解调把接收电路中的有用信号分离出来。
2.调谐和解调的区别
调谐就是一个选台的过程,即选携带有用信号的高频振荡电流,在接收电路中产生最强的感应电流的过程;解调是将高频电流中携带的有用信号分离出来的过程。
23.电磁波的波长、频率和波速的关系
【知识点的认识】
电磁波
(1)形成:电磁场由近及远地传播形成电磁波.
(2)特点
①电磁波是横波,在空间传播不需要介质.
②真空中电磁波的速度为3.0×108m/s.
③电磁波的传播速度v等于波长λ和频率f的乘积,即v=λf.
④不同频率的电磁波,在同一介质中传播,其速度是不同的,频率越高,波速越小.
【命题方向】
有关在真空中传播的电磁波的说法正确的是( )
A.频率越大,传播速度越大
B.频率不同,传播速度相同
C.频率越大,其波长越大
D.频率不同,传播速度也不同
【分析】电磁波是由于电流的迅速变化而产生的,对于不同频率的电磁波,在真空中的波速与光速相同,且在真空中最快,由公式v=λf可知,波长与频率成反比,即频率大的电磁波的波长短.
解:电磁波在真空中传播速度是c=3×108m/s确定不变的,由于c=fλ,因此波长短的频率高、波长长的频率低.
故选:B.
【点评】本题考查了电磁波的传播及波速、波长与频率之间的关系,属于基础知识的考查,要记住电磁波的波速一定,电磁波的波长和频率互成反比例关系.
【解题思路点拨】
1.电磁波的波长、频率与波速之间的关系为:v=λf,
2.电磁波的波长、周期与波速之间的关系为:v=。
24.无线电波的特点和应用
【知识点的认识】
1.技术上把波长大于1 mm(频率低于300 GHz)的电磁波称作无线电波,并按波长(频率)划分为若干波段。不同波段的无线电波的传播特点不一样,发射、接收所用的设备和技术也不尽相同,因此各有不同的用途。无线电波的波段划分如表1所示。
2.无线电波广泛应用于通信、广播及其他信号传输。
①长波:主要用于调幅广播及航海导航。
②中波:主要用于调幅广播及通信。
③短波:主要用于远距离短波通信及调幅广播。
④微波:主要用于调频广播、电视、卫星导航和雷达,微波炉可利用高功率的微波对食物加热。
【命题方向】
下列应用利用了无线电波技术的是( )
A、无线电广播
B、移动电话
C、雷达
D、座机之间的通话
分析:电磁波可用于电信、电视、航天外,还可以用于加热.
解答:A、无线电广播是利用电磁波将信息传播出去,故A正确;
B、移动电话是利用电磁波传输信息,故BD正确;
C、雷达是利用电磁波发出信号经反射接收后,从而定位,故C正确;
D、座机电话通信是通过声能与电能相互转换、并利用“电”这个媒介来传输语言的一种通信技术,没有利用电磁波,故D错误。
故选:ABC。
点评:机械波传播需要介质而电磁波的传播不需要介质,用途非常广泛.
【解题思路点拨】
常见电磁波的应用
25.紫外线的特点和应用
【知识点的认识】
人眼看不到比紫光波长更短的电磁波。在紫光之外,波长范围为5~370 nm 的电磁波是紫外线。紫外线具有较高的能量,足以破坏细胞核中的物质。因此,可以利用紫外线灭菌消毒。太阳光中有许多紫外线,人体接受适量的紫外线照射,能促进钙的吸收,改善身体健康状况。但过强的紫外线会伤害眼睛和皮肤。
许多物质在紫外线的照射下会发出荧光,根据这一点可以设计防伪措施。
【命题方向】
下列关于紫外线的几种说法中正确的是( )
A、紫外线是一种紫色的可见光
B、紫外线的频率比红外线的频率低
C、紫外线可使钞票上的荧光物质发光
D、利用紫外线可以进行电视机等电路的遥控
分析:紫外线化学效应强,能杀菌,制成消毒灯;紫外线能合成维生素D,促使钙的吸收;紫外线能使荧光物质发光,制成验钞机来验钞.红外线的热效应比较强,能制成热谱仪,制成红外线夜视仪;红外线可以用来遥控,制成电视遥控器.
解答:A、紫外线和红外线都是不可见光,故A错误;
B、紫外线的频率比红外线的频率高,故B错误;
C、紫外线能使荧光物质发光,制成验钞机来验钞,故C正确;
D、红外线可以用来遥控,制成电视遥控器。故D错误。
故选:C。
点评:分清红外线和紫外线的作用和用途,对比记忆比较好.
【解题思路点拨】
常见电磁波的应用
26.X射线的特点和应用
【知识点的认识】
1.X射线和γ射线是波长比紫外线还短的电磁波。
2.2.X射线具有很强的穿透本领,可以用来检查人体的内部器官,也可以用来检查金属部件内部的缺陷,也经常被安检时用来探测箱内物品。
【命题方向】
人体的内部器官,也可以用来检查金属部件内部的
A、红外线 B、紫外线 C、X射线 D、γ射线
分析:X射线能够穿透物质,可以来检查人体以及其它物体内部情况。
解答:X射线能够穿透物质,可以来检查物体内部情况,所以机场的安检设备,它能轻而易举地窥见箱内的物品,这种设备工作时利用的电磁波是X射线,不是红外线、紫外线、γ射线。故C正确,A、B、D错误。
故选:C。
点评:考查对X射线特性的理解和识记能力,比较基本,不应丢分。
【解题思路点拨】
常见电磁波的应用
27.γ射线的特点和应用
【知识点的认识】
1.γ射线是波长最短的电磁波。
2.γ射线具有很高的能量,能破坏生命物质,穿透能力很强。
3.常用来摧毁病变的细胞,用来治疗某些癌症;探测金属构件内部的缺陷。
【命题方向】
关于电磁波的应用,下列说法正确的是( )
A、γ射线可用于纸币防伪鉴别工作
B、紫外线用于加热和烘干
C、X射线可用于机场检查箱内的物品
D、微波可用于测量钢板厚度
分析:解决本题需掌握:
波长比可见光短的称为紫外线,它的波长从(380~10)×10﹣9米,它有显著的化学效应和荧光效应;
雷达是利用电磁波测定物体位置的无线电设备;发射电磁波对目标进行照射并接收其回波,由此获得目标至电磁波发射点的距离、距离变化率(径向速度)、方位、高度等信息;
X射线,它是由原子中的内层电子发射的;
γ射线是波长从10﹣10~10﹣14米的电磁波.这种不可见的电磁波是从原子核内发出来的,放射性物质或原子核反应中常有这种辐射伴随着发出;γ射线的穿透力很强,对生物的破坏力很大.
解答:A、γ射线是原子核发出的,是频率很高的电磁波,它的穿透力很强,在医院里用γ射线来杀死癌细胞,而紫外线能用于纸币防伪鉴别工作,故A错误;
B、紫外线是波长比可见光短的电磁波,它的波长从380×10﹣9~10×10﹣9米,它有显著的化学效应和荧光效应,故B错误;
C、X射线的频率较高,穿透力较强,医学上常用X射线作透视检查,也可用于机场检查箱内的物品,故C正确;
D、微波的波长较长,容易衍射,而频率较低,不能穿透,故D错误;
故选:C。
点评:本题是考查电磁波谱的运用,要熟悉各种电磁波的特点和用途,关键多看书.
【解题思路点拨】
常见电磁波的应用
28.电磁波与信息化社会
【知识点的认识】
1.电磁波与信息的传递
电磁波可以通过电缆、光缆进行有线传输,也可以实现无线传输。电磁波的频率越高,相同时间传递的信息量越大。
2.电视
在电视的发射端,把景物的光信号转换为电信号的过程叫摄像﹔在电视的接收端,天线接到高频信号以后,经过调谐、解调,,将得到的图像信号送到显像管,还原成图像。
3.雷达
利用无线电波来测定物体位置的设备,利用的是电磁波遇到障碍物发生反射的性质,波长越短,越易于反射。
4.移动电话
将用户的声音转变为高频电信号发射到空中,同时它相当于一台收音机,捕捉空中的电磁波,使用户接收到对方发送的通信信息。
【命题方向】
下列应用没有利用电磁波技术的是( )
A、无线电广播 B、移动电话 C、雷达 D、白炽灯
分析:电磁波可用于电信、电视、航天外,还可以用于加热.
解答:A、无线电广播是利用电磁波将信息传播出去,故A正确,但不选;
B、移动电话是利用电磁波传输信息,故B正确,但不选;
C、雷达是利用电磁波发出信号经反射接收后,从而定位,故C正确,但不选;
D、白炽灯是钨丝因通电后电流做功,产生热量从而发光。故D不正确
故选:D。
点评:电磁波是由变化的电磁场产生的.
【解题思路点拨】
当今社会电磁波与人类的生产生活已经完全融合在一起,成为一个密不可分的整体。
声明:试题解析著作权属网所有,未经书面同意,不得复制发布日期:2024/11/5 10:48:12;用户:组卷41;邮箱:zyb041@xyh.cm;学号:41419004
额定电压额定电流
微波频率输出功率
内腔容积
简谐运动(弹簧振子)
电磁振荡电路)
振子质量
电感
任意时刻振子偏离平衡位置的位移
瞬时速度
振子动能
线圈磁场能
振子弹性势能
额定电压额定电流
微波频率输出功率
内腔容积
简谐运动(弹簧振子)
电磁振荡电路)
振子质量
电感
任意时刻振子偏离平衡位置的位移
电容器电荷量
瞬时速度
振子动能
线圈磁场能
振子弹性势能
定义
方向
意义
对应
平均速度
运动质点的位移与时间的比值
有方向,矢量
粗略描述物体运动的快慢
某段时间(或位移)
平均速率
运动质点的路程与时间的比值
无方向,标量
粗略描述物体运动的快慢
某段时间(或路程)
弹簧振子(水平)
单摆
模型示意图
条件
忽略弹簧质量、无摩擦等阻力
细线不可伸长、质量忽略、无空气等阻力、摆角很小
平衡位置
弹簧处于原长处
最低点
回复力
弹簧的弹力提供
摆球重力沿与摆线垂直(即切向)方向的分力
周期公式
T=2π(不作要求)
T=2π
能量转化
弹性势能与动能的相互转化,机械能守
恒
重力势能与动能的相互转化,机械能
守恒
图象
方法
(1)微平移法:沿波的传播方向将波的图象进行一微小平移,然后由两条波形曲线来判断。
例如:波沿x轴正向传播,t时刻波形曲线如左图中实线所示。将其沿v的方向移动一微小距离△x,获得如左图中虚线所示的图线。可以判定:t时刻质点A振动方向向下,质点B振动方向向上,质点C振动方向向下。
(2)“上、下坡”法:沿着波的传播方向看,上坡的点向下振动,下坡的点向上振动,即“上坡下,下坡上”。
例如:左图中,A点向上振动,B点向下振动,C点向上振动。
(3)同侧法:质点在振动方向与波的传播方向在波的图象的同一侧。如左图所示。
定义
现象
可观察到明显现象的条件
相同点
波的衍射
波可以绕过障碍物继续传播的现象
波能偏离直线而传到直线传播以外的空间
缝、孔或障碍物的尺寸跟波长相差不大或者小于波长
干涉和衍射是波特有的现象
波的干涉
频率相同的两列波叠加,使某些区域的振动加强、某些区域的振动减弱的现象
振动强弱区域相间分布,加强区减弱区位置
不变
两列波的频率相同
能源分
类方法
能源分
类名称
特点
举例
按形成
或转换
特点分
一次
能源
自然形成,
未经加工
太阳能、风能、地热能、核能、潮汐能
二次
能源
由一次能源经
加工转换而成
焦炭、木炭、蒸汽、液化气、酒精、汽油、电能
按利用
技术分
常规
能源
已大规模
正常使用
煤、石油、天然气、水能
新能源
正在开发、或有
新的利用方式
太阳能、核能、地热能,海洋能、沼气、风能
按可否
再生分
可再生
能源
可循环使用、
不断补充
水能、风能、生物质能、地热能
不可再
生能源
短期内无法
转换获得
煤、石油、天然气、核燃料
按对环
境污染
情况分
清洁
能源
对环境基本
上没有污染
太阳能、海洋能、风能、水能
污染
能源
会严重污
染环境
化石燃料(煤、石油、天然气)
过程/项目
电荷量q
电场强度E
电势差U
电场能
电流i
磁感应强度B
磁场能
0~电容器放电
减小
减小
减小
减小
增大
增大
增加
t=时刻
0
0
0
0
最大
最大
最大
~反向充电
增加
增大
增大
增加
减小
减小
减少
t=时刻
最大
最大
最大
最大
0
0
0
~反向放电
减少
减小
减小
减少
增大
增大
增加
t=时刻
0
0
0
0
最大
最大
最大
~T电容器充电
增加
增大
增大
增加
减小
减小
减少
过程/项目
电荷量q
电场强度E
电势差U
电场能
电流i
磁感应强度B
磁场能
0~电容器放电
减小
减小
减小
减小
增大
增大
增加
t=时刻
0
0
0
0
最大
最大
最大
~反向充电
增加
增大
增大
增加
减小
减小
减少
t=时刻
最大
最大
最大
最大
0
0
0
~反向放电
减少
减小
减小
减少
增大
增大
增加
t=时刻
0
0
0
0
最大
最大
最大
~T电容器充电
增加
增大
增大
增加
减小
减小
减少
调制
在电磁波发射技术中,使载波随各种信号面改变的技术
调幅(AM)
使高频电磁波的振幅随信号的强弱而变的调制技术
调频(FM)
使高频电磁波的颓率随信号的强弱而变的调制技术
波段
波长/m
频率/MHz
传播方式
主要用途
长波
30 000~3 000
0.01~0.1
地波
广播、导航
中波
3 000~200
0.1~1.5
地波和天波
中短波
200~50
1.5~6
天波
调幅(AM)广播、导航
短波
50~10
6~30
微波
米波(VHF)
10~1
30~300
近似直线传播
调频FM,广播、电视、导航
分米波(UHF)
1~0.1
300~3 000
直线传播
电视、雷达、移动通信、导航、射电天文
厘米波
0.1~0.01
3 000~30 000
毫米波
0.01~0.001
30 000~300 000
电磁波谱
无线电波
红外线
可见光
紫外线
X射线
λ射线
频率(Hz)
由左向右,频率变化由小到大
真空中波长
由左向右,波长变化由长到短
特性
波动性强
热作用强
感光性强
化学作用,荧光效应
穿透力强
穿透力最强
用途
通讯、广播、导航
加热、遥测、遥感、红外摄像、红外制导
照明、照相等
日光灯、杀菌消毒、治疗皮肤病等
检查、探测、透视、治疗
探测、治疗
电磁波谱
无线电波
红外线
可见光
紫外线
X射线
λ射线
频率(Hz)
由左向右,频率变化由小到大
真空中波长
由左向右,波长变化由长到短
特性
波动性强
热作用强
感光性强
化学作用,荧光效应
穿透力强
穿透力最强
用途
通讯、广播、导航
加热、遥测、遥感、红外摄像、红外制导
照明、照相等
日光灯、杀菌消毒、治疗皮肤病等
检查、探测、透视、治疗
探测、治疗
电磁波谱
无线电波
红外线
可见光
紫外线
X射线
λ射线
频率(Hz)
由左向右,频率变化由小到大
真空中波长
由左向右,波长变化由长到短
特性
波动性强
热作用强
感光性强
化学作用,荧光效应
穿透力强
穿透力最强
用途
通讯、广播、导航
加热、遥测、遥感、红外摄像、红外制导
照明、照相等
日光灯、杀菌消毒、治疗皮肤病等
检查、探测、透视、治疗
探测、治疗
电磁波谱
无线电波
红外线
可见光
紫外线
X射线
λ射线
频率(Hz)
由左向右,频率变化由小到大
真空中波长
由左向右,波长变化由长到短
特性
波动性强
热作用强
感光性强
化学作用,荧光效应
穿透力强
穿透力最强
用途
通讯、广播、导航
加热、遥测、遥感、红外摄像、红外制导
照明、照相等
日光灯、杀菌消毒、治疗皮肤病等
检查、探测、透视、治疗
探测、治疗
相关试卷
这是一份2025年高考物理解密之考点专题训练21原子核与核技术(Word版附解析),共60页。试卷主要包含了核电站铀核裂变的产物是多样的等内容,欢迎下载使用。
这是一份2025年高考物理解密之考点专题训练23电学实验(Word版附解析),共94页。
这是一份2025年高考物理解密之考点专题训练22力学实验(Word版附解析),共89页。试卷主要包含了所示,,盘中放置砝码等内容,欢迎下载使用。

