广东省广州市番禺区2023-2024学年七年级上学期期末生物试题(含答案)
展开
这是一份广东省广州市番禺区2023-2024学年七年级上学期期末生物试题(含答案),共31页。试卷主要包含了选择题,判断题,简答题等内容,欢迎下载使用。
科研人员在广东丹霞山森林的土壤中发现了微生物新种,以下哪项不能作为判断该物体属于生物的依据
()
有细胞结构B. 个体微小
C. 能生长和繁殖D. 需要从外界获取营养
【答案】B
【解析】
【分析】生物的共同特征有:①生物的生活需要营养;②生物能进行呼吸;③生物能排出身体内产生的废物;④生物能对外界刺激作出反应;⑤生物能生长和繁殖;⑥生物都有遗传和变异的特性;⑦除病毒以外, 生物都是由细胞构成的。
【详解】A.除病毒外,生物都是由细胞构成的,因此有细胞结构可以作为依据,故 A 正确。
个体微小不是生物的基本特征,不能作为判断依据,故 B 错误。
生物能生长繁殖是生物的基本特征,可作为判断依据,故 C 正确。
生物的生活需要营养是生物的基本特征,因此需要从外界获取营养可以作为判断依据,故 D 正确。故选 B。
某生物小组到大夫山森林公园进行鸟类调查,下列做法不正确的是()
制定合理的调查计划和路线B. 记录时不凭个人喜好取舍
C. 将鸟巢中的小鸟带回学校观察D. 对调查结果进行整理分析
【答案】C
【解析】
【分析】调查法的步骤:一、明确调查问题,确定调查范围及对象。二、不同的调查课题应采用不同的调查方式。调查法包括抽样调查和全面调查,选择普查还是抽样调查要根据所要考查的对象的特征灵活选用, 一般来说,对于具有破坏性的调查、无法进行普查、普查的意义或价值不大时,应选择抽样调查,对于精确度要求高的调查,事关重大的调查往往选用普查。三、制定调查提纲及项目。四、实施调查。五、调查材料及数据的处理。六、撰写调查报告。另外全班同学在调查开始前要分组分工,调查时认真观察,如实记录;不要伤害动植物和破坏生物的生存环境;注意安全等。
【详解】A.调查时首先要明确调查的目的和对象、要制定合理的调查方案,A 正确。
调查时要如实记录,不能凭个人喜好记录数据,B 正确。
调查时不能随意带走或伤害生物,不能破坏环境,C 错误。
对于调查的结果要认真整理、分析,有时还需要进行数学统计,D 正确。故选 C。
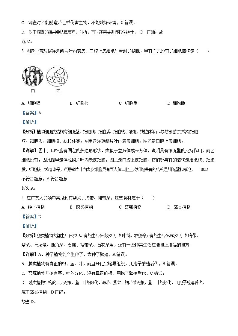
图是小黄观察洋葱鳞片叶内表皮、口腔上皮细胞时看到的物像,甲有而乙没有的细胞结构是()
细胞壁B. 细胞核C. 细胞质D. 细胞膜
【答案】A
【解析】
【分析】植物细胞的结构有细胞壁、细胞膜、细胞质、细胞核、液泡、线粒体等;动物细胞的结构有细胞 膜、细胞质、细胞核、线粒体等。图甲是洋葱鳞片叶内表皮细胞,图乙是口腔上皮细胞。
【详解】图中,甲细胞有固定的多边形形状,类似于立方体或长方体,说明具有细胞壁的支持作用,而乙细胞没有,因此图甲是洋葱鳞片叶内表皮细胞,图乙是口腔上皮细胞。它们都具有的结构是细胞膜、细胞质、细胞核、线粒体等,洋葱鳞片叶内表皮细胞具有而人体口腔上皮细胞没有的结构是细胞壁和液泡,BCD 不符合题意,A 符合题意。
故选 A。
在广东人的汤中常见到有紫菜、海带、裙带菜,这些食材属于()
种子植物B. 蕨类植物C. 苔藓植物D. 藻类植物
【答案】D
【解析】
【分析】藻类植物大都生活在水中。有的生活在淡水中,如水绵、衣藻等;有的生活在海水中,如海带、 紫菜、马尾藻、鹿角菜、石莼、裙带菜、石花菜等,还有一些种类生活在陆地上潮湿的地方。
【详解】A.种子植物能产生种子,靠种子繁殖,A 错误。
蕨类植物有真正的根、茎、叶,而且分化出输导组织,用孢子繁殖后代,B 错误。
苔藓植物开始有茎、叶的分化,没有真正的根,用孢子繁殖后代,C 错误。
藻类植物结构简单,无根、茎、叶的分化,海带、紫菜、裙带菜无根、茎、叶的分化,用孢子繁殖后代, 属于藻类植物,D 正确。
故选 D。
【分析】在一定的空间范围内,生物与环境所形成的统一的整体叫生态系统。生态系统包括生物成分和非生物成分,生物成分包括生产者、消费者和分解者。一片森林,一块农田,一片草原生态系统,一个湖泊, 一条河流等都可以看成一个个生态系统。
【详解】A.广州白云山风景区既包含生物成分也包含非生物成分,能构成完整的生态系统,故 A 正确。
所有鸟类只是生物成分的一部分,不能构成完整的生态系统,故 B 错误。
湿地公园中,既有生物成分,又有非生物成分,可以构成完整的生态系统,故 C 正确。
菜地里边既有生物成分,又有非生物成分,可以构成完整的生态系统,故 D 正确。故选 B。
海水稻能在海边滩涂盐碱地生长,是因为根细胞的某个结构控制海水中盐分的进出,此结构是()
细胞壁B. 细胞膜C. 细胞核D. 叶绿体
【答案】B
【解析】
【分析】植物细胞具有:细胞壁、细胞膜、细胞质、细胞核、线粒体、液泡,植物体绿色部分的细胞还有 叶绿体。
【详解】A.细胞壁在植物细胞的最外层,有一定的机械强度,使植物细胞具有一定的形状,具有保护和支 持作用,A 错误。
细胞膜具有保护和控制物质进出的作用(选择透过性)。细胞膜将细胞内部与外界环境分开,使细胞拥 有一个比较稳定的内部环境。细胞膜能让有用的物质进入细胞,有害的物质挡在外面,同时把细胞产生的 废物排到细胞外。可见,“海水稻”根细胞中的细胞膜具有控制海水中盐分进出的功能,B 正确。
细胞核内含有遗传物质,是细胞生命活动的控制中心,是遗传信息库。细胞核控制着生物的发育和遗传, C 错误。
叶绿体是光合作用的场所,把光能转化为化学能贮存在有机物中,是绿色植物细胞特有的一种能量转换 器,D 错误。
故选 B。
图是小森制作口腔上皮细胞临时装片的部分步骤,在观察制作好的装片时,看到有较多气泡,你认为最 可能是哪一步操作不规范导致的()
5. 下列各项中,不能称为生态系统的是(
)
A. 广州白云山风景区
B.
深圳红树林保护区的所有鸟类
C. 广州海珠湖湿地公园
D.
学校小农田的一片菜地
【答案】B
【解析】
A. ①B. ②C. ③D. ④
【答案】C
【解析】
【分析】制作口腔上皮细胞临时装片的实验步骤简单的总结为:擦、滴、刮、涂、盖、染、吸。分析图中 步骤可知,A 步骤为滴加生理盐水水,B 步骤为刮取标本,C 步骤为盖盖玻片,D 步骤为染色。
【详解】A.用滴管在载玻片中央滴一滴生理盐水,目的是维持细胞的正常形态,A 错误。
B.用消毒牙签的钝端在口腔内侧壁刮取上皮细胞,然后涂在载玻片中央的生理盐水水滴中,B 错误。C.盖盖玻片的操作的要领是:用镊子夹起盖玻片,使它的一侧先接触载玻片上的液滴,然后缓缓放平,这 样可以防止产生气泡,看到有较多气泡应该是此步骤不规范,C 正确。
D.染色操作时在盖玻片的一侧滴加碘液,从另一侧用吸水纸吸引,重复 2 到 3 次,使染液浸润到标本的全部。染色后便于更好地观察各结构,D 错误。
故选 C。
有些沼泽地带生长的苔藓植物,遗体一年年堆积后会形成重要燃料——泥炭。以下对苔藓植物的描述不 正确的是()
植株一般很矮小B. 茎中有导管C. 叶中没有叶脉D. 根是假根
【答案】B
【解析】
【分析】苔藓植物主要特征:①一般具有茎和叶,茎中无导管,叶中无叶脉,所以无输导组织;②没有真 正的根,只有短而细的假根。起固着作用,所以植株通常矮小;③叶只有一层细胞,含有叶绿体,能进行 光合作用,也能吸收水分和无机盐;④受精过程离不开水。
【详解】A.苔藓植物体内无输导组织,不能为植株输送大量的营养物质供其利用,因此苔藓植物不能长得 很高大,一般都很矮小,A 不符合题意。
苔藓植物的体内无输导组织,茎中无导管,叶中无叶脉,B 符合题意。C.苔藓植物一般具有茎和叶,茎中无导管,叶中无叶脉,C 不符合题意。D.苔藓植物无真正的根,只有假根,D 不符合题意。
故选 B。
生物小组成员随机选取 100 粒种子测定发芽率,有 97 粒种子成功发芽,有 3 粒种子不发芽的原因可能是
()
没有充足的空气B. 没有进行光照
C. 种子的胚不完整D. 没提供适宜的温度
【答案】C
【解析】
【分析】种子萌发的外界条件为适量的水分、适宜的温度和充足的空气;自身条件是有完整而有活力的胚 及胚发育所需的营养物质,并且度过休眠期。
【详解】AD.种子萌发的外界条件为适量的水分、适宜的温度和充足的空气,题中有 97 粒种子成功发芽, 说明种子的外界环境满足种子萌发的条件,剩余的种子不能萌发,不可能是因为没有充足的空气以及没提供适宜的温度,AD 不符合题意。
B.大多数种子的萌发与光照无关,题中有 97 粒种子成功发芽,说明种子的外界环境满足种子萌发的条件, 剩余的种子不能萌发并不是因为没有进行光照,B 不符合题意。
C.种子萌发的自身条件是有完整而有活力的胚及胚发育所需的营养物质,并且且度过休眠期,题中有 3 粒种子不发芽的原因可能是种子的胚不完整,C 符合题意。
故选 C。
花生和玉米种子都具有的结构是()
种皮和胚B. 胚和胚乳C. 胚乳和子叶D. 种皮和胚乳
【答案】A
【解析】
【分析】双子叶植物种子的结构包括胚和种皮;单子叶植物种子的结构包括种皮、胚和胚乳。
【详解】结合分析,玉米属于单子叶植物,种子由种皮、胚和胚乳三部分组成,花生属于双子叶植物,种子由种皮和胚两部分组成,可见,玉米和花生种子都具有的结构是种皮和胚,BCD 不符合题意,A 符合题意。
故选 A。
图表示菜豆种子的结构,下列叙述不正确的是()
A. ③能发育成根B. 种子萌发所需营养来自④
C. ⑤具有保护作用D. ②是子叶
【答案】D
【解析】
【分析】 图中:①胚轴、②胚芽、③胚根、④子叶、⑤种皮。
【详解】 A.菜豆种子的胚由胚轴、胚芽、胚根、子叶四部分组成,③胚根生长最快,首先突破种皮向地生长,并发育成根;胚轴发育成连接根和茎的部位;②胚芽将来发育成新植物的茎和叶,A 正确。
菜豆等双子叶植物的种子,无胚乳,而有两片肥厚的子叶,子叶中储存着丰富的营养物质。因此其种子 萌发时,所需营养来自④子叶,B 正确。
种子主要由胚和种皮等组成。种子的最外层是种皮,⑤种皮具有保护功能,可以保护种子内的胚,防止 机械损伤和病虫害入侵,还可以减少水分丧失,C 正确。
结合分析和题图可知,②是胚芽,④是子叶,D 错误。故选 D。
井岗红糯是从化荔枝的特色品种,果实外观好,果皮鲜红,肉厚而爽脆。推测荔枝属于被子植物的依据 是种子外面包被着()
果皮B. 种皮C. 胚珠D. 胚
【答案】A
【解析】
【分析】植物根据生殖方式的不同可分为孢子植物和种子植物。孢子植物用孢子来繁殖后代,包括藻类植 物、苔藓植物和蕨类植物。种子植物用种子来繁殖后代,种子植物包括裸子植物和被子植物。
【详解】根据种子外有无果皮包被着,我们把种子植物分为裸子植物和被子植物两大类,裸子植物的种子 外无果皮包被,是裸露的;被子植物的种子外有果皮包被着,能形成果实。在完成传粉和受精两个重要的 生理过程以后,被子植物花的大部分结构凋落,只有子房继续发育,最终子房发育成果实,子房壁发育成 果皮,胚珠发育成种子,珠被发育为种皮,受精卵发育为胚。可见,荔枝属于被子植物的依据是种子外面 包被着果皮,故 A 正确,BCD 错误。
故选 A。
下列措施中,与降低大气中二氧化碳的含量没有直接关系的是()
使用风能、太阳能等能源B. 减少煤炭的使用
C. 保护野生动物D. 保护植被
【答案】C
【解析】
【分析】1.绿色植物通过光合作用消耗大气中的二氧化碳,释放氧气(超过了自身对氧的需要),维持生物圈中的二氧化碳和氧气的相对平衡,即碳—氧平衡。
2.开发利用太阳能、风能等新能源项目,能够减少对化石燃料的依赖,减少二氧化碳、氮氧化物的排放, 有利于实现“低碳经济”和保护环境。
【详解】A.使用风能、太阳能等能源与降低大气中二氧化碳的含量有直接关系。风能和太阳能是可再生能 源,它们的利用不会像化石燃料那样产生二氧化碳排放,A 不符合题意。
减少煤炭的使用与降低大气中二氧化碳的含量有直接关系。煤炭燃烧会产生大量的二氧化碳,减少其使 用可以直接减少二氧化碳的排放,B 不符合题意。
虽然保护生物多样性对生态系统的健康和稳定至关重要,但它并不直接影响大气中二氧化碳的含量。所 以,保护野生动物与降低大气中二氧化碳的含量没有直接关系,C 符合题意。
植物通过光合作用吸收二氧化碳并释放氧气,保护植被有助于维持这一过程,从而减少大气中的二氧化 碳含量,D 不符合题意。
故选 C。
洋葱根尖细胞中的染色体是 16 条,经过 2 次细胞分裂后,新形成的细胞中染色体数目是()
A. 8 条B. 16 条C. 32 条D. 16 对
【答案】B
【解析】
【分析】细胞分裂就是一个细胞分成两个细胞的过程,细胞分裂使细胞数目增多。两个新细胞的染色体形 态和数目相同,新细胞和原细胞的染色体相同和数目也相同。
【详解】细胞分裂是指一个细胞分成两个细胞的过程,染色体数量在细胞分裂时已经复制,在分裂时,分 别进入两个新细胞中,新细胞与原细胞的染色体形态和数目都相同,因此它们所含的遗传物质是一样的。 因此洋葱根尖细胞中的染色体是 16 条,经过 2 次细胞分裂后,新形成的细胞中染色体数目是 16 条,故 B 正确,ACD 错误。
故选 B。
某生物兴趣小组进行“不同水质对蛙卵孵化的影响”的探究实验。此探究实验的单一变量是()
水质B. 温度C. 光照D. 空气
【答案】A
【解析】
【分析】对照实验是在研究一种条件对研究对象的影响时,所进行的除了这种条件不同外,其他条件都相 同的实验,这个不同的条件,就是唯一变量。一般的对实验变量进行处理的,就是实验组,没有对实验变 量进行处理的就是对照组。
【详解】对照实验中只能有一个实验变量,其他因素均处于相同理想状态,这样便于排除因其他因素的存 在而影响、干扰实验结果的可能。某生物兴趣小组进行“不同水质对蛙卵孵化的影响”的探究实验,则该 探究实验的单一变量是水质,其他条件温度、光照、空气等都应该相同,故 A 正确,BCD 错误。
故选 A。
图是番茄的结构层次,从微观到宏观的排序,正确的是()
A. ②→④→①→③B. ③→④→①→②
C. ①→③→②→④D. ④→②→③→①
【答案】D
【解析】
【分析】生物体的结构层次
①细胞:除病毒外,细胞是生物体结构和功能的基本单位。
②组织:由形态相似、结构和功能相同的一群细胞和细胞间质联合在一起构成。
③器官:不同的组织按照一定的次序结合在一起。
④系统:能够共同完成一种或几种生理功能的多个器官按照一定的次序组合在一起。
⑤个体:由不同的器官或系统协调配合共同完成复杂的生命活动的生物。
【详解】细胞是生物体的结构和功能的基本单位,细胞经过细胞的分裂、分化产生了不同的组织。而不同的组织按照一定的次序结合在一起构成器官。绿色开花植物有根、茎、叶、花、果实、种子六大器官。结合题图可知,番茄等植物体的结构层次为:④细胞→②组织→③器官→①植物体,故 D 正确,ABC 错误。故选 D。
一种名为“绿叶海天牛”的动物在摄取藻类后,能够将藻类的某一细胞结构储藏在体内进行光合作用, 可推测该细胞结构是()
叶绿体B. 线粒体C. 细胞壁D. 细胞膜
【答案】A
【解析】
【分析】植物细胞具有:细胞壁、细胞膜、细胞质、细胞核、线粒体、液泡,植物体绿色部分的细胞还有
叶绿体。动物细胞的结构包括:细胞膜、细胞核、细胞质和线粒体。
【详解】A.叶绿体是光合作用的场所,把光能转化为化学能贮存在有机物中,是绿色植物细胞特有的一种能量转换器。可见,“绿叶海天牛”的动物在摄取藻类后,能够将藻类的叶绿体储藏在体内进行光合作用, A 正确。
线粒体是细胞进行有氧呼吸作用的场所,能把有机物中的能量释放出来,为生命活动提供动力,被称为 “动力车间”,是动植物细胞都有的一种能量转换器,是细胞的发动机,B 错误。
细胞壁在植物细胞的最外层,有一定的机械强度,使植物细胞具有一定的形状,具有保护和支持作用, C 错误。
细胞膜具有保护和控制物质进出的作用(选择透过性)。细胞膜将细胞内部与外界环境分开,使细胞拥 有一个比较稳定的内部环境。细胞膜能让有用的物质进入细胞,有害的物质挡在外面,同时把细胞产生的废物排到细胞外,D 错误。
故选 A。
俗话说“树怕剥皮”,因为树皮中有运输有机物的()
筛管B. 导管C. 表皮D. 根毛
【答案】A
【解析】
【分析】植物体内主要有两条运输管道——导管和筛管。筛管位于韧皮部,运输有机物,方向从上往下; 导管位于木质部,运输水和无机盐,方向自下而上。
【详解】A.一旦树木没有了树皮(或韧皮部),也就割断了向下运输有机物的筛管,时间长了树木的根系无法获取营养而死亡,进而树木会也就死亡,A 正确。
导管位于植物体茎内的木质部中,把根部吸收的水和无机盐向上输送到植株身体各处。导管是由一串管 状死细胞所组成,上下两个细胞的细胞壁消失,因此上下两个细胞是贯通的,B 错误。
表皮是叶片表面的一层初生保护组织,分为上、下表皮,表皮细胞扁平,排列紧密,外壁有一层角质层, 保护叶片不受病菌侵害,防止水分散失,通常不含叶绿体,C 错误。
根表皮层上的一种表皮毛。由表皮细胞伸长而成,具吸收功能,D 错误。故选 A。
在学校小农田种植青菜时,同学们发现并不是种植越密产量越高,密度恰当产量更高。主要原因是合理 密植有利于青菜()
吸收水B. 吸收无机盐C. 增强蒸腾作用D. 充分利用光能
【答案】D
【解析】
【分析】绿色植物通过叶绿素捕获太阳光,利用光提供的能量,在叶绿体中合成淀粉等有机物,并且把光 能转化为化学能,储存在有机物中,这个过程叫作光合作用。叶片是植物进行光合作用主要器官。
【详解】A.虽然水分对植物生长至关重要,但合理密植主要是为了保证每株植物都能获得足够的光照,不 会直接影响水分的吸收,A 错误。
虽然植物需要从土壤中吸收无机盐来满足其营养需求,但合理密植主要是为了光照,不直接影响到无机 盐的吸收,B 错误。
蒸腾作用是植物通过叶片的气孔散失水分的过程,虽然它可以帮助植物运输水分和无机盐等营养物质, 但合理密植主要是为了光照,不会直接影响到蒸腾作用的强弱,C 错误。
合理密植可以确保每株青菜植物都能接收到足够的光照,从而最大化地利用光能进行光合作用,这对植 物的产量有直接影响,D 正确。
故选 D。
据测算,某热带雨林的蒸腾量占降雨量的 80%以上。这体现了绿色植物在生物圈中的作用是( )
释放氧气B. 吸收二氧化碳
C. 参与生物圈中的水循环D. 制造有机物
【答案】C
【解析】
【分析】绿色植物在生物圈中的作用:①是食物之源;②能稳定大气中碳氧平衡;③能稳定生物圈的水循 环。
【详解】蒸腾作用是指植物体内的水分通过叶片的气孔以水蒸气的形式散发到大气中去的一个过程,据科 学家测算,某热带雨林的蒸腾量占降雨量的 80%以上。这说明了植物的蒸腾作用,能够提高空气的湿度, 增加降水量,有利于自然界的水循环,C 符合题意,A、B、D 均不符合题意。
故选 C。
落实《绿美番禺五年行动计划》,各个镇街村开展植树造林工作,植树时,为保证树苗成活,不宜采取 的措施是( )
阴天或傍晚移栽B. 保留所有的枝叶
C. 带土团移栽D. 移栽后浇足水
【答案】B
【解析】
【分析】在移栽植物时,为了提高植物的成活率,应尽量保护植物的根部、降低植物的蒸腾作用,可采取 的措施有:①带土移栽;②去掉部分枝条和叶片;③在傍晚或阴天移栽。
【详解】A.一般选择在阴天或傍晚时植树,因为此时光照不强,会降低蒸腾作用,减少水的蒸发,利于新
栽种树苗的成活,A 正确。
叶片是蒸腾作用的主要部位,新栽种的树苗吸水能力会降低,如保留所有的枝叶,则蒸腾作用会很强, 增加树苗体内水分的散失,降低植物的成活率,B 错误。
植树时,树苗的根部总是保留土团,目的是为了保护幼根和根毛,提高植物的吸水能力,从而提高树苗 的成活率,C 正确。
移栽后要浇足水,给植物补充水分,利于植物成活,D 正确。故选 B。
手机的指纹识别给用户带来了方便。指纹包含的重要遗传信息存在于细胞图中的()
A. ①B. ②C. ③D. ④
【答案】C
【解析】
【分析】人体细胞的基本结构是:①细胞膜、②细胞质、③细胞核、④线粒体。细胞核内含有遗传物质, 能够传递遗传信息。
【详解】A.①细胞膜的作用是保护,并且能够控制物质的进出,A 错误。
②细胞质能不断的流动,它的流动加速了细胞与外界之间的物质交换,B 错误。
③细胞核内含有遗传物质,能够传递遗传信息,指纹包含的重要遗传信息存在于细胞核中,C 正确。
④线粒体是细胞呼吸作用的主要场所,为细胞生命活动提供能量,D 错误。故选 C。
广州从化区气候比较炎热、湿润,从化流溪河沿岸森林的植物以常绿阔叶树为主,其植被类型属于()
热带雨林B. 草原C. 落叶阔叶林D. 常绿阔叶林
【答案】D
【解析】
【分析】一个地区内生长的所有植物叫做这个地区的植被。我国主要的植被类型有以下几种:草原、荒漠、 热带雨林、落叶阔叶林、常绿阔叶林和针叶林。
【详解】A.热带雨林分布在全年高温多雨的地区,植物种类特别丰富,终年常绿,大部分植物都很高大,
A 不符合题意。
草原分布在半干旱气候条件的地区,组成草原的植物大多是适应半干旱气候条件的草本植物,B 不符合题意。
落叶阔叶林分布在四季分明,夏季炎热多雨,冬季寒冷的地区,主要是冬季完全落叶的阔叶树为主,C
不符合题意。
常绿阔叶林分布在气候比较炎热、湿润的地区,这里的植物以常绿阔叶树为主,D 符合题意。故选 D。
水杉可高达 30 米,其根系从土壤中吸收的水分可向上输送到树的顶端,动力主要来自()
蒸腾作用B. 分解作用C. 呼吸作用D. 光合作用
【答案】A
【解析】
【分析】绿色植物的蒸腾作用在把体内的水以水蒸气的形式通过叶片的气孔蒸发到大气当中去的时候,是 一种“泵”的原理,它为根吸水提供了向上的拉力,同时溶解在水中的无机盐也一同被向上吸收和运输, 动力都是来自植物的蒸腾作用。
【详解】A.绿色植物的蒸腾作用在把体内的水以水蒸气的形式通过叶片的气孔蒸发到大气当中去的时候, 是一种“泵”的原理,它为根吸水提供了向上的拉力,同时溶解在水中的无机盐也一同被向上吸收和运输, 动力都是来自植物的蒸腾作用,A 正确。
动植物的尸体粪便中的有机物会被腐生细菌真菌分解作用分解掉,促进了物质循环,B 错误。
细胞内的有机物在氧气的参与下被分解成二氧化碳、水,同时释放能量的过程叫呼吸作用,C 错误。D.绿色植物利用光能,通过叶绿体,将二氧化碳和水合成有机物并释放氧气的过程叫光合作用,D 错误。故选 A。
某池塘其中一条食物链是“藻类→水蚤→小鱼→大鱼”。该池塘被有毒物质污染后,检测这四种生物体 内有毒物质的含量,结果如图。丙对应的生物是()
藻类B. 水蚤C. 小鱼D. 大鱼
【答案】D
【解析】
【分析】在生态系统中,有害物质可以通过食物链在生物体内不断积累,其浓度随着消费者级别的升高而 逐步增加,这种现象叫生物富集。
【详解】营养级越高的生物(越靠近食物链的末端),体内所积累的有毒物质越多(富集)。在“藻类→水蚤→小鱼→大鱼”这条食物链中,大鱼的营养级别最高,因此它的体内有毒物质含量最多,藻类营养级别 最低,因此它的体内有毒物质含量最少,故结合图可知,“藻类→水蚤→小鱼→大鱼”这条食物链对应的 是丁→乙→甲→丙,丙为大鱼,D 符合题意,ABC 不符合题意。
故选 D。
“绿叶在光下制造淀粉”探究实验中,将去掉叶绿素的叶片用清水漂洗后滴加碘液,叶片见光部分变成
()
蓝色B. 棕黄色C. 黄白色D. 绿色
【答案】A
【解析】
【分析】《绿叶在光下制造有机物》的实验步骤:暗处理→部分遮光→光照→摘下叶片→酒精脱色→漂洗加 碘→观察颜色。
【详解】向叶片滴加碘液的目的是根据淀粉遇碘变蓝色的特性,检验是否产生淀粉,滴碘液前要先用清水 将叶片上的酒精清洗干净,以免影响效果,在叶片上滴加碘液后所看到的现象是:叶片见光(未遮盖)部 分,遇碘变蓝色,叶片遮光部分,遇碘不变蓝色,说明叶片见光部分进行光合作用,产生了淀粉,光是绿 色植物制造有机物不可缺少的条件,因此 BCD 错误,A 正确。
故选 A。
地球上种类繁多的植物可为人类和其他生物提供赖以生存的两种基本物质,这两种物质是()
水和氧气B. 水和二氧化碳C. 水和无机盐D. 有机物和氧气
【答案】D
【解析】
【分析】绿色植物的光合作用是在叶绿体里利用光能把二氧化碳和水合成淀粉等有机物,释放氧气,同时 把光能转变成化学能储存在合成的有机物中的过程,自然界中的绿色植物通过光合作用为地球上的生物提 供物质和能量。
【详解】光合作用的表达式如图: 二氧化碳 水
叶绿体
光照
有机物 氧气,由上可知,绿色植物光合作用的
意义有三个:①完成物质转变,它把无机物转变成有机物,不仅被植物自身利用,也为其它生物以及人类制造了食物和其他生活资料,同时释放出氧气,除了满足植物自身的需要外,还供给了动物、人呼吸利用。
②完成了自然界规模巨大的能量转变。在这一过程中,它把光能转变为贮存在有机物中的化学能,是自然 界的能量源泉。③从根本上改变了地面上的生活环境,维持大气中氧气和二氧化碳的相对平衡。由这三大 意义可知:绿色植物的光合作用为地球上的生物提供了有机物、氧气。
故选 D。
在壁虎断尾再生的过程中,细胞通过分裂不断增多。此过程中细胞内发生的变化不包括()
细胞核一分为二B. 细胞膜向内凹陷
C. 遗传物质复制后均分D. 形成新的细胞壁
【答案】D
【解析】
【分析】细胞分裂就是一个细胞分成两个细胞的过程,细胞分裂时先是细胞核一分为二,随后细胞质分成 两份,每份含一个细胞核。如果是动物细胞,细胞膜从细胞的中部向内凹陷,缢裂为两个细胞。若是植物 细胞,则在原来的细胞中央,形成新的细胞膜和新的细胞壁,于是,一个细胞就分裂成为两个细胞。
【详解】ABC.动物细胞分裂的过程是:分裂时先是细胞核一分为二,随后细胞质分成两份,每份含一个细胞核,细胞核内的遗传物质在分裂前已经复制加倍,分裂时均分成相同的两份,分别进入两个新的细胞核,细胞膜在中央的部分向内凹陷,缢裂为两个细胞,将一个细胞分成两个细胞,ABC 不符合题意。D.植物细胞在分裂的过程中才会形成新的细胞膜和细胞壁,壁虎属于动物,动物细胞没有细胞壁,因此壁 虎断尾再生过程中,断尾处的细胞不会出现新的细胞壁,D 符合题意。
故选 D。
图所示的实验装置适合探究哪个环境因素对鼠妇生活的影响?()
氧气B. 温度C. 湿度D. 土壤颗粒大小
【答案】C
【解析】
【分析】对照实验:在探究某种条件对研究对象的影响时,对研究对象进行的除了该条件不同以外,其他 条件都相同的实验。根据变量设置一组对照实验,使实验结果具有说服力。一般来说,对实验变量进行处 理的,就是实验组。没有处理是的就是对照组。
【详解】题图中,两边鼠妇所处的环境一边是细干土,一边是细湿土,其余条件都一样,因此变量是湿度, 研究的是湿度对鼠妇生活的影响,ABD 不符合题意,C 符合题意。
故选 C。
下列农业生产、生活措施中,能体现促进光合作用的有()
大棚夜间增加照明B. 适时疏松土壤
C. 花盆底部留孔D. 水淹及时排涝
【答案】A
【解析】
【分析】植物进行光合作用制造有机物,光合作用的强弱与光照时间和二氧化碳的浓度等条件有关。增加 光照时间和增加二氧化碳的浓度能够增强植物的光合作用。
【详解】A.光是光合作用的必要条件,大棚夜间增加照明能够延长光照时间,增强植物的光合作用,A 符合题意。
适时疏松土壤增加土壤中氧气含量,有助于根的呼吸作用,B 不符合题意。
花盆底部留孔比较透气,利于植物根的呼吸作用,C 不符合题意。
被水淹的植物体,由于水把土壤中的空气排挤出土壤,造成土壤中缺氧,根部得不到足够的氧气进行呼 吸作用,从而使根的生命活动减弱甚至死亡,及时排涝可以促进根呼吸作用,D 不符合题意。
【分析】绿色植物通过叶绿体利用光能把二氧化碳和水转变成储存能量的有机物(主要是淀粉,在植物体 中可转变成各种糖分)并释放出氧气的过程,叫做光合作用。光合作用主要器官是叶,根的作用是固定植 物体、从土壤中吸收水分和无机盐,茎的作用是输导根从土壤中吸收的水和无机盐供给叶、果实,将叶制 造的有机物通过筛管运输供给根、果实、茎等器官。
【详解】A.根从土壤吸收的是水分和无机盐,A 错误。
绿色植物通过叶绿体利用光能把二氧化碳和水转变成储存能量的有机物(主要是淀粉,在植物体中可转 变成各种糖分)并释放出氧气的过程,叫做光合作用。光合作用主要器官是叶,B 错误。
光合作用主要器官是叶,叶片中的叶肉细胞光合作用制造的有机物通过筛管运输到果实储存,C 正确。
光合作用主要器官是叶,根细胞无叶绿体,不能进行光合作用,D 错误。故选 C。
图是“探究绿叶在光下制造有机物”实验步骤的示意图。下列叙述正确的是()
故选 A。
31. 龙眼果实含大量糖分,这些糖分由(
)
A. 根从土壤中吸收而来
B.
花制造后贮存在果实中
C. 叶片制造后运输到果实
D.
根利用无机物合成
【答案】C
【解析】
①是为了脱去叶片中的叶绿素
②中的实验变量是有光和无光
③小烧杯中放置的液体是水
实验证明叶绿素是光合作用的必要条件
【答案】B
【解析】
【分析】 (1)《绿叶在光下制造有机物》的实验步骤:①暗处理→②部分遮光、光照→摘下叶片→③酒精脱色→④漂洗加碘→观察颜色。实验要点:光合作用需要光、光合作用制造淀粉、淀粉遇到碘变蓝色,酒精溶解叶片中的叶绿素。
(2)对照实验:在探究某种条件对研究对象的影响时,对研究对象进行的除了该条件不同以外,其他条件都相同的实验。根据变量设置一组对照实验,使实验结果具有说服力。一般来说,对实验变量进行处理的, 就是实验组,没有处理是的就是对照组。
【详解】A.步骤①是暗处理,选作实验的植物实验前已经进行了光合作用,叶片里面储存了丰富的有机物
(如淀粉),若不除去会对实验结果造成影响。所以,将实验装置放入黑暗处一昼夜的目的是把叶片内原有的淀粉运走消耗,以排除原来贮存的淀粉对实验的干扰,A 错误。
步骤②中,用不透光的黑纸片把叶片的一部分从上下两面遮盖起来,放置阳光下照射一段时间。遮光处 理时,除了光照不同外,其他条件都相同,故遮光处理可形成对照实验,实验变量是光照,B 正确。
步骤③中,把叶片放入盛有酒精的小烧杯中,隔水(水盛放在大烧杯中)加热,目的是用酒精溶解叶片 中的叶绿素,使叶片含有的叶绿素溶解到酒精中至叶片变成黄白色,这样便于观察到淀粉遇碘变蓝的颜色反应,C 错误。
该实验中,叶片的见光(未遮盖)部分遇到碘液变成了蓝色,说明叶片的见光部分产生了淀粉,进而说 明淀粉是光合作用的产物;叶片的遮光部分遇碘没有变蓝,说明遮光的部分没有产生淀粉。叶片见光部分产生了淀粉,遮光部分没有产生淀粉,说明光是绿色植物制造有机物不可缺少的条件,D 错误。
故选 B。
小彦使用显微镜观察洋葱鳞片叶内表皮细胞临时装片,将视野由甲调整为乙的状态(如图),她要转动
的结构是图丙中的()
A. ①B. ③C. ⑤D. ⑥
【答案】D
【解析】
【分析】分析图示,乙图比甲图清晰,图丙中,①转换器、②载物台、③反光镜、④目镜、⑤粗准焦螺旋、
⑥细准焦螺旋。
【详解】A.①转换器的功能是转换物镜,A 不符合题意。
③反光镜的功能是反射光线,可以调节视野亮度,B 不符合题意。
⑤粗准焦螺旋可以较大幅度地升降镜筒,主要功能是找物像,C 不符合题意。
⑥细准焦螺旋可以微调镜筒高度,是用来使物像更加清晰的,视野甲调节到乙,物像更加清晰,所以应 该调节细准焦螺旋,D 符合题意。
故选 D。
剥开在家里放了很久的沙田柚,吃起来淡而无味,原因是沙田柚()
呼吸作用消耗了大量有机物B. 光合作用吸收了大量水分
C. 蒸腾作用散失了大量水分D. 光合作用释放了大量氧气
【答案】A
【解析】
【分析】植物的呼吸作用是生活细胞内的有机物在氧的作用下被分解成二氧化碳和水,并释放出能量的过 程。
【详解】A.呼吸作用的本质是分解有机物,释放能量,因此,沙田柚放久了没有味道,因为沙田柚呼吸作 用消耗了大量有机物,A 符合题意。
BD.剥开的沙田柚不再进行光合作用,BD 不符合题意。
C.沙田柚蒸腾作用散失水分,不会影响使沙田柚淡而无味,C 不符合题意。
故选 A。
探究种子萌发的环境条件时,某小组同学们设计了图所示的实验装置,以下有关分析不正确的是()
最有可能萌发的种子是②B. ①②③要用同种种子
C. ③不萌发是因为缺乏充足的空气D. ①和③只有一个变量
【答案】D
【解析】
【分析】(1)种子的萌发的环境条件为一定的水分、适宜的温度和充足的空气;自身条件是胚是完整的、 胚是活的、种子不在休眠期以及胚发育所需的营养物质。
(2)对照实验:在探究某种条件对研究对象的影响时,对研究对象进行的除了该条件不同以外,其他条件都相同的实验。根据变量设置一组对照实验,使实验结果具有说服力。一般来说,对实验变量进行处理的, 就是实验组。没有处理是的就是对照组。
【详解】A.②种子具备一定的水分、适宜的温度和充足的空气,因此最有可能萌发的种子是②,A 正确。B.该实验探究种子萌发的环境条件,需要设置对照实验,为了保证单一变量,①②③要用同种种子,B 正确。
C.种子的萌发的环境条件为一定的水分、适宜的温度和充足的空气,③不萌发是因为缺乏充足的空气,C
正确。
D.①和③不能进行对照,因为有水分和空气两个变量,D 错误。故选 D。
荒漠中的植物“骆驼刺”,根系发达,可深达地下 20 米。它的根能长这么长是因为()
①根冠细胞的伸长 ②分生区细胞的分裂 ③伸长区细胞体积增大 ④成熟区细胞的分裂
A. ①②B. ②③C. ②④D. ③④
【答案】B
【解析】
【分析】根尖是指从根的顶端到生有根毛的一段。它的结构从顶端依次是根冠、分生区、伸长区、成熟区。
根冠具有保护作用;分生区具有很强的分裂能力,能够不断分裂产生新细胞,属于分生组织;伸长区细胞 逐渐停止分裂,开始迅速伸长,是根伸长最快的地方;成熟区细胞停止伸长,并且开始分化,内部出现导 管,表皮细胞一部分向外突起形成根毛,是根吸收水分和无机盐的主要部位。
【详解】植物的根尖包括根冠、分生区、伸长区、成熟区四部分,根的长度不断增加,一方面依靠分生区细胞不断分裂,使细胞数目增多;另一方面依靠伸长区的细胞不断长大,使细胞体积增大,使根不断长长。 所以荒漠中的植物“骆驼刺”,根系发达,可深达地下 20 米。它的根能长这么长是因为②分生区细胞的分裂和③伸长区细胞体积增大,ACD 不符合题意,B 符合题意。
故选 B。
绿色开花植物完成受精作用后,花的各部分发生了明显的变化。下列变化中正确的是
子房→种子B. 胚珠→果实C. 受精卵→胚D. 胚→果实
【答案】C
【解析】
【详解】此题考查的是果实和种子的形成,子房各部分发育的结果,种子是由胚珠发育而成,种皮是由珠 被发育而成,果实是由子房发育而成,果皮是由子房壁发育而成。
故选 C。
图是某生态系统中几种生物间的关系示意图,下列叙述不正确的是()
①→②→③构成一条完整的食物链
④能分解动、植物的遗体
该生态系统的自动调节能力是无限的
D 生物所需能量最终来自太阳能
【答案】C
【解析】
【分析】图中①是生产者,②是初级消费者,③是次级消费者,④是分解者。
【详解】A.图中①生产者,②初级消费者,③次级消费者,①→②→③能构成完整的食物链,故 A 正确。B.④是分解者,它们能把动植物残体中复杂的有机物,分解成简单的无机物,释放到环境中,供生产者再一次利用,故 B 正确。
C.生态系统的自动调节能力是有一定限度的,超过这个限度,生态系统就不能再进行自动调节,故 C 错误。D.生态系统的能量流动是从生产者固定太阳能开始的,所以该生态系统中各种生物进行生命活动所需能量的最终来源是太阳能,故 D 正确。
故选 C。
“绿色、智能、节俭、文明”是杭州亚运会的办会理念,为此共建设碳中和林 2835 亩,下列哪项不是植树造林在保护环境方面的作用()
提供足够的木材B. 维持生物圈中的碳—氧平衡
C. 防止水土流失D. 增加大气湿度和降雨量
【答案】A
【解析】
【分析】绿色植物在生物圈中的作用:①是食物之源;②能稳定大气中碳—氧平衡;③能稳定生物圈的水 循环等。
【详解】A.虽然树木可以提供木材资源,但这更多是从经济角度出发的效益,而非直接的环境保护作用。 可见,提供足够的木材不是植树造林在保护环境方面的作用,A 符合题意。
绿色植物通过光合作用消耗大气中的二氧化碳,释放氧气(超过了自身对氧的需要),维持生物圈中的二氧化碳和氧气的相对平衡,即碳—氧平衡,B 不符合题意。
大多数陆生植物的根在地下分布深而广,形成庞大的根系,这些根系可以牢牢的抓住土壤,防止水土流 失,C 不符合题意。
蒸腾作用是水分从活的植物体表面以水蒸气状态散失到大气中的过程。植物通过蒸腾作用能增加大气湿度,增加降水量,降低大气温度,调节气候,D 不符合题意。
故选 A。
图是用显微镜观察到的菠菜叶片横切面和下表皮示意图,下列描述不正确的是()
⑤和⑧是植物蒸腾失水的“门户”
③表示保卫细胞
①和④具有保护作用
②中能进行光合作用
【答案】B
【解析】
【分析】题图中:①上表皮,②叶肉,③叶脉,④下表皮,⑤气孔,⑥表皮细胞,⑦保卫细胞,⑧气孔。
【详解】A.气孔由一对保卫细胞构成,气孔的大小是由保卫细胞控制的,气孔是气体进出和水分散失的门 户,所以 ⑤和⑧表示气孔,是菠菜蒸腾失水的“门户”,A 正确。
气孔是由两个保卫细胞组成的,保卫细胞呈半月形,控制气孔的开闭。 图示中的⑦表示是保卫细胞,B 错误。
①上表皮和④下表皮,合称表皮,属于保护组织,具有保护作用,C 正确。
叶的叶肉由叶肉细胞构成,包括栅栏组织和海绵组织,叶肉细胞中含有叶绿体,在光照下合成叶绿素, 所以②叶肉是菠菜叶进行光合作用的主要部位,D 正确。
故选 B。
二、判断题(请填涂答题卡,正确的涂填 A,错误的涂填 B,每小题 1 分,共 10 分。)
要想观察血液中的红细胞,可以将实验材料制成临时涂片进行观察。()
【答案】正确
【解析】
【详解】根据制作玻片标本的材料不同,把玻片标本分为三种切片、涂片、装片。血液是液体,因此,“要 想观察血液中的红细胞”,可以将实验材料制成临时涂片进行观察,故题干说法正确。
松的球果不是果实..
【答案】正确
【解析】
【分析】根据种子外有无果皮包被着,我们把种子植物分为裸子植物和被子植物两大类,裸子植物的种子 外无果皮包被,是裸露的;被子植物的种子外有果皮包被着,能形成果实。
【详解】松的球果是由种子和鳞片构成,鳞片是构成雌、雄球花的部分,是种子,而不是果实,其种子外 无果皮包被,裸露,因此松属于裸子植物,可见题中的叙述是正确的。
“春种一粒粟,秋收万颗子”反映生物需要营养的特征。()
【答案】错误
【解析】
【分析】生物的共同特征有:①生物的生活需要营养;②生物能进行呼吸;③生物能排出身体内产生的废物;④生物能对外界刺激作出反应;⑤生物能生长和繁殖;⑥生物都有遗传和变异的特性;⑦除病毒以外, 生物都是由细胞构成的。
【详解】生物体在能够由小长大;生物体发育到一定阶段,就开始繁殖下一代。可见,“春种一粒粟,秋 收万颗子”反映生物能够生长繁殖,故题干观点错误。
皮肤在人体表面起到保护作用,可以推测皮肤由保护组织构成。()
【答案】错误
【解析】
【详解】人体的四种基本组织是:上皮组织、肌肉组织、神经组织和结缔组织,其中上皮组织具有保护的 作用,皮肤是人体最大的器官,它的表面主要是由上皮组织构成,而保护组织是植物的组织,动物没有保 护组织,故题干观点错误。
动物细胞和植物细胞内都含有线粒体。( )
【答案】对
【解析】
【分析】动植物细胞都有细胞膜、细胞质、细胞核和线粒体;植物细胞具有细胞壁、叶绿体、和液泡,而 动物细胞不具有细胞壁、液泡、叶绿体、线粒体。
【详解】细胞中的能量转换器有叶绿体和线粒体。叶绿体是绿色植物细胞中广泛存在的一种含有叶绿素等 色素的质体,是植物细胞进行光合作用的场所。无论动物细胞还是植物细胞都含有线粒体,线粒体能将细 胞中的有机物在氧的参与下分解为二氧化碳和水,同时将有机物中的化学能释放出来,供细胞利用,故题 干说法正确。
【点睛】能量转换器---线粒体广泛存在于动物细胞和植物细胞中。
绿叶在光下制造有机物的实验中,植物放在暗处一昼夜的目的是促进光合作用。( )
【答案】错误
【解析】
【详解】绿色植物通过叶绿体利用光能把二氧化碳和水转变成储存能量的有机物,并释放出氧气的过程叫 光合作用。绿叶在光下制造有机物实验中,为了验证绿色植物在光下能制造淀粉,必须先让叶片内原有的 淀粉运走或耗尽,才能验证叶片内的淀粉是绿色植物在光下通过光合作用制造的,绿色植物在暗处不能进 行光合作用,能够进行呼吸作用,呼吸作用能够分解有机物,所以植物放在暗处一昼夜的目的是让叶片内 原有的淀粉运走或耗尽,故题干观点错误。
生物圈是最大的生态系统,包括整个地球。()
【答案】错误
【解析】
【分析】生物圈是地球上所有生物与其生存的环境形成的一个统一整体。生物圈是一个统一的整体,是地 球上最大的生态系统,是所有生物共同的家园。
【详解】生物圈的范围是以海平面为标准来划分,生物圈向上可到达约 10 千米的高度,向下可深入 10 千
米左右的深处,厚度约为 20 千米左右的圈层,包括大气圈的底部、水圈的大部和岩石圈的表面而不是包括整个地球,故错误。
芽尖之所以具有分裂能力是因为它具有分生组织。()
【答案】正确
【解析】
【分析】植物的组织主要有保护组织、营养组织、输导组织、分生组织、机械组织等,它们各有一定的生 理功能。
【详解】分生组织的细胞小,细胞壁薄细胞核大,细胞质浓,具有很强的分裂能力,不断分裂产生新细胞 形成其它组织。如根尖的分生区、茎的形成层等属于分生组织。因此,根尖和芽尖之所以具有分裂能力, 这是因为它们具有分生组织,题干说法正确。
“螳螂捕蝉,黄雀在后”,描写的是动物之间的竞争关系( )
【答案】错误
【解析】
【详解】“螳螂捕蝉,黄雀在后”,描写的是动物之间的捕食关系。 故题干说法错误。
草履虫以水中的细菌和微小的浮游生物为食,对净化污水有一定作用。()
【答案】正确
【解析】
【详解】草履虫属于动物界中最原始,最低等的原生动物。它喜欢生活在有机物含量较多的稻田、水沟或水不大流动的池塘中,以细菌和单细胞藻类为食。据估计,一只草履虫每小时大约能形成 60 个食物泡,每
个食物泡中大约含有 30 个细菌。所以,一只草履虫每天大约能吞食 43200 个细菌,它对污水有一定的净化作用。
三、简答题(除特别说明外,每空 1 分,共 40 分。)
图中 A—D 表示马铃薯的不同结构层次,a 表示生理过程,请据图回答问题:
(1)马铃薯植株的结构和功能的基本单位是。
(2)A 细胞经过 a 过程形成了 B1、B2、B3、B4 等不同形态的细胞群,a 过程称为。
(3)马铃薯的结构层次可以表示为 A→B→C→D,其中,C 的结构层次是。与动物体相比,马铃薯没有的结构层次是。
【答案】(1)细胞(2)细胞分化
(3)①. 器官②. 系统
【解析】
【分析】人体等动物体的结构层次为:细胞→组织→器官→系统→动物体(人体);多细胞植物体的结构层次是:细胞→组织→器官→个体。分析图示,A 细胞,B1、B2、B3、B4 组织,C 器官,D 植物体。a 表示细胞分化。
【小问 1 详解】
除病毒外,生物都由细胞构成,因此,马铃薯植株的结构和功能的基本单位是细胞。
【小问 2 详解】
在个体发育过程中,一个或一种细胞通过分裂产生的后代、结构和生理功能上发生差异性的变化的过程叫 做细胞分化,细胞分化形成不同的细胞群,每个细胞群都是由形态相似,结构、功能相同的细胞联合在一 起形成的,这样的细胞群叫做组织。因此,A 细胞通过 a 细胞分化过程形成组织。
【小问 3 详解】
多细胞植物体的结构层次是:细胞→组织→器官→个体,因此,C 的结构层次是器官。人体等动物体的结构层次为:细胞→组织→器官→系统→动物体(人体),因此,与动物体相比,马铃薯没有的结构层次是系统。
图甲、乙两个保温瓶装着等量的同种种子,甲瓶装的是萌发的种子,乙瓶装的是煮熟的种子,往瓶中各 插入一支温度计并密封。图丙中曲线 A、B 表示两瓶的温度变化情况,请根据实验回答问题:
甲、乙两瓶放同种种子的目的是。
甲瓶和乙瓶的起始温度都是℃。
可推测 A 曲线表示的是(填“甲瓶”或“乙瓶”)的温度变化。
(4)A 曲线代表的实验组在实验完毕时,种子中有机物的含量会 (填“增加”或“减少”),原因是种子通过作用,释放出能量,进行这一能量转换的细胞结构主要是。
【答案】(1)控制单一变量
(2)24(3)甲瓶
①. 减少②. 呼吸③. 线粒体
【解析】
【分析】细胞利用氧,将有机物分解成二氧化碳和水,并且将储存在有机物中的能量释放出来,供给生命 活动需要的过程叫做呼吸作用。只要是活细胞就要进行呼吸作用,萌发的种子能进行呼吸作用,会吸收氧 气,产生二氧化碳,释放能量,煮熟的种子不能进行呼吸作用。图甲中的温度计读数升高,图乙中的温度 计读数不变,图丙中,曲线 A 表示甲瓶的温度变化,曲线 B 表示乙瓶的温度变化。
【小问 1 详解】
对照实验是在研究一种条件对研究对象的影响时,所进行的除了这种条件不同外,其他条件都相同的实验, 这个不同的条件,就是唯一变量。对照实验只能有一个变量,因此该实验中,甲、乙两瓶放等量的同种种子的目的是控制单一变量,排除其它因素对实验的影响,使实验结果更准确。
【小问 2 详解】
由题干可知,图丙中曲线 A、B 表示两瓶的温度变化情况,图丙的温度的变化是从 24℃开始的,因此甲瓶和乙瓶的起始温度都是 24℃。
【小问 3 详解】
呼吸作用能够分解有机物,释放能量,呼吸作用只能在活细胞中进行,题中的甲瓶装的是萌发的种子,种子萌发过程中呼吸作用旺盛,释放大量能量,因此甲瓶中的温度计读数升高。乙瓶装的是煮熟的种子,细胞已经死亡,不进行呼吸作用,没有能量释放,乙瓶中的温度计读数不变。图丙中,曲线 A 的数值在一定
时间范围内升高,曲线 B 的数值一直不变,因此可推测 A 曲线表示的是甲瓶的温度变化。
【小问 4 详解】
呼吸作用的实质是分解有机物,释放能量,呼吸作用的主要场所是线粒体。因此 A 曲线代表的实验组在实验完毕时,种子中有机物的含量会减少,原因是种子萌发时,通过呼吸作用分解了有机物,释放出能量, 供给生命活动需要,进行这一能量转换的细胞结构主要是线粒体。
7 月 26 日是“保护红树林生态系统国际日”,某项目研究小组对广州南沙滨海湿地红树林进行考察,请回答问题。
南沙湿地生态系统中生物与共同构成了统一的整体。
红树林植物能制造有机物,属于者;其残落物将会被、分解,这两类生物属于分解者;鱼和白鹭属于者。水质会影响红树林生物的生活,它属于生态因素中的因素。
以下是研究小组成员所写的该生态系统的食物链,正确的是()
A. 阳光→水草→虾→鱼→白鹭B. 水草←虾←鱼←白鹭
C. 水草→虾→鱼→白鹭D. 虾→鱼→白鹭
红树林能起到防风消浪、调节气候的作用,这说明生物与环境的关系是。
红树植物能通过光合作用吸收,释放,维持生物圈的平衡,在固碳方面发挥着极为重要的作用。
给南沙湿地引种多种本土红树、营造鸟类的生活环境等,将使得该生态系统的自动调节能力。
(填“变弱”或“不变”或“变强”)
【答案】(1)环境(2)①. 生产②. 细菌##真菌③. 真菌##细菌④. 消费⑤. 非生物(3)C(4)生物影响环境
(5)①. 二氧化碳②. 氧气③. 碳-氧(6)变强
【解析】
【分析】在一定的空间范围内,生物与环境所形成的统一的整体叫生态系统。一个完整的生态系统包括非生物部分和生物部分,非生物部分包括阳光、空气、水、温度等,生物部分由生产者(主要是植物)、消费 者(主要是动物)和分解者(腐生的细菌、真菌)组成。
【小问 1 详解】
生物的生存离不开环境,生物必须适应环境才能生存,生物在适应环境的同时,也能影响和改变环境,此 外环境也能影响生物,可见在生态系统中,生物与环境是一个不可分割的整体。因此南沙湿地生态系统中 生物与环境共同构成了统一的整体。
【小问 2 详解】
红树林植物能够通过光合作用制造有机物,为生态系统中的其它生物提供有机物和能量,属于生产者;其
残落物中的有机物将会被腐生的细菌、真菌分解为水、二氧化碳等无机物,这些物质又可以被植物吸收利 用,这两类生物属于分解者;鱼和白鹭不能制造有机物,直接或间接以植物为食,属于消费者。环境中影 响生物的生活和分布的因素叫做生态因素,包括生物因素和非生物因素,生态系统中的水质会影响红树林 生物的生活,它属于生态因素中的非生物因素。
【小问 3 详解】
食物链是指生产者与消费者之间由于吃与被吃的关系而形成的链状结构,食物链中只包含生产者和消费者, 不包括分解者和非生物部分;食物链以生产者开始,用箭头相连,到最高消费者结束,食物链中的箭头由被捕食者指向捕食者。
食物链以生产者开始,食物链中只包含生产者和消费者,不包括分解者和非生物部分(如阳光、空气等), A 选项的食物链不能以阳光开始,应该以水草开始,A 错误。
食物链中的箭头是由被捕食者指向捕食者,B 选项中的箭头连接反了,B 错误。
“水草→虾→鱼→白鹭”表示了生产者与消费者之间由于吃与被吃的关系而形成的链状结构,C 正确。
食物链以生产者开始,用箭头相连,到最高消费者结束,D 选项中的食物链缺乏生产者,D 错误。故选 C。
【小问 4 详解】
生物影响环境指的是生物体在其生存过程中,通过各种方式影响或改变周围的环境。红树林能起到防风消 浪、调节气候的作用,这说明生物与环境的关系是生物影响环境。
【小问 5 详解】
光合作用是绿色植物通过叶绿体利用光能,把二氧化碳和水转化成储存能量的有机物(如淀粉),并且释放出氧气的过程。因此,红树植物能通过光合作用吸收二氧化碳,释放氧气,维持生物圈的碳-氧平衡,在固 碳方面发挥着极为重要的作用。
【小问 6 详解】
生态系统具有一定的自动调节能力,生态系统中生物的种类和数量越多,营养结构越复杂,自动调节能力 就越强,生态系统往往就越稳定。给南沙湿地引种多种本土红树、营造鸟类生境等,将使得该生态系统的 自动调节能力变强。
“植物工厂”(图甲)是在相对封闭的室内,采用新技术对植物生长环境条件进行自动化精准调控,高效生产优质农产品的农业系统。2021 年,中国农科院团队成功实现在植物工厂环境下种植水稻的重大突破。请回答相关问题:
下列哪项不是植物工厂中水稻种子萌发的必要条件()
A. 适宜的温度B. 一定的水分C. 合适的土壤D. 充足的空气
图乙是水稻种子纵切图,可以判断水稻属于(填“单”或“双”)子叶植物。种子中的
能萌发成幼苗,种子中的含丰富的淀粉,在该结构上滴加会变成蓝色。
植物工厂种植水稻要取得高产,需要室内补充气体,作为光合作用的原料;同时,还要补充, 为光合作用提供能量。
从成熟的水稻植株到下一代水稻种子,必须依次经过的生理过程是()
A. 开花→受精→传粉B. 开花→传粉→受精
C. 传粉→开花→受精D. 传粉→受精→开花
水稻的花比较小、没有艳丽的色彩和香味、花粉轻盈,室外栽培时,可通过作为媒介进行传粉。花粉落到柱头上以后,花粉中的通过花粉管到达胚珠,与胚珠内的结合,形成受精卵。
【答案】(1)C(2)①. 单②. 胚③. 胚乳④. 碘液
(3)①. 二氧化碳##CO2②. 光照(4)B
(5)①. 风②. 精子③. 卵细胞
【解析】
【分析】(1)种子在环境条件和自身条件都具备时才能萌发。种子萌发的环境条件为一定的水分、适宜的 温度和充足的空气;自身条件是胚是完整的、胚是活的、种子不在休眠期以及具有足够的胚发育所需的营 养物质。
大多数双子叶植物种子只由种皮和胚组成,无胚乳,养料储存在肥厚的子叶中;大多数单子叶植物的 种子除了种皮和胚以外,还含有胚乳,养料储存在胚乳中;它们的胚都是由胚芽、胚轴、胚根、子叶四部分组成的。
绿色植物通过叶绿素捕获太阳光,利用光提供的能量,在叶绿体中合成淀粉等有机物,并且把光能转 化为化学能,储存在有机物中,这个过程叫作光合作用。
果实是由显花植物的子房在开花授粉后发育而来的,主要的功能为保护种子及协助种子的传播。一般
果实包含了果皮及种子两个部分,果皮又可分为外果皮、中果皮和内果皮三层,由子房壁发育而成;种子 则由胚珠发育形成,其中珠被发育成种皮,极核和卵核则分别发育成胚乳和胚。
【小问 1 详解】
种子萌发的环境条件为一定的水分、适宜的温度和充足的空气,合适的土壤不是水稻种子萌发的必要条件,
C 符合题意,故选 C。
【小问 2 详解】
大多数单子叶植物的种子除了种皮和胚以外,还含有胚乳,养料储存在胚乳中,据图可知,水稻种子具有 胚乳,故水稻为单子叶植物。胚是由胚芽、胚轴、胚根、子叶四部分组成,将来发育成新植株个体,种子 中的胚乳含有丰富淀粉,淀粉遇到碘变蓝色,我们经常用碘液来鉴定是否有淀粉存在。
【小问 3 详解】
绿色植物通过叶绿体利用光能,把二氧化碳和水转化成储存能量的有机物(如淀粉),并且释放出氧气的过程,叫做光合作用。可见光合作用的原料是二氧化碳和水,场所是叶绿体,条件是光,产物是,有机物和氧。故植物工厂种植水稻要取得高产,需要室内补充二氧化碳气体,作为光合作用的原料;同时,还要补充光照,为光合作用提供能量。
【小问 4 详解】
绿色植物开花植物开花后,雄蕊花药里的花粉散落出来,借助外力落到雌蕊柱头上的过程叫传粉,受精过 程是花粉落到柱头上以后,在柱头上黏液的刺激下开始萌发,长出花粉管。花粉管穿过花柱,进入子房, 一直到达胚珠。花粉管中的精子随着花粉管的伸长而向下移动,最终进入胚珠内部。胚珠里面的卵细胞, 与来自花粉管的精子结合,形成受精卵过程,称为受精。故从成熟的水稻植株到下一代水稻种子,必须依 次经过的生理过程是:开花→传粉→受精,B 符合题意,故选 B。
【小问 5 详解】
靠风力传送花粉的传粉方式称风媒,借助这类方式传粉的花,称风媒花。大部分禾本科植物和木本植物中 的栎、杨、桦木等都是风媒植物。水稻的花比较小、没有艳丽的色彩和香味、花粉轻盈,室外栽培时,可通过风作为媒介进行传粉。受精过程是花粉落到柱头上以后,在柱头上黏液的刺激下开始萌发,长出花粉管。花粉管穿过花柱,进入子房,一直到达胚珠。花粉管中的精子随着花粉管的伸长而向下移动,最终进入胚珠内部。胚珠里面的卵细胞,与来自花粉管的精子结合,形成受精卵过程,称为受精。
组别
对照组
实验组
甲
乙
丙
丁
某科研小组开展火龙果促花增产实验,探究夜晚不同时间段使用 LED 灯照明的增产效果,结果如下表。请回答以下问题:
①的处理是(填“用”或“不用”)LED 灯照明。
该探究实验的变量是。
依据实验结果,你向果农提出的火龙果促花增产建议是。
合理施肥也是提高产量的措施,火龙果植株生长需要量最多的是含氮、含磷、含的无机盐,无机盐由根尖的区吸收,通过输导组织中的管运输到植株的各部分。
【答案】(1)不用(2)不同时段使用 LED 灯光照明
(3)在夜晚 22:30-02:30 使用 LED 灯光照明
(4)①. 钾②. 成熟##根毛区③. 导
【解析】
【分析】对照实验是指在探究某种条件对研究对象的影响时,对研究对象进行的除了该条件不同以外,其 他条件都相同的实验。根据变量设置一组对照实验,使实验结果具有说服力。一般来说,对实验变量进行 处理的,就是实验组;没有处理的就是对照组。
【小问 1 详解】
根据题意可知,该实验是探究夜晚不同时间段使用 LED 灯照明的增产效果,那么变量是不同时段使用 LED 灯光照明,除了变量不同外,其他条件应该相同,对照组最好无照明,因此,①的处理是不用 LED 灯照明, 各实验组的照明时长相同。
【小问 2 详解】
在对照实验中,唯一的不同条件就是变量,该实验是探究夜晚不同时间段使用 LED 灯照明的增产效果,表中的实验组是乙丙丁组,分别在夜晚的不同时间段使用 LED 灯照明,甲组是对照组,夜晚不用 LED 灯照明, 因此实验的变量是不同时段使用 LED 灯光照明。
【小问 3 详解】
根据表中的实验结果,夜晚使用 LED 灯照明具有增产效果,在夜晚 22:30-02:30 使用 LED 灯光照明,果实产量最高,产量可达 9474 千克/公顷,因此建议果农在夜晚 22:30-02:30 使用 LED 灯光照明,增产效果最好。
【小问 4 详解】
植物根尖的结构包括根冠,分生区,伸长区和成熟区,成熟区的表皮细胞向外突出形成根毛,增大了和土壤的接触面积,是吸收水分和无机盐的主要部位,植物生长需要多种无机盐,需要量最大的无机盐是含氮、
夜晚照明时间段
①
18:30-22:30
22:30-02:30
02:30-06:30
果实产量(千克/公顷)
1980
4693
9474
2940
含磷和钾的无机盐。植物体内的输导组织主要有导管和筛管,导管运输水和无机盐,筛管运输有机物。因 此,火龙果植株生长需要量最多的是含氮、含磷、含钾的无机盐,无机盐由根尖的成熟区吸收,通过输导 组织中的导管运输到植株的各部分。
相关试卷
这是一份广东省广州市番禺区2023-2024学年七年级上学期期末生物试题(答案),共31页。试卷主要包含了选择题,判断题,简答题等内容,欢迎下载使用。
这是一份广东省广州市番禺区2023-2024学年七年级上学期期末生物试题,共10页。试卷主要包含了判断题,简答题等内容,欢迎下载使用。
这是一份广东省广州市番禺区2023-2024学年七年级上学期期末生物试题(答案),共31页。试卷主要包含了判断题,简答题等内容,欢迎下载使用。

