所属成套资源:【核心素养优质课】冀少版生物七年级下册课件+同步教案+导学案+分层作业
- 【核心素养优质课】冀少版生物七年级下册 3.1.2人体生命活动需要的营养物质(课件+同步教案+导学案+分层作业) 课件 3 次下载
- 【核心素养优质课】冀少版生物七年级下册 3.1.3.1食物在口腔中的消化(课件+同步教案+导学案+分层作业) 课件 1 次下载
- 【核心素养优质课】冀少版生物七年级下册 3.1.3.2食物在胃肠内的消化(课件+同步教案+导学案+分层作业) 课件 1 次下载
- 【核心素养优质课】冀少版生物七年级下册 3.1.3.3营养物质的吸收(课件+同步教案+导学案+分层作业) 课件 1 次下载
- 【核心素养优质课】冀少版生物七年级下册 3.2.1.1血液(课件+同步教案+导学案+分层作业) 课件 1 次下载
冀少版(2024)七年级下册(2024)第一节 消化系统的组成优质作业ppt课件
展开
这是一份冀少版(2024)七年级下册(2024)第一节 消化系统的组成优质作业ppt课件,文件包含核心素养冀少版生物七下311消化系统的组成同步课件共31张PPT+视频素材pptx、核心素养冀少版生物七下311消化系统的组成教学设计docx、核心素养冀少版生物七下311消化系统的组成分层作业含答案docx、核心素养冀少版生物七下311消化系统的组成导学案含答案docx等4份课件配套教学资源,其中PPT共28页, 欢迎下载使用。
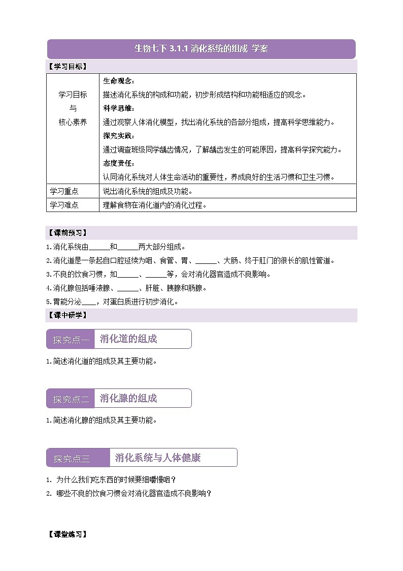
描述消化系统的构成和功能,初步形成结构和功能相适应的观念。
通过调查班级同学龋齿情况,了解龋齿发生的可能原因,提高科学探究能力。
通过观察人体消化模型,找出消化系统的各部分组成,提高科学思维能力。
认同消化系统对人体生命活动的重要性,养成良好的生活习惯和卫生习惯。
2.消化道和消化腺的作用
3.消化系统与人体健康
食物进入人体后,是如何被分解并利用的呢?
消 化 道
消 化 腺
口腔是消化道的最前端,内有牙齿、舌、唾液腺。
胃是消化道最膨大的部分,呈囊状。
食 物 的 消 化 过 程
咽是呼吸道和消化道的共同通道。
食道是运送食物的通道。
胃壁较厚,内壁上散布着大量胃腺,胃腺能分泌胃液。
暂时储存食物,消化食物。
内壁有肠腺,是消化食物的主要器官。
大肠是形成粪便的场所。
胰腺是最主要的消化腺。胰腺分泌的胰液和肝脏分泌的胆汁,通过导管进入小肠。
小肠很长,内壁有肠腺,肠腺能分泌肠液。
大肠是形成粪便的场所。食物经过消化、吸收后留下的残渣,在大肠内形成粪便,通过肛门排出体外。
位于消化道外面的大的消化腺
位于消化道壁内的小的消化腺
消化道:食物经过的通道。
消化腺:分泌消化液,参与食物消化与吸收过程的腺体。大部分消化液中含有消化酶,消化酶可以分解食物。
口腔 咽 食道 胃 小肠 大肠 肛门
唾液腺 唾液胰腺 胰液肝脏 胆汁
胃腺 胃液肠腺 肠液
人的消化系统由消化道和消化腺组成
消化系统器官的损伤会影响人体的健康。吃特别烫的食物会造成口腔和食道黏膜的损伤,吃过硬的食物易损伤牙齿。
调查班级同学龋齿情况。从饮食习惯、口腔卫生等方面,讨论、交流龋齿发生的可能原因,提出预防龋齿和保护牙齿的建议。
长期不注意口腔卫生,容易形成龋齿。龋齿会影响咀嚼,加重胃肠负担,引起消化不良。预防龋齿,要避免口中长时间含食糖块,少吃黏牙的甜食,睡前不吃零食,定期检查牙齿,养成早、晚刷牙和饭后漱口的习惯。
牙齿包括牙冠、牙颈和牙根三部分,牙冠外层是牙釉质。如果口腔不洁,食物碎屑在细菌的作用下发酵,产生的酸性物质就会破坏牙釉质,导致龋齿。龋齿俗称虫牙、蛀牙。
牙冠某部位先变成暗灰色,再逐渐变成黄褐色和棕褐色。
牙釉质缺损,形成小龋洞,并逐渐向深处扩展。
龋洞达到牙本质浅层时,冷热甜酸的刺激产生酸痛的感觉。
牙冠残缺,食物刺激牙神经,产生剧烈疼痛。
学 会 正 确 刷 牙
幽门螺杆菌是导致人类慢性胃炎、胃溃疡的元凶,长期感染会增加患胃癌的概率。幽门螺杆菌传染性很强,为了预防交叉感染,就餐时应分餐或使用公筷。
俗话说:囫囵吞枣,食而不化。这是告诉我们细嚼慢咽才有利于食物的消化和营养物质的吸收。
消化系统的健康与良好的生活习惯密切相关!
消化腺:分泌消化液进入到消化道中促进消化。大部分消化液中含有消化酶,消化酶可以分解食物。
唾液腺、肝脏、胃腺、胰腺、肠腺
1.消化系统的两大主要部分是( ) A. 呼吸道和消化道 B. 循环系统和内分泌系统 C. 消化道和消化腺 D. 神经系统和消化系统
3.关于保护消化系统,以下哪项做法是不正确的? ( )按时吃饭,避免暴饮暴食B. 多吃蔬菜水果,少吃油腻食物C. 饭后立即进行剧烈运动 D. 注意饮食卫生,避免细菌感染
2.一位同学吃西瓜时,将一粒西瓜籽咽了下去,下面哪项是它的旅行路线( ) A口腔一食道→胃一大肠→小肠一肛门 B口腔→胃一食道→小肠→大肠一肛门 C口腔→大肠→胃一食道一小肠一肛门 D口腔一食道一胃一小肠→大肠一肛门
( )
( )
( )
( )
慢性萎缩性胃炎是一种常见的消化系统疾病。诊断慢性萎缩性胃炎需要通过胃镜检查。分析回答下列问题。(1)做胃镜时探头从口腔进入,依次要经过消化系统的哪些器官?(2)根据所学知识,推测慢性萎缩性胃炎患者可能有什么症状。(3)提出养护胃健康的建议。
(1) 口腔 咽 食道 胃(2)上腹痛或不适:表现为上腹部隐痛、胀痛或钝痛,疼痛可能因进食而加重或缓解。消化不良:如餐后饱胀、早饱感、嗳气、恶心、呕吐、反酸等,这些症状可能会在饭后加重。消瘦和乏力:随着病情的发展,部分患者可能出现体重下降、疲乏无力的症状。贫血:胃黏膜受损可能导致铁和维生素B12吸收不良,进而引发贫血,表现为面色苍白、乏力、头晕等。大便异常:由于胃蠕动功能减弱或受阻,患者可能会出现便秘或腹泻的情况。
(3)以下是养护胃健康的建议: 1.规律饮食:保持定时定量的饮食习惯,避免过饥过饱,有助于维持胃的正常生理功2.清淡饮食:减少油腻、辛辣、刺激性食物的摄入,选择易于消化的食物,如蔬菜、水果、粥等,以减轻胃的负担。 3. 细嚼慢咽:充分咀嚼食物有助于消化,减少胃的消化压力。 4. 避免烟酒:烟酒对胃黏膜有刺激作用,应尽量避免。 5. 保持心情愉悦:情绪紧张、焦虑等会影响胃的蠕动和消化功能,保持心情愉悦有助于胃健康。 6. 适量运动:适当运动可以促进胃肠蠕动,帮助消化,但饭后不宜立即进行剧烈运动。 7. 定期检查:定期进行胃部检查,及时发现并处理胃部问题。
制作一份消化系统的手抄报,内容包括消化系统的组成、各器官的功能以及与消化系统相关的健康小知识。
相关课件
这是一份初中生物冀少版(2024)七年级下册(2024)第三单元 人体的结构与功能第一章 消化系统与营养摄取第三节 食物的消化和营养物质的吸收一、食物在口腔内的消化公开课作业课件ppt,文件包含核心素养冀少版生物七下3131食物在口腔中的消化课件pptx、核心素养冀少版生物七下3131食物在口腔中的消化教学设计docx、核心素养冀少版生物七下3131食物在口腔中的消化分层作业含答案docx、核心素养冀少版生物七下3131食物在口腔中的消化学案含答案docx等4份课件配套教学资源,其中PPT共19页, 欢迎下载使用。
这是一份初中生物冀少版(2024)七年级下册(2024)三、心脏优质作业ppt课件,文件包含核心素养冀少版生物七下3213心脏课件共24张PPTpptx、核心素养冀少版生物七下3213心脏教案docx、核心素养冀少版生物七下3213心脏分层作业含答案docx、核心素养冀少版生物七下3213心脏学案含答案docx等4份课件配套教学资源,其中PPT共21页, 欢迎下载使用。
这是一份初中生物冀少版(2024)七年级下册(2024)第三单元 人体的结构与功能第二章 循环系统与物质运输第一节 血液循环系统的组成二、血管完美版作业ppt课件,文件包含核心素养冀少版生物七下3212血管课件共28张PPTpptx、核心素养冀少版生物七下3212血管教案docx、核心素养冀少版生物七下3212血管分层作业含答案docx、核心素养冀少版生物七下3212血管学案含答案docx等4份课件配套教学资源,其中PPT共25页, 欢迎下载使用。

