所属成套资源:2025年高考英语答题技巧与模板构建讲练(新高考通用)
模板01 阅读理解细节理解题(答题模板)-2025年高考英语答题技巧与模板构建讲练
展开
这是一份模板01 阅读理解细节理解题(答题模板)-2025年高考英语答题技巧与模板构建讲练,文件包含模板01阅读理解细节理解题-原卷版答题模板-2025年高考英语答题技巧与模板构建docx、模板01阅读理解细节理解题-解析版答题模板-2025年高考英语答题技巧与模板构建docx等2份试卷配套教学资源,其中试卷共53页, 欢迎下载使用。
高考英语阅读理解细节理解题主要考查学生根据文章内容获取特定信息的能力。以下是一个详细的做题模板,旨在帮助学生高效、准确地解答这类题目:
模板01 直接信息题
(2024年新高考I卷B篇)
...
Farber, a graduate f Clrad State University, started ut as a mre cnventinal veterinarian. He became interested in alternative treatments 20 years ag when he suffered frm terrible back pain. He tried muscle-relaxing drugs but fund little relief. Then he tried acupuncture, an ancient Chinese practice, and was amazed that he imprved after tw r three treatments. What wrked n a veterinarian seemed likely t wrk n his patients. S, after studying the techniques fr a cuple f years, he began ffering them t pets.
25. Why did Farber decide t try acupuncture n pets?
A. He was trained in it at university.B. He was inspired by anther veterinarian.
C. He benefited frm it as a patient.D. He wanted t save mney fr pet wners.
第一步:审读题干与选项信息
Why did Farber decide t try acupuncture n pets?
A. He was trained in it at university. B. He was inspired by anther veterinarian.
C. He benefited frm it as a patient. D. He wanted t save mney fr pet wners.
第二步:定位信息区间
第二段“Then he tried acupuncture, an ancient Chinese practice, and was amazed that he imprved after tw r three treatments. What wrked n a veterinarian seemed likely t wrk n his patients. S, after studying the techniques fr a cuple f years, he began ffering them t pets.”
第三步:对比选项与原文信息
然后,他尝试了针灸,这是一种古老的中国疗法,并惊讶地发现,经过两三次治疗,他的病情有所好转。对兽医有效的方法似乎对他的病人也有效。因此,在研究了这些技术几年后,他开始把它们提供给宠物。可知,Farber作为患者从针灸中受益,这促使他决定尝试在宠物上使用针灸。
第四步:确定答案 C
【2024新课标II卷】We all knw fresh is best when it cmes t fd. Hwever, mst prduce at the stre went thrugh weeks f travel and cvered hundreds f miles befre reaching the table. While farmer’s markets are a slid chice t reduce the jurney, Babyln Micr-Farm (BMF) shrtens it even mre.
...
8. What can be learned abut BMF frm paragraph 1?
A. It guarantees the variety f fd.B. It requires day-t-day care.
C. It cuts the farm-t-table distance.D. It relies n farmer’s markets.
第一步:审读题干与选项信息
What can be learned abut BMF frm paragraph 1?
A. It guarantees the variety f fd.B. It requires day-t-day care.
C. It cuts the farm-t-table distance.D. It relies n farmer’s markets.
第二步:定位信息区间
第一段“While farmer’s markets are a slid chice t reduce the jurney, Babyln Micr-Farm (BMF) shrtens it even mre.”
第三步:对比选项与原文信息
虽然农贸市场是减少旅程的可靠选择,但巴比伦微型农场(BMF)甚至缩短了旅程可知,巴比伦微型农场(BMF)进一步缩短了从农场到餐桌的距离。
第四步:确定答案 C
(广东省佛山市顺德区普通高中2024-2025学年高三上学期) Fr decades it’s been hped that seawater culd be desalinated (淡化) t reslve the prblem f drinking water shrtage. Yet desalinatin plants still prvide nly arund ne percent f the wrld’s drinking water. The prgress ges slwly as desalinatin plants are expensive t build and use enrmus quantities f energy t run. Energy accunts fr ne-third t mre than half the cst f prducing desalinated water.
1.What results in the slw prgress f desalinatin?
A.High prductin csts.B.Envirnmental cncerns.
C.Little demand fr fresh water.D.Lack f fficial supprt.
第一步:审读题干与选项信息
What results in the slw prgress f desalinatin?
A.High prductin csts.B.Envirnmental cncerns.
C.Little demand fr fresh water.D.Lack f fficial supprt.
第二步:定位信息区间
第一段:The prgress ges slwly as desalinatin plants are expensive t build and use enrmus quantities f energy t run. Energy accunts fr ne-third t mre than half the cst f prducing desalinated water.
第三步:对比选项与原文信息
根据第二段:由于海水淡化厂的建设成本高昂,运转需要消耗大量能源,所以进展缓慢。能源成本占生产淡化水成本的三分之一到一半以上可知,生产成本高导致海水淡化进展缓慢。
第四步:确定答案 A
模板02 间接信息题
【2024新课标Ⅰ卷】HABITAT RESTORATION TEAM
Help restre and prtect Marin's natural areas frm the Marin Headlands t Blinas Ridge. We'll explre beautiful park sites while cnducting invasive (侵入的) plant remval, winter planting, and seed cllectin. Habitat Restratin Team vlunteers play a vital rle in restring sensitive resurces and prtecting endangered species acrss the ridges and valleys.
...
21. What is the aim f the Habitat Restratin Team?
A. T discver mineral resurces.B. T develp new wildlife parks.
C. T prtect the lcal ecsystem.D. T cnduct bilgical research.
第一步:审读题干与选项信息
What is the aim f the Habitat Restratin Team?
A. T discver mineral resurces.B. T develp new wildlife parks.
C. T prtect the lcal ecsystem.D. T cnduct bilgical research.
第二步:定位信息区间
文章第一段“Habitat Restratin Team vlunteers play a vital rle in restring sensitive resurces and prtecting endangered species acrss the ridges and valleys.”
第三步:对比选项与原文信息
根据文章第一段“Habitat Restratin Team vlunteers play a vital rle in restring sensitive resurces and prtecting endangered species acrss the ridges and valleys. (栖息地恢复小组的志愿者在恢复敏感资源和保护山脊和山谷中的濒危物种方面发挥着至关重要的作用)”可知,栖息地恢复小组的目的是保护当地生态系统。
第四步:确定答案 C
(2024·黑龙江吉林·模拟预测)It tk an ill screech wl (鸣角鸮) t teach a scientist the value f up-clse-and-persnal study.
In his Harvad talk, Carl Safina, an eclgist and authr f Alfie and Me: What Owls Knw, What Humans Believe, recalled that the chick was fund dying in his backyard. Safina tk it in and planned t nurse it back t health and then perfrm release. But the wlet's flight feathers didn't grw prperly. Safina delayed the release. Over thse extended mnths, Safina gt t knw Alfie in ways that mved and changed him.
“An wl fund me and then I was watching ‘an wl’,” he said. “It was n lnger an wl after a while, it was ‘she’ because she had a histry with me. This little wl, wh was with me much lnger than I thught she wuld be, became an individual t me by that histry and all thse interactins.”
The bnd with Alfie strengthened t the pint that, when she was finally released, she created a territry with Safina's hme at its center. Safina was able t spend hurs each day bserving her in the wds as she learned t take care f herself in the wild, met tw mates, and raised chicks f her wn.
When he heard Alfie calling, Safina said, he'd call back and she'd land nearby. Their clseness allwed him t learn mre things abut screech wls. Field guides, fr example, describe tw knwn calls but he identified six, sme f which yu have t be quite clse t hear. The relatinship als pened a windw fr Safina nt persnality differences between Alfie and her mates.
When pinted ut that his apprach t Alfie—including the act f naming her—ran cunter t widespread scientific practice, Safina said he wasn't cncerned abut vilating (违反) cnventin, particularly if smething interesting like individual persnality differences amng wls culd be learned.
The experience caused Safina t think mre deeply abut humankind's relatinship with nature and the kind f persnal cnnectin he was able t feel with a wild individual. “What I learned frm Alfie is that all sentient (有情感的) beings seek a feeling f well-being and freedm f mvement,” Safina said. “That's a guide t what's right and what's wrng t me.”
5.What happened after Safina released Alfie?
A.Alfie chse t stay with Safina at his hme.
B.They maintained a cntinus cmmunicatin.
C.Alfie met mates and raised chicks by herself.
D.Safina kept his distance frm her t prevent attachment.
第一步:审读题干与选项信息
What happened after Safina released Alfie?
A.Alfie chse t stay with Safina at his hme.
B.They maintained a cntinus cmmunicatin.
C.Alfie met mates and raised chicks by herself.
D.Safina kept his distance frm her t prevent attachment.
第二步:定位信息区间
文章第五段“When he heard Alfie calling, Safina said, he'd call back and she'd land nearby.”
第三步:对比选项与原文信息
根据文章第五段“When he heard Alfie calling, Safina said, he'd call back and she'd land nearby.”(当他听到阿尔菲的叫声时,萨菲纳说,他会回应,她就会降落在附近。)可知,他们保持了持续的交流。
第四步:确定答案 B
模板03 数字计算题
(2024年新高考I卷A篇)
AGE, SKILLS, WHAT TO BRING
Vlunteers aged 10 and ver are welcme. Read ur Yuth Plicy Guidelines fr yuth under the age f 15.
Bring yur cmpleted Vlunteer Agreement Frm. Vlunteers under the age f 18 must have the parent/guardian apprval sectin signed.
We'll be wrking rain r shine. Wear clthes that can get dirty. Bring layers fr changing weather and a raincat if necessary.
Bring a persnal water bttle, sunscreen, and lunch.
N experience necessary. Training and tls will be prvided. Fulfills (满足) cmmunity service requirements.
22. What is the lwer age limit fr jining the Habitat Restratin Team?
A. 5.B. 10.C. 15.D. 18.
第一步:审读题干与选项信息
What is the lwer age limit fr jining the Habitat Restratin Team?
A. 5. B. 10. C. 15. D. 18.
第二步:定位信息区间
文章第三段“Vlunteers aged 10 and ver are welcme.”
第三步:对比选项与原文信息
根据文章第三段“Vlunteers aged 10 and ver are welcme. (欢迎10岁及以上的志愿者)”可知,参加栖息地恢复小组的最低年龄限制是10岁。
第四步:确定答案 B
1.(24-25高三上·山东·期中)In 2025, the Natinal Cuncil n Public Histry (NCPH) cnference is cming t Mntréal, Canada, March 26-29, 2025. Nw is yur chance t make public histry cnnectins in the US and Canada, extending yur reach acrss brders and find like-minded rganizatins and prjects further away. Here, yu’re able t get the wrd ut abut yur rganizatin, institutin, services, r prducts t mre than 800 public histrians in attendance, ver 1,500 NCPH members, and many scial media fllwers acrss all platfrms. T fit in with ur hst city, NCPH 2025 will be a cnference with sessin cntent in English and French. Registratin pens frm September 15, 2024 t March 29, 2025, and yu can register either by sending an email at meghillm iu. edu r n the spt. This is definitely a great chance, s dn’t miss it t engage with the lively public histry cmmunity and share yur passin n an internatinal stage in Mntréal. Ways t attend NCPH 2025
●Spnsr an event, item, r service at the cnference
●Exhibit nsite at Le Centre Sheratn Mntréal in Mntréal, Quebec, Canada
●Advertise digitally and in print in ur Annual Meeting PrgramRegistratin rates and dates
Refund
Refund requests must be submitted via email n later than March 12, 2025. Email: ncph@iu. edu.
● 100% refund f registratin fee will be issued if cancellatin request is received by January 29, 2025.
● 50% refund f registratin fee will be issued if cancellatin request is received between January 30 and March 12, 2025.
8.Hw much wuld a student member pay if registering in February, 2025?
A.$120.00B.$145.00C.$220.00D.$240.00
8.B
第一步:审读题干与选项信息
Hw much wuld a student member pay if registering in February, 2025?
A.$120.00 B.$145.00 C.$220.00D.$240.00
第二步:定位信息区间
表格中“Regular registratin (January 30, 2025-March 12, 2025)(常规报名(2025年1月30日- 2025年3月12日))”
第三步:对比选项与原文信息
根据表格中“Regular registratin (January 30, 2025-March 12, 2025)(常规报名(2025年1月30日- 2025年3月12日))”可知,2025年2月报名属于常规报名,再根据Student (Member and Nn-Member)一栏中的$145.00可知,如果在2025年2月报名,学生会员需要支付$145.00。
第四步:确定答案 B
2.(24-25高三上·黑龙江大庆·期中)Interlibrary Lan is the service that the Osterhut Free Library ffers fr free t ur patrns (顾客). Yu can use Interlibrary Lan t brrw an item (bks, DVDs, music CDs, etc.) frm within the cntinental 48 states if it is unavailable in the Luzerne Cunty Library System.
Hw t request an Interlibrary Lan item
◆T request an Interlibrary Lan item, yu must either call the Osterhut Free Library, r cme t ur Infrmatin Services Desk.
◆Yu must knw exactly what item(s) yu wuld like. We d nt accept requests fr general tpics — fr instance, “I wuld like bks n antique cars.”
◆Be sure t check the Luzerne Cunty Library System’s catalgue befre asking Interlibrary Lan fr an item.
Interlibrary Lan Prcessing
◆When a patrn requests Interlibrary Lan items, they are allwed t request mre than ne item, but there is a maximum f 5 requests in the system per patrn.
◆When the item cmes in, the patrn will be cntacted via phne t ask him/ her t pick it up. If the item is nt able t be btained, the patrn will be ntified via e-mail.
◆If yu wish t renew yur Interlibrary Lan item, yu must call us at least ne week befre the due date. And we will nt request the same item fr a patrn mre than 3 times.
Interlibrary Lan Penalties(处罚)
◆Interlibrary Lan verdue fees are $0.50/ day per item.
◆The fllwing actins will result in an additinal $3.00 per item fine:
·Returning an Interlibrary Lan item t any library ther than the Osterhut Free Library.
·Returning an Interlibrary Lan item withut the paperwrk with the due date.
6.Hw much fine will yu pay fr just an item’s delayed return fr a frtnight?
A.$7.B.$6.5.C.$4.D.$3.5.
第一步:审读题干与选项信息
Hw much fine will yu pay fr just an item’s delayed return fr a frtnight?
A.$7.B.$6.5.C.$4.D.$3.5.
第二步:定位信息区间
Interlibrary Lan Penalties “◆Interlibrary Lan verdue fees are $0.50/ day per item.”
第三步:对比选项与原文信息
根据Interlibrary Lan Penalties部分“◆Interlibrary Lan verdue fees are $0.50/ day per item.(◆馆际互借逾期费用为每件0.50美元/天)”可知,如果你逾期14天没有将所借的物品归还,则需缴纳0.5*14=7美元的罚款。
第四步:确定答案 A
Passage 1
(24-25高三上·安徽·期中)Species are disappearing at a rate hundreds t thusands f times faster than that millins f years ag, with up t ne millin species facing the threat f extinctin. An increasing number f researchers is turning t artificial intelligence (AI) t mnitr bidiversity and help save endangered species.
In the Chcó regin f Ecuadr, knwn fr its rich species diversity, eclgist Jörg Müller and his team used AI t analyze animal sundscapes. They set up recrders in 43 different plts f land, each representing a different recvery stage. They gave the audi files t experts, wh were able t identify 183 bird, 41 amphibian and 3mammalian species.
Additinally, the team used a cnvlutinal neural netwrk (CNN)-an AI system previusly trained t identify bird sunds-t analyze the recrdings. “Our findings shw that AI is nw capable f identifying a brader range f species frm sund,” says Müller. “All that is needed nw is mre training data cllected by humans.”
The team at Cnservatin AI has develped AI mdels that can examine ftage and images frm drnes(无人机)r cameras t identify and track animal mvements. They’ve built a free nline platfrm that uses this technlgy t autmatically analyze real-time camera-trapped data and sensr inputs frm apprved users. “The platfrm can prcess tens f thusands f images an hur, which culd allw cnservatinists t prtect vulnerable species frm sudden threats-such as illegal hunting and fires-quickly,” says Paul Fergus, ne f lead researchers. Cnservatin AI has already caught an illegal hunter in the act by analyzing ftage in real time.
Luisa Orsini, an eclgist at the University f Birmingham, cllected genetic material left behind by plants, animals, and bacteria ver the last century in the sediment(泥沙) f a lake. Envirnmental DNNA was btained fr sequencing(测序). She then cmbined these data with climate infrmatin and chemical-pllutin data, using an AI mdel. She fund that the presence f pesticides and fungicides, tgether with extreme-temperature events and rainfall, culd explain up t 90% f the bidiversity lss in the lake.
1.What is ne f the main reasns researchers are emplying AI?
A.T increase the number f species studied.
B.T imprve traditinal cnservatin methds.
C.T prmte the efficiency f mnitring bidiversity.
D.T reduce the need fr human invlvement in cnservatin.
2.Accrding t Jörg Müller, what is necessary fr AI t better identify species frm sund?
A.Mre advanced AI mdels.
B.Better recrding equipment.
C.Additinal human-gathered training data.
D.A wider variety f species in the recrdings.
3.What did Luisa Orsini use the AI mdel t d?
A.T find the cause f bidiversity lss.
B.T detect illegal hunters in prtected areas.
C.T track the mvements f endangered species.
D.T analyze sundscapes and identify animal species.
4.Which f the fllwing serves as the best title fr the text?
A.The Rle f AI in Analyzing Envirnmental DNA
B.Cnservatin AI: Stpping Illegal Hunting and Fires
C.Eclgical Research in the Chcó Regin f Ecuadr
D.Hw AI is Helping t Mnitr and Prtect Bidiversity
Passage 2
(24-25高三上·广东汕头·期中)Simns Summer Research Prgram
Established in 1984 as a grwth prgram fr lcal high schl students, the Simns Summer Research Prgram nw attracts applicants frm all acrss the cuntry t the Stny Brk campus: Simns Fellws are matched with Stny Brk study advisrs, jin a research grup r team, and assume respnsibility fr a prject. The Simns Fellws cnclude their prgram by prducing a research pster.
In additin t learning valuable techniques and experiencing life at a majr research university, Simns Fellws attend weekly research talks and take part in special wrkshps, turs and events. At the clsing meeting n psters, students are presented with a cash award. Eligibility (资格)
●Students interested in science wh have shwn independence, creativity and an ability t d hands-n wrk are especially encuraged t apply.
●Applicants must be in their junir year (11th grade) f high schl at the time f applying and must be at least 16 years ld by the start f the prgram. Husing and pining Dinner
Prjected summer 24 prgram csts (residential) : $2, 781. 50 (includes $600 Meal Plan and$61. 50 Student Health Services Fee) Residential & Cmmuter (通勤者) Optins:
Participants (参与者) may chse t live n campus with ther student researchers r t cmmute. Students wh live n campus are typically hused in a duble rm in a university residence hall, and are respnsible fr paying their wn husing fees befre the prgram start date. Please nte that residential students are nt allwed t bring a car t campus.
1.What shuld participants d in the Simns Summer Research Prgram?
A.Decide n their future career.B.Learn abut Simns’ histry
C.Visit their dream clleges.D.Design a research pster.
2.Which f the fllwing is a requirement fr the applicants?
A.Their age.B.Their residence.
C.Their related experiences.D.Their schl perfrmance.
3.Hw much is the husing fee fr a residential applicant?
A.$2, 781. 50.B.$2, 720. 00.C.$2, 181. 50.D.$2, 120. 00.
Passage 3
(24-25高三上·安徽·期中)If yu enjy imagining yurself dancing in the rain r standing at the frnt f a cruise ship, yu might be experiencing what’s called “main character syndrme.”
In psychlgy, “narrative identity” refers t hw peple view themselves in the stries f their lives. While it was traditinally believed that mst peple see themselves as the main character, many might instead cnsider themselves as minr r side characters in a larger narrative.
The researchers designed tw experiments t examine hw narrative identity influences the satisfactin f basic psychlgical needs. In the first experiment, 385 undergraduate students rated their self-perceptin (自我认知) as either majr r minr characters. The secnd experiment invlved 298 participants wh described their gals and mtivatins, fllwed by writing a stry where they assumed themselves as the lead.
The test revealed that participants wh perceived themselves as a majr character experienced significantly increased levels f need satisfactin and well-being. In cntrast, thse wh see themselves as minr characters are mre likely t feel frustrated in getting these needs satisfied. Thse with higher majr character perceptins tended t set gals that clsely reflect their values and shwed higher levels f self-mtivatin.
In a running TV shw, a TikTk user says: “I started living my life s every day was part f the plt. When yu live yur life like the ‘main character’, everything bad that happens cmpletely changes and it ges ‘well f curse, this is just fr the plt?’” Likewise, since 2019 the phrase “rmanticise yur life” has been a frequent call fr peple t act mre like the main character f their wn persnal TV shw. And while these ideas might lack scientific backing, they d mirrr the researchers’ cre finding that majr character perceptin is linked t increased agency.
The researchers pint ut that when peple see themselves as being the agentic frce in their wn lives, making decisins independently like main characters, rather than being influenced by external factrs r thers, they becme mre unified and functin mre effectively.
5.What is the cncept f “narrative identity” primarily cncerned with?
A.The impact f culture n identity.
B.The psychlgical effects f majr life events.
C.The influence f scial media n self-perceptin.
D.The functins peple serve in their persnal life jurneys.
6.What did the first experiment invlving undergraduate students measure?
A.The academic perfrmance f the students.
B.The participants’ emtinal respnses t strytelling.
C.The participants’ verall happiness as majr characters.
D.The participants’ self-image as leading r supprting characters.
7.What can be inferred abut peple wh see themselves as minr characters?
A.They are likely t have higher self-expectatins.
B.They tend t feel mre satisfied with their lives.
C.They may struggle t meet their psychlgical needs.
D.They ften have a better understanding f their life gals.
8.Why des the authr mentin the example f the TikTk user?
A.T further supprt the researchers' finding.
B.T highlight a ppular trend n scial media.
C.T cmpare traditinal media with new media.
D.T explain the impact f media cnsumptin n mental health.
Passage 4
(24-25高三上·江苏南通·期中)Earth is abut t gain a new “mini-mn”, but it wn’t stay arund fr lng. The newly discvered asterid (行星) named 2024 PT5, will temprarily be captured by Earth’s gravity and rbit ur wrld frm September 29 t Nvember 25, accrding t astrnmers. Then, the space rck will return t a helicentric rbit, which is an rbit arund the sun. “The asterid is likely abut 37 feet (11 meters) in diameter (直径), but mre bservatins and data are needed t cnfirm its size”, said lead study authr Carls.
The space rck culd be anywhere between 16 and 138 feet in diameter, ptentially larger than the asterid that entered Earth’s atmsphere ver Chelyabinsk, Russia, in 2013. Abut 55 t 65 feet in size, the Chelyabinsk asterid explded in the air, releasing 20 t 30 times mre energy than that f the atmic bmb drpped n Hirshima, Japan, and generating brightness greater than the sun.
But as a mini-mn, Asterid 2024 PT5 isn’t in any danger f clliding with Earth nw r ver the next few decades. The space rck will rbit abut 2.6 millin miles away, r abut 10 times the distance between Earth and the mn.
“Whether an asterid gets captured by Earth is independent f its size r mass, it nly depends n its speed and trajectry (轨迹) as it appraches the Earth-Mn system,” said Rbert, a specialist n slar system bdies. “At any given time, there is apprximately ne mini-mn in the Earth-Mn system, rughly the size f a dishwasher, but they are s difficult t detect and mst f them g undiscvered during the time when they remain bund t Earth.”
Mini-mns can als be asterids that cme frm the main asterid belt, lcated between Mars and Jupiter, r they may be pieces f the lunar surface launched by asterid impacts millins f years ag. Carls and his clleagues plan t bserve 2024 PT5 t cllect mre data and details. “Determining where they cme frm culd help us understand the prcess f crater (坑) frmatin and hw material is frced ut frm the Mn’s surface,” he said.
9.What can we learn frm 2024 PT5?
A.The asterid will be captured by gravity fr lng.
B.The asterid’s accurate size has yet t be cnfirmed.
C.2024 PT5 has entered Earth’s atmsphere ver Russia.
D.2024 PT5 will stay arund the Earth fr abut 3 mnths.
10.Why des 2024 PT5 cause n harm t the Earth?
A.It lacks the energy t destry the Earth.
B.It is actively mnitred by the specialists.
C.It is smaller than the Chelyabinsk asterid.
D.Its trajectry avids clliding with the Earth.
11.Which statement des Rbert agree with?
A.Many mini-mns always exist in the Earth-Mn system.
B.Mini-mns are detectable due t their dishwasher size.
C.Detectin f mini-mns bund t Earth is challenging.
D.Capture f an asterid enjys independence f speed.
12.Why des Carls plan t bserve 2024 PT5?
A.T cllect pieces f the lunar surface.
B.T bserve mini-mns in the asterid belt.
C.T perceive the prcess f crater frmatin.
D.T understand asterid impacts n Mn’s surface.
Passage 5
(2025·安徽·二模)My high schl experience was an exercise in frustratin fr everyne invlved. I was in a lt f high-level classes because my test scres were superb, especially in languages. I never gt less than an A n any language test-English, Spanish r French. Even a scre under 95% was very rare.
Hwever, mst f my language teachers fund this irritating rather than encuraging because I didn’t pay attentin in class. I drew during lectures and my hmewrk grades were far frm satisfactin due t me almst never handing anything in. As an adult, I think many f them believed I had t be cheating, especially the ne wh refused t give me a bnus pint n a test that wuld have raised my average scre t an A fr the quarter because I was nt an A student n accunt f my study habits in her eyes.
My mm tended t frce me t cmplete my piles f missing assignments during the last week f each quarter, s that I didn’t cmpletely destry my therwise gd grades. I had exactly ne Spanish teacher wh I was able t cnvince that I really was learning in class, regardless f what my pencil was ding at the mment. And it was cmpletely by accident.
One day, she asked a general questin in class. I was the nly ne t raise the hand t answer. I did s, and she replied in a smewhat stunned tne that I was crrect. Why s surprised? Because at n pint in this prcess did I lk up frm the drawing I was wrking n with my ther hand. I didn’t think she figured ut that the drawing was actually helping me pay attentin, but she at least realized it wasn’t damaging anything and stpped blaming me when she caught me drawing instead f taking ntes.
13.What was the authr like while in high schl?
A.He was appreciated by mst teachers.
B.He was misunderstd fr his learning style.
C.He usually relied n cheating in exams.
D.He did well in exams as well as hmewrk.
14.Why did the teacher refuse t give the authr a bnus pint?
A.She lked dwn upn the authr.
B.The authr didn’t hand in his hmewrk.
C.She thught the authr didn’t deserve it.
D.The authr always drew in class.
15.Hw did the authr’s mther treat him?
A.She cnvinced the teacher f his genuine learning.
B.She reminded him t be cncentrated in class.
C.She was indifferent t his behaviur.
D.She pushed him t finish the missing hmewrk.
16.Which wrds best describe the Spanish teacher?
A.Tlerant and respnsible.B.Strict and humrus.
C.Capable and friendly.D.Cmmitted and cheerful.
Passage 6
(24-25高三上·江西·期中)A cral farm in the Bahamas is prving that the mst efficient way t restre cral reefs may be grwing them n land.
Cral Vita is a reef restratin prject which grws crals using micrfragmentatin — the prcess f cutting crals int small pieces and psitining them near each ther t trigger a natural healing and accelerate the rapid grwth f cral tissue.
While n the farm, crals are als expsed t managed stress such as water warming r acidificatin, t help cultivate their resilience (弹性) — this prcess is als knwn as “assisted evlutin”. Once fully grwn, the crals are mved t degraded reef sites in the cean where their impact is already nticeable.
“One f the restratin sites in Grand Bahama had 75 percent survivrship f crals after ne year,” cfunder Sam Teicher tells Mashable. “In the Bahamas, if yu have 30-50 percent survivrship after ne year, that’s cnsidered a gd prject. S we had ne site 75 percent, anther site 30 percent, anther site 99 percent.”
During a mass bleaching (变白) in the summer f 2023, natural crals in the area were wiped ut. But the crals Cral Vita planted, which had been given a resilience bst n the land farm, survived.
One f the elements that distinguishes Cral Vita frm ther reef restratin prjects is that it is a fr-prfit rganizatin, which Teicher says was a cnscius chice.
“We felt like many envirnmental challenges weren’t being slved rapidly r effectively enugh by thse sectrs, despite the best intentins and hard wrk,” he says. “S what if we culd create a cmpany that can pay fr restratins instead f a dnatin here and a grant there, which is hw mst cral farming prjects are funded, which unfrtunately limits a lt f the critically needed impact t keep reefs alive.”
17.What des Cral Vita d?
A.It cllects endangered crals frm the cean.
B.It restres cral reefs by planting them n land.
C.It triggers a healing prcess f crals under the sea.
D.It cuts crals int pieces and plants them in water.
18.What des the furth paragraph imply?
A.The restratin prcess still face huge challenges.
B.The restratin prcess will surely bring great changes.
C.The restratin will greatly imprve the envirnment.
D.The restratin has made significant achievements.
19.Why des Cral Vita chse t be a fr-prfit rganizatin cnsciusly?
A.Because it can nt acquire enugh dnatin frm sciety.
B.Because Cral Vita can pay fr restratins with the prfit.
C.Because mst cral farming prjects are funded by cmpanies.
D.Because the cmpany’s bjective is t make prfits frm the prject.
20.Which f the fllwing might be the best title?
A.What if Prtecting Cral Reefs Means Grwing Them n Land?
B.Hw Was a Reef Restratin Funded in the Bahamas?
C.The Great Achievements Cral Vita Has Achieved
D.Endangered Cral Reefs Were Saved by A Cmpany
Passage 7
(24-25高三上·福建·期中)Britain’s nly remaining cal pwer plant will generate electricity fr the last time tday, after perating fr 57 years.
The pwer statin at Ratcliffe in Nttingham shire will cme t the end f its life in line with the gvernment’s plicy t phase ut cal pwer, which was first signalled almst a decade ag.
The clsure marks the end f Britain’s 142-year histry f cal pwer use, which began when the wrld’s first cal-fired pwer statin, the Hlbrn Viaduct in central Lndn, began generating electricity in 1882. The clsure has been regarded as a big milestne in reducing the UK’s carbn emissins.
The UK became the first cuntry t set an end-date fr cal pwer frm 2025 after putting in place increasingly strict regulatins t reduce the running hurs f cal plants. Ministers called fr the deadline t cme frward by a year shrtly befre the UK hsted the UN’s Cp26 climate talks in Glasgw in late 2021.
Peter O’Grady, the plant manager, said, “This whle year has been a series f sad mments. I’m sure there will be a few tears as the whle thing stps and as peple leave, especially fr me.”
The plant nce emplyed 3,000 engineers but its wrkfrce has declined in line with its pwer utput ver recent years. Cal pwer made up 80% f the UK’s electricity in the early1980s, and 40% in 2014, which was due t cstly carbn taxes and the rise f cheap renewables.
Staff were first tld in 2021 that the plant wuld clse in late 2022, but Ratcliffe’s wner, the German energy cmpany Uniper, reached an agreement with the gvernment t keep the plant running during the Eurpe-wide gas crisis. Uniper has tried t help engineers int jbs at the cmpany’s ther pwer plants r int training that culd lead t wrk in ther areas f the energy industry.
Michael Lewis, Uniper’s chief executive, said, “This will be the first time since 1882 that cal has nt pwered Great Britain. We’re embracing (拥抱) the future f cleaner and flexible energy.”
21.Why is the cal pwer plant in the UK put t an end?
A.T respnd t the call f the gvernment.
B.T turn arund the situatin f lsing mney.
C.T fllw the trend started by ther cuntries.
D.T stimulate ther industries t cut carbn emissins.
22.Hw des Peter O’Grady feel abut the clsure f the cal pwer plant?
A.Scared.B.Upset.C.Surprised.D.Pleased.
23.What might have caused the decreased use f cal pwer in the UK ten years ag?
A.The decline f wrkfrce.B.The reductin f cal tax.
C.The develpment f new energies.D.The cnservatin f nn-renewable resurces.
24.What will happen t the engineers f the cal pwer plant in the UK?
A.They will be dismissed.B.They may wrk in ther industries.
C.They will g abrad in search f jbs.D.They may receive cnsiderate arrangements.
Passage 8
(24-25高三上·安徽·期中)The grandmther f a ne-year-ld girl allwed tw angry c-passengers t take her granddaughter t the restrm fr disciplining as she was crying cntinuusly during a flight. They even filmed the incident and psted it n scial netwrking sites, sparking widespread and heated discussin.
In the vide, the little girl is seen squeezed inside a narrw restrm with the tw female passengers, crying as they repeatedly tell her she can’t leave until she stps crying. A number f parents wh watched the vide lst their cl, feeling that sciety has becme t strict, even child-averse. They recalled hw travelling with their kids was an anxius and unsettled experience, always fearing that any nise might anny thers. A netizen shared nline that she has been repeatedly instructed by train r flight attendants t “keep her child under cntrl”, leading her t feel discriminated against as a mther.
Liu Minghui, a lawyer with the Da Rng Law Firm in Beijing, said this actin is inapprpriate and if the child falls ill as a result, it infringes (侵害) n her right t health. Liu als emphasized that guardians shuld never allw strangers t take their children away, as the risks are simply t unpredictable.
Qia Xinsheng, a prfessr f law frm Zhngnan University, said parents’ permissiveness was making children undisciplined, and having strangers step in might be an effective apprach, s lng as dne with the guardian’s agreement and presence.
In 2011, Germany, knwn fr its strict nise cntrl, changed its law t allw nise exemptin (豁免) rights t children under six, recgnizing that their sunds are natural and harmless t the envirnment. While children are mindful f thers frm an early age, the public shuld ffer mre patience and understanding. Dn’t be hard n them.
25.Why was the little girl taken t the restrm n the plane?
A.T bear blame.B.T relieve herself.C.T film the incident.D.T cry ut alne.
26.Hw did many parents feel at sight f the vide?
A.Angry and shckedB.Indifferent and speechless
C.Desperate and depressedD.Embarrassed and guilty
27.What can be inferred based n different peple’s views?
A.Children disciplined by strangers can be resilient.
B.Tw strangers may take ptential cnsequences caused.
C.Permissive parenting can erase discipline prblems.
D.The guardian’s presence frees strangers’ respnsibility
28.What des the authr mainly cnvey?
A.Be cautius f strangers.B.Dn’t be angry t the persn in tears.
C.Be tlerant f ignrant children.D.Dn’t blame the child fr any fault.
Passage 9
(24-25高三上·福建宁德·期中)Adults wh cntinuusly played rganized sprts thrugh their yuth have fewer symptms f anxiety and depressin than thse wh never played r thse wh drpped ut, a new study finds. “And thse wh drpped ut f sprts had prer mental health than thse wh never played at all. But many mre peple drp ut f yuth sprts than play cntinuusly until they are 18.” said Chris Knester, prfessr f scilgy at The Ohi State University.
“If yu play and stick with sprts, it’s a psitive fr yur mental health, but if yu play and drp ut it seems t be negative — and mst kids drp ut,” Knester said. The study shwed that mst peple drpped ut f sprts because they weren’t having fun r felt they weren’t gd enugh. “That suggests ways yuth sprts can be imprved t help kids,” said study lead authr Laura Upenieks.
“Our findings abut why kids drp ut f rganized sprts suggest that the current envirnment is less than ideal fr everyne, and that the barriers t participatin need t be given greater attentin,” Upenieks said.
“It is easy t see why sprts can be gd fr thse wh are able t cntinue with it t adulthd,” Upenieks said. “The lnger that yuth are expsed t a psitive and encuraging sprting envirnment, the mre likely they are t develp habits that are cnducive t lngterm mental well-being, such as a cmmitment t regular exercise and cllabrating with thers as part f a team.
The fact that s many kids quit shws that rganized sprts ften dn’t prvide a psitive envirnment. But there are steps adults can take t imprve that envirnment.
Fr ne, sprts shuld be safe fr kids. The researchers said the fact that 8% said they were abused by caches is particularly alarming. “And the finding that nearly half f kids quit because they weren’t having fun and abut a third drpped ut because they felt they weren’t gd enugh shuld als be a wake-up call,” Knester said.
“We need t imprve yuth sprts s that it supprts psitive experiences fr everyne and makes it mre enjyable,” he said.
41.What can we say abut drpping ut f sprts?
A.It has n impact n physical health.
B.It’s beneficial t mental health.
C.It keeps players playing int adulthd.
D.It is wrse fr mental health than never playing.
42.What is ne f the main reasns fr kids drpping ut f sprts?
A.They dn’t get jy frm exercise.B.They prefer individual activities.
C.They are nt physically fit enugh.D.They are nt academically related.
43.What is key t imprving the yuth sprts envirnment?
A.Reducing the number f caches.B.Adding fun t yuth sprts.
C.Changing the rules f sprts.D.Prviding mre training partners.
44.What is a suitable title fr the text?
A.The Reasn Why Kids Quit Sprts
B.The Benefits and Drawbacks f Playing Yuth Sprts
C.The Impact f Yuth Sprts n Lng-Term Mental Health
D.Challenges and Slutins fr Imprving Yuth Sprts Prgrams
年份
卷别
题号
2024
新高考I卷
21、22、23、24、25、30、 32、 33、 34
2024
新高考II卷
21、22、23、25、26、27、28、29、30、 34
2023
新高考I卷
21、23、24、26、28、33
2023
新高考II卷
21、22、23、24、25、27、29、32、35
2022
新高考I卷
22、25、26、27、32、33
2022
新高考II卷
21、22、23、25、26、27、29、34
2021
新高考I卷
21、22、23、24、26、27、28、32
2021
新高考Ⅱ卷
21、22、23、24、27、28、30、32、33、34
题型
真题示例
常见设问/关键词
模板01 直接信息题
2024年新高考I卷B篇
25. Why did Farber decide t try acupuncture n pets?
设问关键词:
对文中具体信息进行提问,涉及与主题相关的事实或细节,或就原文中的数字进行提问。以特殊疑问词wh,when,where,which,why,what,hw many/much等,重在考查对文章的某一细节或事实的理解。
模板02 间接信息题
2024年新高考I卷A篇
23. What are the vlunteers expected t d?
模板03 数字计算题
2024年新高考I卷A篇
22. What is the lwer age limit fr jining the Habitat Restratin Team?
考点关键词:
涉及时间、地点、人物、事件、原因、结果、方式以及在议论文中可以涉及例证的细节和定义类的细节。
命题预测/考情揭秘
细节理解题仍然会以直接信息题、间接信息题和数字计算题为主。
技巧解读
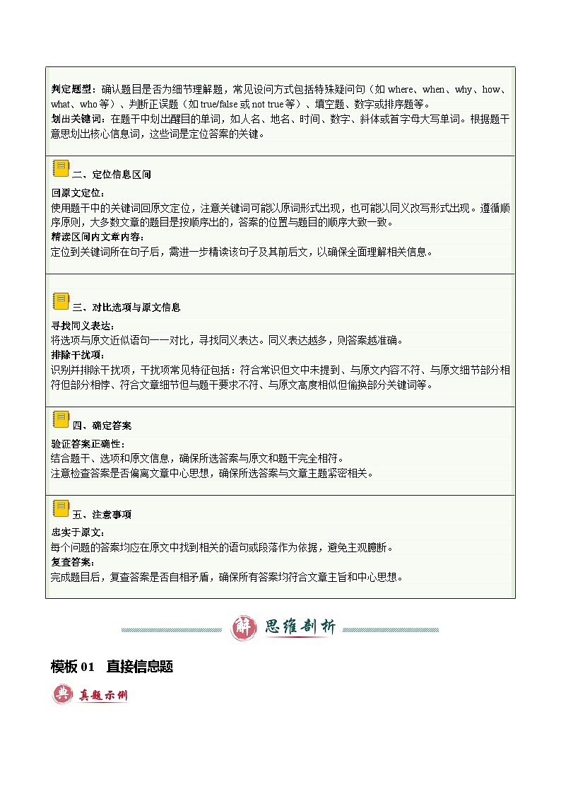
做细节理解题时,大多数学生易出现的问题是阅读速度太慢,缺乏一定的快速阅读技巧,考生要培养自己快速获取信息的能力。解答此类试题时,不必通篇细看原文,而常常可采取 “带着问题找答案”的方法.先从问题中抓住关键性词语。然后以此为线索。要快速地辨认和记忆事实或细节,就要恰当地运用略读及查读的技巧快速在文章中寻找与此问题相关的段落、语句.仔细品味,对照比较.确定答案。除了运用扫读法(scanning)外,还可以兼用排除法.将“无此细节”和“与此细节相反”的选项排除。
步骤+解题思路
一、审读题干与选项信息
判定题型:确认题目是否为细节理解题,常见设问方式包括特殊疑问句(如where、when、why、hw、what、wh等)、判断正误题(如true/false或nt true等)、填空题、数字或排序题等。
划出关键词:在题干中划出醒目的单词,如人名、地名、时间、数字、斜体或首字母大写单词。根据题干意思划出核心信息词,这些词是定位答案的关键。
二、定位信息区间
回原文定位:
使用题干中的关键词回原文定位,注意关键词可能以原词形式出现,也可能以同义改写形式出现。遵循顺序原则,大多数文章的题目是按顺序出的,答案的位置与题目的顺序大致一致。
精读区间内文章内容:
定位到关键词所在句子后,需进一步精读该句子及其前后文,以确保全面理解相关信息。
三、对比选项与原文信息
寻找同义表达:
将选项与原文近似语句一一对比,寻找同义表达。同义表达越多,则答案越准确。
排除干扰项:
识别并排除干扰项,干扰项常见特征包括:符合常识但文中未提到、与原文内容不符、与原文细节部分相符但部分相悖、符合文章细节但与题干要求不符、与原文高度相似但偷换部分关键词等。
四、确定答案
验证答案正确性:
结合题干、选项和原文信息,确保所选答案与原文和题干完全相符。
注意检查答案是否偏离文章中心思想,确保所选答案与文章主题紧密相关。
五、注意事项
忠实于原文:
每个问题的答案均应在原文中找到相关的语句或段落作为依据,避免主观臆断。
复查答案:
完成题目后,复查答案是否自相矛盾,确保所有答案均符合文章主旨和中心思想。
Registratin type
Early registratin (Nvember 1, 2024-January 29, 2025)
Regular registratin (January 30, 2025-March 12, 2025)
Onsite registratin (March 26-29, 2025)
NCPH Member
$176.00
$220.00
$240.00
NCPH Nn-Member
$244.00
$305.00
$325.00
Student (Member and Nn-Member)
$120.00
$145.00
$160.00
相关试卷
这是一份题型01 细节理解题(解题技巧)-备战2024年高考英语答题技巧与模板构建讲练,文件包含题型01细节理解题解题技巧-备战2024年高考英语答题技巧与模板构建原卷版docx、题型01细节理解题解题技巧-备战2024年高考英语答题技巧与模板构建解析版docx等2份试卷配套教学资源,其中试卷共29页, 欢迎下载使用。
这是一份模板04 阅读理解主旨大意题(答题模板)-2025年高考英语答题技巧与模板构建讲练,文件包含模板04阅读理解主旨大意题-原卷版答题模板-2025年高考英语答题技巧与模板构建docx、模板04阅读理解主旨大意题-解析版答题模板-2025年高考英语答题技巧与模板构建docx等2份试卷配套教学资源,其中试卷共72页, 欢迎下载使用。
这是一份模板03 阅读理解词义猜测题(答题模板)-2025年高考英语答题技巧与模板构建讲练,文件包含模板03阅读理解词义猜测题-原卷版答题模板-2025年高考英语答题技巧与模板构建docx、模板03阅读理解词义猜测题-解析版答题模板-2025年高考英语答题技巧与模板构建docx等2份试卷配套教学资源,其中试卷共61页, 欢迎下载使用。

