所属成套资源:【备课无忧】2025春人教版数学五年级下册备课资源包
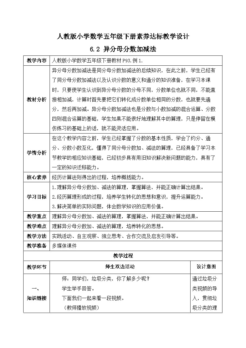
小学数学人教版(2024)五年级下册异分母分数加、减法一等奖备课作业课件ppt
展开
这是一份小学数学人教版(2024)五年级下册异分母分数加、减法一等奖备课作业课件ppt,文件包含备课无忧人教版五下-62异分母分数加减法教学课件pptxpptx、备课无忧人教版五下-62异分母分数加减法教学设计含反思docx、备课无忧人教版五下-62异分母分数加减法分层作业含答案docx、备课无忧人教版五下-62异分母分数加减法导学案含答案docx等4份课件配套教学资源,其中PPT共35页, 欢迎下载使用。
(1) 的分数单位是( )。
(2) 里面有( )个 。
(3) 里面有8个( )。
(4)3个 的和是( )。
人们在日常生活中产生的垃圾叫做生活垃圾。
有害垃圾和其他垃圾一共占生活 垃圾的几分之几?有害垃圾和厨余垃圾一共占生活 垃圾的几分之几?可回收物比厨余垃圾少几分之几?厨余垃圾和可回收物一共占生活 垃圾的几分之几? ……
这个加法算式和以前学习的分数加法有什么不同?
你能想办法把它转变成我们学过的知识,从而进行计算吗?
把分数化成小数进行计算:0.125 + 0.25 = 0.375。 用画图的形式表示出来。
为什么要把一个分数的分子和分母同时扩大到原来的2倍?
异分母分数相加,先通分,转化成同分母分数后再相加。
你还能提出什么减法问题?
异分母分数相加,先通分,然后按同分母分数加法的计算方法进行计算。
(1)异分母分数相加减,要先( ),再按照 ( )分数相加、减的法则进行计算。
1.先计算,然后任选两题进行验算。
3.燕燕买了一袋栗子,上午吃了 ,下午吃了 , 一共吃了多少?上午比下午多吃多少?
5.小强看一本故事书,第一天看了总数的 ,第二天 看了总数的 。小强两天一共看了总数的几分之几? 这本书还剩总数的几分之几?
教习网(以下简称“本网站”)系属深圳市智学帮科技有限公司(以下简称“本公司”)旗下网站,为维护本公司合法权益,现依据相关法律法规作出如下郑重声明:1.本文件仅用于个人学习、研究,不得用于商业性或盈利性用途,不得侵犯本司及相关权利人的合法权利。一旦发现侵权,本公司将联合司法机关获取相关用户信息并要求侵权者承担相关法律责任。2.本网站上所有原创内容,是本公司依据相关法律法规,安排专项经费运营规划,组织老师创作完成,著作权归属本公司所有。3.经由网站用户上传至本网站的课件、教案、学案、试卷等内容,其作品仅代表作者本人观点,本网站不保证其内容的有效性,凡因本作品引发的任何法律纠纷,均由上传用户承担法律责任,本网站仅有义务协助司法机关了解事实情况。
教习网()专为 K12教育老师提供同步备课资料下载、教学经验学习等服务的互联网教育平台。为了进一步完善网站的资料体系,最大化满足用户的精品资源需求,现诚邀全国各地优秀一线老师加入教习网兼职创作老师团队,参与资源建设,获取高额现金收益。兼职招募详情请看:
教习网诚挚地为各位老师推荐两款免费的朗读小程序,可用于课前预习、课中学习和课后复习,打开微信扫下方二维码即可使用,欢迎分享广大师生使用。
相关课件
这是一份小学数学人教版五年级下册异分母分数加、减法教学ppt课件,共16页。PPT课件主要包含了课内阅读,新知导入,新知讲解,做一做,“一看”看清题目,“二通”通分,“三算”计算,课堂练习,解方程,拓展提高等内容,欢迎下载使用。
这是一份2020-2021学年异分母分数加、减法评课课件ppt,共15页。PPT课件主要包含了复习引入,例题讲解,新知应用,课堂小结等内容,欢迎下载使用。
这是一份小学数学人教版五年级下册异分母分数加、减法课文内容ppt课件,共18页。PPT课件主要包含了曹冲称象,学习目标,自学指导,知识回顾,看图填空,异分母分数加减法,讨论归纳,知识应用,知识拓展等内容,欢迎下载使用。

