所属成套资源:2025年高考化学大二轮专题复习课件+讲义+专练
专题一 选择题专攻3 阿伏加德罗常数的应用--2025年高考化学大二轮专题复习课件+讲义+专练
展开
这是一份专题一 选择题专攻3 阿伏加德罗常数的应用--2025年高考化学大二轮专题复习课件+讲义+专练,文件包含专题一选择题专攻3阿伏加德罗常数的应用--2025年高考化学大二轮专题课件pptx、专题一选择题专攻3阿伏加德罗常数的应用--2025年高考化学大二轮专题复习专练docx、专题一选择题专攻3阿伏加德罗常数的应用--2025年高考化学大二轮专题复习教师版docx、专题一选择题专攻3阿伏加德罗常数的应用--2025年高考化学大二轮专题复习学生版docx等4份课件配套教学资源,其中PPT共57页, 欢迎下载使用。
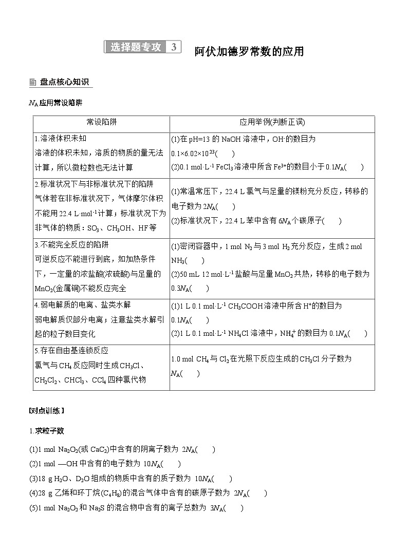
1.求粒子数(1)1 ml Na2O2(或CaC2)中含有的阴离子数为2NA( )(2)1 ml —OH中含有的电子数为10NA( )(3)18 g H2O、D2O组成的物质中含有的质子数为10NA( )(4)28 g 乙烯和环丁烷(C4H8)的混合气体中含有的碳原子数为2NA( )(5)1 ml Na2O2和Na2S的混合物中含有的离子总数为3NA( )
特别提醒 ①因同位素而造成的摩尔质量不同的物质(如H2O、D2O组成的物质)需分别计算。②对最简式相同的混合物,按最简式来计算(如乙烯、丙烯和环丁烷,它们的最简式都是CH2)。③最简式不同的物质要分别计算。
2.求化学键数目或电子对数目(1)1 ml金刚石(或晶体硅)中含有C—C(或Si—Si)的数目为4NA( )(2)0.1 ml 肼(N2H4)含有的孤电子对数为0.2NA( )(3)34 g呋喃( )中含有的极性键数目为3NA( )(4)1 ml [Cu(H2O)4]2+中含有的σ键的数目为12NA( )
特别提醒 ①苯环中不含碳碳双键。②1 ml白磷(P4)中含有6NA P—P。③1 ml金刚石(晶体硅)中含有2NA C—C(Si—Si)。④1 ml S8中含有8NA S—S。⑤1 ml SiO2中含有4NA Si—O。⑥单键为σ键,双键中有一个σ键、一个π键,三键中有两个π键、一个σ键。如在H—C≡N中含有2个σ键、2个π键、1个孤电子对。
3.NA在电子转移数目中的应用(1)过氧化钠与水反应时,生成0.1 ml氧气转移的电子数为0.4NA( )(2)1 ml氯气与足量的水反应,转移的电子数为NA( )(3)标准状况下,6.72 L NO2溶于足量的水中,转移的电子数为0.3NA( )(4)反应KIO3+6HI===KI+3H2O+3I2中,生成1 ml I2转移电子的总数为2NA( )
特别提醒 ①注意特殊物质,如由过氧化钠、过氧化氢制取1 ml氧气转移2 ml电子。②铁与单质硫、单质碘、非氧化性酸反应,1 ml铁参与反应转移2 ml电子。③1 ml铁与足量的氯气、稀硝酸反应,转移3 ml电子。
3.(2024·安徽,6)地球上的生物氮循环涉及多种含氮物质,转化关系之一如下图所示(X、Y均为氮氧化物),羟胺(NH2OH)以中间产物的形式参与循环。常温常压下,羟胺易潮解,水溶液呈碱性,与盐酸反应的产物盐酸羟胺([NH3OH]Cl)广泛用于药品、香料等的合成。已知25 ℃时,Ka(HNO2)=7.2×10-4,Kb(NH3·H2O)=1.8×10-5,Kb(NH2OH)=7.7×10-9。
4.(2023·辽宁,5)我国古代四大发明之一黑火药的爆炸反应为:S+2KNO3+3C===K2S+N2↑+3CO2↑。设NA为阿伏加德罗常数的值,下列说法正确的是A.11.2 L CO2含π键数目为NAB.每生成2.8 g N2转移电子数目为NAC.0.1 ml KNO3晶体中含离子数目为0.2NAD.1 L 0.1 ml·L-1K2S溶液中含S2-数目为0.1NA
4.(2024·东北三省高三模拟)羰基硫(COS)是一种粮食熏蒸剂,能防止某些害虫和真菌的危害。CO与H2S反应可以制得COS,其化学方程式为CO(g)+H2S(g)===COS(g)+H2(g)。NA为阿伏加德罗常数的值,下列有关说法正确的是A.2.8 g C18O含中子数为 g COS中π键数目为的H2S溶液中H+的数目为0.01NAD.生成2.24 L H2,转移电子数目为0.2NA
5.(2024·黑龙江绥化高三联考)用NA代表阿伏加德罗常数的值,下列说法正确的是A.pH=3的甲酸溶液中氢离子数目为1×10-3NAB.0.5 ml乙烷中含有sp3杂化的原子数目为NAC.46 g C2H6O分子中含极性键数目一定是7NAD.标准状况下,22.4 L CH2Cl2中C—Cl的数目为2NA
6.(2024·贵阳高三下学期适应性测试)丙烯不溶于H2O,能与Cl2、HCl反应。设NA为阿伏加德罗常数的值。下列叙述正确的是A.21 g丙烯所含共用电子对数为4NAB.1.5 ml D2O所含中子数为15NAC.22.4 L Cl2溶于水转移的电子数为NAD.2 ml·L-1HCl溶液中Cl-数为2NA
7.(2024·南宁高三毕业班第一次适应性测试)一种电化学还原制氨气的反应为2N2+6H2O 4NH3+3O2,NA为阿伏加德罗常数的值,下列说法正确的是A.常温常压下,28 g N2中含有的N≡N数目为NAB.标准状况下,22.4 L H2O中氢原子的数目为2NAC.1 L 0.1 ml·L-1NH3·H2O溶液的pH为13D.每生成3 ml O2,理论上转移电子的数目为6NA
9.(2024·皖豫名校高三模拟)设NA表示阿伏加德罗常数的值。下列说法错误的是A.12 g NaHSO4固体中含有的阳离子数目为 g重水(D2O)中含有的质子数为9NAC.1 ml 中含σ键的数目为5NAD.0.1 ml Fe和0.1 ml Cl2充分反应,转移的电子数为0.2NA
10.(2024·安徽淮北高三调研)设NA为阿伏加德罗常数的值。下列说法正确的是A.常温下,pH为13的Ba(OH)2溶液中含有OH-的数目为0.2NAB.2 L 0.1 ml·L-1 NaCN溶液中含N的粒子数目为0.2NAC.粗铜精炼时,若阳极材料减少6.4 g,电路中通过电子数一定是 g 46%的甲酸水溶液中,含有的氧原子数为2NA
16.(2024·湖北省八市高三联考)纳米球状红磷可提高钠离子电池的性能,可由PCl5(易水解)和NaN3制备:2PCl5+10NaN3===2P+15N2↑+10NaCl。设NA为阿伏加德罗常数的值,下列说法正确的是A.11.2 L N2含π键数目为NAB.每生成3.1 g P转移电子数目为NAC.0.1 ml NaN3晶体中含离子数目为 ml PCl5与足量水反应,所得溶液中H+的数目为0.8NA
相关课件
这是一份专题一 选择题专攻 2.阿伏加德罗常数的应用 2024年高考化学二轮复习课件+讲义,文件包含专题一选择题专攻2阿伏加德罗常数的应用pptx、专题一选择题专攻2阿伏加德罗常数的应用教师版docx、专题一选择题专攻2阿伏加德罗常数的应用docx等3份课件配套教学资源,其中PPT共37页, 欢迎下载使用。
这是一份2023届高考化学二轮复习阿伏加德罗常数的应用课件,共25页。PPT课件主要包含了考情预测,方法技巧,解题思路,Content,方法指导,在电解质溶液角度设陷,应对真题,典例集训等内容,欢迎下载使用。
这是一份高三化学专题2----阿伏加德罗常数判断应用,共46页。

