所属成套资源:2025年高考化学大二轮专题复习课件+讲义+专练
- 专题六 主观题突破3 化工生产中物质的分离与提纯--2025年高考化学大二轮专题复习课件+讲义+专练 课件 0 次下载
- 专题六 主观题突破4 化工流程中的有关计算--2025年高考化学大二轮专题复习课件+讲义+专练 课件 0 次下载
- 专题六 选择题专攻1 电离平衡、水解平衡及沉淀溶解平衡的分析应用--2025年高考化学大二轮专题复习课件+讲义+专练 课件 0 次下载
- 专题六 选择题专攻2 溶液中的离子浓度关系与滴定曲线分析--2025年高考化学大二轮专题复习课件+讲义+专练 课件 0 次下载
- 专题七 主观题突破1 滴定法的应用--2025年高考化学大二轮专题复习课件+讲义+专练 课件 0 次下载
专题六 大题突破2 化工流程题的综合分析--2025年高考化学大二轮专题复习课件+讲义+专练
展开
这是一份专题六 大题突破2 化工流程题的综合分析--2025年高考化学大二轮专题复习课件+讲义+专练,文件包含专题六大题突破2化工流程题的综合分析--2025年高考化学大二轮专题课件pptx、专题六大题突破2化工流程题的综合分析AB两练--2025年高考化学大二轮专题复习专练docx、专题六大题突破2化工流程题的综合分析--2025年高考化学大二轮专题复习教师版docx、专题六大题突破2化工流程题的综合分析--2025年高考化学大二轮专题复习学生版docx等4份课件配套教学资源,其中PPT共60页, 欢迎下载使用。
1.题型特点近几年高考中工艺流程题主要是以物质的制备、物质的分离提纯为情景材料,用框图的形式呈现实际工业生产中添加物质、操作的过程,设问形式包括:物质的判断、方程式的书写、实验操作、反应条件的控制及理论解释、产品组成的定性及定量分析等,能很好的考查学生综合运用元素化合物知识、化学反应原理、实验技能解决实际问题的能力。
2.工艺流程题的一般呈现形式
1.(2024·安徽,15)精炼铜产生的铜阳极泥富含Cu、Ag、Au等多种元素。研究人员设计了一种从铜阳极泥中分离回收金和银的流程,如下图所示。
回答下列问题:(1)Cu位于元素周期表第 周期第 族。
(2)“浸出液1”中含有的金属离子主要是 。
(3)“浸取2”步骤中,单质金转化为HAuCl4的化学方程式为___________ 。
3H2O2===2HAuCl4+6H2O
(4)“浸取3”步骤中,“浸渣2”中的 (填化学式)转化为[Ag(S2O3)2]3-。
(5)“电沉积”步骤中阴极的电极反应式为__________________________ 。“电沉积”步骤完成后,阴极区溶液中可循环利用的物质为 (填化学式)。
[Ag(S2O3)2]3-+e-===Ag↓+
(6)“还原”步骤中,被氧化的N2H4与产物Au的物质的量之比为 。
(a)结构中电子云分布较均衡,结构较为稳定,(b)结构中正、负电荷中心不重合,极性较大,较不稳定,且存在过氧键,过氧键的氧化性大于I2,故Na2S2O3不能被I2氧化成(b)结构
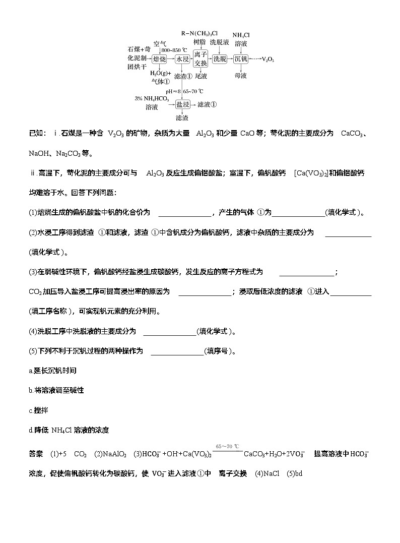
2.(2024·河北,16)V2O5 是制造钒铁合金、金属钒的原料,也是重要的催化剂。以苛化泥为焙烧添加剂从石煤中提取V2O5 的工艺,具有钒回收率高、副产物可回收和不产生气体污染物等优点。工艺流程如下。
已知:ⅰ.石煤是一种含V2O3 的矿物,杂质为大量Al2O3 和少量CaO等;苛化泥的主要成分为CaCO3、NaOH、Na2CO3等。ⅱ.高温下,苛化泥的主要成分可与Al2O3反应生成偏铝酸盐;室温下,偏钒酸钙[Ca(VO3)2]和偏铝酸钙均难溶于水。
回答下列问题:(1)焙烧生成的偏钒酸盐中钒的化合价为 ,产生的气体①为 (填化学式)。
(2)水浸工序得到滤渣①和滤液,滤渣①中含钒成分为偏钒酸钙,滤液中杂质的主要成分为 (填化学式)。
(3)在弱碱性环境下,偏钒酸钙经盐浸生成碳酸钙,发生反应的离子方程式为________________________________________ ;CO2加压导入盐浸工序可提高浸出率的原因为________________________________
Ca(VO3)2 CaCO3+H2O
___________________________________;浸取后低浓度的滤液①进入 (填工序名称),可实现钒元素的充分利用。
(4)洗脱工序中洗脱液的主要成分为 (填化学式)。
(5)下列不利于沉钒过程的两种操作为 (填序号)。a.延长沉钒时间b.将溶液调至碱性c.搅拌d.降低NH4Cl溶液的浓度
3.(2024·黑吉辽,16)中国是世界上最早利用细菌冶金的国家。已知金属硫化物在“细菌氧化”时转化为硫酸盐,某工厂用细菌冶金技术处理载金硫化矿粉(其中细小的Au颗粒被FeS2、FeAsS包裹),以提高金的浸出率并冶炼金,工艺流程如下:
回答下列问题:(1)北宋时期我国就有多处矿场利用细菌氧化形成的天然“胆水”冶炼铜,“胆水”的主要溶质为_________(填化学式)。
(2)“细菌氧化”中,FeS2发生反应的离子方程式为___________________ 。
4FeS2+15O2+2H2O
(3)“沉铁砷”时需加碱调节pH,生成 (填化学式)胶体起絮凝作用,促进了含As微粒的沉降。 (4)“焙烧氧化”也可提高“浸金”效率,相比“焙烧氧化”,“细菌氧化”的优势为 (填标号)。 A.无需控温B.可减少有害气体产生C.设备无需耐高温D.不产生废液废渣
(5)“真金不怕火炼”,表明Au难被O2氧化,“浸金”中NaCN的作用为 。
作络合剂,将Au转化为[Au(CN)2]-从而浸出
(6)“沉金”中Zn的作用为 。 (7)滤液②经H2SO4酸化,[Zn(CN)4]2-转化为ZnSO4和HCN的化学方程式为 。用碱中和HCN可生成 (填溶质化学式)溶液,从而实现循环利用。
作还原剂,将[Au(CN)2]-还原为Au
Na2[Zn(CN)4]+2H2SO4===ZnSO4+4HCN+Na2SO4
(1)1∶1 H2S(2)热浸(3)将过量的Fe3+还原为Fe2+(4)C Pb+2[AgCl2]-===2Ag+[PbCl4]2-(5)阳极
1.(2024·山东,18)以铅精矿(含PbS、Ag2S等)为主要原料提取金属Pb和Ag的工艺流程如下:
(1)“热浸”时,难溶的PbS和Ag2S转化为[PbCl4]2-和[AgCl2]-及单质硫。溶解等物质的量的PbS和Ag2S时,消耗Fe3+物质的量之比为 ;溶液中盐酸浓度不宜过大,除防止“热浸”时HCl挥发外,另一目的是防止产生 (填化学式)。
(2)将“过滤Ⅱ”得到的PbCl2沉淀反复用饱和食盐水热溶,电解所得溶液可制备金属Pb。“电解Ⅰ”阳极产物用尾液吸收后在工艺中循环使用,利用该吸收液的操作单元为 。
(3)“还原”中加入铅精矿的目的是 。
将过量的Fe3+还原为Fe2+
(4)“置换”中可选用的试剂X为____(填标号)。 A.AlD.Ag“置换”反应的离子方程式为______ 。
2[AgCl2]-===2Ag+[PbCl4]2-
(5)“电解Ⅱ”中将富银铅泥制成电极板,用作 (填“阴极”或“阳极”)。
2.电子级氢氟酸是微电子行业的关键性基础材料之一,由萤石粉(主要成分为CaF2,含有少量SiO2和微量As2O3等)制备的工艺如下:
(1)“酸浸”时生成HF的化学方程式为______________________________,工业生产时往往会适当加热,目的是 。
CaF2+H2SO4(浓)===CaSO4+2HF↑
加快反应速率,提高CaF2的转化率
(2)“精馏1”设备使用的材料可选用 (填字母)。 A.玻璃B.陶瓷C.石英D.金
(3)已知H2SiF6是一种配位酸,酸性与硝酸相近,可与KMnO4溶液反应制备极易溶于水的强酸HMnO4,反应的离子方程式为__________________ 。
(4)“氧化”时将AsF3氧化为AsF5。AsF5的沸点高于AsF3,原因是____________________________________________________________________________________。
AsF3均为分子晶体(分子间均不存在氢键),AsF5相对分子质量大,范德华力大,沸点高
3.(2023·石家庄质量检测)钼酸铋作为新型半导体光催化材料,因其具有优异的离子导电性、介电性、气体传感性和催化性而广泛应用于生产生活中。以氧化铋渣(主要成分是Bi2O3、Sb2O3,还含有Fe2O3、ZnO、Ag2O和SiO2等杂质)为原料制备钼酸铋(Bi2MO6,其中M为+6价)的工艺流程如图:
(1)基态83Bi的价层电子排布为 。(2)“浸渣”的主要成分为 (填化学式)。(3)“除锑”过程中发生反应的化学方程式为________________________ ;该过程需要加热的原因为________________________________ 。
2SbCl3+3H2O Sb2O3↓
盐酸易挥发,加热有利于HCl挥发,
(4)已知:硫代乙酰胺( )在酸性溶液中会水解为乙酰胺( )和硫化氢;H2S的Ka1=1.0×10-7,Ka2=1.0×10-13;Ksp(Bi2S3)=2.0×10-99。①硫化氢会进一步发生反应:2Bi3+(aq)+3H2S(aq)===Bi2S3(s)+6H+(aq),计算该反应的平衡常数K= 。
②硫代乙酰胺比乙酰胺的沸点低,其原因为_________________________ 。(5)“酸溶”时会有NO逸出,此过程中氧化剂与还原剂的物质的量之比为 。
乙酰胺分子间氢键的键能及
(6)已知钼酸铋在空气中放置会变质,生成Bi2O2CO3和MO3,该过程中的化学方程式为 。
Bi2MO6+CO2===Bi2O2CO3+MO3
4.电解锰渣中含有很多重金属[主要含有MnSO4、PbSO4、CaSO4、Fe2(SO4)3、MnO2、SiO2]会造成环境污染。电解锰渣的资源化利用既能解决污染问题又能取得较好的经济效益。右面是某课题组研究的工艺流程:
(1)“还原酸浸”时氧化产物是S, MnO2被还原的离子方程式为_____________________________________________。
(2)操作X的名称是 。(3)“沉铅”时若用同浓度的(NH4)2CO3溶液代替NH4HCO3溶液,会生成Pb2(OH)2CO3,原因是_____________________________________________。
(4)调pH所加的试剂Y,可选择 (填字母)。 a.CaO d.Al2O3e.氨水
(5)写出“除钙”时发生反应的离子方程式:___________________ ;若“除钙”后溶液中c(Mn2+)=0.53 ml·L-1,则应控制溶液中c(F- )的范围为_____________________________
MnF2(s)+Ca2+(aq)
Mn2+(aq)+CaF2(s)
3.87×10-3 ml·L-1
相关课件
这是一份专题七 大题突破3 化学综合实验--2025年高考化学大二轮专题复习课件+讲义+专练,文件包含专题七大题突破3化学综合实验--2025年高考化学大二轮专题课件pptx、专题七大题突破3化学综合实验AB两练--2025年高考化学大二轮专题复习专练docx、专题七大题突破3化学综合实验--2025年高考化学大二轮专题复习教师版docx、专题七大题突破3化学综合实验--2025年高考化学大二轮专题复习学生版docx等4份课件配套教学资源,其中PPT共60页, 欢迎下载使用。
这是一份专题六 主观题突破4 化工流程中的有关计算--2025年高考化学大二轮专题复习课件+讲义+专练,文件包含专题六主观题突破4化工流程中的有关计算--2025年高考化学大二轮专题课件pptx、专题六主观题突破4化工流程中的有关计算--2025年高考化学大二轮专题复习专练docx、专题六主观题突破4化工流程中的有关计算--2025年高考化学大二轮专题复习教师版docx、专题六主观题突破4化工流程中的有关计算--2025年高考化学大二轮专题复习学生版docx等4份课件配套教学资源,其中PPT共51页, 欢迎下载使用。
这是一份专题六 主观题突破3 化工生产中物质的分离与提纯--2025年高考化学大二轮专题复习课件+讲义+专练,文件包含专题六选择题专攻3沉淀溶解平衡络合平衡图像的分析应用--2025年高考化学大二轮专题课件pptx、专题六主观题突破3化工生产中物质的分离与提纯--2025年高考化学大二轮专题课件pptx、专题六选择题专攻3沉淀溶解平衡络合平衡图像的分析应用--2025年高考化学大二轮专题复习专练docx、专题六主观题突破3化工生产中物质的分离与提纯--2025年高考化学大二轮专题复习专练docx、专题六选择题专攻3沉淀溶解平衡络合平衡图像的分析应用--2025年高考化学大二轮专题复习教师版docx、专题六主观题突破3化工生产中物质的分离与提纯--2025年高考化学大二轮专题复习教师版docx、专题六选择题专攻3沉淀溶解平衡络合平衡图像的分析应用--2025年高考化学大二轮专题复习学生版docx、专题六主观题突破3化工生产中物质的分离与提纯--2025年高考化学大二轮专题复习学生版docx等8份课件配套教学资源,其中PPT共110页, 欢迎下载使用。

