所属成套资源:中考数学第二轮复习专题练习
中考数学第二轮复习专题练习专题02 函数及其性质(讲练)(解析版)
展开
这是一份中考数学第二轮复习专题练习专题02 函数及其性质(讲练)(解析版),共124页。试卷主要包含了考情分析,知识建构,一次函数与一元一次不等式等内容,欢迎下载使用。
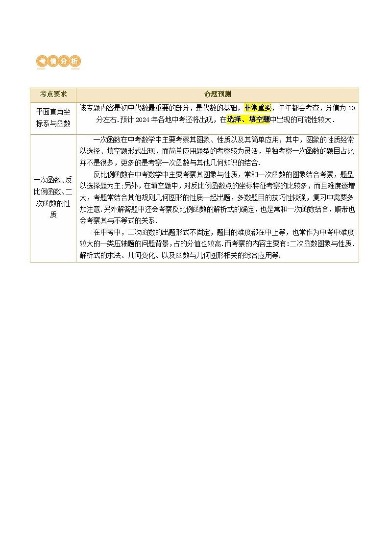
TOC \ "1-3" \n \h \z \u \l "_Tc160094594" 一、考情分析
二、知识建构
\l "_Tc160831023" 考点一 平面直角坐标系与函数
\l "_Tc160831024" \l "_Tc160094596" \l "_Tc160094596" 【真题研析·规律探寻】
\l "_Tc160831025" 题型01 由点在坐标系的位置确定坐标中未知数的值或取值范围
\l "_Tc160831026" 题型02 平面直角坐标系中面积问题
\l "_Tc160831027" 题型03 求平移后点的坐标
\l "_Tc160831028" 题型04 求旋转后点的坐标
\l "_Tc160831029" 题型05 求关于坐标轴对称后点的坐标
\l "_Tc160831030" 题型06 求自变量的取值范
\l "_Tc160831031" 题型07 函数图象的识别
\l "_Tc160831032" 题型08 画函数图象
\l "_Tc160831033" 题型09 动点问题的函数图象
\l "_Tc160094604" 【核心提炼·查漏补缺】
\l "_Tc160094605" 【好题必刷·强化落实】
\l "_Tc160831036" 考点二 一次函数、反比例函数、二次函数的性质
\l "_Tc160831037" \l "_Tc160094596" \l "_Tc160094596" 【真题研析·规律探寻】
\l "_Tc160831038" 题型01 正比例函数的图象与性质
\l "_Tc160831039" 题型02 求一次函数解析式
\l "_Tc160831040" 题型03一次函数的图象与性质
\l "_Tc160831041" 题型04 一次函数与方程、不等式
\l "_Tc160831042" 题型05 求反比例函数解析式
\l "_Tc160831043" 题型06 反比例函数的性质
\l "_Tc160831044" 题型07 反比例函数k的几何意义
\l "_Tc160831045" 题型08 反比例函数与一次函数综合
\l "_Tc160831046" 题型09 反比例函数与几何综合
\l "_Tc160831047" 题型10 求二次函数的解析式
\l "_Tc160831048" 题型11 二次函数的图象与性质
\l "_Tc160831049" 题型12 二次函数的图象与各系数符号
\l "_Tc160831050" 题型13 二次函数与一次函数、反比例函数综合判断
\l "_Tc160831051" 题型14 求二次函数最值
\l "_Tc160831052" 题型15 二次函数的平移问题
\l "_Tc160094604" 【核心提炼·查漏补缺】
\l "_Tc160094605" 【好题必刷·强化落实】
考点一 平面直角坐标系与函数
题型01 由点在坐标系的位置确定坐标中未知数的值或取值范围
1.(2023·山东日照·统考中考真题)若点Mm+3,m-1在第四象限,则m的取值范围是 .
【答案】-3-3
【分析】根据第四象限的点横坐标为正,纵坐标为负进行求解即可.
【详解】解:∵点Mm+3,m-1在第四象限,
∴m+3>0m-10.过点A作AC⊥x轴于点C,则△AOC的面积为 ;若△AOB的面积为154,则ab= .
【答案】 52 2
【分析】根据Aa,5a,得出OC=a,AC=5a,根据三角形面积公式,即可求出△AOC的面积;过点B作BD⊥x轴于点D,BD交OA于点E,根据S△OBD=S△ODE+S△OBE=52,S△AOC=S△ODE+S四边形DCAE=52,得出S△OBE=S四边形DCAE,进而得出S△AOB=S梯形BDCA,根据梯形面积公式,列出方程,化简得ab-ba=32,令x=ab,则x-1x=32,求出x的值,根据a>b>0,得出ab>1,即x>1,即可解答.
【详解】解:∵Aa,5a,
∴OC=a,AC=5a,
∴S△AOC=12OC⋅AC=12⋅a⋅5a=52,
过点B作BD⊥x轴于点D,BD交OA于点E,
∵Bb,5b,
∴OD=b,BD=5b,
∴S△OBD=12OD⋅BD=12⋅5b⋅b=52,
∵S△OBD=S△ODE+S△OBE=52,S△AOC=S△ODE+S四边形DCAE=52,
∴S△OBE=S四边形DCAE,
∴S△AOB=S△OBE+S△ABE=S四边形DCAE+S△ABE=S梯形BDCA,
∴S梯形BDCA=12CDAC+BD=12×a-b5a+5b=154,
整理得:ab-ba=32,
令x=ab,
则x-1x=32,
解得:x1=-12(舍),x2=2,
∵a>b>0,
∴ab>1,即x>1,
∴ab=2,
故答案为:52,2.
【点睛】本题主要考查了反比例函数的图象和性质,解题的关键是是掌握反比例函数图象上点的坐标特征,灵活运用面积关系建立方程.
6.(2023·浙江绍兴·统考中考真题)如图,在平面直角坐标系xOy中,函数y=kx(k为大于0的常数,x>0)图象上的两点Ax1,y1,Bx2,y2,满足x2=2x1.△ABC的边AC∥x轴,边BC∥y轴,若△OAB的面积为6,则△ABC的面积是 .
【答案】2
【分析】过点A、B作AF⊥y轴于点F,AD⊥x轴于点D,BE⊥x于点E,利用S五边形FABEO=S△AFO+S△ABO+S△BOE=k+6,S五边形FABEO=S矩形AFOD+S梯形ADEB=k+S梯形ADEB,得到S梯形ADEB=6,结合梯形的面积公式解得x1y1=8,再由三角形面积公式计算S△ABC=12AC⋅BC=12(x2-x1)⋅(y1-y2)=12x1⋅12y1=14x1y1,即可解答.
【详解】解:如图,过点A、B作AF⊥y轴于点F,AD⊥x轴于点D,BE⊥x于点E,
∵S五边形FABEO=S△AFO+S△ABO+S△BOE=k+6
S五边形FABEO=S矩形AFOD+S梯形ADEB=k+S梯形ADEB
∴S梯形ADEB=6
∴(y2+y1)(x2-x1)2=6
∵ x2=2x1
∴y2=12y1
∴(y2+y1)(x2-x1)2=(12y1+y1)(2x1-x1)2=34y1x1=6
∴x1y1=8
∴k=8
S△ABC=12AC⋅BC=12(x2-x1)⋅(y1-y2)=12x1⋅12y1=14x1y1=14×8=2
故答案为:2.
【点睛】本题考查反比例函数中k的几何意义,是重要考点,掌握相关知识是解题关键.
题型08 反比例函数与一次函数综合
1.涉及自变量取值范围
当一次函数与反比例函数相交时,联立两个解析式,构造方程组,然后求出交点坐标.针对y1>y2时自变量x的取值范围,只需观察一次函数的图象高于反比例函数图象的部分所对应的x的范围.例如,如下图,当y1>y2时,x的取值范围为x>xA或xB0,c0,
∵次函数y=bx+c的图象经过一、三、四象限,
∴b>0,c0,开口向上,排除A、B选项;
∵a>0,b>0,
∴对称轴x=-b2a0,b>0,c0;③关于x的方程ax2+bx+c=2有两个不相等实数根;④当x>-2时,y随x增大而增大;⑤abc>0;⑥y的最小值为3.其中正确的个数是( )
A.2个B.3个C.4个D.5个
【答案】B
【分析】本题考查了y=ax²+bx+c的图象与性质,根据对称轴确定抛物线与x轴的另一个交点,补全图象是解题关键.
【详解】解:∵抛物线y=ax2+bx+c的对称轴是直线x=-2,
∴-b2a=-2,
∴b=4a,
即:4a-b=0,故①正确;
∵抛物线与x轴的一个交点在点-4,0和点-3,0之间,对称轴是直线x=-2,
∴抛物线与x轴的另一个交点在点-1,0和点0,0之间,
补全图象如下:
∴当x=-1时,y=a-b+c>0,故②正确;
由图象可知:抛物线与直线y=2有两个交点,
故关于x的方程ax2+bx+c=2有两个不相等实数根,故③正确;
由图象可知:当x>-2时,y随x增大而减小,故④错误;
∵图象开口向下,
∴a
相关试卷
这是一份中考数学第二轮复习专题02 函数及其性质练习(解析版),共104页。
这是一份中考数学第一轮复习专题02 函数及其性质(讲练)(解析版),共124页。试卷主要包含了考情分析,知识建构,一次函数与一元一次不等式等内容,欢迎下载使用。
这是一份中考数学第一轮复习专题02 函数及其性质(讲练)(原卷版),共56页。试卷主要包含了考情分析,知识建构,一次函数与一元一次不等式等内容,欢迎下载使用。

