


新疆吐鲁番市2023-2024学年七年级上学期期末 生物试题(含解析)
展开 这是一份新疆吐鲁番市2023-2024学年七年级上学期期末 生物试题(含解析),共25页。试卷主要包含了选择题,综合题,实验探究题等内容,欢迎下载使用。
一、选择题(本大题共26小题)
1.下列不属于生命现象的是( )
A.小麦在阳光下生长B.啄木鸟在树干上找虫吃
C.腐烂的树桩上长出真菌D.岩洞里的钟乳石慢慢长大
2.“螳螂捕蝉,黄雀在后”这一成语中,所描述的生物之间的关系是( )
A.竞争
B.合作
C.捕食
D.寄生
3.下列属于生态系统的是( )
A.池塘中的水、鱼、虾
B.池塘中的所有水草
C.池塘中的所有生物
D.一个池塘
4.如果用下列四组镜头看同一血液玻片标本,其中可以看到血细胞数目最多的一组是( )
A.目镜—5X,物镜—10XB.目镜—5X,物镜—40X
C.目镜—10X,物镜—10XD.目镜—10X,物镜—40X
5.将英文字母“p”放在显微镜下观察,看到的是( )
A.bB.pC.dD.q
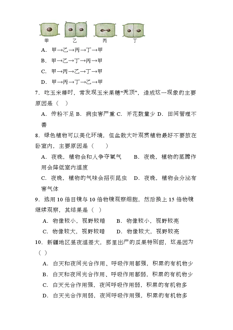
6.如图是植物细胞分裂和生长过程示意图,正确的顺序是( )
A.甲→乙→丙→丁→甲
B.甲→乙→丁→丙→甲
C.甲→丙→乙→丁→甲
D.甲→丙→丁→乙→甲
7.吃玉米棒时,常发现玉米果穗“秃顶”,造成这一现象的主要原因是( )
A.传粉不足B.病虫害严重C.开花数量少D.田间管理不善
8.绿色植物可以美化环境,但盆栽大叶观赏植物最好不要放在卧室内,主要原因是( )
A.夜晚,植物会和人争夺氧气B.夜晚,植物的蒸腾作用会降低室内温度
C.夜晚,植物的气味会招引昆虫D.夜晚,植物会分泌有害气体
9.选用10倍目镜与10倍物镜观察细胞,然后换上15倍物镜继续观察,其结果是( )
A.物像较小,视野较暗B.物像较小,视野较亮
C.物像较大,视野较暗D.物像较大,视野较亮
10.新疆地区昼夜温差大,那里出产的瓜果特别甜,这是因为( )
A.白天和夜间光合作用、呼吸作用都强,积累的有机物少
B.白天和夜间光合作用、呼吸作用都弱,积累的有机物少
C.白天光合作用强,夜间呼吸作用弱,积累的有机物多
D.白天光合作用弱,夜间呼吸作用强,积累的有机物多
11.下列三种植物共同特征的描述,正确的是( )
A.它们都是多细胞植物体B.它们都没有根、茎、叶器官的分化
C.它们都生活在水中D.它们都不产生种子
12.关于细胞分裂和分化的叙述,错误的是( )
A.细胞分裂中最先分裂的是细胞核B.细胞分裂可使细胞数目增多
C.细胞分化可形成不同的组织D.细胞分化后的细胞不再分裂
13.如图是某同学画的生物体结构层次的概念框架图,其中①②③分别表示( )
A.系统、细胞、组织B.细胞、组织、系统C.组织、细胞、系统D.细胞、器官、系统
14.人们常把苔藓植物当做监测空气污染程度的指示植物,主要是因为它( )
A.适合生活在污染很严重的地方
B.叶片只有一层细胞构成
C.生活在比较阴湿的地方
D.植株矮小
15.我们吃西瓜时会发现一个西瓜里面有许多种子,请你解释出现许多种子的原因( )
A.西瓜的雌花当中有许多子房
B.一个受精卵发育成许多种子
C.西瓜雌花的子房中有许多胚珠
D.一个胚珠中有许多受精卵
16.某生物体细胞中含有12对染色体,在细胞分裂后形成的细胞中,染色体的数目是
A.12条B.24对C.12对D.6对
17.某小组要探究温度对鼠妇生活的影响,你认为下列实验方案中需要修改的选项是( )
A.鼠妇数量B.光照C.温度D.湿度
18.下面是四位同学写出的食物链,其中正确的是( )
A.阳光→草→兔→狐狸B.虾米→小鱼→大鱼
C.草→蝗虫→麻雀D.草→羊→狼→微生物
19.2021年4月,日本正式批准了福岛核废水排海计划。核废水中含有某些无法被生物分解排出的放射性物质,一旦排入海中,放射性物质积累最多的生物是( )
A.浮游藻类B.毛虾C.带鱼D.人
20.下列各项能正确表示光合作用的是( )
A.水+二氧化碳有机物(贮存能量)+氧气
B.水+二氧化碳有机物+二氧化碳
C.水+氧气有机物+氧气
D.有机物+二氧化碳水+氧气
21.地球上最大的生态系统是______,有“地球之肺”之称的是______生态系统。以下选项中正确的是( )
A.海洋,森林B.海洋,草原C.生物圈,森林D.生物圈,湿地
22.下列生物中,全部属于生产者的是( )
A.玫瑰花和蘑菇B.水稻和小麦C.青蛙和昆虫D.草履虫和衣藻
23.我们生活中做“贴饼子”用的玉米面和炒菜用的大豆油,分别来自种子的哪一结构( )
A.玉米的子叶,大豆的子叶B.玉米的胚乳、大豆的子叶
C.玉米的子叶、大豆的胚乳D.玉米的胚乳、大豆的胚乳
24.将有生命活力的种子随机平均分成甲、乙两组。甲组播种在肥沃的土壤中,乙组播种在贫瘠的土壤中,都保证适宜的水分、空气和温度。这两组种子萌发的情况是
A.甲组先萌发
B.乙组先萌发
C.同时萌发
D.乙组不萌发
25.做“绿叶在光下制造淀粉”的实验时,要先将天竺葵放到暗处一昼夜,其目的是( )
A.将叶片内原有的淀粉运走耗尽
B.储备养料,准备光合作用
C.使叶片内的淀粉贮存在叶绿体中
D.停止光合作用,使淀粉贮存在叶肉细胞中
26.牢固树立和践行绿水青山就是金山银山的理念,站在人与自然和谐共生的高度谋划发展。以下做法与此要求不相符的是( )
A.垃圾分类B.荒漠绿化
C.净化污水D.滥用化肥
二、综合题(本大题共2小题)
27.如图中,图一为某生态系统中的食物链和食物网,图二为图一中某条食物链各生物体内有毒物质相对含量。请据图回答:
(1)图一中,食物链有 条。写出其中最长的一条 。
(2)若图一要表示一个完整的生恋系统,还需要补充的组成部分是 和 。该生态系统中,当鼠和兔的数量增多时。植被会遭到破坏,而食肉动物数量的增加又使鼠和兔的数量减少,由此可以看出生态系统具有一定的 能力。
(3)图一中,生产者是 。图二中,甲对应图一中的生物是 ,鹰与此生物的关系是 。
28.“工欲善其事,必先利其器”。生物学研究常用的观察工具是显微镜,它能帮助人们观察到肉眼无法看到的细微结构。请据图回答:
(1)图1是小君制作人体口腔上皮细胞临时装片的操作步骤,正确的顺序应该是 。为保持细胞的正常形态,在载玻片中央滴加的是 。
(2)图2中要使甲的物像的转变为乙图像,临时装片移动的方向是 。
(3)制作洋葱内表皮临时装片时,小君说看到了细胞壁、细胞膜、细胞质、细胞核、液泡,染色最深的是 ,你认为他不会看到的是 。
(4)在显微镜下看到的人体口腔上皮细胞符合图3中的 (选填A或B)模式图所示,其与黄瓜表层果肉细胞相比缺少的结构是 (写图中序号)。
三、实验探究题(本大题共1小题)
29.某生物小组想通过观察不同水温条件下金鱼的呼吸频率来探究“水温对金鱼呼吸的影响”,他们设计的实验方案如下:
①准备材料用具:若干条金鱼、6个同样的鱼缸、不同温度的水、温度计、秒表等。
②设计实验装置:在6个鱼缸中分别加入等量的不同温度的水,并保持温度恒定。
③每个鱼缸中放入数量相同、大小和形态相近的金鱼。
④观察与记录:10分钟后记录金鱼每分钟鳃盖开闭的次数,连测3次,求平均值。实验结果如下表:
(1)该小组提出的问题是: ?
(2)该实验的变量是 。
(3)每个鱼缸中都放入多条金鱼,而不是1条,其目的是 。
(4)10分钟前不测定呼吸频率,10分钟后测定,后者有何好处? 。
(5)分析表中实验数据,可以得出结论: 。
参考答案
1.【答案】D
【分析】生物的生长、获取食物、繁殖等都属于它的生命现象。
【详解】将小麦的种子种在土壤中,小麦出苗后逐渐长大成植株,这属于生命现象,A不符合题意。啄木鸟在树干上找虫吃,是啄木鸟取食补充营养物质,属于生命现象,B不符合题意。腐烂的树桩上长出真菌,真菌主要靠分解动植物残体等含有的有机物维持生活,这属于生命现象,C不符合题意。钟乳石不属于生物,它没有生命现象,D符合题意。
2.【答案】C
【答案】A
【分析】生物之间的关系包括:种内关系和种间关系.种内关系又分为种内互助和种内竞争;种间关系又有共生、寄生、捕食、种间竞争几种方式。寄生从活的生物体内或体表获取营养维持生活的方式,对寄主造成伤害。
【详解】生物之间的关系包括:种内关系和种间关系种内关系又分为种内互助和种内竞争;种间关系又有共生、寄生、捕食、种间竞争几种方式。寄生从活的生物体内或体表获取营养维持生活的方式,对寄主造成伤害。螳螂捕蝉,黄雀捕螳螂,都是为了获取食物维持生存,因此“螳螂捕蝉,黄雀在后”这一成语中,所描述的生物之间的关系是捕食关系。3.中小学生“五项管理”包括手机、睡眠,读物、作业、体质管理等五项。某学校要了解本校学生“五项管理”的落实情况,应选用( )
A.调查法B.测量法C.实验法D.观察法
【分析】科学探究的基本方法:实验法,观察法,调查法,收集和分析资料等。
【详解】调查法是指通过一定的途径,深入实际了解特定事物以获得第一手资料并完成科技活动的方式。调查主要包括以下步骤:明确调查目的和对象、制订合理的调查方案、进行实地调查、记录调查结果、对调查结果进行分析和解释等。可见,该学校要了解本校学生“五项管理”的落实情况,应选用调查法,A正确。
B.测量法是按照某种规律,用数据来描述观察到的现象,即对事物作出量化描述,B错误。
C.实验法是利用特定的器具和材料,通过有目的、有步骤的实验操作和观察、记录分析,发现或验证科学结论,C错误。
D.观察法是在自然状态下,研究者按照一定的目的和计划,用自己的感官外加辅助工具,对客观事物进行系统的感知和描述,以发现和验证科学结论。科学观察可以直接用肉眼,也可以借助放大镜、显微镜等仪器,或利用照相机、录像机、摄像机等工具,D错误。
3.【答案】D
【分析】生态系统包括此生态系统内的所有生物以及生物生存的环境,只有生物或只有环境都不叫一个生态系统。
【详解】池塘中的水、鱼,没有生产者和分解者,A错误。池塘中的所有水草水草这一种生物,不是一个生态系统,B错误。池塘中的所有生物只有生物部分,也不能构成生态系统,C错误。一个池塘即包括了池塘所在的环境,还包括所有生物,属于生态系统,D正确。
4.【答案】A
【分析】显微镜的放大倍数是物镜放大倍数和目镜放大倍数的乘积。
【详解】显微镜的放大倍数越大,看到的细胞就越大,但数目最少;显微镜的放大倍数越小,看到的细胞就越小,但数目最多。A显微镜放大了50倍,B显微镜放大了200倍,C显微镜放大了100倍,D显微镜放大了400倍。因此,四组镜头看同一块血液的玻片标本,其中可以看到血细胞数目最多的一组为目镜--5×,物镜--10×,放大了50倍,放大倍数最小。
5.【答案】C
【分析】(1)显微镜成倒立的像,”倒立“不是相反,是旋转180度后得到的像.即上下相反、左右相反.
(2)做此类题有个小诀窍,就是把这个字母写到一张小纸上,然后把这张纸旋转180度后,再看就是左右上下颠倒的图象了.
【详解】在一张小纸上写好一个“p”字旋转180度后看到的是“d”。所以”将英文字母“p”放在显微镜下观察,看到的是“d”。C正确,ABD错误。
6.【答案】D
【分析】细胞分裂就是一个细胞分成两个细胞。
【详解】甲植物细胞分裂时,丙细胞核先分成两个,随后丁细胞质分成两份,每份各含一个细胞核,最后在原来细胞的中央,乙形成新的细胞膜和细胞壁,一个细胞分裂成两个细胞,D符合题意,ABC不符合题意。
7.【答案】A
【分析】玉米果穗出现“秃顶”、葵花籽出现空瘪现象说明部分子房没有发育成果实。玉米是雌雄同株植物,并且是风媒花,很容易受外界环境影响导致传粉失败,子房不发育。
【详解】玉米属于异花传粉中的风媒花,异花传粉的植物容易受到外界环境因素的制约,例如:如果传粉时期没有风或遇到阴雨连绵的天气,传粉的能力就大大降低,从而降低受精的机会,影响到果实和种子的产量。玉米果穗出现“秃顶”,主要是由于传粉不足引起的。为了弥补自然下状态传粉不足,如果辅以人工辅助授粉,同样能提高结实率,A符合题意。病虫害会导致玉米棒出现病变:变黑等,B不符合题意。开花数量少,会影响果实的数量,不是秃顶的主要原因,C不符合题意。田间管理不善会导致果实减产,结实率下降,但不是形成秃顶的主要原因,D不符合题意。
8.【答案】A
【分析】植物细胞利用氧,将细胞内的有机物分解成二氧化碳和水,并且将储存在有机物中的能量释放出来,供给生物体生命活动的需要,这个过程叫做呼吸作用;植物体在任何时候都要进行呼吸作用,以便释放能量维持生命活动的需要。
【详解】植物在夜晚不能进行光合作用,主要进行呼吸作用,消耗氧气,释放二氧化碳,因此把盆栽大叶观赏植物放在卧室内过夜,不仅会使植物与人竞争氧气,还会因植物的呼吸作用释放的二氧化碳而使室内空气变得浑浊,从而影响人的健康,A符合题意。夜晚,植物的蒸腾作用非常微弱,其导致环境温度降低也非常有限,不是植物不放在卧室的主要原因,B不符合题意。卧室是有纱门、纱窗隔绝昆虫等小虫飞入室内,另外,这也不是植物不放在卧室的主要原因,C不符合题意。盆栽大叶观赏植物不仅不会释放有毒气体,一般还可以净化空气,D不符合题意。
9.【答案】C
【分析】显微镜的低倍镜下物像较小,视野较亮,细胞数目较多;显微镜的高倍镜物像较大,视野较暗,细胞数目较少。
【详解】先用显微镜的10×物镜观察,然后换上15×的物镜继续观察,就是换成高倍镜。显微镜换成高倍镜后,放大倍数变大,看到的细胞的体积变大,物像较大,视野的范围变小了,看到的细胞的数目变少了,透进的光线少了,所以视野变暗。
10.【答案】C
【分析】温度可以影响光合作用和呼吸作用的强度,有机物积累的程度不相同,即甜瓜的甜度不一样。
【详解】光合作用制造有机物,呼吸作用分解有机物。当光合作用制造的有机物大于呼吸作用分解的有机物时,植物体内的有机物就积累起来,有机物中的淀粉转变为可溶性糖。植物的光合作用和呼吸作用都与温度有关。我国新疆地区白天温度高,光合作用强烈,晚上由于无光,植物不能进行光合作用,只进行呼吸作用,并且晚上温度低,呼吸作用微弱,因此植物体内积累的有机物就多。
故选:C。
11.【答案】D
【分析】藻类植物大都生活在水中,有的是单细胞的,有的是多细胞的,结构简单,无根茎叶的分化,细胞内含叶绿体,能进行光合作用制造有机物;苔藓植物生活在阴湿的环境中,没有真正的根,有了茎和叶,但茎、叶内无输导组织,不能为植株输送大量的营养物质供其利用,所以苔藓植物比较矮小;蕨类植物生活在阴湿处,有根、茎、叶的分化,且出现了输导组织和机械组织,所以蕨类植物比较高大;藻类植物、苔藓植物、蕨类植物都不结种子,用孢子繁殖后代,属于孢子植物。衣藻属于藻类植物,葫芦藓属于苔藓植物,肾蕨属于蕨类植物。
【详解】衣藻是单细胞的,苔藓植物和蕨类植物都是多细胞生物,A错误。藻类植物没有根、茎、叶器官的分化,苔藓植物有了茎和叶,蕨类植物有根、茎、叶的分化,B错误。藻类植物大都生活在水中,少数生活在陆地的阴湿处;苔藓植物和蕨类植物大多生活在阴湿的陆地,C错误。藻类植物、苔藓植物、蕨类植物都不结种子,用孢子繁殖后代,属于孢子植物,D正确。
12.【答案】D
【分析】根据题意可知,本题主要考查的是细胞分裂和细胞分化,据此解答。
【详解】A.细胞分裂时,细胞核先由一个分成两个,随后,细胞质分成两份,每份各含有一个细胞核。最后,在原来的细胞的中央,形成新的细胞膜,植物细胞还形成新的细胞壁。所以植物细胞分裂时,最先分裂的结构是细胞核,A正确。
B.细胞分裂就是一个细胞分成两个细胞。所以细胞分裂导致细胞数目的增多,B正确。
C.细胞分化形成了不同的细胞群,我们把形态、结构、功能相同的细胞群称之为组织,细胞分化的结果是形成不同的组织,C正确。
D.细胞分化的结果是形成了组织,细胞分化后形成的组织中如分生组织的细胞仍然具有分裂的能力,D错误。
13.【答案】B
【分析】生物体的结构层次
①细胞:细胞是生物体结构和功能的基本单位。
②组织:由形态相似、结构和功能相同的一群细胞和细胞间质联合在一起构成。
③器官:不同的组织按照一定的次序结合在一起。
④系统:能够共同完成一种或几种生理功能的多个器官按照一定的次序组合在一起。
⑤个体:由不同的器官或系统协调配合共同完成复杂的生命活动的生物。
【详解】绿色开花植物体的结构层次为:细胞→组织→器官→植物体;动物体的结构层次为:细胞→组织→器官→系统→动物体。所以,结合题图可知,①是细胞、②是组织、③是系统。
14.【答案】B
【答案】B
【答案】A
【分析】苔藓植物有了茎、叶的分化,但没有真正的根,只有假根,而且茎、叶内没有输导组织,因此长得比较矮小且生活在阴湿的环境中。
【详解】苔藓植物的叶只有一层细胞构成,二氧化硫等有毒气体很容易从背腹两面侵入叶细胞,使苔藓植物的生存受到威胁,因此人们通常把当做监测空气污染程度的指示植物,16.人们在栽花或者种庄稼时,都要给土壤松土,主要目的是( )
A.降低叶片表面温度B.促进根的呼吸作用
C.促进根的吸收作用D.促进茎的输导作用
【分析】此题考查的知识点是植物的呼吸作用在生产上的应用,解答时可以从根的呼吸特点方面来切入。
【详解】植物的根呼吸的是空气中的氧气,经常松土,可以使土壤疏松,土壤缝隙中的空气增多,有利于根的呼吸,促进根的生长,17.盆栽的绿萝,窗台外侧比窗台内侧的长势茂盛,这一现象说明生物( )
A.能对外界刺激作出反应
B.能进行呼吸
C.能排出身体内产生的废物
D.生活需要营养
【详解】试题分析:生物能够对来自环境中的各种刺激作出一定的反应,盆栽的绿萝,窗台外侧比窗台内侧的长势茂盛,是花卉对光的刺激的反应,说明生物具有对外界刺激作出反应的特性.
考点:生物的特征.
15.【答案】C
【分析】当一朵花完成传粉与受精后,花瓣、雄蕊、柱头、花柱凋落,只有子房发育为果实,胚珠发育为种子。
【详解】西瓜的雌花通常只有一个子房,一个子房内通常可以有多个胚珠,这些胚珠经过受精发育成种子,A错误。
BD.一个胚珠中通常只有一个卵细胞,受精后形成一个受精卵,一个胚珠可以发育成一个种子。因此,一个受精卵只能发育成一个种子,而非许多种子,BD错误。西瓜的子房中含有多个胚珠,每一个胚珠在受精后都会发育成一个种子。这是导致西瓜内部有多个种子的直接原因。子房内胚珠的数量直接决定了果实内种子的数量,C正确。
16.【答案】C
【分析】细胞分裂就是一个细胞分成两个。分裂时先是细胞核一分为二,随后细胞质分成两份,每份含一个细胞核,最后在原来的细胞的中央形成新的细胞膜,植物细胞还形成新的细胞壁,于是一个细胞就分裂成两个细胞。细胞分裂过程中染色体的变化如图:
从图中看出新形成的细胞和原细胞染色体数目相同。保证了通过细胞分裂产生的新细胞与原细胞所含的遗传物质相同。
【详解】细胞分裂形成的新细胞和原细胞染色体数目相同,因此“某生物体细胞中含有12对染色体”,在细胞分裂后形成的子细胞中,染色体的数目仍然是12对。
故选C
17.【答案】B
【分析】对照实验:在探究某种条件对研究对象的影响时,对研究对象进行的除了该条件不同以外,其他条件都相同的实验。根据变量设置一组对照实验,使实验结果具有说服力。一般来说,对实验变量进行处理的,就是实验组。没有处理的就是对照组。对照实验所要探究的条件就是实验的唯一变量。
【详解】对照实验:在探究某种条件对研究对象的影响时,对研究对象进行的除了该条件不同以外,其他条件都相同的实验。因此探究“温度对鼠妇生活的影响”的唯一变量是温度。除温度不同外,其它条件都应该相同且适宜,如鼠妇的数量、光照、湿度等。所以实验方案需要修改的是光照,均改为阴暗,ACD不符合题意,B符合题意。
18.【答案】C
【分析】食物链反映的是生产者与消费者之间吃与被吃这种关系的,所以食物链中不应该出现分解者和非生物部分。食物链的正确写法是:生产者→初级消费者→次级消费者,注意起始点是生产者。
【详解】阳光属于非生物部分,而食物链不包括非生物部分,A错误。虾米是动物属于消费者,而食物链必须从生产者开始,B错误。该食物链正确反映了生产者与消费者之间被吃与吃这种关系,C正确。微生物属于分解者,食物链中不应该出现分解者,D错误。
19.【答案】D
【分析】在生态系统中,有害物质可以通过食物链在生物体内不断积累,其浓度随着营养级别的升高而逐步增加,这种现象叫生物富集。
【详解】生物富集作用是指环境中一些有毒物质(如重金属、化学农药,通过食物链在生物体内不断积累的过程,在生物体内是难以分解,所以随着营养级的升高而不断积累,浮游藻类、毛虾、带鱼、人四种生物中,人的营养级最高。可见,放射性物质积累最多的生物是人,D正确,ABC不正确。
20.【答案】A
【分析】光合作用实质上是绿色植物通过叶绿体,利用光能,把二氧化碳和水转化成储存能量的有机物(如淀粉),并释放氧气的过程。
【详解】 光合作用是指绿色植物通过叶绿体,利用光能,把二氧化碳和水转化成储存能量的有机物(如淀粉),并且释放出氧气的过程。光合作用的原料是:二氧化碳和水;光合作用的条件是:光;光合作用的产物是:氧气和有机物(淀粉)。光合作用的反应式是:二氧化碳+水有机物(贮存能量)+氧气,A正确,BCD错误。
21.【答案】C
【分析】(1)生物圈是地球上最大的生态系统,是所有生物的共同家园。生物圈是指地球上所有生物及其环境的总和,包括大气圈的底部、水圈大部和岩石圈的表面。
(2)森林生态系统分布在较湿润的地区,动植物种类繁多。森林在涵养水源、保持水土、防风固沙、调节气候、净化空气、消除污染等方面起着重要作用,有“绿色水库”、“地球之肺”之称。
【详解】生物圈是地球上最大的生态系统,是所有生物的共同家园。生物圈是指地球上所有生物及其环境的总和,包括大气圈的底部、水圈大部和岩石圈的表面。森林生态系统分布在较湿润的地区,动植物种类繁多。森林在涵养水源、保持水土、防风固沙、调节气候、净化空气、消除污染等方面起着重要作用,有“绿色水库”、“地球之肺”之称。
22.【答案】B
【答案】C
【分析】生态系统的组成包括非生物部分和生物部分。非生物部分有阳光、空气、水、温度、土壤(泥沙)等;生物部分包括生产者(绿色植物)、消费者(动物)、分解者(细菌和真菌)。
【详解】玫瑰花、水稻、小麦、衣藻属于生产者,生产者是指能进行光合作用,为植物自身、消费者、分解者提供营养物质和能量的绿色植物。青蛙、昆虫、草履虫属于消费者,它们的生存都直接或间接的依赖绿色植物制造的有机物。蘑菇属于分解者,将动植物残体等含有的有机物分解成简单的无机物,归还到无机环境中,促进了物质的循环。26.下列植物与它所属的类群,匹配错误的是( )
A.海带——藻类植物B.墙藓——苔藓植物C.苏铁——蕨类植物D.大豆——被子植物
【分析】自然界中的植物多种多样,根据植物种子的有无和繁殖方式的不同一般把植物分成种子植物和孢子植物,种子植物用种子繁殖后代,孢子植物不结种子,用孢子繁殖后代。据此解答。
【详解】海带属于藻类植物,生活在水中,结构简单,无根、茎、叶的分化,A正确。墙藓属于苔藓植物,无根,起固着作用的是假根,有了茎、叶的分化,体内无输导组织,植株长的矮小,B正确。苏铁属于裸子植物,产生种子,种子裸露,不能形成果实,C错误。大豆的种子外有果皮包被,属于种子植物中的被子植物,D正确。
23.【答案】B
【分析】玉米属于单子叶植物,营养物质储存在种子的胚乳中,大豆属于双子叶植物,营养物质储存在种子的子叶中。
【详解】大豆属于双子有植物,玉米属于单子叶植物,大豆种子的结构包括胚和种皮;玉米种子的结构包括种皮、胚和胚乳。它们的胚都包括胚芽、胚轴、胚根和子叶,不过菜豆种子的子叶2片,肥厚,贮存着丰富的营养物质;玉米种子的子叶1片,营养物质贮存在胚乳里。所以我们生活中做贴饼子用的玉米面和炒菜用的大豆油,分别来自玉米的胚乳、大豆的子叶,因此ACD错误,B正确。
24.【答案】C
【分析】了解种子萌发的外界条件即可解题,一定的水分、充足的空气和适宜的温度是种子萌发的外界条件。
.
【详解】种子萌发所需要的营养物质来自种子自身与土壤肥沃或贫瘠无关,因此,“将有生命活力的种子随机平均分成甲、乙两组.甲组播种在肥沃的土壤中,乙组播种在贫瘠的土壤中,都保证适宜的水分、空气和温度”,这两组种子萌发的情况是“同时发芽”,故选C.
25.【答案】A
【分析】“绿叶在光下制造淀粉”的实验操作步骤:1.把盆栽天竺葵放在黑暗处一昼夜;2.用黑纸片把天竺葵叶片遮盖一部分、放在光下照射;3.把部分遮光的叶片摘下,去掉黑纸片;4.酒精脱色;5.用清水漂洗叶片;6.向叶片滴加碘液;7.显色观察。本题是探究植物在光下制造有机物的实验,设计实验的步骤和原理需要理解才能解题。
【详解】把盆栽的天竺葵放到黑暗处一昼夜,目的是为了让天竺葵在黑暗中把叶片中的淀粉全部转运和消耗,这样实验中用碘液检验的淀粉只可能是叶片在实验过程中制造的,而不能是叶片在实验前贮存。
26.【答案】D
【分析】人类活动对生态环境的影响有二大方面,一是有利于或改善其它生物的生存环境;二是不利于或破坏其他生物的生存环境。从目前看,大多活动都是破坏性的。
【详解】垃圾分类可充分利用再生资源,有利于保护环境,能实现人与自然的和谐发展,故A不符合题意。荒漠绿化有利于增加植被,改善环境条件,有利于保护环境,能实现人与自然的和谐发展,故B不符合题意。净化污水,利于环境保护,能实现人与自然的和谐发展,故C不符合题意。滥用化肥不仅造成土壤板结,而且污染环境,不能实现人与自然的和谐发展,故D符合题意。
27.【答案】(1)5#五 草→鼠→蛇→鹰
(2)分解者 非生物部分 自我调节/自动调节
(3)草 蛇 捕食和竞争
【分析】(1)一个完整的生态系统包括生物成分和非生物成分,非生物成分包括阳光、空气、水、温度等,生物成分由生产者(主要是绿色植物)、消费者(绝大多数的动物)和分解者(主要是细菌、真菌)组成。
(2)食物链反映的是生产者与消费者之间吃与被吃的关系,所以食物链中不应该出现分解者和非生物部分。食物链的正确写法是:生产者→初级消费者→次级消费者…注意起始点是生产者。
(3)生态系统具有一定的自动调节能力,但这种自动调节能力有一定限度,如果外界干扰超过了这个限度,生态系统就会遭到破坏。
【详解】(1)该食物网中共有5条食物链,分别是:草→兔→鹰;草→鼠→鹰;草→兔→狐;草→鼠→狐;草→鼠→蛇→鹰。写出其中最长的一条:草→鼠→蛇→鹰。
(2)生态系统由生物成分和非生物成分组成,生物成分包括生产者、消费者和分解者。因此要表示一个完整的生态系统还需要补充的组成部分是分解者和非生物部分。
生态系统具有一定的自动调节能力,但这种自动调节能力有一定限度,因此该生态系统中,当鼠和兔的数量增多时。植被会遭到破坏,而食肉动物数量的增加又使鼠和兔的数量减少,由此可以看出生态系统具有一定的自我调节或自动调节能力。
(3)生产者是指能进行光合作用,为植物自身、消费者和分解者提供有机物(食物)和氧气的绿色植物。因此图一中,生产者是草。
生态系统中的有毒物质会沿食物链不断积累,其体内积累的有毒物质会最多,其体内有毒物质含量会最高,则四种生物构成的食物链是丁→乙→甲→丙,对应图一的食物链是草→鼠→蛇→鹰,因此甲对应图一中的生物是蛇。
鹰吃蛇,两者属于捕食关系;鹰和蛇都以鼠为食,两者为竞争关系。因此鹰与蛇的关系是捕食和竞争。
28.【答案】(1)dcba(或d→c→b→a) 生理盐水
(2)左下方
(3)细胞核 细胞膜
(4)B 1、3、5
【分析】(1)“制作人体口腔上皮细胞临时装片”的制作方法步骤,为便于记忆可以简化为“擦”“滴”“刮”“涂”“盖”“染”。(2)图3可知,1细胞壁,2细胞膜,3叶绿体,4细胞核,5液泡,6细胞质。
【详解】(1)制作口腔上皮细胞临时装片的实验步骤,简记为:擦→d滴→c刮→c涂→b盖→a染,故图三中正确的操作顺序是dcba。图中滴在载玻片中央的是0.9%生理盐水,目的是保持细胞正常形态。
(2)由于在显微镜下看到的是实物的倒像,在显微镜下移动玻片标本时,标本移动的方向与物像移动的方向正好相反。当物像不在视野的中央时,移动玻片应与玻片的位置一致,即当玻片位于视野的左下方时,只有向左下方移动玻片时,物像正好移动到视野的中央。
(3)细胞核内被碱性染料染成深色的物质叫染色体,所以制作洋葱内表皮临时装片时,染色最深的应该是细胞核,不会看到细胞膜,细胞膜很薄,并且紧贴细胞壁。
(4)植物细胞与人体细胞的相同点:都有细胞膜、细胞质、细胞核、线粒体;植物细胞与人体细胞的不同点:植物细胞具有细胞壁、液泡,植物的绿色部分还有叶绿体,人体细胞不具有细胞壁、液泡、叶绿体。在显微镜下看到的人体口腔上皮细胞符合图3中的B模式图所示,其与黄瓜表层果肉细胞相比缺少的结构是1细胞壁,3叶绿体,5液泡。
29.【答案】(1)水温对金鱼的呼吸频率有影响吗
(2)水温
(3)避免偶然因素的影响,减小误差
(4)保证金鱼生活状态平稳,避免偶然因素的影响
(5)水温对金鱼的呼吸频率有影响
【分析】(1)科学探究的一般过程:提出问题、作出假设、制订计划、实施计划、得出结论、表达和交流。
(2)对照实验:在探究某种条件对研究对象的影响时,对研究对象进行的除了该条件不同以外,其他条件都相同的实验。
【详解】(1)某生物小组想通过观察不同水温条件下金鱼的呼吸频率来探究“水温对金鱼呼吸频率的影响”,所以可提出的问题是:水温对金鱼的呼吸频率有影响吗?
(2)对照实验是指在研究一种条件对研究对象的影响时,所进行的除了这种条件不同之外。这种不同的条件就是实验变量,其他因素均处于相同理想状态、干扰实验结果的可能,该实验除了水温外,其他条件都相同,因此变量是水温。
(3)每组只用少量的实验材料做实验不科学,可能因实验材料自身原因等偶然性而影响实验结果。因此,每个鱼缸中都放入多条金鱼,而不是1条,这样可以减少其他因素的影响而导致的误差,排除偶然性,增强实验的准确性、可靠性。
(4)让金鱼适应环境一段时间有助于得到更准确的实验结果,因为初次接触不同温度的水可能会引起金鱼短暂的应激反应,影响其呼吸频率。因此, 10分钟前不测定呼吸频率,10分钟后测定。
(5)实验结果显示,随水温升高,金鱼的呼吸频率逐渐加快,由此说明,水温对金鱼的呼吸频率有影响。
鼠妇数量
光照
温度
湿度
20只
明亮
10℃
适宜
20只
阴暗
25℃
适宜
水温(℃)
10
15
20
25
30
35
鳃盖开闭次数(次/分)
40
60
110
150
180
200
相关试卷
这是一份新疆吐鲁番市2023-2024学年七年级上学期期末 生物试题(含解析),共25页。试卷主要包含了选择题,综合题,实验探究题等内容,欢迎下载使用。
这是一份新疆吐鲁番市2023-2024学年七年级上学期期末生物试题,共6页。
这是一份新疆吐鲁番市2021-2022学年七年级上学期期末生物试题(word版 含答案),共7页。试卷主要包含了单选题,综合题,实验探究题等内容,欢迎下载使用。
相关试卷 更多
- 1.电子资料成功下载后不支持退换,如发现资料有内容错误问题请联系客服,如若属实,我们会补偿您的损失
- 2.压缩包下载后请先用软件解压,再使用对应软件打开;软件版本较低时请及时更新
- 3.资料下载成功后可在60天以内免费重复下载
免费领取教师福利 




.png)




