所属成套资源:中考物理一轮复习讲练测专 (2份,原卷版+解析版)
中考物理一轮复习讲练测专题10 压强(8题型)(练习)(2份,原卷版+解析版)
展开
这是一份中考物理一轮复习讲练测专题10 压强(8题型)(练习)(2份,原卷版+解析版),文件包含中考物理一轮复习讲练测专题10压强8题型练习原卷版docx、中考物理一轮复习讲练测专题10压强8题型练习解析版docx等2份试卷配套教学资源,其中试卷共75页, 欢迎下载使用。
TOC \ "1-3" \h \u \l "_Tc4034" PAGEREF _Tc4034 \h 2
\l "_Tc20011" 题型01 探究压力作用效果的影响因素 PAGEREF _Tc20011 \h 2
\l "_Tc10323" 题型02 压强的计算 PAGEREF _Tc10323 \h 4
\l "_Tc4962" 题型03 增大、减小压强的方法 PAGEREF _Tc4962 \h 5
\l "_Tc30862" 题型04 探究液体内部压强的特点 PAGEREF _Tc30862 \h 6
\l "_Tc23858" 题型05 液体压强的综合计算 PAGEREF _Tc23858 \h 8
\l "_Tc7485" 题型06 连通器 PAGEREF _Tc7485 \h 10
\l "_Tc21475" 题型07 大气压强的存在及应用 PAGEREF _Tc21475 \h 11
\l "_Tc18831" 题型08 大气压强的测量 PAGEREF _Tc18831 \h 13
\l "_Tc25063" 题型09 生活中流体压强现象 PAGEREF _Tc25063 \h 16
\l "_Tc6712" 题型10 飞机的升力 PAGEREF _Tc6712 \h 18
\l "_Tc25830" PAGEREF _Tc25830 \h 20
\l "_Tc744" PAGEREF _Tc744 \h 24
题型01 探究压力作用效果的影响因素
1.如图甲、乙、丙所示,小明利用小桌、海绵、砝码等探究影响压力作用效果的因素。
(1)本实验是通过观察 ____________来比较压力作用效果的,此处运用到的物理研究方法是 ________;
(2)通过比较图甲、乙,说明 _________,压力的作用效果越明显;
(3)通过比较图 ________,说明压力一定时,受力面积越小,压力的作用效果越明显;
(4)将该小桌和砝码放在如图丁所示的木板上,则图丙中海绵受到的压强p和图丁中木板受到的压强p'的大小关系为p _____p'(选填“>”、“<”或“=”);
(5)本实验还运用到的物理研究方法是 __________。
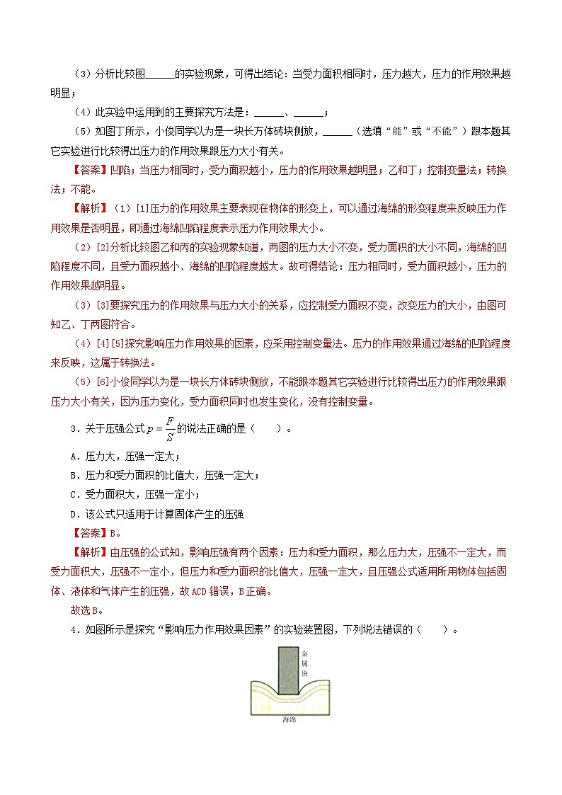
2.在探究“压力的作用效果与哪些因素有关”实验中,小豪同学用一块海绵和两块规格相同的长方体砖块做了如图所示的一系列实验,请仔细观察,并分析回答下列问题:
(1)压力的作用效果的大小是通过比较海绵的______程度来确定的;
(2)分析比较题图乙和丙的实验现象,可以得出结论:______;
(3)分析比较图______的实验现象,可得出结论:当受力面积相同时,压力越大,压力的作用效果越明显;
(4)此实验中运用到的主要探究方法是:______、______;
(5)如图丁所示,小俊同学以为是一块长方体砖块侧放,______(选填“能”或“不能”)跟本题其它实验进行比较得出压力的作用效果跟压力大小有关。
3.关于压强公式的说法正确的是( )。
A.压力大,压强一定大;
B.压力和受力面积的比值大,压强一定大;
C.受力面积大,压强一定小;
D.该公式只适用于计算固体产生的压强
4.如图所示是探究“影响压力作用效果因素”的实验装置图,下列说法错误的( )。
A.本实验是通过海绵的形变来显示压力作用效果的;
B.若用同一金属块进行实验,则竖直放置时海绵的凹陷程度比水平放置时的大;
C.金属块静止放在海绵上时,金属块所受重力与海绵对金属块的支持力是一对相互作用力;
D.图中如果金属块所受的力同时全部消失,它将仍留在原位保持原来的静止状态
5.太极拳是我国非物质文化遗产,集颐养性情、强身健体等多种功能为一体。如图甲姿势换成图乙姿势时,人对水平地面的( )。
A.压力变大,压强不变B.压力变大,压强变大
C.压力不变,压强变小D.压力不变,压强变大
6.如图所示,A、B两个均匀圆柱体是由同种材料制成的,若按甲和乙两种方式把它们放在同一块海绵上,可以探究压力的作用效果与( )。( )
A.压力大小的关系B.压力方向的关系
C.受力面积的关系D.材料密度的关系
7.如图,两手指用力压住铅笔的两端使它保持静止,右侧按笔尖的手指较疼。左侧手指对铅笔的压力______右侧手指对铅笔的压力,左侧手指所受的压强______右侧手指所受的压强(前两空均选填“大于”、“小于”或“等于”),说明压力的作用效果跟______有关。
8.如图所示,用一个水平推力 F 将物块 A 从如图甲位置推到如图乙位置,此过程中桌面对物体摩擦力______(填“变大”、“变小”或“不变”);压强随时间变化的关系图象应为________(填“丙”或“丁”)图。
题型02 压强的计算
1.下列物理量最接近实际的是( )。
A.普通中学生百米跑成绩约9s B.体考用实心球的重力约200N
C.中学生的课桌的高度约80cm D.物理课本放在桌面上对桌面的压强约为1Pa
2.如图所示,把一个重力为10N、底面积为10cm2的正方体甲,放在一个重力为5N、棱长为2cm的正方体乙的正上方,乙放在水平桌面上。则正方体乙受到甲的压力产生的压强是( )。
A.2.5×104PaB.1.5×104PaC.104PaD.2.5Pa
3.如图所示,两个质量相等的实心均匀正方体A、B静止放置在水平地面上,A的边长小于B的边长。下列说法正确的是( )。
A.A、B对水平地面的压强pA<pB;
B.若均沿竖直方向截去一半,则剩余部分对水平地面的压强pA'=pB';
C.若均沿水平方向截去一半,则剩余部分对水平地面的压强pA'<pB';
D.若均沿图中所示虚线截去上面的一半,则剩余部分对水平地面的压强pA'>pB'
4.如图所示,图钉钉尖的面积是1mm2,图钉钉帽的面积是1cm2,墙壁表面能承受的最大压强是4×106Pa;要把图钉的钉尖挤入墙壁,手指对图钉钉帽的最小压力为( )。
A.0.4NB.4NC.40ND.400N
5.质量分布均匀的实心正方体甲、乙放在水平地面上,分别将甲、乙沿水平方向切去高度Δh,剩余部分对地面的压强p与Δh的关系如图所示,已知ρ甲=8×103kg/m3,乙的边长为20cm,则甲的边长是______cm,图中A点横坐标是______。
6.2021年3月21日,小笑同学参加“惠州市环红花湖健步行”活动,小笑的质量为50kg,一只鞋底与地面的接触面积为0.02m2,g=10N/kg。求:
(1)小笑同学所受的重力大小;
(2)小笑同学双脚站立在水平地面时,对水平地面的压强;
(3)小笑同学行走在水平地面时,对水平地面的压强。
题型03 增大、减小压强的方法
1.如图所示的实例中,为了增大压强的是( )。
A.宽大的书包带B.菜刀口磨得锋利
C. 滑雪板D. 坦克履带
2.如图所示,是一个儿童在结冰的河面上玩耍时,不慎落入水中的情景。那么,你在没有任何工具的情况下,应怎样避免压破冰层,救出儿童( )。
A.向儿童迅速跑去B.向儿童单脚跳去
C.向儿童双脚跳去D.趴在冰面上向儿童移去
3.如图水平雪地上,穿着雪橇的芳芳总质量为70kg,没有陷入雪地;而穿着运动鞋的小明总质量为50kg,却深陷雪地。下列说法正确的是( )。
A.芳芳对雪地的压力比小明的小;
B.芳芳对雪地的压力和小明的一样;
C.芳芳对雪地的压强比小明的小;
D.受力面积和压力都不等,无法比较谁对雪地的压强大
4.据人民网报道,从今年4月26日起,“机遇号”火星探测器由于车轮陷入到细沙中而被困在火星表面的一个沙丘上,一直动弹不得,这与沙丘能够承受的压强较小有关。如果你是火星探测器的设计者,为了减小探测器对地面的压强,可行的改进方法是( )。
A.增大探测器的质量 B.增大车轮与地面的接触面积
C.减小车轮表面的粗糙程度 D.减少车轮的个数
5.北京冬奥会男子速滑500m决赛中,我国选手高亭宇夺得金牌。如图所示,是他在比赛中通过弯道时的情景。他在弯道滑行时,运动员受 ___________(填“平衡力”或“非平衡力”);穿上冰刀鞋是为了 ___________对冰面的压强(填“增大”或“减小”)。
题型04 探究液体内部压强的特点
1.小沈同学利用实验装置探究液体内部压强规律,将所测得的部分数据填入表格:
(1)如图所示,这种测量液体内部压强的仪器叫_________;使用前应检查装置是否漏气,方法是用手轻轻按压几下橡皮膜,如果U形管中的液体能灵活升降,则说明装置_________(选填“漏气”或“不漏气”);如果将橡皮膜浸入液体中,观察到U形管左右液面存在_________,即说明液体内部有压强;
(2)分析实验序号1、2、3的数据,可以归纳得出初步结论:_________;
(3)分析实验序号_________的数据,可以归纳得出初步结论:在同种液体的同一深度,液体向各个方向的压强都相等,即液体压强与方向无关,并且可以判断实验所得的数据有一组是错误的,其实验序号为_________;
(4)如果换用酒精来做实验,在深度为9厘米时,U形管左右液面高度差_________8.2厘米(选填“>”、“=”或“ρ乙B.ρ甲pN>pQ B.pN>pQ>pM C.pMFBB.pA
相关试卷
这是一份中考物理一轮复习讲练测专题02 光现象(练习)(2份,原卷版+解析版),文件包含中考物理一轮复习讲练测专题02光现象练习原卷版docx、中考物理一轮复习讲练测专题02光现象练习解析版docx等2份试卷配套教学资源,其中试卷共66页, 欢迎下载使用。
这是一份中考物理一轮复习讲练测专题01 声现象(练习)(2份,原卷版+解析版),文件包含中考物理一轮复习讲练测专题01声现象练习原卷版docx、中考物理一轮复习讲练测专题01声现象练习解析版docx等2份试卷配套教学资源,其中试卷共46页, 欢迎下载使用。
这是一份2025年中考物理一轮复习练与测专题10 压强(8题型)(练习)(解析版),文件包含2025年中考物理一轮复习练与测专题10压强8题型练习原卷版docx、2025年中考物理一轮复习练与测专题10压强8题型练习解析版docx等2份试卷配套教学资源,其中试卷共77页, 欢迎下载使用。

