湖南师范大学附属中学2024-2025学年高二上学期1月期末地理试卷(Word版附解析)
展开
这是一份湖南师范大学附属中学2024-2025学年高二上学期1月期末地理试卷(Word版附解析),文件包含湖南师范大学附属中学2024-2025学年高二上学期1月期末地理试卷Word版含解析docx、湖南师范大学附属中学2024-2025学年高二上学期1月期末地理试卷Word版无答案docx等2份试卷配套教学资源,其中试卷共20页, 欢迎下载使用。
时量:75分钟 满分:100分 得分:____
第Ⅰ卷 选择题(共50分)
一、选择题(本题共25小题,每小题2分,共50分。在每小题给出的四个选项中,只有一项是符合题目要求的)
宅基地是农村村民用于建造住宅及其附属设施的集体建设用地,农民拥有使用权而非所有权。鉴于宅基地闲置现象的增长,2023年国家提出稳慎推进农村宅基地制度改革试点,鼓励农户自愿退出宅基地。江苏省“一户多宅”、面积超标、宅基地闲置和农村空心化等问题突出。下图示意江苏省南部(苏南)地区两种不同城镇化进程下的农村宅基地转型模型。完成下面小题。
1. 城镇化初期,形成苏南地区农村宅基地特征的主要原因是( )
A. 交通条件B. 劳动力价格C. 宅基地面积D. 城乡差距
2. 城镇化加速期,苏南地区农村宅基地利用情况发生变化的原因有( )
①户籍制度调整②农民收入提高③生态环境转好④人口大量迁出
A. ①②B. ②③C. ③④D. ②④
3. 为促进苏南地区农户自愿退出闲置宅基地,建议( )
①加强农民就业培训②完善农民购置住房金融体系
③鼓励农民返乡养老④推动标准农田基础设施建设
A. ①②B. ①④C. ②③D. ③④
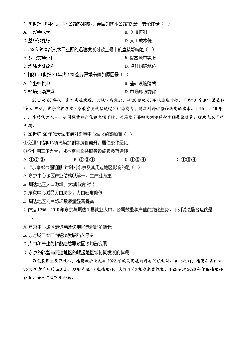
128公路是美国波士顿市的一条半环形公路。1915年麻省理工学院部分实验室分离形成的企业在该公路布局,20世纪40年代(二次世界大战期间)进入发展的黄金期,沿线形成了以电子、宇航、国防、生物工程为代表的高新技术工业群,被称为“美国的技术公路”,80年代开始严重衰退。下图为美国波士顿市128公路及沿线高新科技园区分布示意图。据此完成下面小题。
4. 20世纪40年代,128公路能够成为“美国的技术公路”的最主要条件是( )
A. 市场需求大B. 交通便利
C. 基础设施好D. 人工成本低
5. 128公路高新技术工业群的迅速发展对波士顿市的直接影响是( )
A. 改善交通条件B. 提高城市等级
C. 增强集聚效应D. 提升国际地位
6. 推测20世纪80年代128公路严重衰退的原因是( )
A. 产业结构单一B. 基础设施落后
C. 环境污染严重D. 市场环境变化
20世纪60年代,东京高速发展,大城市病突出。从20世纪60年代后期开始,日本“东京都市圈通勤”计划实施,充分挖掘东京5条最重要铁路通道的运输能力,满足对外运输和通勤的需求。1966—2010年,东京的就业人口、公司数量和产值都大幅下降,而周边7县的比例却保持平稳甚至增长。据此完成下面小题。
7. 20世纪60年代大城市病对东京中心城区的影响有( )
①交通拥堵和环境污染加剧②房价飙升,居住条件恶化
③企业用工压力大,成本高④公共服务设施超负荷运转
A. ①②③B. ②③④C. ①②④D. ①③④
8. “东京都市圈通勤”计划对东京及其周边地区影响的是( )
A. 东京中心城区产业结构以第一、二产业为主
B 周边地区人口激增,大城市病突出
C. 东京中心城区人口减少,人口密度降低
D. 周边地区的自然环境质量显著提高
9. 依据1966—2010年东京与周边7县就业人口、公司数量和产值的变化趋势,下列说法最合理的是
( )
A. 东京中心城区衰退与周边地区兴起此消彼长
B. 该时期日本国内经济发展陷入停滞
C. 人口和产业的扩散必然导致区域均衡发展
D. 东京的转型与周边地区的崛起是区域协同发展的体现
为发展再生能源技术,德国政府决定在2022年底关闭境内所有的核电站。在此之前,德国在其仅约36万平方千米的国土上,建有多达17座核电站,大约1/3电力来自核电。下图示意2020年德国核电站位置。据此完成下面小题。
10. 下列因素中对德国核电站布局影响最大的是( )
A. 地质B. 矿产C. 水源D. 交通
11. 支撑德国关闭核电站的条件是( )
A. 科技水平较高B. 能源需求萎缩C. 常规能源丰富D. 太阳能资源充足
12. 德国弃核后,短期内能源保障的有效措施可能是( )
A. 加快产业结构调整B. 大力开发水能资源
C. 加大煤炭开采力度D. 扩大能源进口规模
浑善达克沙地榆树疏林区较周边草原区植被更加茂密,千百年来一直是内蒙古优质的冬季牧场。近半个世纪以来,榆树疏林破坏严重,固定或半固定沙丘活化。随着国家草畜平衡政策的推广,适度放牧措施的落实,该区域草原生态系统逐渐恢复。图示意浑善达克沙地及周边自然环境。完成下面小题。
13. 影响浑善达克沙地榆树疏林分布的主要原因是( )
A. 纬度较低B. 距海较近C. 地形平坦D. 面积广阔
14. 牧民把浑善达克沙地榆树疏林区作为冬季牧场的主要优势是( )
①风力较弱②地势较低③植被较多④积雪较多
A. ①②B. ②④C. ①③D. ③④
15. 浑善达克沙地固定或半固定沙丘活化后,其移动最明显的季节及方向( )
A. 春季 东北B. 夏季 西北C. 秋季 西南D. 冬季 东南
我国某中学地理兴趣小组在校内开展了地球运动相关学习活动,小组成员记录了某月连续四天的日出日落时间表(表中为北京时间),通过长期记录,同学们发现一年中日出时刻有两天相同的现象。据此完成下面小题。
16. 根据上表判断,此时可能是( )
A. 2月B. 4月C. 8月D. 10月
17. 与4月5日日出的地方时相同的日期可能是( )
日出时间
日落时间
06:41
17:59
06:41:48
17:58:12
06:42:37
17:57:23
06:43:27
17:56:33
A. 3月6日B. 6月6日C. 9月8日D. 10月8日
“烧芭”指在山林放火烧出一片空地以便种植的农耕方式,是印尼的传统农业文化。每年“烧芭”时期,烟雾随风扩散会造成大面积的大气污染。下图示意2017年某日区域风场及当天烧芭主要区域。据此完成下面小题。
18. 图示区域风场最可能出现的月份是( )
A. 12—1—2月B. 3—4—5月
C. 6—7—8月D. 9—10—11月
19. 强厄尔尼诺年份“烧芭”,会使烧芭主要区域( )
A. 对流减弱,污染减轻B. 林火易发,污染加剧
C. 降水增多,污染减轻D. 台风减少,污染加剧
乌拉尔河发源于乌拉尔山脉南部,流经俄罗斯联邦及哈萨克斯坦,注入里海,全长2428 km,是世界第四大内流河,为欧洲与亚洲的界河。下图为乌拉尔河水系示意图。据此完成下面小题。
20. 乌拉尔河的主要补给水源为( )
A. 大气降水B. 地下水C. 季节性积雪融水D. 永久性冰川融水
21 乌拉尔河( )
A 上游河段流速慢B. 下游雨水补给多C. 冬春季易发凌汛D. 径流季节变化大
22. 与①至②河段相比,②至③河段的径流量变化特点及原因是( )
A. 变小,流速加快下渗量大B. 变小,流经沙漠下渗量大
C. 变大,气温降低蒸发较弱D. 变大,降水量增大补给多
雪线是山地常年积雪带的下限,主要受降水量、气温、坡向等因素影响。植物孢子或花粉在盛行风吹送下,随着降雪封闭在冰川中,这是研究区域环境变化的重要依据。下图示意安第斯山脉的所在位置。
据此完成下面小题。
23. 雪线处的多年平均数据中,M山低于N山的是
A. 海拔B. 气温
C. 气压D. 光照
24. N山雪线最高的月份和坡向是
A. 1月,东坡B. 1月,西坡
C 7月,东坡D. 7月,西坡
25. 钻取的表层冰芯样本中,孢粉类型最丰富的冰芯来自
A. M山的东坡B. M山的西坡
C. N山的东坡D. N山的西坡
第Ⅱ卷 非选择题(共50分)
二、非选择题(本题共3小题,共50分)
26. 阅读图文材料,回答下列问题。
在“武汉城市圈”中,武汉市到8市以及圈内相邻两市之间的1小时交通圈(图1)已经建成,半小时交通圈也基本形成。近几年武汉市的产业结构发生很大变化,该市高校林立、科研院所汇聚,文化底蕴深厚,具备建设国家中心城市的基础条件。集成电路,俗称“芯片”,是信息技术产业的核心。图2为武汉市2011—2018年产业结构变化图。
(1)指出2011年到2018年间武汉产业结构变化的特点。
(2)分析影响武汉在武汉城市圈中的辐射功能的因素。
(3)简述芯片产业如何提升武汉城市竞争力。
27. 阅读图文材料,完成下列要求
2024年9月4日23时至9月7日16时,台风“摩羯”维持超强台风级别达65个小时,三次以超强台风级别“上岸”,分别登陆我国海南文昌、广东徐闻以及越南沿海。“摩羯”造成我国3人死亡,越南死亡291人、失踪38人。下图示意台风“摩羯”移动路径。
(1)指出台风“摩羯”所属的天气系统类型及相应的天气特征。
(2)说明台风“摩羯”三次登陆后才减弱的原因。
(3)针对台风“摩羯”带来的危害提出可行性防范措施。
28. 阅读图文材料,回答下列问题。
地处青藏高原腹地的普若岗日冰原(图Ⅰ)海拔多在5500m以上,随着冰川退缩,普若岗日冰原边缘发育了新月形沙丘群,沙丘表面水分条件较好。冬季时沙丘个体规模增长快,但是移动速度慢。图Ⅱ示意该地区新月形沙丘的发展及结构。
(1)说明东湖整体盐度的高低。
(2)根据材料分析当地的盛行风向,并指出该区域沙丘沙源形成的主要外力作用。
(3)分析冬季时该区域沙丘个体规模增长快、移动速度慢的原因。
(4)依据图Ⅱ信息,推测该区域沙丘发育过程中气候的变化特点,并说明判断依据。
相关试卷
这是一份湖南省长沙市湖南师范大学附属中学2024-2025学年高一上学期1月期末地理试卷(Word版附解析),共8页。试卷主要包含了选择题,非选择题等内容,欢迎下载使用。
这是一份湖南师范大学附属中学2024-2025学年高三上学期月考卷(四)地理试题(Word版附答案),文件包含地理学用附中4次docx、地理答案附中4次pdf等2份试卷配套教学资源,其中试卷共10页, 欢迎下载使用。
这是一份湖南师范大学附属中学2024届高三下学期二模地理试卷(Word版附解析),共10页。试卷主要包含了选择题,非选择题等内容,欢迎下载使用。

