选修二第02讲 群落及其演替-高二生物寒假衔接讲练预复习讲练(人教版选择性必修2)
展开
这是一份选修二第02讲 群落及其演替-高二生物寒假衔接讲练预复习讲练(人教版选择性必修2),文件包含第02讲群落及其演替原卷版docx、第02讲群落及其演替解析版docx等2份试卷配套教学资源,其中试卷共61页, 欢迎下载使用。
1.说出群落水平研究的问题,认同探究视角的重要性,尝试从不同视角提出新问题,发展科学思维素养。
2.分析群落内的物种组成,种间关系和空间结构等,说明群落是物种通过复杂的种间关系形成的有机整体,形成结构与功能相适应的生命观念。
3.通过分析当地自然群落中某种生物的生态位,说出生态位的概念及生态位分化的意义,建立进化与适应观,培养社会责任。
4.尝试运用取样调查的方法研究土壤中小动物类群的丰富度,提高科学思维和科学探究素养。
5.阐述群落的主要类型及影响因素,分析不同群落的生物具有与群落环境相适应的形态、结构和生理特点。
6.通过弃耕农田与裸岩演替的实例分析,运用结构与功能观、进化与适应观阐明一个群落替代另一个群落的演替过程,包括初生演替和次生演替两种类型。归纳概括两种演替的过程,明确生物与环境的密切关系。
7.通过教材实例探讨人类活动对群落演替的影响,学以致用通过分析当地典型实例,认同退耕还林等措施的意义,进一步形成可持续发展观,提升自身的社会责任意识。
【基础知识】
一、群落的概念:生物群落,简称群落。指在相同时间聚集在一定地域中各种生物种群的集合。
特别提醒:
1.不同种群的生物在长期适应环境和彼此相互适应的过程中形成动态的生物群落。
2.群落是一个受生物与非生物因素影响的、动态变化的有机整体。
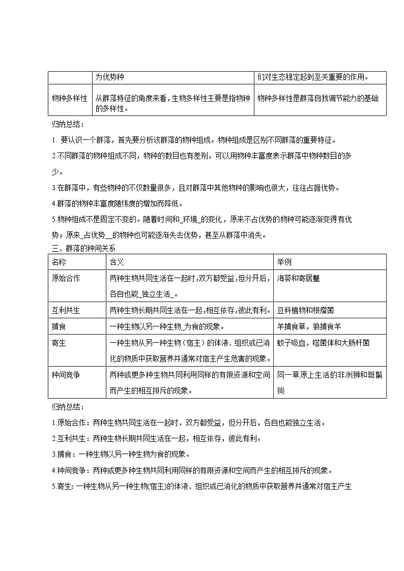
二、群落的物种组成
归纳总结:
1. 要认识一个群落,首先要分析该群落的物种组成。物种组成是区别不同群落的重要特征。
2.不同群落的物种组成不同,物种的数目也有差别,可以用物种丰富度表示群落中物种数目的多少。
3.在群落中,有些物种的不仅数量很多,且对群落中其他物种的影响也很大,往往占据优势。
4.群落的物种丰富度随纬度的增加而降低。
5.物种组成不是固定不变的。随着时间和_环境_的变化,原来不占优势的物种可能逐渐变得有优势;原来_占优势__的物种也可能逐渐失去优势,甚至从群落中消失。
三、群落的种间关系
归纳总结:
1.原始合作:两种生物共同生活在一起时,双方都受益,但分开后,各自也能独立生活。
2.互利共生:两种生物长期共同生活在一起,相互依存,彼此有利。
3.捕食:一种生物以另一种生物为食的现象。
4.种间竞争:两种或更多种生物共同利用同样的有限资源和空间而产生的相互排斥的现象。
5.寄生:一种生物从另一种生物(宿主)的体液、组织或已消化的物质中获取营养并通常对宿主产生危害的现象。
6.同种生物的成体以幼体为食,不是捕食关系,而是种内竞争。“螟蛉有子,蜾蠃负之”,这两种生物存在的种间关系是捕食。
7.图例
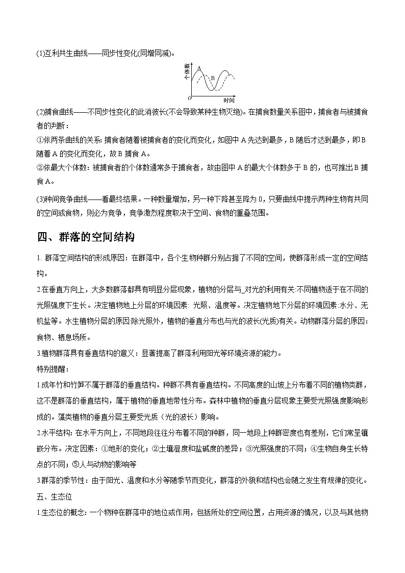
8.三种种间关系曲线的特点与识别
(1)互利共生曲线——同步性变化(同增同减)。
(2)捕食曲线——不同步性变化的此消彼长(不会导致某种生物灭绝)。在捕食数量关系图中,捕食者与被捕食者的判断:
①依两条曲线的关系:捕食者随着被捕食者的变化而变化,如图中A先达到最多,B随后才达到最多,即B随着A的变化而变化,故B捕食A。
②依最大个体数:被捕食者的个体数通常多于捕食者,故由图中A的最大个体数多于B的,也可推出B捕食A。
(3)种间竞争曲线——看最终结果。一种数量增加,另一种下降甚至降为0,只要曲线中提示两种生物有共同的空间或食物,则必为竞争,竞争激烈程度取决于空间、食物的重叠范围。
四、群落的空间结构
1. 群落空间结构的形成原因:在群落中,各个生物种群分别占据了不同的空间,使群落形成一定的空间结构。
2.在垂直方向上,大多数群落都具有明显分层现象,植物的分层与_对光的利用有关:不同植物适于在不同的光照强度下生长。决定植物地上分层的环境因素: 光照、温度等。决定植物地下分层的环境因素:水分、无机盐等。水生植物分层的原因:除光照外,植物的垂直分布也与光的波长(光质)有关。动物群落分层的原因:食物、栖息场所。
3.植物群落具有垂直结构的意义:显著提高了群落利用阳光等环境资源的能力。
特别提醒:
1.成年竹和竹笋不属于群落的垂直结构。种群不具有垂直结构。不同高度的山坡上分布着不同的植物类群,这不是群落的垂直结构,属于植物的垂直地带性分布。森林中植物的垂直分层现象主要受光照强度影响形成的。藻类植物的垂直分层主要受光质(光的波长)影响。
2.水平结构:在水平方向上,不同地段往往分布着不同的种群,同一地段上种群密度也有差别,它们常呈镶嵌分布。决定因素:①地形的变化;②土壤湿度和盐碱度的差异;③光照强度的不同;④生物自身生长特点的不同;⑤人与动物的影响等
3.群落的季节性:由于阳光、温度和水分等随季节而变化,群落的外貌和结构也会随之发生有规律的变化。
五、生态位
1.生态位的概念:一个物种在群落中的地位或作用,包括所处的空间位置,占用资源的情况,以及与其他物种的关系等,称为这个物种的生态位。
2.生态位的意义:群落中每种生物都占据着_相对稳定的生态位,这有利于不同生物充分利用环境资源,是群落中物种之间及生物与环境间协同进化的结果。
归纳总结
1.动物通常要研究它的栖息地、食物、天敌以及与其他物种的关系等。
2.植物通常要研究它在研究区域内的出现频率、种群密度、植株高度等特征,以及与其他物种的关系等。
3.意义:群落中每种生物都占据着相对稳定的生态位,这有利于不同生物充分利用环境资源,是群落中物种之间及生物与环境间协同进化的结果。
六、研究土壤中小动物类群的丰富度
1.土壤动物的特点:有较强的活动能力,而且身体微小,因此不适于用样方法进行调查。在进行这类研究时,常用取样器取样的方法进行采集、调查。
2.丰富度的统计方法:一是记名计算法,二是目测估计法。
3.研究步骤
eq \x(准备)―→eq \x(取样)―→eq \x(\a\al(采集小,动物))―→eq \x(\a\al(观察和,分类))―→eq \x(\a\al(统计和,分析))
归纳总结:
1.大部分土壤小动物营腐生生活,具有趋暗、趋湿、避高温的习性。
2.许多土壤动物有较强的活动能力,而且身体微小,常用_取样器取样的方法进行采集、调查。取样时标明取样_时间、地点等。
3.物种相对数量的统计方法
(1)记名计算法:一般用于个体较大、种群数量有限的物种。
(2)目测估计法:调查分布范围较大,个体较小的种群。
4.采集小动物的方法
(1)诱虫器采集法:为了使空气流通,土壤与花盆之间要留一定的空隙。通常用体积分数为70%的酒精,目的是:使生物体脱水,将土壤动物杀死固定,防止腐烂。若要保存活体通常用含有湿棉花的试管收集。
(2)简易采集法:体型较大的用包着纱布的镊子取出,体型较小的用吸虫器采集。 采集的小动物可以放入体积分数为70%的酒精溶液中,也可以放入试管中。吸虫器中纱布的作用:防止将土壤小动物吸走,将其收集在试管中。
5.观察和分类:有些小动物难以用肉眼识别,可用镊子或吸管取出,放在载玻片上,借助放大镜、体视显微镜进行观察。
七、陆地生物群落的主要类型
归纳总结:
1.森林、草原、荒漠这些自然群落在陆地上的分布是有规律的,比如我国东部湿润地区往往随处可见森林,在内陆半干旱区分布有大片的草原;再到西部干旱区则出现荒漠群落。不同群落中的生物也都有适应其环境的特征。
2.受水分、温度等因素的影响,生活在某一地区的生物形成的群落都能适应所处地的生物环境。
3.群落中不同种群之间通过复杂的种间关系相互依存,相互制约形成有机整体。
八、群落演替
1.随着时间的推移,一个群落被另一个群落代替的过程叫演替。
2.初生演替是指在一个从来没有被植物覆盖的地面,或者是原来存在过植被、但被彻底消灭了的地方发生的演替。过程(以发生在裸岩上的演替为例):裸岩阶段→地衣阶段→苔藓阶段→草本植物阶段→灌木阶段→乔木阶段。比如:在沙丘、火山岩、冰川泥上进行的演替。
3.次生演替:在原有植被虽已不存在,但原有土壤条件基本保留,甚至还保留了植物的种子或其他繁殖体(如能发芽的地下茎)的地方发生的演替。过程(以发生在弃耕农田上的演替为例):弃耕农田→一年生杂草→多年生杂草→灌木→乔木。比如:在火灾过后的草原、过量砍伐的森林、弃耕的农田上进行的演替。
4.比较初生演替和次生演替
5.影响演替的因素:群落外界环境的变化,生物的迁入、迁出,群落内部种群相互关系的发展变化,人类的活动等。
6.演替的结果:适应变化的种群数量增长或得以维持,不适应的数量减少甚至被淘汰,最终会达到一个与群落所处环境相适应的相对稳定的状态。
特别提醒:
1.演替不一定都会发展为森林,主要受当地气候条件,地形和土壤环境,生物的繁殖、迁入和迁出,群落内种群间的相互关系,人类活动等因素的影响。在干旱地区,一般只能演替到草本植物或低矮灌木阶段。
2.关于群落演替的几个“易错点”
①演替是一种“优势取代”而非“取而代之”。
②演替的方向能被改变。演替是生物和环境反复相互作用,发生在时间和空间上的不可逆变化,但人类活动可使其不按自然演替的方向和速度进行。
③群落演替并非永无休止。当群落演替到与环境处于平衡状态时,就以相对稳定的群落为发展的顶点。
④群落的结构不一定越来越复杂。群落结构也可能从复杂到简单,如从草原演变为沙漠。
3.人类活动对群落演替的影响:破坏性行为:砍伐森林、过度放牧、污水直接排放等,保护性行为:封山育林、治理沙漠、管理草原、建立人工群落等,人类活动往往会使群落演替按照不同于自然演替的方向和速度进行。
【考点剖析】
考点一:群落的结构
例1.立体高效栽培是目前日光温室发展的一个方向,这种栽培方式能在有限的空间内创造出更高的经济效益。采用草莓、甜瓜套作栽培,打破了传统日光温室中单一栽培草莓的形式。在早春季节草莓收获将要结束时,垄间定植甜瓜,将再一次获得可观的经济收入。潜叶蝇是甜瓜的害虫之一,下列叙述错误的是( )
A.立体栽培充分利用了群落的空间结构和季节性,提高了阳光的利用率
B.玫瑰可吸引天敌防治害虫,甜瓜与玫瑰邻作后群落的水平结构改变
C.该草莓、甜瓜套作栽培模式中草莓与甜瓜之间竞争程度加强
D.若利用黑光灯可以诱捕潜叶蝇,则说明潜叶蝇是─种趋光性昆虫
【答案】C
【解析】植物的分层与对光的利用有关,立体高效栽培体现了群落的垂直结构,有效地利用了阳光等环境资源,A正确;玫瑰可吸引天敌防治害虫,甜瓜与玫瑰邻作后群落的水平结构改变,B正确;该草莓、甜瓜套作栽培模式中,由于草莓与甜瓜的种植存在时间差,因此两者之间竞争程度较弱,C错误;对于有趋光性的昆虫,可以利用黑光灯进行灯光诱捕,故若利用黑光灯可以诱捕潜叶蝇,则说明潜叶蝇是一种趋光性昆虫,D正确。
考点二:群落中的种间关系
例2.某潮间带分布着海星,藤壶、贻贝、石鳖等动物,藤壶、贻贝、石鳖相互之间无捕食关系,但都可被海星捕食。海星被人捕光后,藤壶较另两种动物数量明显快速增加。下列说法错误的是( )
A.藤壶、贻贝、石鳖三者之间存在着竞争关系
B.海星被捕光后,藤壶成为优势种,其种内斗争加剧
C.该潮间带中全部动物和浮游植物共同构成生物群落
D.样方法适合调查生活在该狭长海岸的活动范围小的藤壶种群密度
【答案】C
【解析】根据题干:藤壶、贻贝、石鳖相互之间无捕食关系,但都可被海星捕食,且当海星被捕光以后,藤壶较另两种动物数量明显快速增加,说明三者之间为竞争关系,A正确;海星被捕光后,藤壶较另两种动物数量明显快速增加,变成优势种,随着数量的增多,种内斗争加剧,B正确;生物群落是指一定自然区域内全部的种群,该地区除了动物和浮游植物以外还有其它的生物,C错误;藤壶活动范围小,可采用样方法调查其种群密度,等距取样法适合调查长条形地块的藤壶种群密度,D正确。
考点三、生态位
例3.生态位表示生态系统中每一种生物生存所必需的生态环境的最小阈值。生态位宽度是指被一个生物所利用的各种不同资源的总和。下列叙述错误的是( )
A.不同物种的生态位可能出现重叠现象
B.同一生态系统的同一营养级的不同种群的生态位完全相同
C.生态位相似但存在地理隔离的种群常会进化出相似的生理结构
D.生态位宽度大的种群遇到外来物种入侵时,一般不易被淘汰
【答案】B
【解析】不同物种的食物和栖息空间可能部分相同,生态位可能出现重叠现象,A正确;同一生态系统的同一营养级的不同种群的生态位不完全相同,B错误;生态位相似,说明其利用的资源相似,即使存在地理隔离的种群常也会进化出相似的生理结构,C正确;生态位宽度大的种群遇到外来物种入侵时,因其利用的资源多,一般不易被淘汰,D正确。
考点四、土壤小动物的丰富度研究
例4.下列关于“研究土壤中小动物类群的丰富度”探究实践课题,说法错误的是( )
A.如果要研究不同时间同一块土壤中小动物类群的丰富度,应设计一个数据收集统计表
B.改变采样的时间会影响采集到的物种数和个体总数
C.调查土壤小动物类群的丰富度可采用样方法进行采集
D.丰富度的统计方法通常有两种:记名计算法和目测估计法
【答案】C
【解析】如果要研究不同时间同一块土壤中小动物类群的丰富度,应设计一个数据收集统计表,便于记录和汇总,A正确;在不同时间内光照、温度等因素会影响土壤小动物的活动,故改变采样的时间会影响采集到的物种数和个体总数,B正确;土壤小动物的物种丰富度常用取祥器取样的方法进行调查,C错误;丰富度的统计方法通常有记名计算法和目测估计法,D正确。
考点五、群落的主要类型
例5.下列关于荒漠生物群落的叙述,错误的是( )
A.荒漠降水稀少且分布不均,物种少,群落结构简单
B.沙漠动物往往是恒温动物,以适应沙漠温度较大幅度的变化
C.荒漠植物仙人掌具有肥厚的肉质茎,叶呈针状,气孔夜间开放
D.荒漠生物具有耐旱的特征,它们以独特的生活方式适应缺少水分的环境
【答案】B
【解析】荒漠生物群落分布在极度干旱区,这里年降水量稀少且分布不均匀,荒漠里物种少,群落结构非常简单,荒漠中的生物具有耐旱的特性,A正确;沙漠动物往往是变温动物,以适应沙漠温度较大幅度的变化,如蜥蜴、蛇等,B错误;仙人掌具有肥厚的肉质茎,叶呈针状以适应缺乏水分的环境,气孔夜间开放,有利于保持水分,以适应高温的环境,C正确;由于年降水量稀少,荒漠中的生物具有耐旱的特性,如荒漠中的植物的根系发达,有利于水分的吸收,抵抗干旱,D正确。
考点六、群落的演替
例6.牧场某区域因受到雷击引发火灾焚烧殆尽。为了恢复该地的群落结构,研究人员进行了为期四年的试验。在相同的初始条件下,采取了两种处理方式:自然恢复和人工干预(第一年初人工播种多种草本植物种子)。调查试验期间这两种样地草本植物的类群数量,结果如表所示,下列叙述正确的是( )
A.自然恢复样地发生的演替类型是初生演替
B.人工干预加快了牧草地的群落结构恢复速度
C.第四年两类样地的草本植物的物种组成相同
D.自然恢复样地中土壤小动物的丰富度逐年下降
【答案】B
【解析】火灾后的自然恢复样地,植物虽已经焚烧殆尽,但原有的土壤结构保留,故该地发生的演替类型是次生演替,A错误;从表格中可知,与自然恢复样地相比,人工播种样地的草本植物类群数量在第一、二和三年末均高于自然恢复样地,因此,说明人工干预加快了牧草地的群落结构恢复速度,B正确;从表格分析可知,第四年末两类样地的草本植物的类群数量相同,但由于人工干预,两类样地的草本植物的物种组成可能不同,C错误;由表中数据可知,自然恢复样地中草本植物的类群数量在逐年增加,食物和栖息环境有所改善,据此可推测其中土壤小动物的丰富度是逐年上升,D错误。
【真题演练】
1.(2022·辽宁高考,13)采用样线法(以一定的速度沿样线前进,同时记录样线两侧一定距离内鸟类的种类及数量)对某地城市公园中鸟类多样性进行调查,结果见下表。下列分析不合理的是( )
A. 植物园为鸟类提供易地保护的生存空间,一定程度上增加了鸟类物种多样性
B. 森林公园群落结构复杂,能够满足多种鸟类对栖息地的要求,鸟类种类较多
C. 湿地公园为鸟类提供丰富的食物及相对隐蔽的栖息场所,鸟类种类最多
D. 山体公园由于生境碎片化及人类活动频繁的干扰,鸟类物种数量最少
【答案】A
【解析】植物园为鸟类提供了食物和栖息空间,其中的鸟类不是易地保护迁来的,A错误;森林公园植物种类多样,群落结构复杂,能够满足多种鸟类对栖息地的要求,鸟类种类较多,B正确;湿地公园芦苇、水草繁茂,有机质丰富,为鸟类提供了理想的食物和隐蔽的栖息场所,鸟类种类最多,C正确;山体公园由于生境碎片化及人类活动频繁的干扰,鸟类物种数量最少,D正确。
2.(2022·1月浙江选考,15)某海域甲、乙两种浮游动物昼夜分布如图所示。下列分析中合理的是( )
A. 甲有趋光性,乙有避光性 B. 甲、乙主要以浮游植物为食
C. 乙的分布体现了群落的垂直结构 D. 甲、乙的沉浮体现了群落的时间结构
【答案】D
【解析】由图可知,甲在图中的每个时间段的数量差不多,故甲即不趋光也不避光,乙在午夜中的数量比中午明显要多,故乙有避光性,A错误;浮游植物一般分布在浅海,根据植物的垂直结构决定了动物的垂直分层,故可推测位于浅海的甲浮游动物主要以浮游植物为食,而乙位于深海,故乙不是主要以浮游植物为食,B错误;乙是一种浮游动物,是一个种群,故乙的分布不能体现群落的垂直结构,C错误;由图可知,甲、乙在不同时间段在该海域中所处的位置是不同的,甲和乙在午夜都会有所上浮,因此甲、乙的沉浮体现了群落的时间结构,D正确。
3.(2021·重庆高考,19)若某林区的红松果实、某种小型鼠(以红松果实为食)和革蜱的数量变化具有如题19图所示的周期性波动特征。林区居民因革蜱叮咬而易患森林脑炎。据此分析,下列叙述错误的是
A.曲线⑧和①不能明显体现捕食关系,推测是小型鼠繁殖能力强所致
B.通过曲线②与③的关系推断小型鼠与革蜱不是互利共生关系
C.曲线③在K值上下波动,影响K值的主要因素是小型鼠的出生率、死亡率、迁入率和迁出率
D.林区居民森林脑炎发病率会呈现与曲线②相似的波动特征
【答案】C
【解析】曲线③和①不能明显体现捕食关系,③的变化可能是小型鼠繁殖能力强所致,A正确;由图中曲线②与③可知,两条曲线不是同升同降的关系,可推测小型鼠与革蜱不是互利共生关系,B正确;曲线③在K值上下波动,影响K值的主要因素是环境,C错误;林区居民因革蜱叮咬而易患森林脑炎,因此可推测发病率会呈现与曲线②相似的波动特征,D正确。
4.(2022·全国乙卷,5)分层现象是群落研究的重要内容。下列关于森林群落分层现象的叙述,正确的是( )
① 森林群落的分层现象提高了生物对环境资源的利用能力
② 森林植物从上到下可分为不同层次,最上层为灌木层
③ 垂直方向上森林中植物分层现象与对光的利用有关
④ 森林群落中动物的分层现象与食物有关
⑤ 森林群落中植物的分层现象是自然选择的结果
⑥ 群落中植物垂直分层现象的形成是由动物种类决定的
A. ①③④⑤B. ②④⑤⑥
C. ①②③⑥D. ③④⑤⑥
【答案】A
【解析】①森林群落的分层现象在占地面积相同情况下提供了更多空间,提高了生物对阳光等环境资源的利用能力,①正确;②森林植物从上到下可分为不同层次,最上层为乔木层,②错误;③影响植物群落垂直分层的主要因素是光照,垂直方向上森林中植物分层现象与对光的利用有关,③正确;④森林群落中动物的分层现象与食物和栖息空间有关,④正确;⑤群落垂直结构的分层现象、群落的水平结构等都是自然选择的结果,⑤正确;⑥群落中植物垂直分层现象的形成主要是由光照决定的,⑥错误。A正确,BCD错误。
5.(2022·山东高考,11)某地长期稳定运行稻田养鸭模式,运行过程中不投放鸭饲料,鸭取食水稻老黄叶、害虫和杂草等,鸭粪可作为有机肥料还田。该稻田的水稻产量显著高于普通稻田,且养鸭还会产生额外的经济效益。若该稻田与普通稻田的秸秆均还田且其他影响因素相同,下列说法正确的是( )
A. 与普通稻田相比,该稻田需要施加更多的肥料
B. 与普通稻田相比,该稻田需要使用更多的农药
C. 该稻田与普通稻田的群落空间结构完全相同
D. 该稻田比普通稻田的能量的利用率低
【答案】A
【解析】该稻田产量明显高于普通稻田,还有鸭产品输出,所以需要施加更多的肥料一维持生态系统的稳定性,A正确;鸭取食水稻老黄叶、害虫和杂草等,可以减少农药的使用,B错误;相对于普通稻田,鸭子的增加,不仅增加了物种的数量,也改变了群落中物种的种间关系,从而影响了群落的空间结构,因而该稻田群落结构明显比普通稻田的群落结构更复杂,C错误;与普通稻田相比,该稻田的能量利用率高,D错误。
6.(2022·江苏高考,17)(多选)下图表示夏季北温带常见湖泊不同水深含氧量、温度的变化。下列相关叙述合理的有( )
A. 决定群落垂直分层现象的非生物因素主要是温度和含氧量
B. 自养型生物主要分布在表水层,分解者主要分布在底泥层
C. 群落分层越明显层次越多,生物多样性越丰富,生态系统稳定性越强
D. 湖泊经地衣阶段、苔藓阶段、草本植物阶段和灌木阶段可初生演替出森林
【答案】BC
【解析】植物的分层主要受光照强度的影响,因此水生生物群落分层现象主要取决于光的穿透性(光照强度)、温度、氧气,A错误;自养型生物需要利用光合成有机物,因此自养型生物主要分布在表水层,分解者的作用是分解动植物遗体的残骸,水生生物的遗体残骸会遗落在水体底部,因此分解者主要分布在底泥层,B正确;群落分层越明显、层次越多,生物多样性越丰富,营养结构越复杂,生态系统稳定性越强,C正确;湖泊发生的初生演替过程会经历水生植物阶段、湿生植物阶段、和陆生植物阶段,D错误。
7.(2022·广东高考,20)荔枝是广东特色农产品,其产量和品质一直是果农关注的问题。荔枝园A采用常规管理,果农使用化肥、杀虫剂和除草剂等进行管理,林下几乎没有植被,荔枝产量高;荔枝园B与荔枝园A面积相近,但不进行人工管理,林下植被丰富,荔枝产量低。研究者调查了这两个荔枝园中的节肢动物种类、个体数量及其中害虫、天敌的比例,结果见下表。
回答下列问题:
(1)除了样方法,研究者还利用一些昆虫有________________性,采用了灯光诱捕法进行取样。
(2)与荔枝园A相比,荔枝园B的节肢动物物种丰富度________________,可能的原因是林下丰富的植被为节肢动物提供了________________,有利于其生存。
(3)与荔枝园B相比,荔枝园A的害虫和天敌的数量________________,根据其管理方式分析,主要原因可能是________________。
(4)使用除草剂清除荔枝园A的杂草是为了避免杂草竞争土壤养分,但形成了单层群落结构,使节肢动物物种多样性降低。试根据群落结构及种间关系原理,设计一个生态荔枝园简单种植方案(要求:不用氮肥和除草剂、少用杀虫剂,具有复层群落结构),并简要说明设计依据_____________。
【答案】(1)趋光 (2) ①. 高 ②. 食物和栖息空间
(3) ①. 低 ②. 荔枝园A使用杀虫剂,可降低害虫数量,同时因食物来源少,导致害虫天敌数量也低
(4)林下种植大豆等固氮作物,通过竞争关系可减少杂草的数量,同时为果树提供氮肥;通过种植良性杂草或牧草,繁殖天敌来治虫,可减少杀虫剂的使用
【解析】(1)采用灯光诱捕法,利用的是某些昆虫具有趋光性。
(2)由题图可知,荔枝园B节肢动物的种类数多于荔枝园A,即荔枝园B节肢动物的物种丰富度高,可能的原因是林下丰富的植被为节肢动物提供了食物和栖息空间,有利于其生存。
(3)由题图可知,荔枝园A的节肢动物总数量以及害虫和天敌的比例均低于荔枝园B,可推知荔枝园A的害虫和天敌的数量均低于荔枝园B ,原因可能是荔枝园A使用杀虫剂,降低了害虫的数量,同时因食物来源少,导致害虫天敌数量也低。
(4)根据群落结构和种间关系原理,在荔枝林下种植大豆等固氮作物,可以为果树提供氮肥,并通过竞争关系减少杂草的数量,避免使用除草剂;同时通过种植良性杂草或牧草,繁殖天敌来治虫,可减少杀虫剂的使用。
8.(2022·湖南高考,20)入侵生物福寿螺适应能力强、种群繁殖速度快。为研究福寿螺与本土田螺的种间关系及福寿螺对水质的影响,开展了以下实验:
实验一:在饲养盒中间放置多孔挡板,不允许螺通过,将两种螺分别置于挡板两侧饲养;单独饲养为对照组。结果如图所示。
实验二:在饲养盒中,以新鲜菜叶喂养福寿螺,每天清理菜叶残渣;以清洁自来水为对照组。结果如表所示。
注:水体浑浊度高表示其杂质含量高
回答下列问题:
(1)野外调查本土田螺的种群密度,通常采用的调查方法是_______________________。
(2)由实验一结果可知,两种螺的种间关系为________。
(3)由实验二结果可知,福寿螺对水体的影响结果表现为_______________。
(4)结合实验一和实验二的结果,下列分析正确的是_______(填序号)。
①福寿螺的入侵会降低本土物种丰富度 ②福寿螺对富营养化水体耐受能力低 ③福寿螺比本土田螺对环境的适应能力更强 ④种群数量达到K/2时,是防治福寿螺的最佳时期
(5)福寿螺入侵所带来的危害警示我们,引种时要注意________________________(答出两点即可)。
【答案】(1)样方法 (2)竞争
(3)水体富营养化,水质被污染 (4)①③
(5)物种对当地环境的适应性,有无敌害及对其他物种形成敌害
【解析】(1)由于本土田螺活动能力弱、活动范围小,故调查本土田螺的种群密度时,常采用的调查方法是样方法。
(2)由坐标图形可以看出,随着培养天数增加,单独培养时,本地田螺生存率与福寿螺无明显差异,混合培养时,本地田螺生存率明显下降,福寿螺生存率没有明显变化,两者属于竞争关系。
(3)据表中数据可见:随着福寿螺养殖天数增加,水体浊度增加,说明水质被污染,总N量、总P量增加,说明引起了水体富营养化。
(4)结合实验一和实验二的结果可知,福寿螺对环境的适应能力比本土强,更适应富营养化水体,竞争中占优势,导致本土田螺数量减少,降低本土物种丰富度,如果治理需在种群数量在K/2前防治,此时种群增长率没有达到最高,容易防控,故选①③。
(5)引入外来物种,可能会破坏当地的生物多样性,故需要在引入以前需要考虑物种对当地环境的适应性,有无敌害及对其他物种形成敌害,还需建立外来物种引进的风险评估机制、综合治理机制及跟踪监。
9.(2022·山东高考,24)在一个群落中随机选取大量样方,某种植物出现的样方数占全部样方数的百分比为该物种的频度,频度分级标准如表所示。在植物种类分布均匀且稳定性较高的生物群落中,各频度级植物物种数在该群落植物物种总数中的占比呈现一定的规律,如图所示。
(1)若植物甲为该群落的优势种,则植物甲的频度最可能属于______级,而调查发现该频度级中的植物乙不是优势种,则乙的种群密度和分布范围的特点分别是______、______。
(2)若某草地植物物种的频度级符合上图所示比例关系,且属于D频度级的植物有16种,则该草地中植物类群的丰富度为______ 种。
(3)若研究植物甲的生态位,通常需要研究的因素有______(填标号)。
A. 甲在该区域出现的频率B. 甲的种群密度
C. 甲的植株高度D. 甲与其他物种的关系
(4)随着时间的推移,群落可能会发生演替。群落演替的原因是______。
【答案】(1)E 种群密度小 分布范围广 (2)200 (3)ABCD (4)影响群落演替的因素常常处于变化的过程中,适应变化的种群数量增长或得以维持,不适应的数量减少甚至被淘汰
【解析】(1)某种植物出现的样方数占全部样方数的百分比为该物种的频度。优势种是指群落中占优势的种类,它包括群落每层中在数量上最多、对生境影响最大的种类,因此,若植物甲为该群落的优势种,则植物甲的频度最可能属于E级。调查发现E级中的植物乙不是优势种,说明植物乙在整个群落的数量较少,即乙的种群密度低,且在整个群落中分布范围广。
(2)丰富度是指群落中物种数量的多少,由图可知,D频度级植物物种数在该群落植物物种总数中的占比为8%,属于D频度级的植物有16种,因此该草地中植物类群的丰富度为16÷8%=200种。
(3)生态位指的是一个物种在群落中的地位或作用,包括所处的空间位置,占有资源的情况,以及与其它物种的关系等,因此,研究某种植物的生态位,通常要研究它在该区域出现的频率、种群密度、植株高度等特征,同时也要研究它与其他物种的关系。故选ABCD。
(4)群落演替是随着时间的推移,一个群落被另一个群落代替的过程。群落之间的取代,本质在于群落组成和结构的改变,而影响群落演替的因素,有群落外界环境的变化,生物的迁入、迁出,群落内部种群相互关系的发展变化,以及人类的活动,等等。这些因素常常处于变化的过程中,适应变化的种群数量增长或得以维持,不适应的数量减少甚至被淘汰,因此,群落就不断地演替。
【过关检测】
1.下列有关种群和群落的叙述,错误的是( )
A.种群增长曲线为“J”型时,其种群增长倍数一直增大
B.建立自然保护区,可提高该区域珍稀动物种群的环境容纳量
C.人的活动可以影响群落演替的方向和速度
D.群落中两个物种之间可能存在一种以上的种间关系
【答案】A
【解析】建立自然保护区,可提高该区域珍稀动物种群的环境容纳量,增加种群数量。S型曲线的种群增长速率先增加后减少为0,在K/2时,种群增长速率最大。种群增长曲线为“J”型时,其种群增长倍数一直保持不变,故A错误;环境容纳量是指环境条件不被破坏的前提下,种群所能维持的最大数量,建立自然保护区,改善自然环境可提高该区域珍稀动物种群的环境容纳量,故B正确;自然因素影响群落的演替,人的活动可以影响群落演替的方向和速度,故C正确;群落中两个物种之间可能存在一种以上的种间关系,如鹰可以捕食兔子和狐狸,狐狸捕食兔子,鹰和狐狸既有捕食关系,又有竞争关系,故D正确。
2.下列关于种群和群落的叙述,正确的是( )
A.习性相似物种的生活区域重叠得越多,对资源的利用越充分
B.退耕还林、退塘还湖、布设人工鱼礁之后都会发生群落的初生演替
C.种群是生物进化的基本单位,种群内出现个体变异是普遍现象
D.两只雄孔雀为吸引异性争相开屏,说明行为信息能够影响种间关系
【答案】C
【解析】1.初生演替:是指一个从来没有被植物覆盖的地面,或者是原来存在过植被,但是被彻底消灭了的地方发生的演替;初生演替的一般过程是:裸岩阶段→地衣阶段→苔蘚阶段→草本植物阶段→灌木阶段→森林阶段。次生演替:原来有的植被虽然已经不存在,但是原来有的土壤基本保留,甚至还保留有植物的种子和其他繁殖体的地方发生的演替;次生演替的一般过程是:草本植物阶段→灌木阶段→森林阶段。种群是指在一定时间内占据一定空间的同种生物的所有个体,种群是生物进化和繁殖的基本单位。信息传递在生态系统中的作用:(1)个体:生命活动的正常进行,离不开信息的作用。(2)种群:生物种群的繁衍,离不开信息传递。(3)群落和生态系统:能调节生物的种间关系,维持生态系统的稳定。习性相近的物种的生活区域在一定范围内重叠的越多,对资源的利用越充分,但超过一定范围由于资源减少反而影响利用,故A错误;当某个群落受到洪水、火灾或人类活动等因素干扰,该群落中的植被受严重破坏所形成的裸地,称为次生裸地,在次生裸地上开始的生物演替为次生演替,故退耕还林、退塘还湖、布设人工鱼礁之后都会发生群落的次生演替,故B错误;种群是生物进化与繁殖的基本单位,自然状态下由于存在突变与基因重组,因此种群内出现个体变异是普遍现象,故C正确;两只雄孔雀是同一物种,不是种间关系,故两只雄孔雀为吸引异性争相开屏,不能说明行为信息能够影响种间关系,故D错误。
3.羊草是北方草原的一种多年生优势牧草,前些年由于受到人为开垦的影响,羊草数量显著下降。开展退耕还草工程之后,退耕区域的羊草量明显增加。下列有关叙述正确的是( )
A.羊草种群恢复过程中,其年龄结构属于稳定型
B.羊草种群恢复过程中,退耕区域发生了群落演替
C.开展退耕还草后,生物群落的垂直结构不发生变化
D.开展退耕还草后,羊草种群的环境容纳量不变
【答案】B
【解析】群落演替:随着时间的推移,一个群落被另一个群落代替的过程。初生演替:是指一个从来没有被植物覆盖的地面,或者是原来存在过植被,但是被彻底消灭了的地方发生的演替。次生演替:原来有的植被虽然已经不存在,但是原来有的土壤基本保留,甚至还保留有植物的种子和其他繁殖体的地方发生的演替。人类可以砍伐树木,填湖造地、捕杀动物,也可以封山育林、治理沙漠、管理草原,甚至可以建立人工群落.人类活动往往会使群落演替按照不同于自然演替的速度和方向进行。群落演替的原因:生物群落的演替是群落内部因素(包括种内关系、种间关系等)与外界环境因素综合作用的结果。羊草种群恢复过程中,退耕区域的羊草数量明显增加,说明其年龄结构属于增长型,故A错误;羊草种群恢复过程中,退耕区域发生了次生演替,故B正确;开展退耕还草后,生物种类增多,生物群落的垂直结构也发生变化,故C错误;开展退耕还草后,环境条件改善,故羊草种群的环境容纳量增大,故D错误。
4.下列对种群和群落的叙述,正确的是( )
A.集群分布不利于个体之间的基因交流,降低了种群的遗传多样性
B.种群是生物进化与繁殖的基本单位,种群内出现个体的变异是一种普遍现象
C.一棵树上不同高度的喜鹊巢,能反映动物群落的垂直结构
D.一种当地从未分布的新杂草出现在某农田生态系统中,排挤了原有的杂草而成为主要的杂草种类,该过程属于群落演替
【答案】B
【解析】1.种群指在一定时间内占据一定空间的同种生物的所有个体,种群是生物进化和繁殖的基本单位;群落指生活在一定的自然区域内,相互之间具有直接或间接关系的各种生物的总和。群落具有垂直结构和水平结构。初生演替:是指一个从来没有被植物覆盖的地面,或者是原来存在过植被,但是被彻底消灭了的地方发生的演替。初生演替的一般过程:裸岩阶段→地衣阶段→苔蘚阶段→草本植物阶段→灌木阶段→森林阶段。次生演替:原来有的植被虽然已经不存在,但是原来有的土壤基本保留,甚至还保留有植物的种子和其他繁殖体的地方发生的演替;次生演替的一般过程是:草本植物阶段→灌木阶段→森林阶段。集群分布有利于种群之间的个体进行基因交流,增加了种群的遗传多样性,故A错误;种群是生物进化与繁殖的基本单位,个体进行基因交流,产生遗传和变异现象,故B正确;一棵树上不同高度的喜鹊巢是同一个种群,不能反映动物群落的特征,故C错误;杂草的主要种类改变了,但是仍然是某种农作物为主的生物群落类型,不属于群落演替,故D错误。
5.小叶锦鸡儿是一种典型旱生豆科灌木,根部具有根瘤菌,对水分和养分需求大,使周围浅根系禾草及一二年生草本植物不能适应而退出群落,而根系发达的深根系丛生大禾草及轴根型杂草如灰绿藜等能适应这种环境。以下叙述正确的是( )
A.根瘤菌与豆科植物是寄生关系
B.小叶锦鸡儿灌木具有垂直结构
C.小叶锦鸡儿参与其所在群落的演替过程
D.小叶锦鸡儿一定导致生态系统的物种数增加
【答案】C
【解析】生物种间关系有①共生、②寄生、③捕食.④种间竞争几种方式;生物群落的结构包括空间结构一垂直结构和水平结构;生物群落的演替是群落内部因素(包括种内关系、种间关系等)与外界环境因素综合作用的结果,人类活动往往会使群落演替按照不同于自然演替的速度和方向进行。根瘤菌与豆科植物是互利共生关系,故A错误;小叶锦鸡儿灌木是种群层次,俱有群落才具有的垂直结构,故B错误;小叶锦鸡儿是群落中的一种植物,参与其所在群落的演替过程,故C正确;小叶锦鸡儿能使周围浅根系禾草及一二年生草本植物不能适应而退出群落,导致生态系统的稳定性降低,故D错误。
6.下列关于种群和群落的说法正确的是( )
A.降低环境容纳量是控制家鼠等有害动物的根本措施
B.某山竹林里的成年竹、幼年竹和竹笋高低不同,构成了该群落的垂直结构
C.引进新物种一定能增加当地的食物网的复杂程度,有利于该生态系统抵抗外界干扰
D.若有人类活动,那么群落演替的速度和方向都会发生变化
【答案】A
【解析】群落结构是指群落中不同种的生物在空间.上的分布情况。不同生物在垂直方向.上表现为分层分布,在水平方向上表现为镶嵌分布。降低环境容纳量可以长时间降低家鼠数量,是控制家鼠等有害动物的根本措施,故A正确;某山竹林里的成年竹、幼年竹和竹笋属于同种生物,分布不构成群落结构,故B错误;引进新物种可能导致生物入侵,不利于当地的生物多样性,故C错误;人类活动可以遵循自然规律,此时群落演替的速度和方向不一定会发生变化,故D错误。
7.某生物科研小组对某林地的6种鸟类进行了研究,发现它们生活习性相似,均在林中生活,都以昆虫为食,对营巢地点有部分相似要求。但每一种鸟类在取食和营巢行为上又显示出了复杂的差别。下列有关叙述错误的是( )
A.研究不同鸟类的生态位属于群落水平的研究范畴
B.6种鸟类占据着相对稳定的生态位,是协同进化的结果
C.不同鸟类的生态位重叠度越高,越能充分地利用环境资源
D.6种鸟类在取食和营巢行为上的差别,可以减少种间竞争
【答案】C
【解析】一个物种在群落中的地位或作用,包括所处的空间位置,用资源的情况,以及与其他物种的关系等,称为这个物种的生态位。研究不同鸟类的生态位,通常要调查鸟类的栖息地、食物、天敌及与其他物种的关系等,因此研究不同鸟类的生态位属于群落水平的研究范畴,故A正确;不同物种间、生物与无机环境之间在相互影响中不断进化和发展,这就是协同进化。6种鸟类占据着相对稳定的生态位,有利于其充分利用环境资源,是协同进化的结果,故B正确;不同鸟类的生态位重叠度越高,竞争越激烈,不利于对环境资源的利用,各自占据相对稳定的生态位,即生态位重叠度越低,越能充分地利用环境资源,故C错误;6种鸟类在取食和营巢行为上的差别,生态位重叠度就会更低,可以减少种间竞争,故D正确。
8.某同学欲在已经弃耕一年的菜地中开展土壤小动物丰富度调查,下列有关说法正确的是( )
A.对土壤中活动能力强的小动物应用标记重捕法调查
B.随着土层的加深,生物类群会逐渐减少
C.人类活动不会影响土壤小动物的分布及数量
D.取样深度不同,土壤中的生物种类也不同,这体现了群落的水平结构
【答案】B
【解析】许多土壤动物有较强的活动能力,而且身体微小,因此不适于用样方法进行调查。在进行这类研究时,常用取样器取样的方法进行采集、调查,常用的统计物种相对数量的方法有两种:一是记名计算法;二是目测估计法。群落的空间结构包括垂直结构和水平结构等。在垂直方向上,大多数群落都具有明显的分层现象;植物的垂直分层为动物创造了多种多样的栖息空间和食物条件,因此,动物也有分层现象。在水平方向上,不同地段往往分布着不同的种群,同一地段上种群密度也有差别,它们常呈镶嵌分布。对土壤中活动能力强的小动物应用取样器取样法调查丰富度,故A错误;随着土层的加深,小动物的生存环境恶化,生物类群会逐渐减少,故B正确;人类活动会影响土壤小动物的分布及数量,故C错误;取样深度不同,土壤中的生物种类也不同,这是垂直方向上的结构,体现了群落的垂直结构,故D错误。
9.在自然水体中,水温的变化具有一定的周期性。研究发现,水体升温会对浮游藻类的种类组成产生影响,可引起水体的优势藻种发生更替。下列相关叙述错误的是( )
A.水温可通过影响藻类的酶促反应,从而影响藻类的代谢
B.水体中动物出现垂直分层现象的直接原因是光照的强弱
C.浮游藻类的种类及其数量变化对群落结构的稳定性有影响
D.推测温度的周期性变化会使水体中的群落发生有规律的变化
【答案】B
【解析】水温的变化具有一定的周期性,水体升温会对浮游藻类的种类组成产生影响,可引起水体的优势藻种发生更替。温度可以影响酶的活性。植物的分层主要受阳光的影响,动物的分层主要与食物有关。温度影响酶的活性,从而影响藻类的代谢,故A正确;水体中植物垂直分层与光照的强弱直接相关,动物垂直分层与食物、栖息环境直接相关,故B错误;浮游藻类的种类及其数量变化对群落结构的稳定性有重要影响,故C正确;推测温度的周期性变化会引起水体的优势藻种类发生更替,可能引起水体中的群落发生有规律的变化,故D正确。
10.下列关于森林群落垂直结构的叙述错误的是( )
A.是长期自然选择的结果
B.缓解了种间竞争
C.层次性主要由水分决定
D.有利于对资源的充分利用
【答案】C
【解析】森林群落垂直结构中,植物分层分布主要由阳光决定,动物主要由食物和栖息空间决定。群落结构形成的原因是群落中各个种群占据不同的空间,经过长期自然选择后形成的对环境的适应,故A正确;森林的垂直结构有利于提高对自然资源的充分利用,缓解了种间竞争,故B正确;森林的垂直结构是由阳光、栖息空间、食物条件等环境资源共同决定的,故C错误;森林群落中各个种群占据不同的空间,有利于提高对自然资源的充分利用,故D正确。
11.生态位是指种群在群落中的时空位置及功能关系,它表示该物种在群落中的地位、作用和重要性,物种利用环境资源的能力越强,其生态位宽度越大。下列叙述正确的是( )
①同一群落中,某物种的生态位很少与别的物种完全孤立
②生态位重叠导致两物种之间竞争,竞争的结果是其中一个物种灭亡
③某种生物的生态位越宽,在和其他物种竞争过程中,此生物的适应性越强
④群落中不同物种的动物生态位不同,而植物由于不能运动,生态位是固定不变的
A.①② B.①③ C.②③ D.③④
【答案】B
【解析】生态位是指一个物种在生物群落中的地位和作用,表征了物种对各种资源(食物、空间等)的利用以及不同物种之间的关系。生态位宽度是指被一个物种所利用的各种不同资源的总和。①生态位是指物种利用群落中各种资源(食物、空间等)的总和,以及该物种与群落中其他物种相互关系的总和,同一群落中,某物种的生态位很少与别的物种完全孤立,①正确;②生态位重叠导致两物种之间竞争,竞争的结果有两种,情况一是一种占优势,一种占劣势甚至灭亡;情况二是此消彼长,相互制约,②错误;③生态位是指某种生物在群落和生态系统中的位置和状况。某种生物的生态位越宽,在和其他物种竞争过程中,此生物的适应性越强,③正确;④群落中不同物种的植物生态位也可以改变,如某种植物的竞争者减少,则其生态位就可能发生改变,④错误。故叙述正确的是①③。
12.下列关于种群和群落的叙述中,正确的是( )
A.种群密度预示着种群数量的未来变化趋势
B.种群数量增多会导致种内斗争加剧,使种群的出生率下降
C.种群中的个体在水平方向上的分布构成群落的水平结构
D.山羊在草原上成群活动体现了群落的空间特征
【答案】B
【解析】生物群落:相同时间聚集在同一区域或环境内各种生物种群的集合。它虽由植物、动物、和微生物等各种生物有机体构成,但仍是一个具有一定成分和外貌比较一致的组合体。种群密度是种群最基本的特征,种群的年龄组成(结构)预示着种群数量的未来变化趋势,故A错误;资源空间一定时,种群数量增多会导致种内斗争加剧,但种群的出生率下降,故B正确;群落中的个体在水平方向上的分布构成群落的水平结构,故C错误;山羊是个种群,不能构成群落,故D错误。
13.下列与种群、群落有关的表述正确的是( )
A.调查青蛙等活动范围不大的动物的种群密度可以用样方法
B.将种生物引入一个新环境中,在一定时期内,这个生物种群就会出现“J”型增长
C.从山麓到山顶依次出现不同的森林类型,是群落的垂直结构
D.对生活在同一个湖泊中的鲢鱼和鲤鱼来说,环境容纳量是相同的
【答案】A
【解析】种群的特征包括种群密度、出生率和死亡率、迁入率和迁出率、年龄组成和性别比例。其中,种群密度是种群最基本的数量特征;出生率和死亡率对种群数量起着决定性作用;年龄组成可以预测一个种群数量发展的变化趋势。样方法适用于植物和活动能力弱、活动范围小的动物,调查青蛙等活动范围不大的动物的种群密度,可以用样方法,故A正确;外来物种进入新环境初期,如果适应环境,而且没有天敌和资源较丰富等原因,在一定时期内出现“J”型增长,故B错误;、从山麓到山项依次出现不同的森林类型,这是由于温度引起的,属于群落的水平结构,故C错误;环境容纳量是指在环境条件不被破坏的情况下,种群所能维持的最大数量,对生活在同一湖泊的鲢鱼和鲤鱼来说属于不同的物种,面临的食物与天敌不同,故其环境容纳量也是不同的,故D错误。
14.针阔混交林中的乔木层有红松、红皮云杉、白桦等多种植物,在林冠层生活着小杜鹃、大杜鹃、黑枕黄鹏等鸟类。下列说法正确的是( )
A.小杜鹃主要生活在林冠层,这是小杜鹃的生态位
B.小杜鹃、大杜鹃、黑枕黄丽鹂的生态位相同
C.研究红松的生态位只需调查出现频率、植株高度、种群密度
D.生态位相似极高的两个物种未来仍可能共存于该群落
【答案】D
【解析】生态位是指一个种群在生态系统中,在时间空间上所占据的位置及其与相关种群之间的功能关系与作用。生态位又称生态龛。表示生态系统中每种生物生存所必需的生境最小阈值。生态位不仅包括所处的空间位置,还包括占用资源情况,以及与其他物种的关系等,林冠层生活着小杜鹃、大杜鹃、黑枕黄鹏,不意味着它们的生态位相同,故A、B错误;研究红松的生态位还应研究其与环境及其它种群的关系,故C错误;生态位相似极高的两个物种未来仍可能共存于该群落,两者之间存在竞争,故D正确。
15.下列有关群落结构的叙述,错误的是( )
A.群落的组成和外貌会随时间发生规律性变化
B.立体养殖主要利用了群落的分层现象,与各种鱼的食性有关
C.鄱阳湖岸边区和湖心岛区不同的生物分布,构成群落的水平结构
D.根据植物群落的分层现象,将两种高矮不同的农作物轮作能充分利用光能
【答案】D
【解析】任何群落都有一定的空间结构。构成群落的每个生物种群都需要一个较为特定的生态条件;在不同的结构层次上,有不同的生态条件,如光照强度、温度、湿度、食物和种类等。群落的结构和外貌随时间发生规律性变化的现象称为群落的季节性,故A正确;立体养殖时,不同种类的鱼占据不同的水层,属于垂直结构,出现的分层现象与各种鱼的食性有关,故B正确;鄱阳湖近岸区和潮心岛区不同的生物分布,是由于地形不同引起的,构成群落的水平结构,故C正确;根据植物群落的分层现象,农业生产.上,利用两种高矮不同作物的分层现象进行套种,能充分利用光能,可以提高农作物的产量,轮作有利于对土壤矿质元素的利用,故D错误。
16.植物群落的生长具有分层现象,下列叙述错误的是( )
A.群落的空间结构包括垂直结构和水平结构
B.因为群落具有分层现象,所以种植玉米时要合理密植
C.分层现象是植物群落与环境条件相互联系的一种形式
D.在生产上,可以充分利用该现象,合理搭配种植的作物品种
【答案】B
【解析】植物群落的分层现象是群落垂直结构的表现,是群落与环境条件相互联系的一种形式,受多种生态因素的影响。农业生产上可以根据植物群落分层现象的存在,合理套种,搭配种植适当的品种。合理密植从生态因素角度看是减轻种内斗争,保证充足的光照和二氧化碳供应。群落在水平和垂直方向.上都有一定的结构,群落的空间结构包括垂直结构和水平结构,故A正确;一块地中的玉米属于种群,无垂直结构,合理密植是为了充分利用光照,故B错误;植物的分层现象是植物群落与环境条件相互联系的一种形式,是植物对环境的一种适应,故C正确;农业生产上,可以利用分层现象进行套种,合理搭配种植的作物品种,来提高农作物产量,故D正确。
17.下面实例中属于生物群落的是( )
A.一片草地上的跳蝻和蝗虫
B.一棵枯树和其上的苔藓、真菌、昆虫、蜗牛等
C.一个湖里的全部鱼
D.一个池塘里的藻类、鱼类、细菌、蚌、水生昆虫等全部生物.
【答案】D
【解析】群落:在一定生活环境中的所有生物种群的总和叫做生物群落,简称群落。一片草地上除了跳蝻和蝗虫外还有其他生物,因此跳蝻和蝗虫不能构成一个群落,故A错误;一棵枯树和其上的苔藓、真菌、昆虫、蜗牛等属于一个生态系统,故B错误;一个湖里的全部鱼为多个物种,既不是种群,也不是群落,故C错误;一个池塘里的藻类、鱼类、细菌、蚌、水生昆虫等全部生物属于一个生物群落,故D正确。
18.树林里多数鸟类在树冠筑巢、栖息,啄木鸟生活在树干层,环颈雉则在灌木层和地面活动。这种现象反映了( )
A.种群的密度
B.种群的丰富度
C.群落的垂直结构
D.群落的水平结构
【答案】C
【解析】生物群落中,在垂直方向上,大多数群落具有明显的分层现象,称为垂直结构;在水平方向上,不同地段分布着不同的种群,称为水平结构。生物群落在垂直方向上,大多数群落具有明显的分层现象,称为垂直结构;从题干可看出,树林里多数鸟类生活在树冠,啄木鸟生活在中层,环颈雉生活在底层,为动物的分层现象,反映了群落的垂直结构。故C正确,故A、B、D错误。
19.“种豆南山下,草盛豆苗稀”陶渊明描述了归田园种豆,豆长得稀稀疏疏,杂草却生长很旺盛的景象;“离离原上草,一岁一枯荣”白居易描述了草本植物在冬季枯死、春季复苏、夏季生长繁茂的景象。下列相关叙述错误的是( )
A.杂草与豆是竞争关系,是影响豆种群数量的生物因素
B.调查杂草的类型和对应的种群数量,可采用样方法
C.去除全部杂草,豆的生存压力降低,会呈“丁"形增长
D.白居易描述的景色受温度变化、日照和降水量等影响
【答案】C
【解析】生态系统中的生物种类越多,营养结构越复杂,生态系统的自我调节能力就越强,抵抗力稳定性就越高;反之,生物种类越少,营养结构越简单,生态系统的自我调节能力就越弱,抵抗力稳定性就越低。生态系统的功能包括能量流动、物质循环和信息传递,三者缺一不可;物质循环是生态系统的基础,能量流动是生态系统的动力,信息传递则决定着能量流动和物质循环的方向和状态;信息传递往往是双向的,能量流动是单向的,物质循环具有全球性。“苗”和“草”共同利用同样有限的资源和空间,两者之间存在竞争,是影响豆种群数量的生物因素,故A正确;一般植物和个体小、活动能力小的动物以及虫卵等种群密度的调查方式常用的是样方法,所以调查杂草的类型和对应的种群数量,可采用样方法,故B正确;由于空间等其他资源的限制,即使去除全部田间杂草,“苗”也不会出现“J”形增长,故C错误;白居易描述了草本植物在冬季枯死、春季复苏、夏季生长繁茂的景象,此景色受温度变化、日照和降水量等影响,故D正确。
20.我国劳动人民在明代就已经将青鱼、草鱼、鳙鱼和鲢鱼在池塘中进行混养以提高效益。下列叙述错误的是( )
A.相关动植物的垂直结构主要受食性的影响
B.青鱼以水底的螺为食,青鱼与螺的关系,这是青鱼的生态位
C.四大家鱼的生态位不同主要受水生动植物生态位影响
D.该池塘的物种丰富度在夏季和冬季受阳光、温度等因素而不同
【答案】A
【解析】分析题意,不同鱼生活的水层和食物种类有所区别,各种生物分布在不同的水层,体现了群落的垂直结构。植物的垂直结构主要与光照等环境因素有关,故A错误;生态位是指一个物种在生物群落中的地位和作用,物种对各种资源(食物、空间等)的利用以及不同物种之间的关系,青鱼以水底的螺为食,鱼与螺的关系,这是青鱼的生态位,故B正确;植物可为动物提供食物和栖息环境,故四大家鱼的生态位不同主要受水生动植物生态位影响,故C正确;环境影响生物,该池塘的物种丰富度在夏季和冬季受阳光温度等因素而不同,故D正确。
21.早在21世纪初,四川、陕西、甘肃3省按照:退耕还林、封山绿化,以粮代赈、个体承包的政策措施,率先开展了退耕还林试点。下图为某试点区域退耕还林后,20年间农田中草本植物灌木和乔木的物种数目变化。下列分析错误的是( )
A.退耕还林20年间,物种数不断发生变化,图中①②③分别表示草本植物、乔木,灌木
B.退耕还林20年间,乔木的数目不断增多,在群落中不断变得有优势
C.退耕还林后,在该农田上发生的群落演替为次生演替
D.在群落演替过程中,若灌木的优势地位逐渐被乔木取代,主要是因为乔木高大,能接受更多的阳光
【答案】B
【解析】初生演替:是指一个从来没有被植物覆盖的地面,或者是原来存在过植被,但是被彻底消灭了的地方发生的演替。初生演替的一般过程是裸岩阶段→地衣阶段→苔藓阶段→草本植物阶段→灌木阶段→森林阶段。次生演替:原来有的植被虽然已经不存在,但是原来有的土壤基本保留,甚至还保留有植物的种子和其他繁殖体的地方发生的演替。次生演替的一般过程是草本植物阶段→灌木阶段→森林阶段。退耕还林后,在农田上出现的植物依次是草本植物、灌木、乔木,故①②③分别表示草本植物、乔木,灌木,故A正确:图中体现了退耕还林20年间物种数量变化,不能体现植物数目变化,故B错误;退耕还林是在原有农田的基础上进行的演替,所以属于次生演替,故C正确;在群落演替过程中,乔木会逐渐取代灌木的优势地位,主要是因为乔木高大,能接受更多的阳光,故D正确。
22.鱼塘中分布有小球藻、绿藻等植物,还有草鱼、鱼等动物及多种微生物。下列有关鱼塘群落的叙述错误的是( )
A.研究鱼塘的边界属于群落水平上研究的内容
B.鱼塘中动物的分层现象主要与食物有关,还与阳光、温度、水分等非生物因素有关
C.鱼塘中的浮游动物白天分布在较深水层,夜间上升到表层活动,体现了群落的垂直结构
D.为调查鱼塘水域中小球藻的种群密度,可采用抽样检测法
【答案】C
【解析】从群落的视角出发,将群落作为一个整体来研究,如群落的物种组成种间关系、群落的空间结构等。研究鱼塘的范围和边界属于群落水平上研究的问题,故A正确;群落中植物的分层为动物创造了多种多样的栖息空间和食物条件,因此动物的分层现象主要与食物、空间有关,还与阳光,温度、水分等非生物因素有关,故B正确;垂直结构是群落在垂直方向上的分层现象,因此浮游动物白天分布在较深水层,夜间上升到表层活动,没有体现群落的垂直结构,故C错误;抽样检测法可用于单细胞小球藻种群密度的检测,故D正确。
23.同一森林中不同鸟的活动区域常有差异,林鸽常在树冠层活动,煤山雀在下木层、灌木层活动,乌鸫和鹪鹩常栖息在草本层。下列相关叙述错误的是( )
A.森林群落的地表层不存在鸟类的栖息场所
B.共同栖息在草本层的乌鸫和鷦鹩的食性可能不同
C.不同鸟类活动地点不同体现了群落的垂直结构
D.群落中鸟类的分布是生物对环境适应的结果
【答案】A
【解析】生物群落的空间结构包括垂直结构和水平结构。
群落的垂直结构:在垂直方向上,大多数群落具有明显的分层现象;植物主要受阳光的影响,动物主要受食物和栖息空间的影响。群落的水平结构:在水平方向.上地形变化、土壤湿度、光照变化等造成群落中各种群在水平状态下的格局或片状分布。森林群落的地表层也会存在鸟类的栖息场所,比如某些地雀的巢在地表,故A错误;共同栖息在草本层的乌鸫和鹪鹩能长期生活在一起,但生态位并不完全重叠,可能食性不一样,故B正确;本题不同鸟类活动地点体现在垂直方向上的活动地点不同,体现了群落的垂直结构,故C正确;群落中鸟类的垂直方向上分层分布能更加充分的利用空间和资源,是生物对环境适应的结果,故D正确。
24.下列关于生物群落的叙述中,错误的是( )
A.生物群落中,各生物之间存在复杂的营养关系
B.高山植物群落因海拔高度而呈现群落的垂直结构
C.水生群落因光的穿透性、温度和氧气的垂直分布而分层
D.温带地区的草原和森林因季节变化而体现出群落的季节性
【答案】B
【解析】生物群落是指生活在一定自然区域中的具有直接或间接关系的所有生物,属于多个物种。群落的垂直结构指在垂直方向上,大多数群落都具有明显的分层现象。群落中植物的垂直结构为动物创造了许多的栖息空间和食物条件,所以动物也有分层现象。群落的水平结构是指水平方向上地形变化、土壤湿度、光照变化等造成群落中各种群在水平状态下的格局或片状分布。生物群落中,各生物之间存在复杂的种间关系,故A正确;高山植物的分布取决于温度,从山顶到山脚下,分布着不同的植物类群,属于植被的垂直地带性分布,不属于群落的垂直结构,故B错误;水生群落的不同是因为在垂直方向上,随水的深度增加,光的强度减弱,温度降低,氧含量减少而分层,故C正确;温带地区的草原和森林因季节变化而体现出群落的季相,即表现为明显的季节性,故D正确。
25.生态位重叠是指两个或两个以上生态位相似的物种生活于同一空间时分享或竞争共同资源的现象。群落内两个生态位很接近的物种会向着占有不同的空间、不同的食性、不同的活动时间或其他生态习性上分化。下列说法错误的是()
A.种间竞争的结果可能会使两个种群的生态位重叠度降低
B.生态位的分化会导致群落中的物种丰富度降低
C.各物种生态位的分化有利于群落稳定性的维持
D.群落中每种生物占据相对稳定的生态位是协同进化的结果
【答案】B
【解析】生态位:一个物种在群落中的地位或作用,包括所处的空间位置、占用资源的情况、以及与其他物种的关系等,称为这个物种的生态位。生态位重叠物种之间的竞争会导致出现生态位分开,导致重叠程度降低,故A正确;生态位的分化会使不同生物分别利用不同的资源,竞争减弱,导致群落物种丰富度增加,故B错误;生态位分化表现为群落内两个生态位很接近的物种会向着占有不同的空间、不同的食性、不同的活动时间或其他生态习性上分化的过程,该过程有利于群落物种丰富度的提高,因而有利于群落结构的稳定,故C正确;协同进化是指不同物种间、生物与无机环境之间在相互影响中不断进化和发展的过程。群落中每种生物占据相对稳定的生态位是协同进化的结果,故D正确。
26.在相同时间内聚集在一定区域中各种生物种群的集合,叫做生物群落。回答下列问题:
(1)种群水平的研究重点在于种群的数量动态,包括种群密度、出生率、死亡率、迁入率、迁出率、 、 等。而认识一个群落,首先要分析该群落的 ,这是区别不同群落的重要特征。
(2)若一个物种在群落中具有独一无二且至关重要的作用,该物种通常被称为关键种。鉴别与验证关键种的最好方法是把关键种从群落中移除,然后观察和监测对群落结构的影响。但该方法对于 (填“物种丰富度很高”或“物种丰富度较低”)的群落是很难实现的。
(3)北美西海岸潮间带分布着海星、藤壶等动物,图为食物网,图中种类均生活在退潮后暴露出的岩石上,其中海藻、藤壶和贻贝固着于岩石表面,海星、石鳖和石槭则在岩石表面来回爬动、觅食。数字表示海星食物中各种类所占百分比。在一个16m2的实验样地中,人为去除所有海星,几个月后,藤壶在该样地中占据优势数量最多,而石鉴和石槭数量大为减少,可能的原因是 。
(4)在上述实验中,再过一段时间,贻贝又代替藤壶成了该群落最终占优势的物种。由此可见,说明捕食、种间竞争在群落中的相互联系是:捕食会影响自然群落中不同物种之间 进而调节物种的种群密度。
【答案】(1)年龄结构(年龄组成)(1分) 性别比例(1分) 物种组成(1分)
(2)物种丰富度很高(2分)
(3)海星的主要食物是藤壶,除去海星后藤壶大量繁殖;藤壶占据了岩石表面,抑制海藻生长,石鳖和石槭因食物不足而数量减少(3分)
(4)竞争的强弱(2分)
【解析】群落中物种数目的多少称为物种的丰富度。物种丰富度越高,抵抗力稳定性越强。群落的中间关系有竞争、捕食、寄生和互利共生。群落是指在一定的时间和空间内,具有直接或间接关系的所有生物;物种组成是区分不同群落的重要特征。
(1)种群水平的研究重点在于种群的数量动态,包括种群密度、出生率、死亡率、迁入率、迁出率、年龄结构和性别比例等。要认识一个群落,首先要分析该群落的物种组成,物种组成是区别不同群落的重要特征,也是决定群落性质最重要的因素。
(2)一方面,人为主观地选定所谓的关键种来进行去除实验,在物种非常丰富的群落中很可能会使那些具有同等重要性的物种被忽视;另一方面,越复杂的生物群落,抵抗力稳定性越高,去除实验不一定能观察到对群落结构明显的影响。
(3)由题图信息,海星的主要食物是藤壶,当人为除去所有的海星后,这部分藤壶得以生存,并迅速繁殖,占据大量岩石表面,从而挤占了同样固着于岩石表面的海藻,石鳖和石槭因食物减少而减少。
(4)海星与藤壶、贻贝、石鳖和石槭四种动物存在捕食关系,后四种动物彼此存在种间竞争关系;自然状态下,这五种生物可以共存,但在人为去除捕食者海星之后,藤壶、贻贝、石鳖和石槭之间主要是种间竞争,且占优势的物种随时间推移而发生变化。由此可见,捕食会影响自然群落中不同物种之间种间竞争的强弱,进而调节物种的种群密度。
27.为保护和合理利用自然资源,某研究小组对某林地的动植物资源进行了调查。回答下列问题。
(1)调查发现,某种哺乳动物种群的年龄结构属于增长型,得出这一结论的主要依据是发现该种群中 ,通过分析年龄结构可以预测 。
(2)若要调查林地中某种双子叶植物的种群密度,可以采用 方法,为保证调查的可靠性和准确性,操作时应注意的主要事项有 (答出2点即可)。
(3)调查发现该林地的物种数目很多。一个群落中物种数目的多少称为 。同一群落中,两个物种的生态位不可能是完全重叠的,当两个物种的生态位有重叠时,往往会通过 作用使各自的生态位发生分化。
(4)该林地中,植物对动物的作用有 (答出2点即可);动物对植物的作用有
(答出2点即可)。在林地中,食物链上的相邻物种之间存在着捕食关系,相邻物种的某些个体行为与种群特征互为对方提供了大量的信息,这说明信息传递能够 。
【答案】()幼年个体(生殖前期)数较多、中年个体(生殖中期)数适中、老年个体(生殖后期)数较少(1分) 种群数量的变化趋势(1分)
(2)样方法 (1分) 随机取样、样方大小一致、样方数量适宜(2分)
(3)物种丰富度(1分) 自然选择(1分)
(4)为动物提供食物和栖息空间(1分) 对植物的传粉和种子传播具有重要作用 (1分) 调节生物的种间关系,进而维持生态系统的平衡与稳定(1分)
【解析】种群的数量特征包括:种群密度、出生率和死亡率、迁入率和迁出率、年龄组成和性别比例。其中年龄组成是指:一个种群中各年龄期的个体数目的比例,包括增长型、稳定型和衰退型三种类型。样方法是估算种群密度的最常用的方法,主要用于双子叶植物种群密度的调查。许多动物活动能力强,活动范围大,常用标志重捕法调查种群密度。群落中物种数目的多少称为丰富度。
(1)年龄组成是指:一个种群中各年龄期的个体数目的比例,包括增长型、稳定型和衰退型三种类型。某种哺乳动物种群的年龄结构属于增长型,主要依据是该种群中幼年个体(生殖前期)数较多、中年个体(生殖中期)数适中、老年个体(生殖后期)数较少。通过分析年龄结构可以预测种群数量的变化趋势。
(2)调查林地中某种双子叶植物的种群密度,可以采用的方法是样方法;取样时应注意随机取样、样方大小一致、样方数量适宜。
(3)群落中物种数目的多少称为丰富度。同一群落中,两个物种的生态位不可能是完全重叠的,当两个物种的生态位有重叠时,往往会通过自然选择作用使各自的生态位发生分化。
(4)植物的垂直结构为动物创造了多种多样的栖息空间和食物条件;动物对植物的作用有对植物的传粉和种子传播具有重要作用,在林地中,食物链上的相邻物种之间存在着捕食关系,相邻物种的某些个体行为与种群特征互为对方提供了大量的信息,这说明信息传递能够调节生物的种间关系,进而维持生态系统的平衡与稳定。
28.生态学家研究发现,某地曾经是一个大型湖泊,一千年前气候变化导致湖水逐渐退去,暴露出湖底沙丘,沙丘上逐渐出现沙柳等先锋植物和一些无脊椎动物如虎甲、穴蛛和蝗虫等,从而形成先锋群落。随着沙丘暴露时间的加长,先锋群落逐渐被桧柏松林、黑栎林、黑栎一山核桃林所取代,最后发展为稳定的山毛榉一槭树林群落。回答下列问题:
(1)上述沙丘暴露后所进行的属于 演替,原因是 。
(2)该地发展为稳定的山毛榉一槭树林群落后,群落中不仅有高大的乔木,还存在沙柳等低矮的草本和灌木植物,这种分层现象与 有关,形成了群落的 结构,其意义是 。
(3)研究发现,该地山毛榉一槭树林群落中管生活着A、B、C三种动物,A以B和C为食,三种动物的数量在很长时间内能够维持稳定。某个时期盗猎人员大肆猎杀导致A在此地灭绝后,C的数量急剧增加,而B却很快在此地灭绝,据此判断B和C之间存在 关系。试用“收割理论”解释出现这一现象的原因 。
(4)生态学家认为,在气候变化相同的条件下,若人为地向该地沙丘引入一些先锋植物,则该地发展为山毛样一槭树林群落可能不需一千年时间,这说明_ 。研究此地群落演替的过程可为 提供借鉴。
【答案】(1)初生(1分) 湖底沙丘是从来没有被植物覆盖过的地面(1分)
(2)对光的利用 (1分) 垂直(1分) 显著提高群落利用阳光等环境资源的能力(1分)
(3)竞争(1分) A往往捕食个体数量较多的物种,从而避免B或C占绝对优势的局面,A灭绝后,C在和B的竞争中处于绝对优势地位,数量急剧增多,占据了大量的空间和资源,从而导致B灭绝(2分)
(4)人类活动可改变群落演替的速度 (1分) 沙漠治理(1分)
【解析】群落是指一定空间范围内,所有生物种群的集合,由一定的动物、植物和微生物种群组成的。群落具有垂直结构与水平结构。
(1)湖底沙丘是从来未被植物覆盖过的地面,属于原生裸地,因此在沙丘上进行的演替属于初生演替。
(2)群落在垂直方向上有明显的分层现象,这种分层与对光的利用有关,形成了群落的垂直结构,群落的垂直结构能够显著提高群落利用阳光等环境资源的能力。
(3)依题意,A捕食B和C,三者数量在很长时间内能够维持稳定,A灭绝后,C的数量急剧增加,而B很快灭绝。说明B和C之间存在种间竞争关系。产生这一现象的原因是A往往捕食个体数量较多的物种,从而避免B或C占绝对优势的局面,A灭绝后,C在和B的竞争中处于绝对优势地位,数量急剧增多,占据了大量的空间和资源,从而导致B灭绝。
(4)在气候变化相同的条件下,若人为地向该地沙丘引入一些先锋植物,则该地发展为山毛榉一槭树林群落可能不需一千年时间,这说明了人类活动可以改变群落演替的速度。研究此地群落演替的过程可为沙漠治理提供借鉴。
29.某林科院研究人员对某废弃山坡耕地生物类群进行研究,调查了最近25年来植物类群和一些昆虫的数量变化,并根据其中一种昆虫种群数量变化绘制如图曲线(无迁入、迁出)。回答下列问题:
(1)这块山地范围较小,科研人员调查其中某乔木的种群密度时可以采用 法;弃耕后期,土壤有机质很丰富,出现了大量个体微小的小动物类群,这时可采用 法统计土壤小动物类群丰富度。弃耕山地中原有植被虽被破坏,但 ,所以该弃耕山地上发生的演替为次生演替。
(2)由于气候等条件适宜,这块山地弃耕后演替成树林,植物类群由草本、灌木和乔木组成,它们形成的
显著提高了群落利用阳光等环境资源的能力。树林形成后,人类可以砍伐林木,也可以封山育林,说明人类活动可改变演替的 。
(3)据图分析,该昆虫种群呈J形增长的年份是 年,第8年该昆虫种群的年龄组成类型为 ,10-15年λ值变小的原因是 。
【答案】(1)逐个计数(1分) 目测估计(1分) 原有土壤条件基本保留,甚至还保留了植物的种子或其他繁殖体(3分)
(2)垂直结构(1分) 速度和方向(1分)
(3)0-5(1分) 增长型(1分) 环境阻力增大(1分)
【解析】据图分析,前5年λ不变,而且大于1,种群数量呈现J形曲线;5到10年λ减小,但大于1,种群数量增加;10-20年λ小于1,种群数量减少;20年后λ等于1,种群数量不变。
(1)对于分布范围小、数目较少个体较大的某乔木可用逐个计数的方法统计种群密度。调查:土壤小动物的丰富度时,当个体数量较多时,可采用目测估计法统计土壤小动物类群丰富度。弃耕山地中原有植被虽被破坏,但原有土壤条件基本保留,甚至还保留了植物的种子或其他繁殖体,所以该弃耕山地上发生的演替为次生演替。
(2)草本、灌木和乔木具有明显的分层现象,它们形成的垂直结构显著提高了群落利用阳光等环境资源的能力。树林形成后,人类可以砍伐林木,也可以封山育林,说明人类活动可改变演替的速度和方向。
(3)曲线中,0-5年λ不变,而且大于1,种群数量呈现“J”形曲线。第8年λ大于1,种群数量增加,因此该昆虫种群的年龄组成类型为增长型,10-15年λ值变小,可能是因为环境阻力增大,导致出生率降低,死亡率升高,使种群数量减少。
30.某地实施退耕还林多年后,原有耕地变为林地。科研人员对林地植被的种群密度进行了调查,发现阳坡和阴坡植被差异明显。对阳坡的物种生态位重叠(即两个物种在同一资源状态上的相遇频率,见表中数据)变化进行分析,其结果如下:
(1)耕地逐渐过渡为林地的过程属于 (填“初生演替”或“次生演替”),请写出该过程的特点 。这两种演替类型是根据 划分的。若演替过程中有人力参与,则人类活动可以影响群落演替的 。
(2)据表中数据可知,阳坡群落物种中竞争最激烈的是 。造成阳坡和阴坡植被差异明显的主要非生物因素是 。
(3)在森林中的植物和动物在地上和地下均有明显的分层现象,这种分层现象被称为群落的 。处于林下层的植物叶片的结构特点有 (写出两点即可)。
【答案】(1)次生演替(1分) 次生演替速度快,趋向于恢复原来的群落,经历的阶段相对较少(2分) 起始条件(1分) 方向和速度(1分)
(2)油松和刺槐(1分) 阳光(1分)
(3)垂直结构(1分) 茎细长、叶薄、细胞壁薄、机械组织不发达、叶绿体颗粒大(2分)
【解析】群落演替是指随着时间的推移,一个群落被另一个群落代替的过程。分为初生演替和次生演替两种类型。
(1)根据题意可知,该演替为“退耕还林”,说明在演替之前保留有植物的种子和其他繁殖体,因此该群落的演替类型是次生演替,次生演替速度快,趋向于恢复原来的群落,经历的阶段相对较少。次生演替和初生演替是根据起始条件划分的,原地从来没出现过生物,或者生物被彻底灭菌,属于初生演替,否则为次生演替。人类活动可以影响群落演替的方向和速度。
(2)从表中看出油松和刺槐的物种生态位重叠最大,即它们对同一资源的竞争最激烈。造成阳坡和阴坡植被差异明显的主要环境因素是阳光。
(3)群落中的生物在垂直方向上的分层现象称为群落的垂直结构。垂直结构有利于植物提高光能利用率,故可推测处于林下层的植物叶片的结构特点有茎细长、叶薄、细胞壁薄、机械组织不发达、叶绿体颗粒大等特点。项目
内容
地位
物种组成
群落中物种的种类和数目
区分不同群落的重要特征
优势种
对群落结构和群落环境形成起主要作用的植物称为优势种
优势种对整个群落具有控制性的影响,它们对生态稳定起到至关重要的作用。
物种多样性
从群落特征的角度来看,生物多样性主要是指物种的多样性。
物种多样性是群落自我调节能力的基础
名称
含义
举例
原始合作
两种生物共同生活在一起时,双方都受益,但分开后,各自也能_独立生活_。
海葵和寄居蟹
互利共生
两种生物长期共同生活在一起,相互依存,彼此有利。
豆科植物和根瘤菌
捕食
一种生物以另一种生物_为食的现象。
羊捕食草,狼捕食羊
寄生
一种生物从另一种生物(宿主)的体液、组织或已消化的物质中获取营养并通常对宿主产生危害的现象。
蚊子吸血,噬菌体和大肠杆菌
种间竞争
两种或更多种生物共同利用同样的有限资源和空间而产生的相互排斥的现象。
同一草原上生活的非洲狮和斑鬣狗
群落
气候特点
植物特点
动物特点
荒漠
群落
极度干旱、年降水量稀少且分布不均
生长缓慢,部分植物茎秆粗大,叶刺化;部分植物根系发达
适应缺水的能力强,部分动物身上有鳞片,昼伏夜出
草原
群落
干旱,年降水量较少且分布不均
耐寒、耐旱,叶片狭长,表面有茸毛或蜡质层
大都具有挖洞或快速奔跑的特点
森林
群落
湿润,年降水量较多
生长较快,部分植物叶片宽大,蒸腾能力强
多数营树栖和攀缘生活
类型
初生演替
次生演替
划分依据
起始条件不同
不
同
点
演替速度
慢
快
趋向
形成新群落
恢复原来的群落
经历阶段
较多
较少
相同点
群落结构由简单到复杂,物种数量和群落层次增多,土壤、光能得到更充分的利用
方向
简单→复杂→稳定
复杂→简单→稳定
实例
大多数自然群落(环境条件适宜)
受污染或破坏的群落
变化曲线
样地类型
初始
第一年
第二年
第三年
第四年
自然恢复样地(种)
0
8
13
16
22
人工干预样地(种)
0
29
25
22
22
城市公园类型
植物园
森林公园
湿地公园
山体公园
物种数量
41
52
63
38
荔枝园
种类(种)
个体数量(头)
害虫比例(%)
天敌比例(%)
A
B
523
568
103278
104118
36.67
40.86
14.10
20.40
养殖天数(d)
浑浊度(FTU)
总氮(mg/L)
总磷(mg/L)
实验组
对照组
实验组
对照组
实验组
对照组
1
10.81
0.58
14.72
7.73
0.44
0.01
3
15.54
0.31
33.16
8.37
1.27
0.01
5
23.12
1.04
72.78
9.04
2.38
0.02
7
3444
0.46
74.02
9.35
4.12
0.01
频度
级
1%~20%
21%~40%
41%~60%
61%~80%
81%~100%
A
B
C
D
E
种名
山桃
丁香
油松
刺槐
山桃
1
丁香
0.124
1
油松
0.125
0.834
1
刺槐
0.148
0.761
0.884
1
相关试卷
这是一份选修三第02讲 微生物的培养技术及应用-高二生物寒假衔接讲练预复习讲练(人教版选择性必修3),文件包含第02讲微生物的培养技术及应用原卷版docx、第02讲微生物的培养技术及应用解析版docx等2份试卷配套教学资源,其中试卷共56页, 欢迎下载使用。
这是一份【巩固复习】人教版(选择性必修2) 高中生物 高二寒假 第02讲 群落及其演替(教师版+学生版).zip,文件包含巩固复习人教版选择性必修2高中生物高二寒假第02讲群落及其演替教师版docx、巩固复习人教版选择性必修2高中生物高二寒假第02讲群落及其演替学生版docx等2份试卷配套教学资源,其中试卷共59页, 欢迎下载使用。
这是一份2025高考生物一轮复习素养提升练习选择性必修2第9单元生物与环境第2讲群落及其演替,共9页。

