所属成套资源:西师大版数学一年级下册(2024)PPT课件+教学设计全册
西南师大数学一年级下册第七单元2《图形与几何》课件+教案
展开
这是一份西南师大数学一年级下册第七单元2《图形与几何》课件+教案,文件包含西师大版一年级下册数学第七单元2《图形与几何》课件pptxpptx、西师大版一年级下册数学第七单元2《图形与几何》教学设计docx等2份课件配套教学资源,其中PPT共20页, 欢迎下载使用。
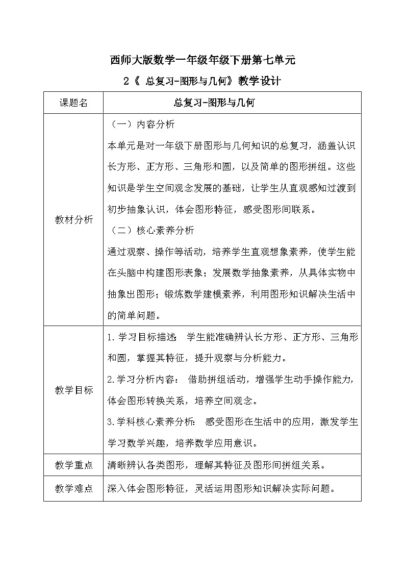
西师版一年级数学下册第2课时 图形与几何第七单元 100 以内的进位加法1.学习目标描述: 学生能准确辨认长方形、正方形、三角形和圆,掌握其特征,提升观察与分析能力。2.学习分析内容: 借助拼组活动,增强学生动手操作能力,体会图形转换关系,培养空间观念。3.学科核心素养分析: 感受图形在生活中的应用,激发学生学习数学兴趣,培养数学应用意识。教学重点、难点教学重点: 清晰辨认各类图形,理解其特征及图形间拼组关系。教学难点:深入体会图形特征,灵活运用图形知识解决实际问题。 知识回顾本学期我们学习了 哪些内容?学习了 20 以内的退位减法 、100以内的数与加法 … …学习了长方形、正方 形、平行四边形 … … 并会用图形拼图。学会了分类学会了用人民币购物。 知识整理图形与几何统计与概率 综合实践 数的运算数量关系20以内的退位减法100以内数的认识100以内的不进位加法和不退位减法100以内的进位加法运用加减法的意义解决简单的为题图形的认识长方形、正方形、平行四边形、三角形、圆数据分类物体、图形和数据分类主题活动有趣的拼图欢乐购物街图形与几何 1.你学过的平面图形都是什么样子的? 哪些物体的表面有这样的图形? 说一说。长方形三角形平行四边形正方形圆梯形图形与几何 用下面的物体能画出什么形状?(连线)分类分一分,再说一说这样分的理由。方法一:按形状分四边形三角形圆分类2.分一分,再说一说这样分的理由。方法二:按颜色分紫色蓝色分类 3 分一分,填一填。 25分类 3 分一分,填一填。 43 认识人民币 一 张 一 张 地数,( )张 1 角 是 1 元 。 一 张 一 张 地数,10 张 1 元是( )元 。 100 元里有( )个 1 元,100 元 里有( )个 10 元。 101010010 认识人民币 一套图书的价格是 30 元,一支钢笔的价格是 10 元 。张老 师买一套图书和一支钢笔,付给售货员一张100元 ,应找 回多少元? 304010010(元)4060(元)答:应找 回60元. 课堂练习 1. 数一数,填一填。3341 81 16 96 6 51 1 66课堂练习 2. 把下面的数分一分,填一填。16 418151196 6 66 41 81 16 96 6 51 1 66课堂练习 2. 还可以怎样分?16 418151196 6 66 比50小的数比50大的数课堂练习3.分一分,填一填。按颜色分 按形状分 长方 6 黄色 4 5 紫色 三角 5 课堂练习 4. 先调查下面物品的价格,再填空。 (1)这些物品中,价格最贵的是( ),最便宜的是( )。 (2)提出一个数学问题。 请学生分享收获,教师总结。培养学生总结能力,梳理知识体系。课堂小结课后作业1.让学生用所学图形设计一幅画,加深图形认识,培养创造力。2. 寻找家中的图形并记录下来,增强数学应用意识。

