湖北树施州2023_2024学年高二生物上学期期中试题含解析
展开
这是一份湖北树施州2023_2024学年高二生物上学期期中试题含解析,共21页。试卷主要包含了本试卷主要考试内容等内容,欢迎下载使用。
注意事项:
1.答题前,考生务必将自己的姓名、考生号、考场号、座位号填写在答题卡上。
2.回答选择题时,选出每小题答案后,用铅笔把答题卡上对应题目的答案标号涂黑。如需改动,用橡皮擦干净后,再选涂其他答案标号。回答非选择题时,将答案写在答题卡上。写在本试卷上无效。
3.考试结束后,将本试卷和答题卡一并交回。
4.本试卷主要考试内容:人教版必修1、2,选择性必修1第1~3章。
一、选择题:本题共18小题,每小题2分,共36分。在每小题给出的四个选项中,只有一项是符合题目要求的。
1. 细胞器是细胞质中具有特定形态结构和功能的微器官。也称为拟器官或亚结构。它们组成了细胞的基本结构,使细胞能正常地工作和运转。关于细胞器的说法正确的是()
A. 真核细胞的细胞器在细胞质中的分布与细胞的功能相适应
B. 叶绿体合成的ATP通过核孔进入细胞核提供直接能量来源
C. 性激素的合成场所是附着于粗面内质网上的核糖体
D. 生物膜系统由细胞膜、核膜以及各种细胞器共同构成的
【答案】A
【解析】
【分析】生物膜系统为细胞中所有的膜结构,包括细胞膜,细胞器膜和核膜等。
【详解】A、真核细胞的细胞器在细胞质中的分布与细胞的功能相适应,比如心肌细胞耗能多,所以线粒体含量高于其他细胞;胰腺细胞内质网和高尔基体更发达一些,A正确;
B、叶绿体光反应产生的ATP在叶绿体中被运用,而不通过核孔进入细胞核,B错误;
C、性激素属于脂质,在滑面内质网上合成,C错误;
D、生物膜系统为细胞中所有的膜结构,包括细胞膜,细胞器膜和核膜等,D错误。
故选A。
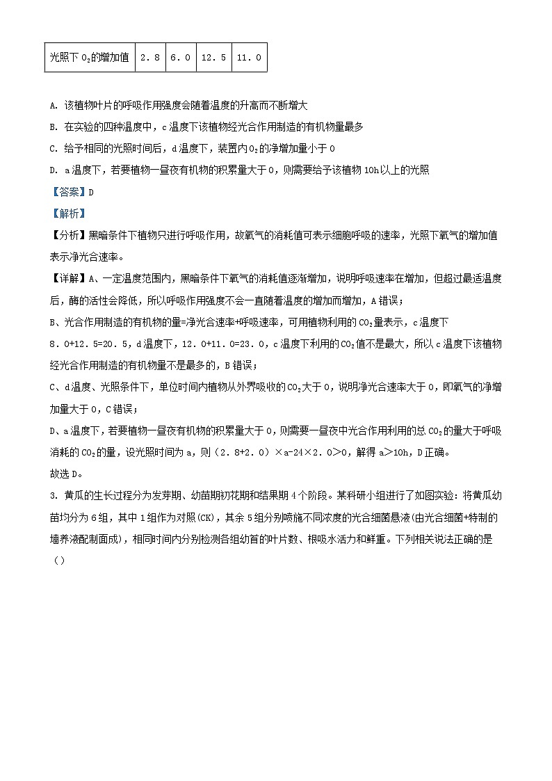
2. 某人取某种植物生长状态一致的新鲜叶片,用打孔器打出若干圆片,将圆片平均分成四组,在其他条件相同且适宜的情况下,分别置于四种温度不同(ahB>hA,C错误;
D、B种子未消毒,由于有细菌等微生物的存在,在单位时间内,呼吸作用强度大于A,消耗的氧气多释放的热能更多,B温度计读数比A高;相同质量的B糖类与相同质量的C脂肪相比,耗氧量要小释放的能量少,B温度计读数比C低,因此温度计读数TC最高,TA最低,D正确。
故选D。
5. 连续分裂的细胞,从形成子细胞开始到再一次形成子细胞结束为一个细胞周期,细胞周期按时间顺序可分为四个时期:G1、S、G2和M期,各时期所发生的变化以及调控因子如图所示。有关叙述正确的是()
A. 离开细胞周期进入G0期的人体细胞有癌细胞和神经细胞
B. G1主要生理变化是DNA和蛋白质的合成,为进入分裂间期做准备
C. 在细胞周期中的变化推测Whis蛋白浓度降低可以促进细胞分裂
D. 采用胸腺嘧啶核苷(TdR)双阻断、利用过量TdR能阻碍DNA合成,可使所有细胞停留在S/G2交界处
【答案】C
【解析】
【分析】有丝分裂分为:DNA合成前期(G1期)、DNA合成期 (S期)与DNA合成后期(G2期),分裂期(M期);G1期、S期和G2期共同组成间期,细胞要连续经过G1→S→G2→M。
【详解】A、癌细胞是不受机体控制的、恶性增殖的细胞,处于细胞周期中,神经细胞为是高度分化的细胞,当受到某种刺激时可恢复分裂能力,可看做是G0时期的细胞,A错误;
B、G1为遗传物质DNA合成做准备,B错误;
C、如图1结果显示,进入细胞间期的G1期后,Whis蛋白浓度逐渐升高,之后恢复到一般水平;由此推测Whis蛋白浓度降低可以促进细胞分裂,C正确;
D、过量TdR能阻碍DNA合成,可使除S期外的其余细胞均停留在G1/S交界,D错误。
故选C。
6. 现代进化论坚持达尔文的渐变论思想和自然选择的创造性作用,强调进化是群体在长时期的遗传上的变化,通过突变成重组、选择、漂变、迁移和隔离等因素的作用,整个群体的基因组成就会发生变化,造成生殖隔离,演变为不同物种。下列叙述错误的是()
A. 生物对环境的适应,具有有利变异的个体都能成功的生存和繁衍后代
B. 工蜂不能繁殖后代,它们适用于采集花粉的性状在进化上仍有意义
C. 突变和基因重组引起基因频率发生变化,自然选择导致基因频率定向改变
D. 恐龙的灭绝为动物的兴盛腾出了空间,也影响到若干其他物种的进化和发展
【答案】A
【解析】
【分析】现代生物进化理论的基本观点:种群是生物进化的基本单位,生物进化的实质是种群基因频率的改变。突变和基因重组,自然选择及隔离是物种形成过程的三个基本环节,通过它们的综合作用,种群产生分化,最终导致新物种形成。在这个过程中,突变和基因重组产生生物进化的原材料,自然选择使种群的基因频率定向改变并决定生物进化的方向,隔离是新物种形成的必要条件。引起基因频率变化的因素有突变和基因重组、自然选择、迁入和迁出、遗传漂变等。
【详解】A、具有有利变异的个体,在一定的环境的选择作用下,可遗传变异会赋予某些生物个体生存和繁殖的优势,经过代代繁殖,群体中这样的个体就会越来越多,并非都能生存和繁衍,A错误;
B、工蜂虽然不能繁殖后代,但它们适于采集花粉的性状在进化上仍是有意义的。 因为决定这些性状(有利变异)的基因存在于蜂王和雄蜂的基因组中,可以遗传给后代。 也正是由于工蜂有这些性状,才能使蜂王获得充足的食物来繁殖后代,B正确;
C、突变和基因重组会引起基因频率发生变化,自然选择则会导致基因频率定向改变,C正确;
D、恐龙的灭绝为动物的兴盛腾出了空间,同时它的消失也影响到若干其他物种的进化和发展,D正确。
故选A。
7. 红眼突变型果蝇有朱红眼、朱砂眼和猩红眼等类型,朱红眼(a)、朱砂眼(b)和猩红眼(d)三个基因分别位于2号、X和3号染色体上,某研究团队还发现了一种新的亮红眼(E或e)突变型果蝇,为探究亮红眼基因突变体的形成机制,设计了亮红眼突变型果蝇与野生型果蝇进行正交和反交实验,F1均为野生型,F2野生型与亮红眼表型比为3:1,亮红眼果蝇雌雄个体数相当下列叙述错误的是()
A. 亮红眼是一种位于常染色体上的隐性突变
B. 控制朱砂眼与朱红眼的基因位于两对同源染色体上,遵循自由组合定律
C. 亮红眼与猩红眼果蝇杂交,后代无野生型,推测亮红眼基因与猩红眼基因是等位基因
D. 亮红眼与色素合成量减少有关,该基因通过控制色素直接控制生物体的性状
【答案】D
【解析】
【分析】亮红眼突变型果蝇与野生型果蝇进行正交和反交实验后,F1均为野生型,说明野生型为显性,且基因位于常染色体上。
【详解】A、亮红眼突变型果蝇与野生型果蝇进行正交和反交实验,F1均为野生型,F2野生型与亮红眼表型比为3:1,说明野生型为显性性状,亮红眼为隐形性状,亮红眼果蝇雌雄个体数相,说明亮红眼是一种位于常染色体上的隐性突变,A正确;
B、由题可知,控制朱砂眼与朱红眼的基因分别位于X和2号染色体上,属于非等位基因,遵循自由组合定律,B正确;
C、亮红眼与猩红眼果蝇杂交,后代无野生型,可以推测亮红眼的基因是猩红眼基因突变而来的,即亮红眼基因与猩红眼基因是等位基因,C正确;
D、亮红眼与色素合成量减少有关,而色素的合成量与酶的种类和含量有关,基因通过控制酶的合成间接控制生物的性状,D错误。
故选D。
8. 同源染色体是一条来自父方,一条来自母方,有丝分裂中期看到的长度和着丝粒位置相同的两条染色体,或减数分裂时看到的两两配对的染色体,它们的形态、大小和结构一般相同,每种生物染色体的数目是一定的,它们的同源染色体的对数也一定。某种生物含有8对同源染色体,其DNA分子都已用H标记的一个精原细胞,移入不含3H标记培养液中,让其进行细胞分裂。判断该细胞中染色体的标记情况,正确的是()
A. 若进行减数分裂,则产生的4个精子中的染色体有半数含有3H标记
B. 若进行减数分裂,则某个时期的初级精母细胞中有8条染色体含有3H标记
C. 若进行有丝分裂,则处于第二次有丝分裂中期时有16条染色体含有3H标记
D. 若进行有丝分裂,则处于第三次有丝分裂中期时有8~16条染色体含有3H标记
【答案】C
【解析】
【分析】减数分裂过程:(1) 减数第一次分裂间期:染色体的复制;
(2) 减数第一次分裂:①前期:联会,同源染色体上的非姐妹染色单体交叉互换;②中期:同源染色体成对的排列在赤道板上;③后期:同源染色体分离,非同源染色体自由组合;④末期:细胞质分裂;
(3) 减数第二次分裂过程:①前期:核膜、核仁逐渐解体消失,出现纺锤体和染色体;②中期:染色体形态固定、数目清晰;③后期:着丝点分裂,姐妹染色单体分开成为染色体,并均匀地移向两极;④末期:核膜、核仁重建、纺锤体和染色体消失;
【详解】A、进行减数分裂时,精原细胞只复制一次,根据DNA分子的半保留复制,所有DNA分子复制后都是一条链含有3H标记,一条链不含3H标记,所有染色体都含有3H标记,若进行减数分裂,则产生的4个精子中全部的染色体有3H,A错误;
B、若进行减数分裂,精原细胞只复制一次,根据DNA分子的半保留复制,所有DNA分子复制后都是一条链含有3H标记,一条链不含3H标记,所有染色体都含有3H标记,则某个时期的初级精母细胞中有16条,B错误;
C、在普通培养液中第一次有丝分裂产生的子细胞的DNA分子中仅有1条链被标记,故第二次有丝分裂中期时,每条染色体的2条染色单体中仅有1条染色单体具有放射性,则处于第二次有丝分裂中期时有16条,C正确;
D、由于第二次有丝分裂后期时两条子染色体随机移向细胞的两极,因此第二次分裂结束后产生的子细胞中的具有放射性的染色体的数目不确定,可能是0条,最多可能是16条;该细胞再经过染色体的复制,则处于第三次有丝分裂中期时有0~16条染色体含有3H标记,D错误。
故选C。
9. 某哺乳动物体内细胞不同分裂时期的模式图,下列叙述错误的是()
A. 该哺乳动物的性别是雌性其配子是在卵巢中形成的
B. 甲细胞中基因分布情况可判断在减数分裂过程中发生了基因突变或基因重组
C. 乙细胞合有同源染色体,处于有丝分裂后期含有4个的染色体组
D. 若丁细胞是由甲细胞分裂产生的,则丁细胞产生的子代细胞基因组成有2种
【答案】B
【解析】
【分析】甲细胞中有四分体,处于减数第一次分裂前期;乙细胞含有同源染色体,呈现的特点是:着丝点分裂后形成的两条子染色体分别移向细胞两极,据此可判断处于有丝分裂后期;丙细胞呈现的特点是:同源染色体分离,处于减数第一次分裂后期,又因其细胞膜从偏向细胞一极的部位向内凹陷,所以丙细胞的名称是初级卵母细胞,该生物个体的性别为雌性。丁细胞不含同源染色体,且每条染色体的着丝点排列在赤道板上,处于减数第二次分裂中期。
【详解】A、由丙细胞呈现的进行不均等分裂的特点可推知:该哺乳动物的性别是雌性,A正确;
B、甲细胞中有四分体,处于减数第一次分裂前期,基因突变是发生在分裂间期DNA复制过程中,基因重组发生在减数第一次分裂后期非同源染色体的自由组合过程中,B错误;
C、由图可知,乙细胞处于有丝分裂后期,含有同源染色体,有4个染色体组,C正确;
D、若丁细胞是由甲细胞分裂后形成的次级卵母细胞,丁细胞中组成大的染色体的两条姐妹染色单体分别含有A和a基因,而组成小的染色体的两条姐妹染色单体均含有b基因,因此一个丁细胞产生的生殖细胞基因组成可能是Ab或 ab,D正确。
故选B。
10. 利用放射性同位素标记的新技术,赫尔希和察斯在1952年完成了噬菌体侵染细菌的实验,下列叙述错误的是()
A. 观察噬菌体侵染细菌,在潜伏后期可以利用光学显微镜看到细菌的裂解现象
B. 若要大量制备用35S标记的噬菌体,不能用含35S的培养基直接培养噬菌体
C. 合成新的噬菌体蛋白质外壳需要噬菌体的DNA和细菌的氨基酸
D. DNA中含有C、H、O、N、P元素,该实验中常用15N和32P来标记噬菌体的DNA
【答案】D
【解析】
【分析】赫尔希和蔡斯在1952年完成的噬菌体侵染细菌的实验中使用的T2噬菌体是专门寄生在大肠杆菌的病毒,在侵染过程中T2噬菌体的蛋白质外壳留在外面,DNA进入大肠杆菌,利用大肠杆菌的核苷酸和氨基酸合成子代病毒。
【详解】A、在噬菌体侵染细菌的过程中,随着侵染时间的延长,细菌会因承载的噬菌体过多而裂解,细菌可以在光学显微镜下观察到,因此在潜伏后期可以利用光学显微镜看到细菌裂解的现象,A正确;
B、噬菌体是病毒,只能寄生在活细胞中才能生存和繁殖,因此不能用不含活细胞的培养基直接培养,B正确;
C、新的噬菌体是在细菌内合成的,合成其蛋白质外壳要以噬菌体的DNA为模板,先进行转录在进行翻译合成,在此过程中需要噬菌体的DNA以及细菌提供的氨基酸,C正确;
D、DNA含有C、H、O、N、P元素,蛋白质中含有C、H、O、N、S元素,该实验中常用32P来标记噬菌体的DNA,35S来标记噬菌体的蛋白质,D错误。
故选D。
11. 家禽性别决定为ZW型,鸡的快慢羽性状是由Z染色体上基因控制,常被用于初生雏鸡的鉴别。快羽雏鸡主翼羽长于覆主翼羽,慢羽情鸡翅膀羽毛表观多样,包括主翼羽和覆主翼羽等长、主翼羽短于覆主翼羽以及只见覆主翼羽和主黄羽还未长出。错误的是()
A. 若慢羽为显性,选择表型为慢羽雌鸡与快羽雄鸡的纯种鸡进行杂交,根据子一代羽毛表现即可分辨雌雄进行选育
B. 野生型鸡的快羽有利于运动,能快速躲避天敌和获取食物,进而容易生存下来
C. 慢羽鸡羽毛多样性可能是变异导致的,也可能是环境因素影响的
D. 鸡种群内存在的基因重组、基因突变和染色体变异,是由自然选择定向作用的
【答案】D
【解析】
【分析】表型是基因型和环境条件共同作用的结果。
可遗传变异包括基因重组、基因突变和染色体变异。
【详解】A、慢羽雌鸡与快羽雄鸡纯种鸡进行杂交,子一代中慢羽为雄鸡,快羽为雌鸡,慢羽雄鸡与快羽雌鸡纯种鸡进行杂交,子一代中不管雄鸡,还是雌鸡均为慢羽。因此,利用慢羽雌鸡与快羽雄鸡纯种鸡进行杂交,根据子一代羽毛表现便分辨出雏鸡雌雄,A正确;
B、快羽有利于运动,快速躲避天敌和获取食物,进而生存下来。慢羽不利于运动,容易被天敌吃掉而淘汰。因此,自然选择导致野生型鸡羽毛几乎全为快羽,B正确;
C、性状是由基因和环境共同决定的,慢羽鸡羽毛多样性的原因可能是变异导致的,也可能是环境因素影响的,C正确;
D、鸡种群内存在基因重组、基因突变和染色体变异,三者都是随机的、不定向的,D错误。
故选D。
12. 人体如果长期处于高温的环境下,可能会中暑,中暑分为热痉挛、热衰竭和热射病三种类型,体温调节障碍、水电解质代谢紊乱以及有效循环血量减少等都是中暑的诱因。下列关于在高温的环境下进行重体力劳动激烈运动后的叙述,不正确的是()
A. 有氧呼吸产生CO2过多会刺激脑干的呼吸中枢,呼吸加深加快,将多余的CO2排出体外
B. 运动过程中出汗增加,补充清水后内环境可恢复稳态
C. 交感神经兴奋增强,使心跳加快血管收缩,胃肠平滑肌蠕动变慢
D. 血浆诊透压升高,刺激下丘脑的涉透压感受器,抗利尿教素分泌增加,尿量生成减少
【答案】B
【解析】
【分析】1、人体缺水时,细胞外液渗透压升高,刺激下丘脑渗透压感受器兴奋,一方面由下丘脑合成分泌、垂体释放的抗利尿激素增多,促进肾小管和集合管重吸收水。另一方面大脑皮层产生渴感,调节人主动饮水,使细胞外液渗透压降低。
2、副交感神经的主要功能是使瞳孔缩小,心跳减慢,皮肤和内脏血管舒张,小支气管收缩,胃肠蠕动加强,括约肌松弛,唾液分泌增多等。副交感神经和交感神经两者在机能上一般相反,有相互拮抗作用。
【详解】A、有氧呼吸产生二氧化碳过多时会刺激脑干中的呼吸中枢,使呼吸加深加快,将多余的二氧化碳排出体外,A正确;
B、脱水会伴随着无机盐的丢失,如果此时只喝水不补充盐,稳态遭到破坏后会引起细胞代谢紊乱,B错误;
C、交感神经兴奋增强,使心跳加快血管收缩,胃肠平滑肌蠕动变慢,C正确;
D、血浆渗透压升高,刺激位于下丘脑的渗透压感受器,使下丘脑分泌的抗利尿激素增加,并经垂体释放促进肾小管和集合管对水的的重吸收加强,使尿量减少,D正确。
故选B。
13. Na+-K+泵又称钠钾转运体,是蛋白质分子,进行离子交换保持质内高钾,膜外高钠的不均匀离子分布。某种药物可以特异性阻断细胞膜上的Na+-K+泵,肌肉细胞上广泛存在Na+、K+泵和Na+-Ca2+交换体,细胞中钙离子浓度升高可引起心肌收缩。叙述错误的是()
A. 细胞外钠离子进入细胞内减少,心肌收缩力加强
B. 细胞膜上Na+-Ca2+交换体的活动加强,细胞内钙离子浓度增加
C. 特异性阻断细胞膜上的Na+-K+泵,细胞内液的钾离子浓度降低
D. 药物处理后,细胞膜的通透性发生改变,动作电位期间钠离子的内流量减少
【答案】B
【解析】
【分析】细胞膜内外的离子分布:钠离子在细胞外的浓度高于细胞内,钾离子浓度在细胞内高于细胞外,然后结合题意分析,“已知Na+-K+泵工作时,每水解1个ATP分子向细胞膜外泵出3个Na+,同时向膜内泵入2个K+”,说明钠离子和钾离子都是逆浓度运输,所以是属于主动运输。
【详解】A、细胞中钙离子浓度升高,会使细胞外钠离子进入细胞内减少,此时心肌收缩力加强,A正确;
B、结合图示可以看出,细胞膜上Na+-Ca2+交换体的活动加强,会引起细胞内钙离子浓度减小,B错误;
C、特异性阻断细胞膜上的Na+-K+泵,则进入细胞内的钾离子和运出细胞的钠离子减少,会导致细胞内液的钾离子浓度降低,C正确;
D、某种药物可以特异性阻断细胞膜上的Na+-K+泵,则药物处理引起细胞膜的通透性发生改变,该处理导致流出细胞的钠离子减少,则会引起动作电位期间钠离子的内流量减少,D正确。
故选B。
14. 人体内的细胞外液构成了细胞生活的液体环境,有关叙述不正确的是()
A. 肿瘤细胞侵入并堵塞毛细淋巴管会导致组织水肿
B. 小肠上皮细胞直接生活的内环境有肠液和组织液
C. 镰刀型细胞贫血症患者内环境中含有葡萄糖,也含细胞呼吸酶
D. 神经递质和激素的合成以及丙酮酸的氧化分解都不是发生在内环境中的
【答案】B
【解析】
【分析】人体的细胞外液血浆、淋巴和组织液构成了人体的内环境,凡是血浆、淋巴、组织液的成分,都是内环境的成分。内环境的成分有:机体从消化道吸收的营养物质;细胞产生的代谢废物如尿素;机体细胞分泌的物质如激素、分泌蛋白等;氧气、二氧化碳。
【详解】A、肿瘤细胞侵入并堵塞毛细淋巴管会导致组织液中的成分增多,导致组织水肿,A正确;
B、肠液属于与外界相通的液体,不属于内环境,B错误;
C、正常情况下呼吸酶存在于细胞内, 但镰刀型细胞贫血症患者体内红细胞容易破裂,有可能内环境中含有葡萄糖,也含呼吸酶,C正确;
D、经递质和激素的合成发生在细胞内,丙酮酸氧化分解成二氧化碳和水发生在细胞内,故均不是发生在内环境中的生理生化反应,D正确。
故选B。
15. 用电极刺激反射弧结构的神经元和骨骼肌,放置在神经元上的电流表用于记录神经元的兴奋电位,下列叙述正确的是()
A. 刺激神经元产生的兴奋传到骨骼肌引起的收缩属于反射
B. 将该反射弧放入较低浓度的钠盐培养液中,兴奋时神经元Na+浓度膜内高于膜外
C. 动作电位恢复为静息电位,膜上的钾离子通道打开,使钾离子外流
D. 刺激传出神经,不能测量到电位变化且骨骼肌不收缩,表明骨骼肌受损
【答案】C
【解析】
【分析】神经调节的基本方式是反射,反射的发生需要完整的反射弧和一定条件的刺激,反射的结构基础是反射弧,反射弧由感受器、传入神经、神经中枢、传出神经和效应器组成。
【详解】A、刺激神经元产生的兴奋传到骨骼肌引起的收缩这一过程没有经过感受器(即没有经过完整的反射弧),因此不属于反射,A错误;
B、将该反射弧放入较低浓度的钠盐培养液中,兴奋时神经元兴奋部位Na+内流,会降低动作电位峰值,但由于Na+-K+泵的存在,Na+浓度始终是膜内低于膜外,B错误;
C、动作电位恢复为静息电位,膜上的钾离子通道打开,使钾离子外流,膜电位由外负内正变为外正内负,C正确;
D、刺激传出神经,不能测量到电位变化且骨骼肌不收缩,表明传出神经受损,D错误。
故选C。
16. 在医疗中,小剂量可卡因麻醉效果好,穿透力强,主要用于表面麻醉;剂量增大则心律增快,呼吸急促,出现呕吐震颤痉挛惊厥等现象。若大剂量则导致死亡,一剂70毫克的可卡因可使体重70公斤的人当场丧命。珍惜生命,远离毒品。错误的是()
A. 初吸食毒品者精神兴奋可能是突触后膜上的受体容易与神经递质结合
B. 正常健康人体内,有神经递质与受体结合后会在突触间隙处迅速被降解
C. 吸食毒品后容易兴奋原因可能是毒品增加了突触前膜对神经递质的重新回收
D. 长期吸食毒品者精神萎靡其原因可能是突触后膜受体减少而不易与神经递质结合
【答案】C
【解析】
【分析】兴奋在神经元之间需要通过突触结构进行单向传递,突触包括突触前膜、突触间隙、突触后膜,其具体的传递过程为:兴奋以电流的形式传导到轴突末梢时,突触小泡释放递质(化学信号),递质作用于突触后膜,引起突触后膜产生膜电位(电信号),从而将兴奋传递。
【详解】A、长期使用可卡因可使中枢神经系统长时间暴露在高浓度的多巴胺环境下,突触后膜受体会减少而不易与递质结合,故初吸食毒品者突触后膜上的受体更易与神经递质结合,A正确;
B、正常人体内,有的神经递质与受体结合后会在突触间隙处迅速被降解,B正确;
C、吸食可卡因后,可卡因回使转运蛋白失去回收多巴胺的功能,于是多巴胺就留在突触间隙持续发挥作用,吸食毒品后容易兴奋,C错误;
D、中枢神经系统长时间暴露在高浓度的多巴胺环境下,会通过减少突触后膜受体数目来适应这种变化,突触变得不敏感,此时会表现为精神萎靡,D正确。
故选C。
17. 三高症是指高血压高血糖和高血脂症,是现代派生出来的“富贵病”,能单独存在,也能相互重关联。糖尿病人很容易同时患上高血压或高血脂症,而高血脂又是动脉硬化形成和发展的主要因素动脉硬化患者血管弹性差加剧血压升高。所以出现这三种中的任何一种,后期都易形成“三高症”。血糖血脂血压是体检的常规检查项目。下列错误的是()
A. 体检时所测血糖为相对恒定的血糖值,不能因消化吸收有明显的升高,也不能因代谢过盛有明显的降低,一般空腹8~10小时且最好在上午8.30以前进行检测
B. 若某学生每间隔0.5h小时测量,测得的三次血压值分别为:145/85mmHg、135/82mmHg、125/80mmHg。这段时间内副交感神经活动占据优势外周血管收缩
C. 血液中脂质水平与心血管疾病的发生率和致死率相关,某些脂蛋白与细胞表面的受体结合后被胞吞进入细胞使血液中脂蛋白的含量降低,从而降低血脂
D. 2型糖尿病主要是胰岛素作用效果差,也有胰岛素分泌不足的情况,可通过合理控制饮食,口服降糖药物治疗
【答案】B
【解析】
【详解】A、体检时所测血糖为相对恒定的血糖值,不能因消化吸收有明显的升高,也不能因代谢
过盛有明显的降低。因此--般空腹8~10小时,减少消化吸收的影响,且在上午8 : 30以前, 减少剧烈活动的影响,A正确;
B、若某学生每间隔0.5h小时测量,测得的三次血压值分别为:145/85mmHg、135/82mmHg、125/80mmHg。这段时间内交感神经兴奋性逐渐减弱,外周血管舒张,B错误;
C、血液中的脂质水平与心血管疾病的发生率和致死率相关,某些脂蛋白与细胞表面的受体结合后通过胞吞的方式进入细胞使血液中脂蛋白的含量降低,从而降低血脂,避免疾病的发生,C正确;
D、2型糖尿病的病因主要是胰岛素作用效果差,也有胰岛素分泌不足的情况,因此可通过合理控制饮食,口服降糖药物治疗,D正确。
故选B。
18. 下列有关生命活动调节的叙述,正确的有()
①糖尿病患者体内细胞吸收利用血糖的速率加快
②反射弧结构完整,给予适当的刺激即可出现反射活动
③垂体功能受损的动物会出现抗寒能力减弱等现象
④自主神经系统是脊神经的传出神经,包括交感神经和副交感神经
⑤长期服用性激素的人可导致性腺萎缩
A. 一项B. 两项C. 三项D. 四项
【答案】B
【解析】
【分析】1、反射的结构基础是反射弧,反射需要完整的反射弧参与;
2、甲状腺激素的分级调节过程:下丘脑→促甲状腺激素释放激素→垂体→促甲状腺激素→甲状腺→甲状腺激素,同时甲状腺激素还能对下丘脑和垂体进行负反馈调节;
3、胰岛素是机体内唯一降低血糖的激素,胰岛素能促进全身组织细胞对葡萄糖的摄取和利用,并抑制糖原的分解,进而降低血糖浓度。
【详解】①糖尿病患者血浆中葡萄糖浓度较高,组织细胞吸收利用血糖速率减慢,①错误;
②反射弧结构完整,给予适当的刺激后若大脑皮层有意识的控制,也不一定会出现反射活动,如成人可以控制排尿反射,②错误;
③下丘脑能分泌促甲状腺激素释放激素,促进垂体分泌促甲状腺激素,进一步促进甲状腺分泌甲状腺激素,进而促进新陈代谢,增加产热,因此垂体功能受损的动物会出现抗寒能力减弱等现象,③正确;
④自主神经系统是外周神经系统中控制内脏器官运动的传出神经(即脑神经和脊神经的传出神经),包括交感神经和副交感神经,④错误;
⑤由于性激素存在负反馈调节,服用性激素的人体内促性激素含量低于正常值,因此长期服用会导致性腺萎缩,⑤正确。
综合以上分析可知,③⑤正确。
故选B。
二、非选择题:本题共4小题,共64分。(除最后一空4分,其余每空3分)
19. 填空
(1)短暂性脑缺血是由于负责供应脑部血液的动脉血管短时间供血不足,引起相应动脉负责供血的脑组织发生暂时性功能障碍。脑缺血时,常表现为突然发作的头晕、眼花、眩晕、耳鸣、走路不稳,严重时意识模糊、双目失明或复视、单侧或双侧肢体无力与感觉异常、莫名其妙地摔倒、说话不流利等。神经细胞因氧气和葡萄糖供应不足而迅速发生不可逆的损伤或死亡。目前治疗手段仅在脑缺血后很短的时间内起作用,因此寻找新的快速起效的治疗方法十分迫切。正常情况下,神经细胞进行有氧呼吸,在细胞质基质中将葡萄糖分解为丙酮酸,丙酮酸进入线粒体彻底分解为____________。前两阶段产生的[H]通过线粒体内膜上的电子传递链将电子最终传递给O2,该过程释放的能量将H+泵到内外膜间隙,过程如图所示,随后H+顺浓度梯度通过V进到__________。
(2)根据调查林区空气中有较多的负氧离子,吸入人体后,可以调节大脑皮层的兴奋和抑制过程,提高机体免疫能力,并对慢性气管炎、失眠等有疗效。还有许多植物能分泌杀菌素,杀死周围的病菌,如桉树分泌的杀菌素,能杀死结核菌、肺炎病菌等。某绿色植物进行光合作用的示意图1表示,外界因素对光合作用影响的关系图2表示,请回答下列问题:
①图1中,若适当提高CO2浓度,短时间内图中C含量变化的原因是_____________________。
②经研究发现,该植物夜晚虽然能吸收CO2,却不能合成D,原因是______________________。
③图2中,如果X代表CO2的含量,则X主要通过影响____________(填光合作用阶段)来影响光合速率。
【答案】(1) ①. CO2和H2O ②. 线粒体基质,驱动ADP合成ATP
(2) ①. 二氧化碳的固定增强,C3含量会增多,C3的还原利用的[H]和ATP增多,导致[H](即图中C)含量下降 ②. 没有光照,不能进行光反应,不能为暗反应提供NADPH和ATP ③. 暗反应
【解析】
【分析】有氧呼吸:细胞在氧气的参与下,通过酶的催化作用,把糖类等有机物彻底氧化分解,产生出二氧化碳和水,同时释放出大量的能量的过程。
图1表示光合作用的示意图,图中ABCD分别表示:C5、C3、[H]、(CH2O),a表示二氧化碳的固定,b表示三碳化合物的还原;图2为外界因素对光合作用影响的关系图,影响光合作用的环境因素有:光照强度、CO2浓度、温度、含水量、矿质元素等,图中X因素可以为光照强度、CO2浓度、矿质元素。
【小问1详解】
有氧呼吸过程中,葡萄糖在细胞质基质分解为丙酮酸,然后丙酮酸在线粒体彻底分解为CO2和H2O。由图可知,图示上侧为线粒体内外膜间隙,下侧为线粒体基质,H+顺浓度梯度通过Ⅴ回到线粒体基质,驱动ATP合成。
【小问2详解】
若适当提高CO2浓度,二氧化碳的固定会增强,C3含量会增多,因此三碳化合物的还原利用的[H]和ATP增多,从而导致[H](即图中C)含量下降。
在夜间没有光照,不能进行光反应,不能生成[H]和ATP,因此暗反应中三碳化合物的还原将无法进行。
如果X代表CO2的含量,CO2用于用于暗反应中二氧化碳固定生成C3,即X通过影响暗反应来影响光合速率。
20. Ⅰ.下图为某家族的遗传系谱图,其中部分家庭成员血型已经请楚。已知该地区人群中决定血型的IA基因频率为0.1,IB基因频率为0.1,i基因频率为0.8,甲遗传病在男性群体中患病率为20%,4号个体不携带甲病致病基因,甲病基因(D/d)不位于X、Y同源区段上。
(1)在人群中,甲病的发病率男性_________女性。(填“高于”“低于”成”等于”)
(2)经过血型型检查发现9号个体为O血型,检查发现11号个体除了患有甲病之外,伴有性染色体三体,可初步判断11号个体的基因型可能为___________。经过对染色体分析,得知发生异常的可能原因是父方在______出现了分裂异常,产生了性染色体数目异常的配子,与母方产生的性染色体数目正常的配子发生了结合。
Ⅱ.科学家研究发现,基因的选择性表达以及表达水平的高低都是受调控的,这种调控会影响性状。某实验小鼠的毛色是由小鼠毛囊中黑色素细胞合成的色素控制的,酪氨酸是合成色素的前体物,酪氨酸在酯氨酸激酶的作用下可以合成多巴醌,B基因控制酪氨酸激酶的合成,b基因无法合成酪氨酸激酶,表现为白化小鼠,D基因可以表达黑色素合成酶,可以将多巴醌合成黑色素,d基因无法表达黑色素合成酶,多巴醌会转化成棕黄色素。B基因与D基因位于两对常染色体上。
(3)为探究某只白化雌鼠是否能表达成黑色素合成酶,选用基因型为BbDd的雄鼠与该雄鼠杂交,若子代的表型及比例为_____________,说明该白化雌鼠不能表达黑色素合成酶。
(4)在实验种群中,小鼠始终自由交配,经多代培养后,种群中棕黄色小鼠占全体小鼠的比例为31%,黑色小鼠占全体小鼠的比例为33%,从该种群中随机选取一只黑色離鼠和一只棕黄色雄鼠交配,产生的子代为白化鼠的概率是________。
【答案】(1)高于(2) ①. IAiXdXdY或IAiXdYY或iiXdXdY或iiXdYY ②. 减数第二次分裂后期
(3)黑色:棕黄色:白色=1:1:2
(4)9/64
【解析】
【分析】据题分析,黑色素的合成受两对等位基因B/b和D/d的控制,存在B基因能控制合成多巴醌,有D基因可将多巴醌合成黑色素,由于两对等位基因位于两对常染色体上,故遵循基因的自由组合定律。具体分析,黑色鼠基因型为B-D-,棕黄色鼠基因型为B-dd,白化鼠基因型为bb--。
【小问1详解】
某家族的遗传系谱图可以知道,3和4不患甲病得到6患甲病,则甲病是隐性病。题干,4号个体不携带甲病致病基因,甲病基因(D/d)不位于X、Y同源区段上,可知甲病是伴X染色体隐性遗传,该病在人群中发病率男性高于女性。
【小问2详解】
9号个体为O血型ii,8号个体为A血型IAi,则11号IAi或ii。若经过检查发现11号个体除了患有甲病之外,伴有性染色体三体,则可初步判断11号个体的基因型可能为IAiXdXdY或IAiXdYY或iiXdXdY或iiXdYY,经染色体分析,进一步得知发生异常的可能原因是父方在减数第二次分裂现了分裂异常,产生了性染色体数目异常的配子YY,与母方产生的性染色体数目正常的配子发生了结合形成XdYY。
【小问3详解】
黑色素的合成受两对等位基因B/b和D/d的控制,存在B基因能控制合成多巴醌,有D基因可将多巴醌合成黑色素,由于两对等位基因位于两对常染色体上,故遵循基因的自由组合定律。具体分析,黑色鼠基因型为B-D-,棕黄色鼠基因型为B-dd,白化鼠基因型为bb--。白化雌鼠基因型为bb_ _为探究白化雌鼠是否能表达成黑色素合成酶,即有没有D基因,若选用基因型为BbDd的雄鼠与该雄鼠杂交,bb_ _×BbDd,若白化雌鼠不能表达黑色素合成酶,即该白化雌鼠基因型为bbdd。bbdd×BbDd后代黑色:棕黄色:白色=1:1:2。
【小问4详解】
种群中棕黄色小鼠(B_dd) 占全体小鼠的比例为 31.36%,黑色小鼠 (B _D_)占全体小鼠的比例为 32.64%,则白化小鼠占全体小鼠的比例为1-31.36%-32.64%=36%,单独看B/b基因,因为60%×60%=36%,所以b基因频率为60%,则B基因频率为1-60%=40%(或0.4)。从该种群中随机选取一只黑色雌鼠 (B_D_) 和一只棕黄色 (B_dd) 雄鼠交配,要得到白化bb__子代,只需要考虑B/b基因,黑色雌鼠和棕黄色雄鼠基因型都应为Bb,黑色小鼠中Bb的概率为60%×40%×2÷(40%×40%+60%×40%×2) =3/4,而棕黄色小鼠中Bb的概率同样为3/4,故产生的子代为白化鼠的概率为3/4×3/4×1/4=9/64。
21. 作为一个开放系统,细胞可以通过内环境与外界环境进行物质交换。内环境稳态的维持与人体健康有密切的关系,健康是人生最宝贵的财富,图1是人体组织处内环境示意图,图2是①②③三名受试者在摄入一定量的葡萄糖后人体内血糖含量变化示意图,a表示仅对②号受试者静脉注射了一定量的某种激素。请分析回答下列问题:
(1)构成内环境的是图中的__________;B液水分的主要来源有_____________。
(2)食盐过多也是引发高血压的一个重要原因,高盐饮食会导致血液量增多,原因是_________。
(3)氧气通过自由扩散进出组织细胞,红细胞所携带的氧气到达组织细胞中彻底被利用,至少需要经过_______层磷脂分子层。
(4)检查发现,①号个体在感染某种病毒后导致机体对激素的敏感性降低。若对①号受试者静脉注射一定量的②号同种激素,发现曲线下降程度很小,可能的原因是________________________。
【答案】(1) ①. A液、B液和C液 ②. A液、C液及消化道
(2)过多食盐进入血液后导致血浆渗透压升高,通过渗透作用使组织液的水分进入血浆,从而血液量增多
(3)12(4)靶细胞的表面缺乏胰岛素受体或胰岛索受体被破坏
【解析】
【分析】分析图1可知,A液为组织液,B液为血浆,C液为淋巴。人体血糖在胰岛素和胰高血糖素的共同作用下维持在一定范围内,胰岛素是人体内唯一具有降低血糖的激素。分析图2可知,受试者①血糖高于正常值,且摄入血糖后血糖浓度较高,可能为糖尿病患者,②血糖高于正常人,在a时间注射某激素后血糖迅速降低,可能注射了胰岛素,③为正常人的血糖浓度变化。
【小问1详解】
内环境指由细胞外液构成地液体环境,细胞外液包括组织液、血浆和淋巴液,分别为图中的A液、B液和C液;B液为血浆,其水分的主要来源有A液组织液、C液淋巴,以及通过消化道消化吸收的水分。
【小问2详解】
摄入过多食盐时,通过消化吸收进入血浆,导致血浆渗透压升高,组织液中的水分通过渗透作用进入血浆,使血液总量增多,血压升高。
【小问3详解】
红细胞所携带的氧气到达组织细胞中彻底被利用需要经过红细胞膜(2层磷脂分子层)、毛细血管壁(2层细胞膜,4层磷脂分子层)、组织细胞膜(2层磷脂分子层)、线粒体膜(2层膜,4层磷脂分子层),共12层磷脂分子层。
【小问4详解】
激素发挥作用时需要与靶细胞表面的受体结合,若对①号受试者静脉注射了一定量的胰岛素,其血糖下降程度很小,则可能是胰岛素的靶细胞表面缺乏受体或受体被破坏,不能促进靶细胞加速吸收利用血糖。
22. 下丘脑是脑的重要组成部分,其中有体温调节中枢、水平衡的调节中枢等,还与生物节律等的控制有关。下图表示参与人体的部分调节过程,请回答下列问题:
(1)机体在寒冷环境中通过打寒战以维持体温,请写出该过程的信息传递途径________。
(2)腺体A分泌激素的过程存在反馈调节,在反馈调节中,该激素的靶器官有__________________
(3)当人饮水不足或吃的食物过成时,组胞外渗透压会升高,下丘脑中的渗透压感受器会受到刺激。这个刺激一方面_______________;另一方面促使下丘脑分泌、垂体释放的某激素增加,从而促进对水分的重吸收,减少了尿量的排出,保留了体内的水分,使细胞外液的渗透压趋向于恢复正常。
(4)研究发现,口服葡萄糖才会刺激小肠黏膜分泌肠促胰岛素肽(GIP),GIP是一种葡萄糖依赖性信号分子,在高血糖水平下可显著促进胰岛素的分泌,在低血糖水平下不能促进胰岛素分泌。请用以下实验材料验证肠促胰岛素肽的作用,写出实验步骤井预期实验结果。
实验材料:GIP溶液、饥饿的健康小鼠若干、进食不久的健康小鼠若干、高浓度的葡萄糖溶液、必需的检测设备。
实验步骤:
①取_________________的健康小鼠若干随机分为3组,编号为甲、乙、丙组,分别测定胰岛素浓度并记录。
②甲组静脉注射适量GIP溶液,乙组静脉注射等量高浓度的葡萄糖溶液,丙组静脉注射等量高浓度的葡萄糖溶液和GIP溶液。
③一段时间后,_________________________。
预期结果和结论:______________________。
【答案】(1)皮肤冷觉感受器→传入神经→下丘脑体温调节中枢→传出神经→骨骼肌
(2)下丘脑和垂体(3)传至大脑皮层,通过产生渴觉来直接调节水的摄入量
(4) ①. ①生长状况相同的饥饿③分别测定甲、乙、丙组小鼠的胰岛素浓度,并计算平均值 ②. 丙组胰岛索浓度显著高于甲组和乙组 ③. (静脉注射葡萄糖不刺激小肠黏膜分泌肠促胰岛素肽,)肠促胰岛素肽在高血糖水平下可显著促进胰岛素的分泌,在低血糖水平下不能促进胰岛素分泌
【解析】
【分析】下丘脑地位和功能:
①感受:渗透压感受器感受渗透压升降,维持水代谢平衡。
②传导:可将渗透压感受器产生的兴奋传导至大脑皮层,使之产生渴觉。
③分泌:分泌促激素释放激素,作用于垂体,使之分泌相应的激素或促激素。在外界环境温度低时分泌促甲状腺激素释放激素,在细胞外液渗透压升高时促使垂体释放抗利尿激素。
④调节:体温调节中枢、血糖调节中枢、渗透压调节中枢。
【小问1详解】
机体在寒冷环境中通过打寒战增加产热以维持体温,该反射活动发生涉及的反射弧为皮肤冷觉感受器→传入神经→下丘脑体温调节中枢→传出神经→骨骼肌。
【小问2详解】
受到寒冷刺激时,下丘脑可通过垂体促进腺体A的分泌活动从而调节体温,即下丘脑分泌促甲状腺激素释放激素,通过作用于垂体促进腺体A分泌甲状腺激素来提高细胞代谢速率,增加产热,腺体A分泌的甲状腺激素含量上升会对下丘脑和垂体的分泌活动起到抑制作用,即腺体A即甲状腺分泌甲状腺激素的过程存在分级调节和反馈调节过程,可见甲状腺激素反馈调节的靶器官是下丘脑和垂体。
【小问3详解】
当人饮水不足或吃的食物过咸时,细胞外渗透压会升高,下丘脑中的渗透压感受器会受到刺激产生兴奋。并将兴奋传至大脑皮层产生渴觉,从而主动饮水;另一方面促使下丘脑分泌、垂体释放的某激素,即抗利尿激素含量增加,该激素作用于肾小管和集合管,从而促进对水分的重吸收,减少了尿量的排出,保留了体内的水分,使细胞外液的渗透压趋向于恢复正常。
【小问4详解】
根据题干中提供的信息“GIP是一种葡萄糖依赖性信号分子,在高血糖水平下可显著促进胰岛素的分泌,在低血糖水平下不能促进胰岛素分泌”,本实验是验证下性实验,实验过程中的自变量是是否使用GIP,同时需要设计高血糖水平条件,因而可以通过设计对照实验证明GIP的作用,其具体实验步骤为:
①取(生长状况相同的)饥饿的健康小鼠若干只,随机分成3组,编号为甲、乙、丙组,分别测定胰岛素浓度并作记录;
②甲组静脉注射适量GIP溶液,乙组静脉注射等量高浓度葡萄糖溶液,丙组静脉注射等量高浓度葡萄糖溶液和GIP溶液;
③一段时间后,分别测定甲、乙、丙组小鼠的胰岛素浓度,并计算平均值。
温度
相对值/(mg·h-1)
a
b
c
d
黑暗下O2的消耗值
2.0
4.0
8.0
12.0
光照下O2增加值
2.8
6.0
12.5
11.0
相关试卷
这是一份湖北省2023_2024学年高二生物上学期期中试题含解析,共20页。试卷主要包含了选择题的作答,非选择题的作答等内容,欢迎下载使用。
这是一份湖北省武汉市2023_2024学年高二生物上学期期中试题含解析,共19页。试卷主要包含了选择题的作答,非选择题的作答,45等内容,欢迎下载使用。
这是一份湖北剩州市2023_2024学年高二生物上学期9月月考试题含解析,共25页。

