所属成套资源:【寒假自习】人教版 初中地理 七年级上册 知识讲义+专项训练(原卷版+解析版)
【寒假专项训练】人教版 初中地理 七年级上册 专项训练 1.2 地球与地球仪(原卷版+解析版)
展开
这是一份【寒假专项训练】人教版 初中地理 七年级上册 专项训练 1.2 地球与地球仪(原卷版+解析版),文件包含寒假专项训练人教版初中地理七年级上册专项训练12地球与地球仪原卷版docx、寒假专项训练人教版初中地理七年级上册专项训练12地球与地球仪解析版docx等2份试卷配套教学资源,其中试卷共13页, 欢迎下载使用。
1.读下图,回答下列问题。
(1)图中通过A、C两点,连接南北两极的 (选填“半圆“、”圆“),A是0度经线,此线又称 线。
(2)写出图中B点的经纬度位置 。
(3)从南北半球看,C点位于 半球,从东西半球看,D点位于 半球。
(4)图中A点位于B点的 方向。
【答案】(1) 半圆 本初子午
(2)(40°N,60°E)
(3) 南 东
(4)西南
【详解】(1)从图中可以看出,AC两点处在同一条经线上,经线是连接南北两极的半圆形弧线。经线又称为子午线,0度经线是划分经度的起始线,又被称为本初子午线。
(2)B点所在的经线度数为60度,从变化规律上可以看出,B点所在区域的经度越向东度数越大,因此为东经度,故B点的经度为60°E。B点所在的纬线度数为40度,同时度数越向北度数越大,因此为北纬,故B点的纬度为40°N。最后B点的经纬度位置可写作(40°N,60°E)。
(3)南北半球的分界线是赤道,以北为北半球,以南为南半球,从图中可以看出C点位于赤道以南,所以C点位于南半球。东西半球分界线是20°W和160°E组成的经线圈,20°W以东、160°E以西为东半球,20°W以西、160°E以东为西半球;D点经度为120°E,位于东半球。
(4)A点在B点的方位,我们可以在B点建立方向坐标,经线指示南北方向,纬线指示东西方向,据此可以判断A点在B点的西南方向。
1.某国收到一则求救信号,信号发射地的经纬度坐标为(10°W,10°S),他们需要迅速确定求救信号的位置去救援,在右图中,根据经纬网的知识,他们确定的求救地点是( )
A.A点B.B点C.C点D.D点
【答案】C
【详解】东西经度的判定方法为:经度度数向东变大为东经,经度度数向西变大为西经;南北纬度的判定:纬度度数向北变大为北纬,纬度度数向南变大为南纬。读图分析可知,A点的坐标为(10°W,10°N),B点的坐标为(10°E,10°N),C点的经纬度为(10°S,10°W),D点的坐标为(10°E,10°S)。故C符合题意,选C。
随着城市的不断发展,成都成为继上海、北京、广州之后,我国内地第四个年航空旅客吞吐量突破7000万人次的城市,下图示意成都机场分布图。完成下面小题。
2.成都天府国际机场位于双流机场的( )
A.西南B.东南C.东北D.西北
3.双流机场所在的经度位置是( )
A.104°WB.104°EC.30.5°ND.30.5°S
【答案】2.B 3.B
【解析】2.有经纬网的地图要根据经纬网辨别方向,经线指示南北方向,纬线指示东西方向。据图可知,成都天府国际机场位于双流机场的东南方向,B正确,ACD错误。故选B。
3.我国位于东半球,所以双流机场所在经线的经度为东经,东经用字母“E”表示。经线指示南北方向,纬线指示东西方向,据图可知,双流机场所在的经度位置是104°E,B正确,排除ACD。故选B。
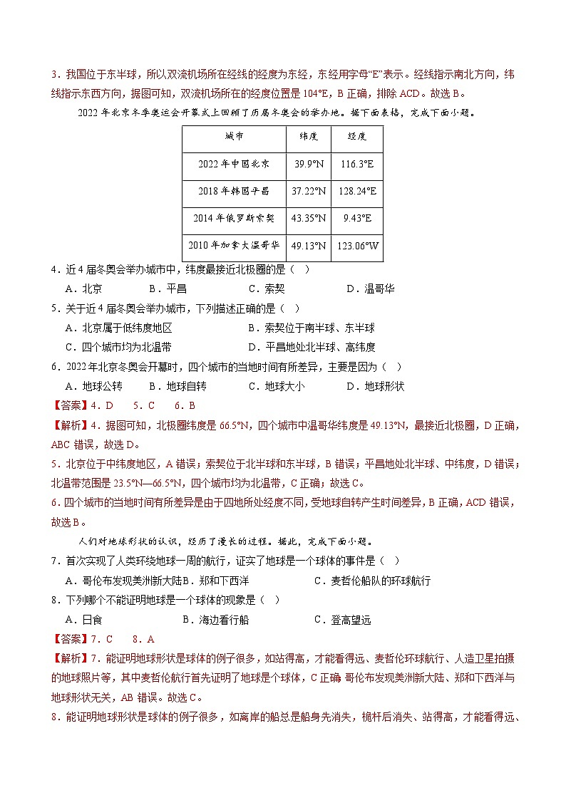
2022年北京冬季奥运会开幕式上回顾了历届冬奥会的举办地。据下面表格,完成下面小题。
4.近4届冬奥会举办城市中,纬度最接近北极圈的是( )
A.北京B.平昌C.索契D.温哥华
5.关于近4届冬奥会举办城市,下列描述正确的是( )
A.北京属于低纬度地区B.索契位于南半球、东半球
C.四个城市均为北温带D.平昌地处北半球、高纬度
6.2022年北京冬奥会开幕时,四个城市的当地时间有所差异,主要是因为( )
A.地球公转B.地球自转C.地球大小D.地球形状
【答案】4.D 5.C 6.B
【解析】4.据图可知,北极圈纬度是66.5°N,四个城市中温哥华纬度是49.13°N,最接近北极圈,D正确,ABC错误,故选D。
5.北京位于中纬度地区,A错误;索契位于北半球和东半球,B错误;平昌地处北半球、中纬度,D错误;北温带范围是23.5°N—66.5°N,四个城市均为北温带,C正确;故选C。
6.四个城市的当地时间有所差异是由于四地所处经度不同,受地球自转产生时间差异,B正确,ACD错误,故选B。
人们对地球形状的认识,经历了漫长的过程。据此,完成下面小题。
7.首次实现了人类环绕地球一周的航行,证实了地球是一个球体的事件是( )
A.哥伦布发现美洲新大陆B.郑和下西洋C.麦哲伦船队的环球航行
8.下列哪个不能证明地球是一个球体的现象是( )
A.日食B.海边看行船C.登高望远
【答案】7.C 8.A
【解析】7.能证明地球形状是球体的例子很多,如站得高,才能看得远、麦哲伦环球航行、人造卫星拍摄的地球照片等,其中麦哲伦航行首先证明了地球是个球体,C正确;哥伦布发现美洲新大陆、郑和下西洋与地球形状无关,AB错误。故选C。
8.能证明地球形状是球体的例子很多,如离岸的船总是船身先消失,桅杆后消失、站得高,才能看得远、海上看行船、人造卫星拍摄的地球照片、月食现象等,BC不符合题意;而日食现象和地球的形状无关,A符合题意。故选A。
地球仪是地理学习的重要工具。读图,完成下面小题。
9.关于地球仪上的经纬线和经纬度,下列说法正确的是( )
A.纬度自南向北逐渐增大至90°B.30°W与30°E之间相差180°
C.赤道是0°纬线,也是最大的纬线圈D.经线的形状是圆形,每条经线的长度都相等
10.图中甲、乙、丙、丁四点中,既在西半球又在南半球的是( )
A.甲B.乙C.丙D.丁
11.图中甲的经纬度是( )
A.(0°,30°W)B.(23.5°N,30°E)
C.(23.5S,0°)D.(30°S,60°W)
【答案】9.C 10.D 11.B
【解析】9.纬度的变化规律是以赤道为界,分别向北、向南度数逐渐增大到90°,A错误。30°W与30°E之间相差60°,B错误。 赤道是0°纬线,也是最大的纬线圈,C正确。 经线的形状是半圆,每条经线的长度都相等,D错误。 故选C。
10.赤道是划分南北半球的分界线,赤道以北是北半球,赤道以南是南半球。甲在赤道以北,在北半球,A错误。丙在赤道上,C错误。东西半球的分界线是20°W和160°E。20°W以西,160°E以东,为西半球。20°W以东,160°E以西,为东半球。乙在0°经线上,为东半球,B错误。丁在60°W经线上,在西半球,D正确。故选D。
11.甲在北回归线上,纬度应为23.5°N,且在东经30°的经线上,经度应为30°E。所以甲的经纬度应为(23.5°N,30°E),ACD错误,B正确,应选B。
(2024·陕西渭南·一模)陕西某中学地理学习兴趣小组通过购买材料,自制简易地球仪来认识地球。完成下面小题。
1.小组成员在地球仪上绘制了经纬网,甲、乙、丙、丁四条特殊纬线标注正确的是( )
A.甲—北极圈B.乙—赤道C.丙—北回归线D.丁—南回归线
2.小组成员想在经纬网上标注(35°N,110°E)的大致位置,他们应该标记在( )
A.①处B.②处C.③处D.④处
3.小组成员完成地球仪的制作,他们可以( )
A.认识地球的真实形状B.通过测量经纬线的长度,计算地球最大的周长
C.自右向左拨动地球.演示地球自转运动D.用手电筒直射乙纬线,演示夏至日太阳光照情况
【答案】1.A 2.D 3.D
【解析】1.本题考查地球仪上的特殊纬线,读图可知,甲为北极圈,乙为北回归线,丙为南回归线,丁为赤道。故A叙述正确,符合题意,排除BCD,选A。
2.本题考查经纬网的定位,由题可知想在经纬网上标注(35°N,110°E),①点经纬度为(40°N,20°W);②点经纬度为(23.5°N,20°E);③点的纬度在0°~20°S之间,经度在40°E~60°E 之间;④点的纬度在23.5°N~40°N之间,经度在100°E~120°E 之间,故应标注在④处最为合适。故D符合题意,排除ABC,选D。
3.本题考查地球运动的演示,演示地球自转运动需要自左向右拨动地球仪;在自制地球仪上可以测量经纬线长度,但没有办法确定其缩小的比例,因此无法计算实际地球经纬线长度和最大周长,B错误;将地球仪围绕灯泡光源自西向东逆时针移动,可以演示地球公转运动,C错误;乙为北回归线,冬至日太阳直射南回归线,D正确。故D符合题意,排除ABC,选D。
4.(21-22八年级下·江苏连云港·阶段练习)有一船只在北纬18°、东经152°的海域处出现故障,等待救援。若某船只由图示甲处出发,赶去营救,其正确航向应为( )
A.东南B.东北C.正南D.正北
【答案】B
【详解】依据题意可知,某船只由图示甲处出发,出发去往(18°N,152°E),前行方向为东北,ACD错误,B正确,故选B。
5.(23-24七年级上·湖北随州·期末)学习了《地球和地球仪》这一节内容后,几位同学聚在一起聊自己的学习体会,请判断哪位同学的说法有误( )
A.玲玲:麦哲伦的环球航行、地球卫星照片都证实了地球是个球体
B.贝贝:人们对地球形状的认识,经历了漫长的过程
C.齐齐:只需要知道经度就能确定地球表面某一点的位置
D.芳芳:地球是不规则的球体,但地球仪是规则的球体
【答案】C
【详解】人们对地球形状的认识,从盖天说、浑天说到麦哲伦环球航行、现代科技手段,经历了一个漫长的过程,最终证明地球是一个球体,AB正确;在有经纬网图的地图上,根据经纬网确定方向,经线指示南北方向,纬线指示东西方向,用经纬度位置可以确定地球表面某一点的位置,C错误;地球是不规则的球体,但地球仪是规则的球体,D正确;故选C。
(23-24七年级上·陕西西安·期末)我校地理社团组织学生制作地球仪模型,读图,完成下面小题。
6.下列有关地球和地球仪的叙述可信的是( )
A.二者的形状与大小一致
B.地轴是真实存在的
C.经线始终与纬线垂直
D.地球仪上所有经线长度都不相等
7.图中A点的坐标是( )
A.(60°N,0°)B.(30°N,0°)C.(60°S,0°)D.(30°S,0°)
8.图中位于北半球和东半球的点是( )
A.A点B.B点C.C点D.D点
【答案】6.C 7.D 8.D
【解析】6.地球为不规则球体,地球仪为规则球体,A符合题意;地轴为遐想轴,B错误;经线始终与纬线垂直,C正确;经线长度相等,D错误;故选C。
7.A点位于0°经线,地处赤道以南的南半球,位于30°S纬线上,故其经纬度坐标是(30°S,0°),D正确,ABC错误;故选D。
8.AB位于赤道以南的南半球,AB错误;图中经线划分六等分,经度相差30°,D点位于0°经线以东,为60°E,地处东半球,C位于0°经线以西,为30°W,地处西半球,故位于北半球和东半球的点是D点,D正确,C错误;故选D。
(23-24七年级上·山东济南·期末)2023年10月,神舟十七号载人飞船在酒泉卫星发射中心成功发射,飞行乘组由3名航天员组成,神舟十七号飞船将对接于空间站核心舱前向端口,形成三舱三船组合体。读图,完成下面小题。
9.宇航员在太空中可以看到( )
A.倾斜的地轴B.海陆分布的比例
C.旋转的球体D.交织成网的经纬线
10.宇航员看到的地球形状与古人认为的“天圆地方”不同,其原因是观察时( )
A.高度不同B.季节不同C.天气不同D.时刻不同
11.读图,酒泉卫星发射场的经纬度位置为( )
A.40.57°N,100.17°WB.40.57°N,100.17°E
C.40.57°S,100.17°WD.40.57°S,100.17°E
12.读图,下列说法正确的是( )
A.西昌位于低纬度地区,有阳光直射现象B.太原所在的纬线比文昌所在的纬线长
C.酒泉位于太原的东北方向D.四大发射场均位于东半球和北半球
【答案】9.C 10.A 11.B 12.D
【解析】9.航天员在太空中可以看到地球是一个球体和地球的海陆分布,但是无法看到海陆分布的比例,B错误C正确;看不到地球上的经纬线和地轴,经纬线和地轴都是人们假想的,AD错误。故选C。
10.根据所学知识可知,天圆地方是古人在地球表面所认为的地球的形状。宇航员位于大气层之外,因此,与古人认为的天圆地方不同的原因是观察高度不同,A对;地球的形状不会随着季节、天气和时刻的变化而变化,排除BCD,故选A。
11.在经纬网上,经线的度数叫做经度,若相邻两条经线的经度向东增大,就是东经,用符号E表示,若相邻两条经线的经度向西增大,就是西经,用符号W表示;纬线的度数叫纬度,若相邻两条纬线的纬度向北增大,就是北纬,用符号N表示,若相邻两条纬线的纬度向南增大,就是南纬,用符号S表示,读图分析可知,酒泉卫星发射场的经纬度位置为(40.57°N,100.17°E),B正确,ACD错误。故选B。
12.西昌位于回归线以北,无太阳直射,A错;太原为度更高,所在的纬线比文昌所在的纬线短,B错;酒泉位于太原的西北方向,C错; 四大发射场均位于东半球和北半球,D对;故选D。城市
纬度
经度
2022年中国北京
39.9°N
116.3°E
2018年韩国平昌
37.22°N
128.24°E
2014年俄罗斯索契
43.35°N
9.43°E
2010年加拿大温哥华
49.13°N
123.06°W
相关试卷
这是一份七年级上册(2024)第二节 地球与地球仪同步测试题,共8页。试卷主要包含了从地球仪上可以看出我国,下列关于经纬线的叙述,正确的是,地面上的白线是,赤道长约等内容,欢迎下载使用。
这是一份2024山西中考地理二轮中考考点研究 第一单元 地球与地球仪专项训练,共11页。试卷主要包含了地球的形状,地球的大小,经度与纬度,半球划分,经纬网等内容,欢迎下载使用。
这是一份【2024年会考】初中地理 专题01 地球和地球仪(讲义)(原卷+解析版),文件包含专题01地球和地球仪讲义原卷版docx、专题01地球和地球仪讲义解析版docx等2份试卷配套教学资源,其中试卷共60页, 欢迎下载使用。

