所属成套资源:【寒假自学】人教版(选择性必修2) 高中生物 高二上册知识梳理+寒假专题复习 (教师版+学生版)+新学期预习
- 【寒假衔接讲义】人教版(选择性必修3)高中生物 高二寒假 第05讲 动物细胞工程(教师版+学生版) 学案 2 次下载
- 【寒假衔接讲义】人教版(选择性必修3)高中生物 高二寒假 第06讲 胚胎工程(教师版+学生版) 学案 2 次下载
- 【寒假衔接讲义】人教版(选择性必修3)高中生物 高二寒假 第07讲 重组DNA技术的基本工具(教师版+学生版) 学案 2 次下载
- 【寒假衔接讲义】人教版(选择性必修3)高中生物 高二寒假 第08讲 基因工程的基本操作程序(教师版+学生版) 学案 2 次下载
- 【寒假衔接讲义】人教版(选择性必修3)高中生物 高二寒假 第09讲 基因工程的应用及蛋白质工程(教师版+学生版) 学案 2 次下载
【寒假衔接讲义】人教版(选择性必修3)高中生物 高二寒假 第10讲 转基因产品的安全性(教师版+学生版).zip
展开
这是一份【寒假衔接讲义】人教版(选择性必修3)高中生物 高二寒假 第10讲 转基因产品的安全性(教师版+学生版).zip,文件包含寒假衔接讲义人教版选择性必修3高中生物高二寒假第10讲转基因产品的安全性教师版docx、寒假衔接讲义人教版选择性必修3高中生物高二寒假第10讲转基因产品的安全性学生版docx等2份学案配套教学资源,其中学案共32页, 欢迎下载使用。
1.探讨日常生活中的转基因产品及转基因技术在应用过程中带来的影响。
2.举例说出日常生活中的转基因产品。
3.通过辩论会理性地、负责任地参与讨论转基因生物的安全性。
4.坚持正确的社会舆论导向,理性看待转基因生物的安全性。
【基础知识】
一、转基因成果
1.转基因微生物方面
①制造出具有重要经济价值的各种重组微生物,如清除石油污染的假单胞杆菌。
②使用DNA重组的微生物生产稀缺的生化药物,即基因制药。
2.转基因动物方面
①在培育生长迅速、营养品质优良的转基因家畜、家禽方面,不断取得辉煌成就,如转基因牛、猪、鸡、鲤鱼、鲫鱼等。
②科学家把转基因动物变成生物器,让它们的奶中富含某种营养物质、珍贵药物或人类所需要的蛋白质。
3.转基因植物方面
①成果:目前,科学家已经培育出了大批具有抗虫、抗病、抗除草剂、抗逆等全新性状的农作物。
②推广国家及品种:全球种植转基因农作物的国家已经达到20多个,种植面积较大的国家有美国、阿根廷、巴西、加拿大、印度和中国。种植的转基因植物中以大豆和玉米最多,其次是转基因棉花和油菜。
4.转基因生物的优缺点分析
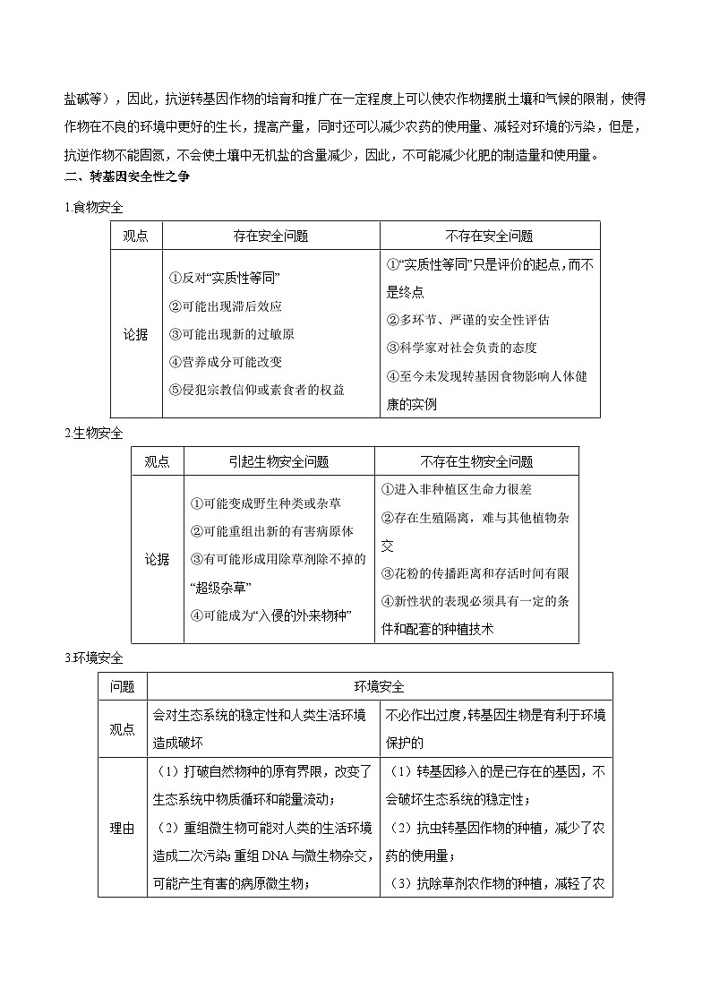
5.抗逆转基因作物的培育与推广给社会带来的社会效益
抗逆转基因作物是指通过基因工程技术使农作物具有抗逆能力(如抗除草剂、抗虫、抗病毒、抗干旱、抗盐碱等),因此,抗逆转基因作物的培育和推广在一定程度上可以使农作物摆脱土壤和气候的限制,使得作物在不良的环境中更好的生长,提高产量,同时还可以减少农药的使用量、减轻对环境的污染,但是,抗逆作物不能固氮,不会使土壤中无机盐的含量减少,因此,不可能减少化肥的制造量和使用量。
二、转基因安全性之争
1.食物安全
2.生物安全
3.环境安全
三、理性看待转基因技术
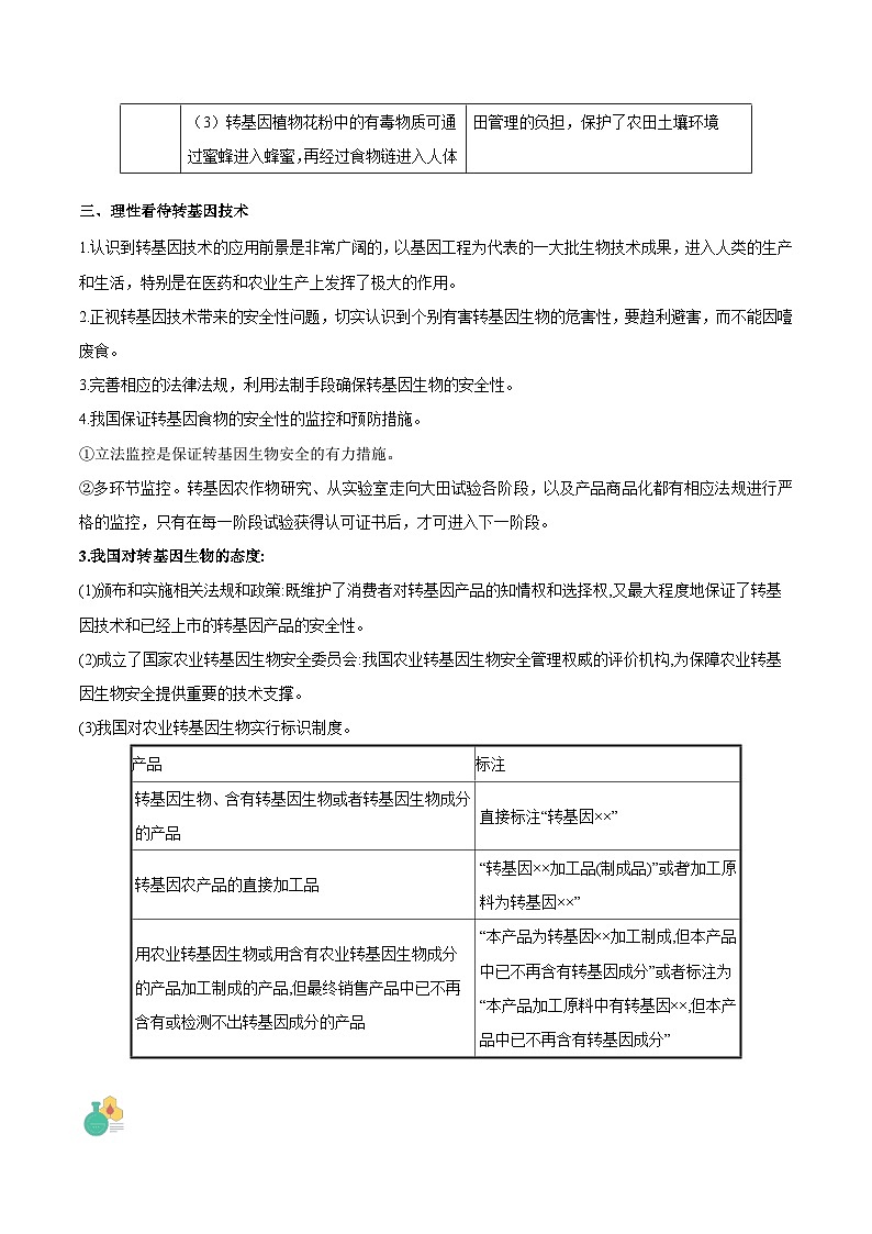
1.认识到转基因技术的应用前景是非常广阔的,以基因工程为代表的一大批生物技术成果,进入人类的生产和生活,特别是在医药和农业生产上发挥了极大的作用。
2.正视转基因技术带来的安全性问题,切实认识到个别有害转基因生物的危害性,要趋利避害,而不能因噎废食。
3.完善相应的法律法规,利用法制手段确保转基因生物的安全性。
4.我国保证转基因食物的安全性的监控和预防措施。
①立法监控是保证转基因生物安全的有力措施。
②多环节监控。转基因农作物研究、从实验室走向大田试验各阶段,以及产品商品化都有相应法规进行严格的监控,只有在每一阶段试验获得认可证书后,才可进入下一阶段。
3.我国对转基因生物的态度:
(1)颁布和实施相关法规和政策:既维护了消费者对转基因产品的知情权和选择权,又最大程度地保证了转基因技术和已经上市的转基因产品的安全性。
(2)成立了国家农业转基因生物安全委员会:我国农业转基因生物安全管理权威的评价机构,为保障农业转基因生物安全提供重要的技术支撑。
(3)我国对农业转基因生物实行标识制度。
【考点剖析】
考点一:转基因的成果
例1.转基因生物,就是利用DNA重组技术,将外源基因导入受体生物体内。当这种外源基因与受体生物基因整合后,外源基因就能随受体生物细胞的分裂而增殖,并能表现出受体生物原本没有的性状,且能遗传给后代。转基因牛、转基因羊、转基因鲤鱼及转基因抗虫棉等已在我国培育成功。请回答下列问题:
(1)根据所学知识可知,基因是_____的功能单位和结构单位,通常是有遗传效应的_____片段。
(2)不同生物间基因“移植”成功,说明生物间共用一套_____,从生物进化的角度看,这些生物具有一定的_____。
(3)转基因技术将给农业、医药等诸多领域带来革命,目前取得了许多成就,同时也可能给人类带来灾难性的后果。试各举一至两个实例。_____。
(4)有人提出“吃基因补基因”,你是否赞成这种观点,试从新陈代谢的角度简要说明理由_____。
【答案】(1)遗传物质;DNA
(2)遗传密码;亲缘关系
(3)成就:将抗病基因转移到氺稻中形成抗病氺稻新品种;将人胰岛素基因转移到大肠杆菌体内,生产胰岛素,治疗糖尿病;灾难:转基因作物通过花粉传播,再与亲缘关系较近的植物杂交,从而导致基因逃逸,可能产生优势物种,危及自然生态系统中的生物多样性
(4)不赞成,因为基因被吃进人体后,和其他生物大分子物质一样被消化分解,不可能以原状进入细胞,更不可能补充或整合到人体原有的基因组中(赞成,基因被吃下去后,消化分解为小分子物质,这些小分子物质可以作为DNA的原料)(开放性题目,合理即可)
考点二:转基因产品的安全性
例2.转基因食品存在“是否安全”的争议,有人认为转基因食品是有害的。比如抗草甘膦(除草剂)转基因农作物的种植,使喷洒除草剂的人患癌症。请用已学知识判断以下说法正确的是( )
A.自古就有“吃啥补啥”的说法,所以吃了转基因食品,其中的基因会整合到人的基因组中
B.严格管理好目的基因和控制好目的基因的表达部位,则转基因食品安全性可以得到保障
C.食用转基因大米一定会对人的健康造成危害
D.抗除草剂植物生产的食品会导致人患癌症
【答案】C
【解析】吃了转基因食品,其中的基因会被消化分解,因此不会整合到人的基因组中,A错误;严格管理好目的基因和控制好目的基因的表达部位,则转基因食品安全性可以得到保障,B正确;食用转基因大米不一定会对人的健康造成危害,C错误;抗除草剂植物生产的食品不会导致人患癌症,D错误。
考点三、理性看待转基因技术
例3.全球的转基因植物种植面积逐年减少,转基因产品的安全性受到了越来越多人的重视,下列有关转基因生物和转基因食品的描述,正确的是 。
①通过转基因技术,培育了抗病毒的动物新品种
②通过基因工程,科学家培育了大批具有抗虫、抗病、抗除草剂等新性状的作物
③种植的转基因作物中,最多的是大豆和玉米;种植转基因作物最多的国家是美国和巴西
④由转基因技术研发出来的产品需要经过一系列的安全性评价,符合相应标准后才能上市,所以转基因食品是绝对安全的
⑤我国针对转基因技术制定了相关法规,维护了消费者对转基因产品的知情权和选择权
⑥我国对农业转基因生物实行了标识制度
【答案】①②③⑤⑥
【解析】通过转基因技术,培育了抗病毒的动物新品种,①正确;通过基因工程,科学家培育了大批具有抗虫、抗病、抗除草剂和耐储藏等新性状的作物,②正确;种植的转基因作物中,最多的是大豆和玉米,其次是棉花和油菜;种植转基因作物最多的国家是美国和巴西,③正确;由转基因技术研发出来的产品需要经过一系列的安全性评价,符合相应标准后才能上市,但并不能说明转基因食品是绝对安全的,④错误;我国针对转基因技术制定了相关法规,维护了消费者对转基因产品的知情权和选择权,⑤正确;我国对农业转基因生物实行了标识制度,⑥正确。
【真题演练】
1.(2020北京生物高考题,15)生物安全是国家安全体系的组成部分。新冠肺炎疫情蔓延对我国生物安全防御体系建设提出了新的要求,引起了全社会对生物安全形势的高度关注。以下选项中不会给我国带来生物安全风险的是( )
A. 人类及动植物中可能爆发的重大疫病
B. 保护沿海滩涂红树林中的生物多样性
C. 全球气候变暖导致生态环境发生改变
D. 收集我国公民及生物资源的遗传信息
【答案】C
【解析】人类及动植物中可能爆发的重大疫病,会影响生态环境以及人类的生存和发展,会给我国带来生物安全风险,A不符合题意;保护沿海滩涂红树林中的生物多样性,有利于保护生态系统的稳定性,不会给我国带来生物安全风险,B符合题意;全球气候变暖导致生态环境发生改变,会影响生物多样性,对生物圈的稳态也会造成严重威胁,影响到人类的生存和发展,会给我国带来生物安全风险,C不符合题意;收集我国公民的遗传信息,可能会造成基因歧视,带来许多不公平的社会问题,遗传信息的滥用还会导致社会和政治事件的发生,会给我国带来生物安全风险,D不符合题意。
2.【2020年浙江7月高考卷,24】下列关于基因工程的叙述,正确的是( )
A.若受体大肠杆菌含有构建重组质粒时用到的限制性核酸内切酶,则一定有利于该重组质粒进入受体并保持结构稳定
B.抗除草剂基因转入某抗盐植物获得2个稳定遗传转基因品系,抗性鉴定为抗除草剂抗盐和抗除草剂不抗盐。表明一定是抗盐性的改变与抗除草剂基因的转入无关
C.抗除草剂基因转入某植物获得转基因植株,其DNA检测均含目的基因,抗性鉴定为抗除草剂和不抗除草剂。表明一定是前者表达了抗性蛋白而后者只表达抗性基因RNA
D.已知不同分子量DNA可分开成不同条带,相同分子量的为一条带。用某种限制性核酸内切酶完全酶切环状质粒后,出现3条带。表明该质粒上一定至少有3个被该酶切开的位置
【答案】A
【解析】若受体大肠杆菌含有构建重组质粒时用到的限制性核酸内切酶,则该限制性核酸内切酶可能会切割重组质粒,破坏重组质粒的结构,A错误;抗除草剂基因转入某抗盐植物后,一部分抗盐植株的抗盐性消失,说明抗除草剂基因的转入可能导致抗盐性改变,B错误;抗除草剂基因转入某植物后,若DNA检测含有目的基因,而抗性鉴定为不抗除草剂,其原因可能是目的基因转录出RNA但无法翻译,也可能是目的基因无法转录,还可能是翻译出来的蛋白质无活性,C错误;若环状质粒上有1个某种限制性核酸内切酶的酶切位置,则该环状质粒被该酶酶切后形成1个条带,若要形成2个条带,则该环状质粒上至少有2个该酶的酶切位置,若要形成3个条带,则该环状质粒上至少有3个该酶的酶切位置,D正确。
3.【2020年天津卷,10】阅读下列材料,回答3、4题。
在应用基因工程改变生物遗传特性,进而利用种间关系进行生物防治方面,中国科学家取得了许多重要进展。
资料一:人类使用化学农药防治害虫,致使环境不断恶化。王成树等从黄肥尾蝎中克隆出一种神经毒素基因AalT,将其导入能寄生在许多害虫体内的绿僵菌中,增强绿僵菌致死害虫的效应,可有效控制虫害大规模爆发。
资料二:小麦赤霉病是世界范围内极具毁灭性的农业真菌病害。王宏伟、孔令让等从长穗偃麦草中克隆出抗赤霉病主效基因Fhb7。将Fhb7导入小麦,其表达产物可减轻赤霉菌对小麦的感染,从而避免小麦赤霉病大规模爆发。
资料三:疟疾由受疟原虫感染的雌按蚊通过叮咬在人群中传播。王四宝等从几种微生物中克隆出5种不同抗疟机制的基因,将它们导入按蚊的肠道共生菌AS1中。在按蚊肠道内,AS1工程菌分泌的基因表达产物可杀灭疟原虫。因AS1可在按蚊亲代和子代种群中扩散,所以在含AS1工程菌按蚊的群落中,疟疾传播一般可被阻断。
3.目的基因是基因工程的关键要素。关于上述资料中涉及的目的基因,下列分析正确的是( )
A.来源:必须从动物、植物或微生物的基因组文库中直接获取
B.作用:上述基因表达产物一定影响防治对象的生长或存活
C.转化:均可采用农杆菌转化法将目的基因导入受体细胞
D.应用:只有将目的基因导入防治对象才能达到生物防治目的
【答案】C
【解析】目的基因的获取途径有三条:从基因文库中获取、利用PCR扩增和人工合成法合成,A错误;资料一中,将神经毒素基因AalT导入能寄生在许多害虫体内的绿僵菌中控制虫害,资料二中,将抗赤霉病主效基因Fhb7导入小麦减轻赤霉菌对小麦的感染,资料三中,将5种不同抗疟机制的基因导入按蚊的肠道共生菌AS1中杀灭疟原虫,可知上述基因表达产物一定影响防治对象的生长或存活,B正确;将目的基因导入植物细胞常使用农杆菌转化法,导入微生物常使用感受态细胞法,导入动物细胞常使用显微注射法,C错误;资料一、二和三中都没有将目的基因导入防治对象中,但都间接达到了生物防治的目的,D错误。
4.在利用种间关系进行生物防治的措施中,下列分析错误的是( )
A.施用绿僵菌工程菌减少虫害,不改变绿僵菌与害虫之间存在寄生关系
B.引入Fhb7增强小麦的抗菌性,目的是调节真菌对植物的寄生能力
C.AS1工程菌分泌的多种表达产物不改变AS1与按蚊之间存在共生关系
D.使AS1工程菌分泌多种表达产物杀灭疟原虫,目的是调节按蚊对人的寄生能力
【答案】A
【解析】施用绿僵菌工程菌减少虫害,没有改变绿僵菌与害虫之间的寄生关系,只是增强了绿僵菌致死害虫的效应,A正确;引入Fhb7减轻赤霉菌对小麦的感染,目的是增强小麦对赤霉菌的抗性,降低赤霉菌对小麦的寄生能力,B正确;AS1工程菌分泌的多种表达产物可在按蚊体内杀灭疟原虫,并没有改变AS1与按蚊的共生关系,C正确;AS1工程菌分泌的多种表达产物可在按蚊体内杀灭疟原虫,因AS1可在按蚊亲代和子代种群中扩散,故在含AS1工程菌按蚊的群落中,疟原虫传播被阻断,调节疟原虫对人的寄生能力,D错误。
5.(2021·河北高考真题)采矿污染和不当使用化肥导致重金属镉(Cd)在土壤中过量积累。利用植物修复技术将土壤中的Cd富集到植物体内,进行后续处理(例如,收集植物组织器官异地妥善储存),可降低土壤中Cd的含量。为提高植物对Cd污染土壤的修复能力,研究者将酵母液泡Cd转运蛋白(YCF1)基因导入受试植物,并检测了相关指标。
回答下列问题:
(1)为获取YCF1基因,将酵母细胞的全部DNA提取、切割后与载体连接,导入受体菌的群体中储存,这个群体称为__________。
(2)将DNA序列插入Ti质粒构建重组载体时,所需要的两种酶是__________。构建的重组基因表达载体中必须含有标记基因,其作用是______________________________。
(3)进行前期研究时,将含有YCF1基因的重组载体导入受试双子叶植物印度芥菜,采用最多的方法是__________。研究者进一步获得了转YCF1基因的不育杨树株系,采用不育株系作为实验材料的目的是______________________________。
(4)将长势一致的野生型和转基因杨树苗移栽到Cd污染的土壤中,半年后测定植株干重(图1)及不同器官中Cd含量(图2)。据图1可知,与野生型比,转基因植株对Cd具有更强的__________(填“耐性”或“富集能力”);据图2可知,对转基因植株的__________进行后续处理对于缓解土壤Cd污染最为方便有效。
(5)已知YCF1特异定位于转基因植物细胞的液泡膜上。据此分析,转基因杨树比野生型能更好地适应高Cd环境的原因是____________________。相较于草本植物,采用杨树这种乔木作为Cd污染土壤修复植物的优势在于___________(写出两点即可)。
【答案】(1)基因组文库
(2)限制酶和DNA连接酶 便于目的基因的筛选和鉴定
(3)农杆菌转化法 避免目的基因在自然界中的扩散
(4)耐性 茎叶
(5)YCF1可通过主动运输将Cd离子运到液泡中,提高了细胞液的浓度,有利于植株吸氺 杨树具有发达的根系和高大的树冠,更适应污染矿区等不良环境,同时可充分吸收土壤中的Cd,木材也方便运输、利用
【解析】(1)为获取YCF1基因,将酵母细胞的全部DNA提取、切割后与载体连接,导入受体菌的群体中储存,这个群体含有酵母菌的全部基因,称为基因组文库。
(2)将DNA序列插入Ti质粒构建重组载体时,需要用限制酶切割供体DNA和质粒,以产生相同的黏性末端,然后用DNA连接酶进行连接。基因表达载体中的标记基因可用于目的基因的筛选和鉴定。
(3)农杆菌容易侵染双子叶植物,其质粒中的T-DNA可转移并插入到受体细胞DNA中,将含有YCF1基因的重组载体导入受试双子叶植物印度芥菜,采用最多的方法是农杆菌转化法。考虑转基因技术的安全性,采用不育株系作为实验材料,可避免目的基因在自然界中的扩散。
(4)根据分析可知,与野生型比,转基因植株地上部分、地下部分和整株干重均减少,说明转基因植株在Cd污染的土壤中生长较好,即对Cd具有更强的耐性;据图2分析,转基因植株的茎、叶中Cd含量高于野生型,因此对转基因植株的茎、叶进行后续处理,可使转基因植株持续发挥富集Cd的作用,对于缓解土壤Cd污染最为方便有效。
(5)YCF1特异定位于转基因植物细胞的液泡膜上,可通过主动运输将Cd离子运到液泡中,提高了细胞液的浓度,有利于植株吸氺,所以转基因杨树比野生型能更好地适应高Cd环境。相较于草本植物,杨树具有发达的根系和高大的树冠,更适应污染矿区等不良环境,同时可充分吸收土壤中的Cd,木材也方便运输、利用,作为Cd污染土壤修复植物更具有优势。
6.(2022年1月浙江)29. 回答下列(一)、(二)小题:
(二)我国在新冠疫情按方面取得了显著的成统,但全球疫情形势仍然非常严峻、尤其是病毒出现了新变异株——德尔塔、奥密克戎,更是威胁着全人类的生命健康。
(4)新冠病毒核酸定性检测原理是:以新冠病毒的单链RNA为模板,利用__________酶合成DNA,经PCR扩增,然后在扩增产物中加入特异的__________,如果检测到特异的杂交分子则核酸检测为阳性。
(5)接种疫苗是遏制新冠疫情蔓延的重要手段。腺病毒疫苗的制备技术要点是:将腺病毒的复制基因敲除;以新冠病毒的__________基因为模板合成的DNA插入腺病毒基因组,构建重组腺病毒。重组腺病毒在人体细胞内表达产生新冠病毒抗原,从而引发特异性免疫。在此过程中,腺病毒的作用是作为基因工程中目的基因的____________。将腺病毒复制基因敲除的目的是____________。
(6)单克隆抗体有望用于治疗新冠肺炎。单克隆抗体的制备原理是:取免疫阳性小鼠的____________细胞与骨髓瘤细胞混合培养,使其融合,最后筛选出能产生特定抗体的杂交瘤细胞。与植物组织培养相比,杂交瘤细胞扩大培养需要特殊的成分,如胰岛素和____________。
【答案】(4) ①. 逆转录 ②. 核酸探针
(5) ①. 抗原 ②. 载体 ③. 使腺病毒失去复制能力
(6) ①. 脾 ②. 动物血清
【解析】(4)RNA做模板合成DNA,利用逆转录酶;PCR扩增,然后在扩增产物中加入特异的核酸探针,检测新冠病毒核酸。如果检测到特异的杂交分子则核酸检测为阳性。
(5)腺病毒疫苗的制备技术要点是:将腺病毒的复制基因敲除;以新冠病毒的抗原基因为模板合成的DNA插入腺病毒基因组,构建重组腺病毒。重组腺病毒在人体细胞内表达产生新冠病毒抗原,从而引发特异性免疫。在此过程中,腺病毒的作用是作为基因工程中目的基因的载体。将腺病毒复制基因敲除的目的是使腺病毒失去复制能力。
(6)单克隆抗体的制备原理是:取免疫阳性小鼠的脾细胞与骨髓瘤细胞混合培养,使其融合,最后筛选出能产生特定抗体的杂交瘤细胞。与植物组织培养相比,杂交瘤细胞扩大培养需要特殊的成分,如胰岛素和动物血清。
7.(2020北京生物高考题,17)枯草芽孢杆菌可分泌纤维素酶。研究者筛选到一株降解纤维素能力较强的枯草芽孢杆菌菌株(B菌),从中克隆得到了一种纤维素酶(C1酶)基因。将获得的C1酶基因与高效表达载体(HT质粒)连接,再导入B菌,以期获得降解纤维素能力更强的工程菌。
(1)纤维素属于__________糖,因此经过一系列酶催化最终可降解成单糖,该单糖是__________。
(2)对克隆到的C1酶基因测序,与数据库中的C1酶基因编码序列相比有两个碱基对不同,但两者编码出的蛋白的氨基酸序列相同,这是因为____________________。
(3)C1酶基因以B链为转录模板链,转录时mRNA自身的延伸方向为5'→3'。为了使C1酶基因按照正确的方向与已被酶切的HT质粒连接,克隆C1酶基因时在其两端添加了Sma I和BamH I的酶切位点。该基因内部没有这两种酶切位点。图1中酶切位点1和2所对应的酶分别是__________。
(4)将纤维素含量为20%的培养基分为三组,一组接种工程菌,对照组1不进行处理,对照组2进行相应处理。在相同条件下培养96小时,检测培养基中纤维素的含量。结果(图2)说明工程菌降解纤维素的能力最强。对照组2的处理应为____________________。
【答案】 (1). 多 (2). 葡萄糖 (3). 密码子具有简并性,发生碱基的改变仍然编码同一种氨基酸 (4). BamHI、SmaI(顺序不能调换)
【解析】(1)纤维素是葡萄糖聚合形成的多糖,所以经过酶的催化作用,最终降解为葡萄糖。
(2)由于密码子具有简并性,所以即使克隆到的C1酶基因测序,与数据库中的C1酶基因编码序列相比有两个碱基对不同,仍然可以编码相同的氨基酸。
(3)根据题干信息“以B链为转录模板链,转录时mRNA自身的延伸方向为5'→3'”,所以B链的方向是从3'→5',根据质粒上启动子的方向,所以B链3'应该用BamH I进行切割,而其5'端应该用SmaI进行切割。
(4)本实验的目的是证明工程菌降解纤维素的能力最强,所以对照组1不作处理,组3是添加工程菌,组2的处理是用直接用纤维素酶进行分解纤维素,即向培养基中接种纤维素酶(C1酶)。
8.【2020年山东卷,25】氺稻胚乳中含直链淀粉和支链淀粉,直链淀粉所占比例越小糯性越强。科研人员将能表达出基因编辑系统的DNA序列转入氺稻,实现了对直链淀粉合成酶基因(Wx基因)启动子序列的定点编辑,从而获得了3个突变品系。
(1)将能表达出基因编辑系统的DNA序列插入Ti质粒构建重组载体时,所需的酶是____________,重组载体进入氺稻细胞并在细胞内维持稳定和表达的过程称为_________________。
(2)根据启动子的作用推测,Wx基因启动子序列的改变影响了____________,从而改变了Wx基因的转录氺平。与野生型氺稻相比,3个突变品系中Wx基因控制合成的直链淀粉合成酶的氨基酸序列__________________(填:“发生”或“不发生”)改变,原因是____________。
(3)为检测启动子变化对Wx基因表达的影响,科研人员需要检测Wx基因转录产生的mRNA( Wx mRNA)的量。检测时分别提取各品系胚乳中的总RNA,经_______________过程获得总cDNA。通过PCR技术可在总cDNA中专一性的扩增出Wx基因的cDNA,原因是_________________。
(4)各品系Wx mRNA量的检测结果所示,据图推测糯性最强的品系为__________________,原因是____________________。
【答案】(1)限制性核酸内切酶和DNA连接酶;转化
(2)RNA聚合酶与启动子的识别和结合;不发生;编码直链淀粉合成酶的碱基序列中不含启动子
(3)逆转录(或:反转录);引物是根据Wx基因的一段已知序列设计合成的(或:引物能与Wx基因的cDNA特异性结合)
(4)品系3;品系3的 Wx mRNA最少,控制合成的直链淀粉合成酶最少,直链淀粉合成量最少,糯性最强
【解析】(1)限制性核酸内切酶能够识别双链DNA分子的某种特定核苷酸序列,并且使每一条链中特定部位的两个核苷酸之间的磷酸二酯键断开;DNA连接酶能将DNA片段拼接起来。将能表达出基因编辑系统的DNA序列插入Ti质粒构建重组载体时,需要限制性核酸内切酶和DNA连接酶的参与。转化是指目的基因进入受体细胞内,并且在受体细胞内维持稳定和表达的过程。
(2)启动子是RNA聚合酶识别和结合的部位,能驱动基因转录出mRNA。Wx基因启动子序列的改变影响了RNA聚合酶与启动子的识别和结合,从而改变了Wx基因的转录氺平,使直链淀粉合成酶基因的表达量改变。根据题干信息可知,基因编辑系统是对启动子序列进行定点编辑,由于编码直链淀粉合成酶的碱基序列中不含启动子,所以与野生型氺稻相比,3个突变品系中Wx基因控制合成的直链淀粉合成酶的氨基酸序列没有发生变化。
(3)用提取的各品系胚乳中的总RNA合成总cDNA的过程为逆转录,需要逆转录酶的参与。由于引物能与Wx基因的cDNA特异性结合,故通过PCR技术可在总cDNA中专一性地扩增出Wx基因的cDNA。
(4)mRNA是蛋白质合成的直接模板,根据题图分析可知,4个品系中品系3的 Wx mRNA量最低,控制合成的直链淀粉合成酶最少,直链淀粉合成量最少,糯性最强。
【过关检测】
1.转基因成果令人叹为观止,下面不是转基因成果的是( )
A.抗虫棉花
B.产双乙酰少的酵母菌
C.我国的主要奶牛品种——中国荷斯坦奶牛
D.抗除草剂玉米
【答案】D
【解析】抗虫棉花、产双乙酰少的酵母菌、抗除草剂玉米都属于转基因成果。中国荷斯坦奶牛,是将国外的荷斯坦奶牛引进后,在我国经过长期驯化,与当地黄牛进行杂交,经过不断选育,逐渐形成的优良品种,所以它属于杂交育种成果。
2.(2021·太原高二检测)以下有关基因工程应用的说法正确的是( )
A.用基因工程培育的抗虫植物也能抗病毒
B.基因工程在畜牧业上的应用主要是培育体型巨大的动物
C.基因工程可用来培育高产、稳产、品质优良和抗逆性强的作物
D.科学家将必需氨基酸含量多的蛋白质导入植物中,或者改变这些氨基酸的合成途径中某种关键酶的活性,以提高氨基酸的含量
【答案】D
【解析】用基因工程培育的抗虫植物只能抗某种虫害,不能抗病毒。基因工程用于畜牧业主要是为了改良动物品种,改善畜产品的品质。想要提高植物的必需氨基酸含量,应将必需氨基酸含量多的蛋白质编码基因导入植物中。
3.下列有关转基因生物引发的安全性问题的叙述,错误的是( )
A.当人们面对原本是自然造就的生命形式被人为改造后具有了全新特征的现实时,出现激烈的争论是正常的
B.转基因生物引发安全性问题的原因之一是外源基因插入宿主基因组的部位往往是随机的
C.转基因生物的安全性指转移的基因对接受基因的生物是否安全
D.转基因生物有可能引发安全性问题,但不能一概而论
【答案】D
【解析】当人们面对原本是自然造就的生命形式被人为改造后具有了全新特征的现实时,出现激烈的争论是正常的,A正确;转基因生物引发安全性问题的原因之一是外源基因插入宿主基因组的部位往往是随机的,B正确;转基因生物的安全性包括食物安全(滞后效应、过敏原、营养成分改变)、生物安全(对生物多样性的影响)、环境安全(对生态系统稳定性的影响),C错误;转基因生物有可能引发安全性问题,应趋利避害,但不能一概而论,D正确。
4.(2021·丽氺高二检测)转基因作物是通过转基因技术对农作物进行精确改造而产生的。转基因作物一方面在产量、抗逆性及品质等方面有显著改进,极大地降低了农业生产成本;另一方面,科学家通过动物实验发现转基因作物可能对人类健康存在危害。就以上材料,你认为下列说法错误的是( )
A.转基因技术应用的基本原理是基因重组,转基因作物是转基因技术的一种产物
B.如果转基因作物产生了对人类健康及环境的负面影响,我们应该坚决抵制转基因作物
C.科学家必须在现有知识与技术的基础上,尽量考虑转基因作物可能存在的风险并采取相应的防范措施
D.国家必须对转基因作物的研究制定相应的法律法规,并进行严格管理与有效控制
【答案】C
【解析】转基因技术应用的基本原理是基因重组,转基因作物是转基因技术的一种产物,A正确;对待转基因作物应该理性,并不是坚决抵制所有转基因作物,B错误;科学家必须在现有知识与技术的基础上,尽量考虑转基因作物可能存在的风险并采取相应的防范措施,C正确;国家必须对转基因作物的研究制定相应的法律法规,并进行严格管理与有效控制,D正确。
5.我国科学家通过转基因技术,将人亨廷顿舞蹈症基因插入猪成纤维细胞中,成功培育出亨廷顿舞蹈症的模型猪,为治疗人类神经细胞功能退行性疾病提供了理想的动物模型。下列有关叙述正确的是( )
A.外源基因插入猪成纤维细胞中,其变异类型属于染色体变异
B.以猪成纤维细胞作为受体细胞的主要原因是它具有特异性
C.模型猪的培育涉及体外受精、早期胚胎培养和胚胎移植等技术
D.模型猪为老年痴呆等疾病的病理研究、药物研发提供实验材料
【答案】A
【解析】外源基因插入猪成纤维细胞中,变异类型属于基因重组,A项错误;以猪成纤维细胞作为受体细胞的原因是该细胞分化程度低,全能性的表达能力高,B项错误;模型猪的培育未涉及体外受精技术,C项错误;模型猪为治疗人类神经细胞功能退行性疾病提供了理想的动物模型,即能帮助研究老年痴呆等疾病的病理、为药物研发提供实验材料,D项正确。
6.(2021·哈尔滨高二检测)当面对日常生活中与转基因技术有关的话题时,我们需要理性地表明观点和参与讨论。下列不属于理性看待转基因技术的是( )
A.要靠确凿的证据和严谨的逻辑来思考转基因技术的影响
B.只要有证据表明某转基因产品有害,就应该禁止转基因技术的应用
C.经济、文化和伦理道德观念等的差异,使人们对转基因技术有不同的看法
D.要在清晰地了解转基因技术的原理和规程的基础上来讨论转基因技术的相关问题
【答案】C
【解析】转基因技术是一把双刃剑,要理性地看待转基因技术,要靠确凿的证据和严谨的逻辑来思考转基因技术的影响,A不符合题意;转基因作为一项技术本身是中性的,所以只要有证据表明某产品有害,就应该禁止该产品的使用,而不是禁止转基因技术的应用,B符合题意;由于不同的人在经济、文化和伦理道德观念等方面存在差异,所以不同的人对转基因技术会有不同的看法,C不符合题意;转基因技术是一把双刃剑,最重要的是要科学合理地利用这项技术,要在清晰地了解转基因技术的原理和规程的基础上来讨论转基因技术的相关问题,D不符合题意。
7.人们对转基因生物的安全性的争论,与科学发展氺平的限制有密切关系。引起争论的原因不可能是( )
A.对基因的结构和调控机制等的了解仍相当有限
B.所转移的基因有不少是异种生物的基因
C.外源基因插入宿主基因组的部位往往是随机的
D.DNA重组技术需要有精心设计的“分子工具”
【答案】A
【解析】在 DNA重组技术中使用的“分子工具”包括限制酶、DNA 连接酶和运载体等,人们可以根据需要选择使用,这不是引起转基因生物安全性争论的原因,D错误。
8.(2021·宁波高二检测)有人认为种植转基因农作物对人类有利,下列叙述属于支持该观点的是( )
A.推广种植抗虫棉可降低农药使用对环境的污染
B.转基因农作物的扩散会威胁生物的多样性
C.转基因农作物会产生毒性蛋白或过敏蛋白
D.转基因生物有可能成为“入侵的外来物种”,威胁生态系统中其他生物的生存
【答案】A
【解析】推广种植抗虫棉可降低农药使用对环境的污染,该点支持种植转基因农作物对人类有利的观点,A正确;转基因农作物的扩散会对生物的多样性构成潜在的风险和威胁,该点不支持种植转基因农作物对人类有利的观点,B错误;转基因农作物会产生毒性蛋白或过敏蛋白,存在潜在风险,该点不支持种植转基因农作物对人类有利的观点,C错误;转基因生物获得外源基因后,可能具备某些特殊性状,增强生存能力,威胁其他生物的生存,该点不支持种植转基因农作物对人类有利的观点,D错误。
9.下列不属于转基因食品优点的是( )
A.解决粮食短缺问题 B.减少农药的使用量,避免环境污染
C.减少食品营养,提高食品附加值 D.可产生人体的抗原性物质
【答案】A
【解析】解决粮食短缺问题,减少农药的使用量,避免环境污染,减少食品营养,提高食品附加值都属于转基因食品的优点;可产生人体的抗原性物质不属于转基因食品的优点。
10.抗逆转基因作物的培育与推广给社会带来的巨大效益包括( )
①在一定程度上使作物摆脱了土壤和气候条件的限制
②减少化学农药对环境的污染和人畜的危害
③减少了化肥的制造和使用量,有利于环境保护
④使得作物在不良环境下更好地生长,提高产量
A.①②③ B.①②④ C.①③④ D.②③④
【答案】C
【解析】减少了化肥的制造和使用量,有利于环境保护不属于抗逆转基因作物的培育与推广给社会带来的巨大效益。
11.阅读下面的材料并回答问题:
转基因生物就是利用DNA重组技术,将外源基因(目的基因)导入受体生物(动物、植物、微生物)体内。当这些外源基因与受体生物的基因整合后,外源基因就能随受体生物细胞的分裂而增殖,并能表达出受体生物原本没有的性状,且能遗传给后代。
(1)不同生物间基因移植成功,说明生物共用一套________;从生物进化的角度看,说明这些生物具有____________________。
(2)转基因技术将给农业、医药等诸多领域带来革命,目前取得了许多成就,同时也可能给人类带来灾难性的后果。试各举一至两个实例:______________________。
(3)有人提出“吃基因补基因”,你是否赞成这种观点?试从新陈代谢的角度简要说明理由:______________________。
【答案】(1)遗传密码 亲缘关系(共同祖先)
(2)成就:将抗病基因转移到氺稻中形成抗病氺稻新品种;将人的干扰素基因转移到猪的体内,培育生产人干扰素的猪。不良后果:转基因作物通过花粉传播可与亲缘关系较近的植物杂交,从而导致基因逃逸,可能产生优势种,危及生物多样性
(3)开放性题目,只要用生物学知识回答即可。(如不赞成,因为基因被吃入后,与其他生物大分子一样被消化分解,不可能以原状进入细胞,更不可能补充或整合到人体原有的基因中去;赞成,基因被吃下去后,消化分解为简单物质,可以作为合成DNA的原料)
【解析】(1)不同生物间的基因之所以能够移植成功,是因为不同的生物共用一套遗传密码。(3)吃基因不一定补基因,因为基因被吃入后,会被消化酶消化而失去作用,但其分解产物可作为合成DNA的原料。
12.研究中发现,番茄体内的蛋白酶抑制剂对害虫的消化酶有抑制作用,导致害虫无法消化食物而死亡。为对付异常猖獗的玉米螟,人们成功地将番茄的蛋白酶抑制剂基因导入玉米体内,在一定程度上遏制了玉米螟的爆发。
(1)如果以玉米的叶肉细胞作为重组DNA的受体细胞,则需要通过______________技术将其培育成工程植物。
(2)抗玉米螟的玉米就是无虫玉米,不必防治害虫。你赞成这种说法吗?为什么?______________________。
(3)对于这种转基因玉米的食用安全性,引发了人们的争论,有人认为是安全的,有人认为是不安全的。你持什么观点?举出一个理由支持你的观点。_____________________ _______________________________________________________________________
【答案】(1)植物组织培养
(2)不赞成,因为抗玉米螟的玉米能抵抗玉米螟,但不能抵抗其他害虫
(3)只要理由能支持自己的观点就可以。例如:①不安全,这种蛋白酶抑制剂被人食用后可能抑制人体消化酶的活性,使人因无法进行正常的消化作用而患病。②安全,人与害虫的消化酶存在结构差异,蛋白酶抑制剂对人体的消化酶没有影响。③安全,人食用的是煮熟后的玉米,高温破坏了蛋白酶抑制剂,故其进入人体后不能再起作用。
【解析】(1)把叶肉细胞培育成工程植物,应该利用植物组织培养技术经脱分化和再分化过程使细胞的全能性表达出来。(2)玉米螟是玉米害虫的一种,在玉米的生长过程中还应该防止其他害虫的危害。蛋白酶抑制剂对其他害虫并不一定有效。(3)答案是开放的,支持与不支持均可,但理由必须能支持自己的观点。
13.请回答下列与生物安全性相关的问题。
(1)科学家对转基因生物可能带给人类健康和环境方面的风险表示关注和担忧,请列举转基因生物的潜在危险:__________(至少写出3种)。
(2)对于植物来说,导入外源基因容易引起基因污染。科学家将外源基因导入植物的叶绿体或线粒体内,原因是____________________________________________________。
【答案】(1)生物入侵、破坏原有的生态平衡、过敏、抗生素抗性、疾病流行等
(2)在叶绿体或线粒体内的目的基因不会通过花粉传递,因而一般不会造成基因污染
【解析】(1)转基因生物的潜在危险有生物入侵、破坏原有的生态平衡、过敏、抗生素抗性、疾病流行等,因此人们对它的安全性还存在着怀疑。(2)若将外源基因导入叶绿体或线粒体内,则花粉粒中不含有转入的基因,故可避免基因污染。
14.阅读下列材料并回答问题:
转基因生物就是利用DNA重组技术,将外源基因(目的基因)导入受体生物(动物、植物、微生物)体内。当这些外源基因与受体生物的基因整合后,外源基因就能随受体生物细胞的分裂而增殖,并能表达出受体生物原本没有的性状,且能遗传给后代。
(1)不同生物间基因移植成功,说明生物共用一套 ;从生物进化的角度看,说明这些生物具有 。
(2)转基因技术将给农业、医药等诸多领域带来革命,目前取得了许多成就,同时也可能给人类带来灾难性的后果。试各举一至两个实例。
(3)有人提出“吃基因补基因”,你是否赞成这种观点?试从新陈代谢的角度简要说明理由。
【答案】(1)遗传密码(或密码子) 亲缘关系(共同祖先)
(2)成就:将抗病基因转移到氺稻中形成抗病氺稻新品种;将人的干扰素基因转移到猪的体内,培育生产人干扰素的猪。
不良后果:转基因作物通过花粉传播可与亲缘关系较近的植物杂交,从而导致基因逃逸,可能产生优势种,危及生物多样性。
(3)开放性题目,只要用生物学知识回答即可。(如不赞成,因为基因被吃入后,与其他生物大分子一样被消化分解,不可能以原状进入细胞,更不可能补充或整合到人体原有的基因中去;赞成,基因被吃下去后,消化分解为简单物质,可以作为合成DNA的原料。)
【解析】本题综合考查了转基因技术的知识以及基因、遗传等知识。不同生物间的基因之所以能够移植成功,是因为不同的生物共用一套遗传密码(或密码子)。吃基因不一定补基因,因为基因被吃入后,可能被消化酶消化而失去作用,但其分解产物可作为合成DNA的原料。
优点
缺点
①解决粮食短缺问题
②减少农药使用,减少环境污染
③减少食物营养,提高附加值
④减少食物种类,提升食物品质
⑤提高生产效率,带动相关产业发展
①可能产生新病毒或新过敏原
②可能产生抗除草剂的杂草
③可能使疾病的传播跨越物种障碍
④可能会损害生物多样性
⑤可能干扰生态系统的多样性
观点
存在安全问题
不存在安全问题
论据
①反对“实质性等同”
②可能出现滞后效应
③可能出现新的过敏原
④营养成分可能改变
⑤侵犯宗教信仰或素食者的权益
①“实质性等同”只是评价的起点,而不是终点
②多环节、严谨的安全性评估
③科学家对社会负责的态度
④至今未发现转基因食物影响人体健康的实例
观点
引起生物安全问题
不存在生物安全问题
论据
①可能变成野生种类或杂草
②可能重组出新的有害病原体
③有可能形成用除草剂除不掉的“超级杂草”
④可能成为“入侵的外来物种”
①进入非种植区生命力很差
②存在生殖隔离,难与其他植物杂交
③花粉的传播距离和存活时间有限
④新性状的表现必须具有一定的条件和配套的种植技术
问题
环境安全
观点
会对生态系统的稳定性和人类生活环境造成破坏
不必作出过度,转基因生物是有利于环境保护的
理由
(1)打破自然物种的原有界限,改变了生态系统中物质循环和能量流动;
(2)重组微生物可能对人类的生活环境造成二次污染;重组DNA与微生物杂交,可能产生有害的病原微生物;
(3)转基因植物花粉中的有毒物质可通过蜜蜂进入蜂蜜,再经过食物链进入人体
(1)转基因移入的是已存在的基因,不会破坏生态系统的稳定性;
(2)抗虫转基因作物的种植,减少了农药的使用量;
(3)抗除草剂农作物的种植,减轻了农田管理的负担,保护了农田土壤环境
产品
标注
转基因生物、含有转基因生物或者转基因生物成分的产品
直接标注“转基因××”
转基因农产品的直接加工品
“转基因××加工品(制成品)”或者“加工原料为转基因××”
用农业转基因生物或用含有农业转基因生物成分的产品加工制成的产品,但最终销售产品中已不再含有或检测不出转基因成分的产品
“本产品为转基因××加工制成,但本产品中已不再含有转基因成分”或者标注为“本产品加工原料中有转基因××,但本产品中已不再含有转基因成分”
相关学案
这是一份【寒假衔接讲义】人教版(选择性必修3)高中生物 高二寒假 第07讲 重组DNA技术的基本工具(教师版+学生版).zip,文件包含寒假衔接讲义人教版选择性必修3高中生物高二寒假第07讲重组DNA技术的基本工具教师版docx、寒假衔接讲义人教版选择性必修3高中生物高二寒假第07讲重组DNA技术的基本工具学生版docx等2份学案配套教学资源,其中学案共39页, 欢迎下载使用。
这是一份【寒假衔接讲义】人教版(选择性必修3)高中生物 高二寒假 第06讲 胚胎工程(教师版+学生版).zip,文件包含寒假衔接讲义人教版选择性必修3高中生物高二寒假第06讲胚胎工程教师版docx、寒假衔接讲义人教版选择性必修3高中生物高二寒假第06讲胚胎工程学生版docx等2份学案配套教学资源,其中学案共48页, 欢迎下载使用。
这是一份【寒假衔接讲义】人教版(选择性必修3)高中生物 高二寒假 第05讲 动物细胞工程(教师版+学生版).zip,文件包含寒假衔接讲义人教版选择性必修3高中生物高二寒假第05讲动物细胞工程教师版docx、寒假衔接讲义人教版选择性必修3高中生物高二寒假第05讲动物细胞工程学生版docx等2份学案配套教学资源,其中学案共47页, 欢迎下载使用。

