所属成套资源:【寒假自学】人教版(选择性必修2) 高中生物 高二上册知识梳理+寒假专题复习 (教师版+学生版)+新学期预习
- 【寒假衔接讲义】人教版(选择性必修3)高中生物 高二寒假 第03讲 发酵工程及其应用(教师版+学生版) 学案 2 次下载
- 【寒假衔接讲义】人教版(选择性必修3)高中生物 高二寒假 第04讲 植物细胞工程(教师版+学生版) 学案 2 次下载
- 【寒假衔接讲义】人教版(选择性必修3)高中生物 高二寒假 第06讲 胚胎工程(教师版+学生版) 学案 2 次下载
- 【寒假衔接讲义】人教版(选择性必修3)高中生物 高二寒假 第07讲 重组DNA技术的基本工具(教师版+学生版) 学案 2 次下载
- 【寒假衔接讲义】人教版(选择性必修3)高中生物 高二寒假 第08讲 基因工程的基本操作程序(教师版+学生版) 学案 2 次下载
【寒假衔接讲义】人教版(选择性必修3)高中生物 高二寒假 第05讲 动物细胞工程(教师版+学生版).zip
展开
这是一份【寒假衔接讲义】人教版(选择性必修3)高中生物 高二寒假 第05讲 动物细胞工程(教师版+学生版).zip,文件包含寒假衔接讲义人教版选择性必修3高中生物高二寒假第05讲动物细胞工程教师版docx、寒假衔接讲义人教版选择性必修3高中生物高二寒假第05讲动物细胞工程学生版docx等2份学案配套教学资源,其中学案共47页, 欢迎下载使用。
1.阐明动物细胞培养是从动物体获得相关组织,分散成单个细胞后,在适宜的 培养条件下让细胞生长和增殖的过程。动物细胞培养是动物细胞工程的基础。
2.阐明动物细胞核移植一般是将体细胞核移入一个去核的卵母细胞中,并使重 组细胞发育成新胚胎,继而发育成动物个体的过程。
3.阐明动物细胞融合是指通过物理、化学或生物学等手段,使两个或多个动物 细胞结合形成一个细胞的过程。
4.概述细胞融合技术是单克隆抗体制备的重要技术。
5.简述干细胞在生物医学工程中有广泛的应用价值。
【基础知识】
一、动物细胞工程
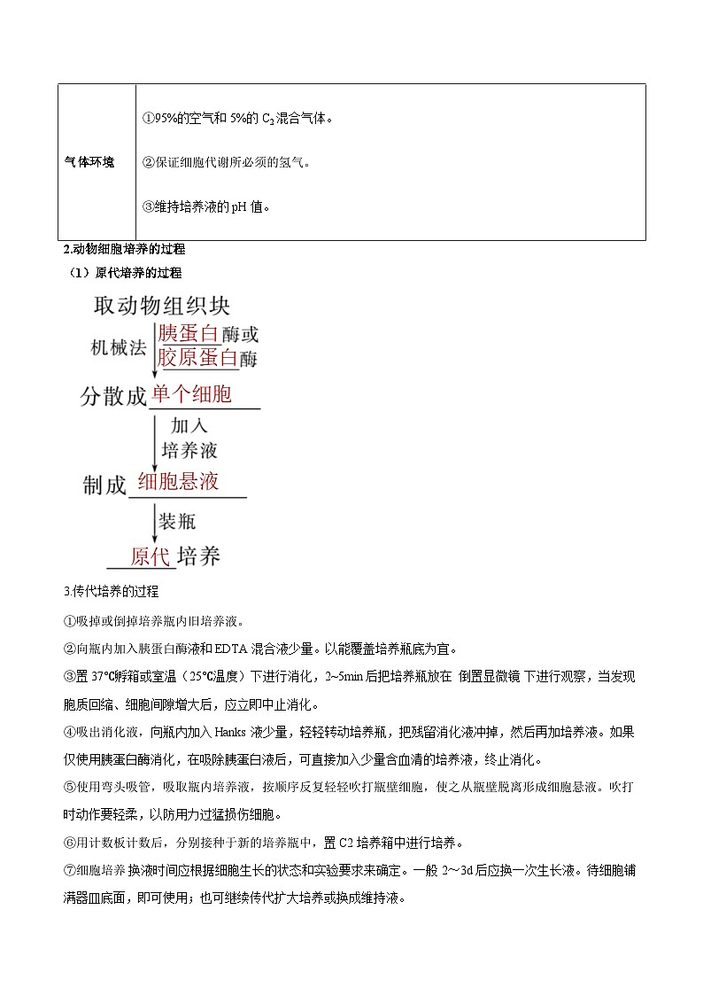
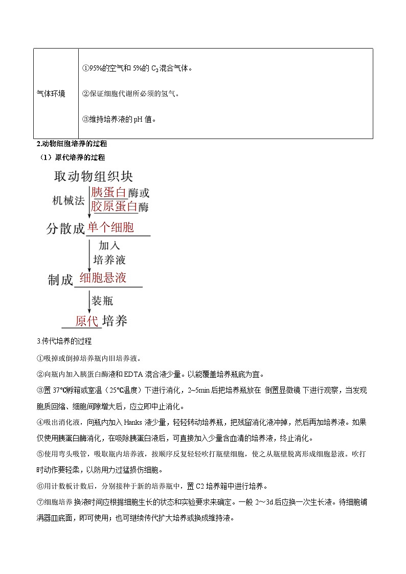
1.动物细胞培养的条件
2.动物细胞培养的过程
(1)原代培养的过程
3.传代培养的过程
①吸掉或倒掉培养瓶内旧培养液。
②向瓶内加入胰蛋白酶液和EDTA混合液少量。以能覆盖培养瓶底为宜。
③置37℃孵箱或室温(25℃温度)下进行消化,2~5min后把培养瓶放在 倒置显微镜 下进行观察,当发现胞质回缩、细胞间隙增大后,应立即中止消化。
④吸出消化液,向瓶内加入Hanks液少量,轻轻转动培养瓶,把残留消化液冲掉,然后再加培养液。如果仅使用胰蛋白酶消化,在吸除胰蛋白液后,可直接加入少量含血清的培养液,终止消化。
⑤使用弯头吸管,吸取瓶内培养液,按顺序反复轻轻吹打瓶壁细胞,使之从瓶壁脱离形成细胞悬液。吹打时动作要轻柔,以防用力过猛损伤细胞。
⑥用计数板计数后,分别接种于新的培养瓶中,置C2培养箱中进行培养。
⑦细胞培养 换液时间应根据细胞生长的状态和实验要求来确定。一般2~3d后应换一次生长液。待细胞铺满器皿底面,即可使用;也可继续传代扩大培养或换成维持液。
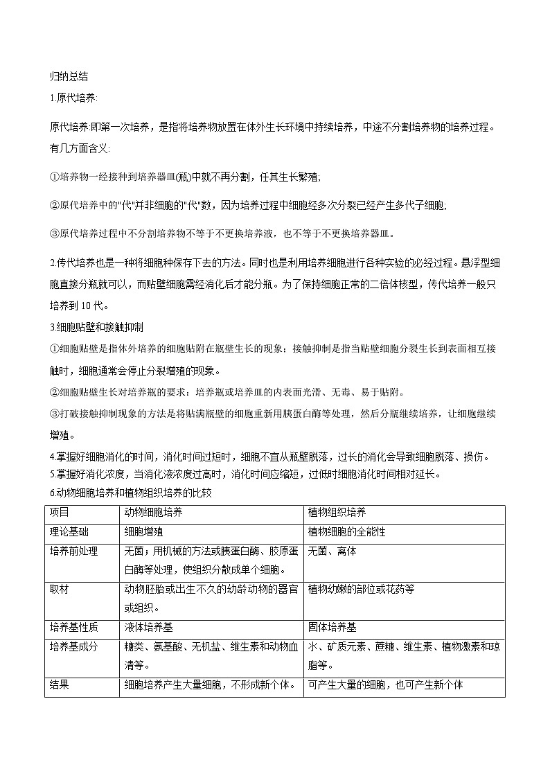
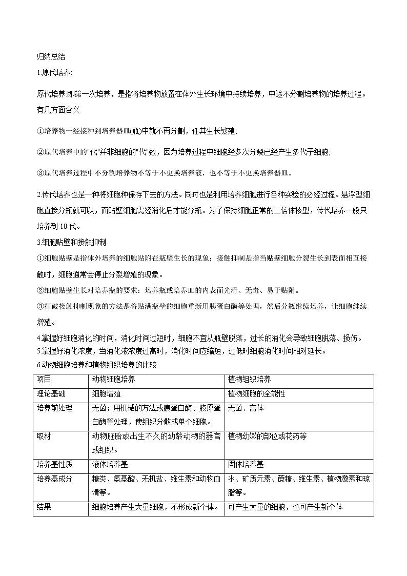
归纳总结
1.原代培养:
原代培养:即第一次培养,是指将培养物放置在体外生长环境中持续培养,中途不分割培养物的培养过程。有几方面含义:
①培养物一经接种到培养器皿(瓶)中就不再分割,任其生长繁殖;
②原代培养中的"代"并非细胞的"代"数,因为培养过程中细胞经多次分裂已经产生多代子细胞;
③原代培养过程中不分割培养物不等于不更换培养液,也不等于不更换培养器皿。
2.传代培养也是一种将细胞种保存下去的方法。同时也是利用培养细胞进行各种实验的必经过程。悬浮型细胞直接分瓶就可以,而贴壁细胞需经消化后才能分瓶。为了保持细胞正常的二倍体核型,传代培养一般只培养到10代。
3.细胞贴壁和接触抑制
①细胞贴壁是指体外培养的细胞贴附在瓶壁生长的现象;接触抑制是指当贴壁细胞分裂生长到表面相互接触时,细胞通常会停止分裂增殖的现象。
②细胞贴壁生长对培养瓶的要求:培养瓶或培养皿的内表面光滑、无毒、易于贴附。
③打破接触抑制现象的方法是将贴满瓶壁的细胞重新用胰蛋白酶等处理,然后分瓶继续培养,让细胞继续增殖。
4.掌握好细胞消化的时间,消化时间过短时,细胞不宜从瓶壁脱落,过长的消化会导致细胞脱落、损伤。
5.掌握好消化浓度,当消化液浓度过高时,消化时间应缩短,过低时细胞消化时间相对延长。
6.动物细胞培养和植物组织培养的比较
二、干细胞培养及其应用
1.干细胞是一类具有自我复制能力的多潜能细胞。在一定条件下,它可以分化成多种功能细胞。根据干细胞所处的发育阶段分为胚胎干细胞(ES细胞)和成体干细胞。根据干细胞的发育潜能分为三类:全能干细胞(TSC)、多能干细胞和单能干细胞(专能干细胞)。干细胞(Stem Cell)一种未充分分化,尚不成熟的细胞,具有再生各种组织器官和人体的潜在功能。
2.干细胞的培养和应用
3.胚胎干细胞的应用
体外诱导小鼠成纤维细胞→诱导多能干细胞→定向诱导→多种体细胞→临床治疗多种疾病。
三、动物细胞融合技术
四、单克隆抗体及其应用
1.单克隆抗体制备的原理
①B淋巴细胞特点:一种B淋巴细胞只分泌一种特异性抗体。
②骨髓瘤细胞特点:能在体外大量增殖。
③杂交瘤细胞的特点:既能大量增殖,又能产生足够数量的特定抗体。
2.单克隆抗体的制备过程
3.单克隆抗体的应用
①作为诊断试剂诊断疾病:
②作为载体运载药物;
③作为药物治疗疾病。
归纳总结
1图中给小鼠注射特定的抗原蛋白,其目的是刺激机体发生免疫应答,从而产生特定的B淋巴细胞。
2.若仅考虑细胞的两两融合,在获取杂交瘤细胞的过程中,筛选淘汰的细胞有未融合的细胞和同种细胞融合后形成的细胞(B-B融合细胞、瘤-瘤融合细胞)两种类型。出现不同类型是因为细胞融合不是100%的,且是随机的。
3.单克隆抗体的特点是特异性强,灵敏度高,可大量制备。
4.第一次筛选的目的是获得杂交瘤细胞
①筛选的方法是在培养基中加入氨基嘌呤。
②筛选的原理是:B淋巴细胞及同型融合细胞不能增殖、死亡;骨髓瘤细胞及同型融合细胞不能增殖、死亡;杂交瘤细胞能增殖、生长。
③细胞合成DNA有D和S两条途径,其中D途径能被氨基喋呤阻断。
④人淋巴细胞中有这两种DNA的合成途径,但不能分裂增殖。
⑤鼠骨髓瘤细胞中只有D途径,没有S途径,但能不断分裂增殖。
⑥第二次筛选的目的是获得能产生单一抗体的杂交瘤细胞。
五、动物体细胞核移植技术和克隆动物
1.原理:
2.体细胞核移植的过程
3.克隆高产奶牛的过程
①收集牛卵巢,采集卵母细胞
②通过显微操作去核
③从供体高产奶牛身体的某一部分取体细胞,进行培养
④将供体细胞注入去核的卵母细胞
⑤通过电融合法使两细胞融合,供体核进入卵母细胞形成重构胚
⑥将胚胎移入受体(代孕)母牛体内
⑦生出与供体奶牛遗传物质相同的犊牛
【考点剖析】
考点一:动物细胞培养
例1.下图为动物成纤维细胞的培养过程示意图。下列叙述正确的是
( )
A.步骤①的操作不需要在无菌环境中进行
B.步骤②中用盐酸溶解细胞间物质使细胞分离
C.步骤③到④的分瓶操作前常用胰蛋白酶处理
D.步骤④培养过程中不会发生细胞转化
【答案】D
解析:步骤①和细胞培养过程都需要在无菌环境中进行,A错误;步骤②需要胰蛋白酶处理使细胞分离,盐酸会杀死细胞,B错误;步骤④传代培养过程中,细胞的形态和功能可能会发生变化,从而使细胞发生转化,D错误。
考点二:动物细胞培养
例2.下列有关动物细胞培养的表述,正确的是( )
A.培养环境中需要氢气,不需要二氧化碳
B.培养的细胞有两类:悬浮生长和贴壁生长,都需定期用胰蛋白酶处理,分瓶后才能继续增殖
C.干细胞是从胚胎中分离提取的细胞
D.幼龄动物细胞比老龄动物细胞更易于培养
【答案】A
【解析】动物细胞培养过程既需要2,也需要C2,A错误;动物细胞培养中,细胞具有贴壁生长以及接触抑制的特点,因此在培养中需要用胰蛋白酶处理贴壁的细胞并进行分瓶培养,B错误;胚胎干细胞是从早期胚胎或原始性腺中分离提取的细胞,干细胞不一定来自胚胎,如造血干细胞,C错误;幼龄动物组织细胞分裂能力强,因此选择幼龄动物的组织细胞更易于培养,D正确。
考点三、动物细胞融合
例3.动物细胞融合属于动物细胞工程的技术手段之一,下列有关动物细胞融合的叙述正确的是( )
A.动物细胞融合产生的细胞称为重组细胞
B.融合后形成的细胞为单核或多核细胞
C.常用的诱导融合的生物诱导剂是聚乙二醇、灭活的病毒等
D.也称细胞杂交,可由两个或多个动物细胞结合成一个细胞
【答案】A
【解析】动物细胞融合产生的细胞称为杂交细胞,核移植产生的细胞称为重组细胞,A错误;融合后形成具有两个或多个细胞遗传信息的单核细胞,B错误;诱导动物细胞融合的生物诱导剂是灭活的病毒,聚乙二醇属于化学诱导剂,C错误;动物细胞融合也称细胞杂交,是指两个或多个动物细胞结合形成一个细胞的过程,D正确。
考点四、单克隆抗体的制备
例4.如图表示抗人体胃癌的单克隆抗体的制备过程。下列叙述错误的是( )
A.反复给小鼠注射甲的目的是让小鼠体内产生更多的抗体
B.人工诱导细胞融合获得乙的常用方法是用灭活的病毒
C.丁细胞既能无限增殖又能产生抗甲抗原的抗体
D.制备的单克隆抗体可以早期诊断人体胃癌的发生情况
【答案】A
【解析】甲为抗原,反复给小鼠注射甲的目的是对小鼠进行免疫,以便产生更多的能分泌相应抗体的浆细胞,A错误;人工诱导动物细胞融合的常用方法是用灭活的病毒,还可以用聚乙二醇、电激,B正确;丁细胞为筛选出来的杂交瘤细胞,杂交瘤细胞既能无限增殖又能产生抗甲抗原的特异性抗体,C正确;单克隆抗体特异性强,灵敏度高,可以在早期检测出人体胃癌的发生情况,D正确。
考点五、单克隆抗体的应用
例5使用高效的细胞毒素类药物进行化疗可以有效杀伤肿瘤细胞。临床上运用抗体—药物偶联物(ADC)将药物与抗体结合,实现了对肿瘤细胞的选择性杀伤。ADC通常由抗体、接头和药物(如细胞毒素)三部分组成。下列叙述错误的是( )
A.ADC中的抗体主要是发挥治疗效应
B.ADC中的抗体能特异性识别肿瘤抗原
C.ADC中的抗体可以通过杂交瘤技术大量制备
D.可以将ADC中的药物换成放射性同位素,标记单克隆抗体进行靶向放疗
【答案】A
【解析】ADC中抗体的作用是特异性识别肿瘤细胞表面的抗原并与之结合,A错误;抗体能特异性识别抗原并与其结合,题中ADC中的抗体能特异性识别肿瘤抗原,B正确;杂交瘤细胞可以大量制备单克隆抗体,C正确;用放射性同位素标记的单克隆抗体可对肿瘤进行靶向治疗,D正确。
考点六、动物体细胞核移植技术和克隆动物
例6下列关于体细胞核移植技术应用的叙述,错误的是( )
A.利用体细胞核移植技术可以加速家畜遗传改良进程
B.利用体细胞核移植技术培育的转基因克隆动物,可以作为生物器生产许多珍贵的医用蛋白
C.转基因克隆动物不能作为异种移植的供体进行器官移植,因为会发生免疫排斥
D.利用体细胞核移植技术培育后代可以避免细胞核供体的线粒体遗传病基因传递给后代
【答案】D
解析:利用体细胞核移植技术已展示出广阔的应用前景,可以快速繁殖具有优良品质的家畜,可以加速家畜遗传改良进程,A正确;利用体细胞核移植技术培育的转基因克隆动物可以作为生物器,生产珍贵的医用蛋白,如乳腺生物器、膀胱生物器等,B正确;设法去除猪抗原决定基因,再结合克隆技术,培育出没有免疫排斥的转基因克隆猪器官,可作为异种移植的供体进行器官移植,C错误;利用体细胞核移植技术培育后代由于细胞质来自卵细胞的供体,可以避免细胞核供体的线粒体遗传病基因传递给后代,D正确。
【真题演练】
1.(2022·江苏高考,14)航天员叶光富和王亚平在天宫课堂上展示了培养的心肌细胞跳动的视频。下列相关叙述正确的是( )
A. 培养心肌细胞的器具和试剂都要先进行高压蒸汽灭菌
B. 培养心肌细胞的时候既需要氢气也需要二氧化碳
C. 心肌细胞在培养容器中通过有丝分裂不断增殖
D. 心肌细胞在神经细胞发出的神经冲动的支配下跳动
2.(2022·湖北高考,7)某兴趣小组开展小鼠原代神经元培养的研究,结果发现其培养的原代神经元生长缓慢,其原因不可能的是( )
A. 实验材料取自小鼠胚胎的脑组织B. 为了防止污染将培养瓶瓶口密封
C. 血清经过高温处理后加入培养基D. 所使用的培养基呈弱酸性
3.(2022·山东高考,15)如图所示,将由2种不同的抗原分别制备的单克隆抗体分子,在体外解偶联后重新偶联可制备双特异性抗体,简称双抗。下列说法错误的是( )
A. 双抗可同时与2种抗原结合
B. 利用双抗可以将蛋白类药物运送至靶细胞
C. 筛选双抗时需使用制备单克隆抗体时所使用的2种抗原
D. 同时注射2种抗原可刺激B细胞分化为产双抗的浆细胞
4.(2022·江苏高考,19)(多选) 下图表示利用细胞融合技术进行基因定位的过程,在人-鼠杂种细胞中人的染色体会以随机方式丢失,通过分析基因产物进行基因定位。现检测细胞Ⅰ、Ⅱ、Ⅲ中人的4种酶活性,只有Ⅱ具有芳烃羟化酶活性,只有Ⅲ具有胸苷激酶活性,Ⅰ、Ⅲ都有磷酸甘油酸激酶活性,Ⅰ、Ⅱ、Ⅲ均有乳酸脱氢酶活性。下列相关叙述正确的有( )
A. 加入灭活仙台病毒的作用是促进细胞融合
B. 细胞Ⅰ、Ⅱ、Ⅲ分别为人-人、人-鼠、鼠-鼠融合细胞
C. 芳烃羟化酶基因位于2号染色体上,乳酸脱氢酶基因位于11号染色上
D. 胸苷激酶基因位于17号染色体上,磷酸甘油酸激酶基因位于X染色体上
5.(2022·海南高考,20)以我国科学家为主的科研团队将SNL(即4个基因ct4/Sx2/Nang/Lin28A的缩写)导入黑羽鸡胚成纤维细胞(CEFs),诱导其重编程为诱导多能干细胞(iPS),再诱导iPS分化为诱导原始生殖细胞(iPGCs),然后将iPGCs注射到孵化2.5天的白羽鸡胚血管中,最终获得具有黑羽鸡遗传特性的后代,实验流程如图。回答下列问题。
(1)CEFs是从孵化9天的黑羽鸡胚中分离获得的,为了获得单细胞悬液,鸡胚组织剪碎后需用___________________________处理。动物细胞培养通常需要在合成培养基中添加______________等天然成分,以满足细胞对某些细胞因子的需求。
(2)体外获取SNL的方法有______________(答出1种即可)。若要在CEFs中表达外源基因的蛋白,需构建基因表达载体,载体中除含有目的基因和标记基因外,还须有启动子和______________等。启动子是______________识别和结合的部位,有了它才能驱动____________________________。
(3)iPS细胞和iPGCs细胞的形态、结构和功能不同的根本原因是______________。
(4)诱导iPS细胞的技术与体细胞核移植技术的主要区别是__________。
(5)该实验流程中用到的生物技术有________________(答出2点即可)。
6.(2022·辽宁高考,24)某抗膜蛋白治疗性抗体药物研发过程中,需要表达N蛋白胞外段,制备相应的单克隆抗体,减少其对N蛋白胞外段特异性结合的能力。
Ⅰ.N蛋白胞外段抗原制备,流程如图1
(1)构建重组慢病毒质粒时,选用氨苄青霉素抗性基因作为标记基因,目的是___________。用脂质体将重组慢病毒质粒与辅助质粒导入病毒包装细胞,质粒被包在脂质体___________(填“双分子层中”或“两层磷脂分子之间”)。
(2)质粒在包装细胞内组装出由___________组成的慢病毒,用慢病毒感染海拉细胞进而表达并分离、纯化N蛋白胞外段。
Ⅱ.N蛋白胞外段单克隆抗体制备,流程如图2
(3)用N蛋白胞外段作为抗原对小鼠进行免疫后,取小鼠脾组织用___________酶处理,制成细胞悬液,置于含有混合气体的___________中培养,离心收集小鼠的B淋巴细胞,与骨髓瘤细胞进行融合。
(4)用选择性培养基对融合后的细胞进行筛选,获得杂交瘤细胞,将其接种到96孔板,进行___________培养。用___________技术检测每孔中的抗体,筛选既能产生N蛋白胞外段抗体,又能大量增殖的单克隆杂交瘤细胞株,经体外扩大培养,收集___________,提取单克隆抗体。
(5)利用N蛋白胞外段抗体与药物结合,形成___________,实现特异性治疗。
【过关检测】
1.植物体细胞杂交与动物细胞工程中所用技术与原理不相符的是( )
A.纤维素酶、果胶酶处理和胰蛋白酶处理——酶的专一性
B.植物细胞培养和动物细胞培养——细胞的全能性
C.原生质体融合和动物细胞融合——生物膜的流动性
D.紫草细胞培养和杂交瘤细胞的培养——细胞分裂
2.中国科学院动物研究所将大熊猫的体细胞核放入兔子的去核卵母细胞之中,并使其成功发育成囊胚,标志着异种核质相容的问题得到解决,异种克隆大熊猫迈过了第一道“坎”;然后至关重要的是选择一种合适的”代孕母体”。下图是该研究的理论流程图。下列说法正确的是( )
A.步骤甲、乙分别是指大熊猫体细胞核移植、胚胎收集
B.诱导超数排卵所注射的激素只能作用于特定细胞
C.重组细胞发育成早期胚胎所需营养主要来源于营养液
D.步骤甲和步骤乙中的供体和受体需要同期发情处理
3.下列关于动物细胞培养的叙述不正确的是
A.动物细胞培养技术的原理是细胞的全能性
B.传代培养时需要用胰蛋白酶处理贴壁生长的细胞
C.癌细胞在培养瓶中不会出现接触抑制现象
D.动物细胞培养一般需要使用C2培养箱
4.体细胞核移植技术在畜牧业,医药卫生以及其他领域有着广泛的应用前景。下列关于体细胞核移植技术的应用前景及存在问题的叙述,错误的是( )
A.利用体细胞核移植技术培育的转基因克隆动物可以作为生物器,生产珍贵的医用蛋白
B.以患者作为供体培育的人核移植胚胎干细胞诱导形成的组织、器官等,可避免免疫排斥
C.体细胞核移植技术发展到今天,已经相当成熟,成功率较高
D.有研究者指出,绝大多数克隆动物存在健康问题,如体型过大、脏器缺陷,免疫失调等
5.下列有关细胞工程的叙述,正确的是( )
A.PEG是促细胞融合剂,可直接诱导植物细胞融合
B.作物脱毒依据的原理是植物顶端成熟区附近几乎无病毒
C.骨髓瘤细胞经免疫处理,可直接获得单克隆抗体
D.核移植克隆的动物,其线粒体DNA来自供卵母体
6.下列关于动物细胞工程的叙述,正确的是( )
A.PEG诱导动物细胞融合形成的杂种细胞,经动物细胞培养能得到优良动物个体
B.使用冷冻保存的正常细胞通常为10代以内,以保持细胞正常的二倍体核型
C.在高倍显微镜下观察发生基因突变的细胞比例可推知某化学药品的毒性
D.用胰蛋白酶处理动物组织后,可用无菌氺稀释制成细胞悬浮液
7.某同学在学习“细胞工程”时,列表比较了动植物细胞工程的有关内容,你认为有几处错误( )
A.0处B.1处C.2处D.3处
8.为了解决杂交瘤细胞在传代培养中出现来自B细胞染色体丢失的问题,研究者在单克隆抗体的制备过程中减少了一个步骤,所示。除了抗原刺激之外,用EBV(一种病毒颗粒)感染动物B细胞,使其染色体核型更稳定。这样的细胞能够在HAT培养基中存活,但对乌本苷(ua)敏感。下列相关分析错误的是( )
A.杂交瘤细胞具有持续产生抗EBV抗体的能力
B.杂交瘤细胞染色体丢失可能导致抗体产生能力下降
C.图中B细胞取自于抗原刺激后动物的脾脏等
D.骨髓瘤细胞应该无法在HAT选择培养基中存活
9.2019年1月24日,我国科学家宣布世界首批疾病克隆猴——5只生物节律紊乱体细胞克隆猴在中国诞生,开启了克隆猴模型应用于生命科学研究的“春天”。科学家采集了一 只一岁半的、睡眠紊乱最明显的BMAL1(生物节律基因)敲除猴A6的体细胞,通过体细胞核移植技术,获得了5只克隆猴——这是国际上首次成功构建一批遗传背景一致的生物节律紊乱猕猴模型。下列相关叙述错误的是( )
A.体细胞核移植技术的原理是动物细胞(核)的全能性
B.5只克隆猕猴细胞核基因型与核供体细胞完全一致
C.体细胞核移植需用取自新鲜卵巢的卵母细胞直接做受体细胞
D.该研究可弥补实验猕猴繁殖周期长、单胎数量少的不足
10.牛雄性胚胎中存在特异性H-Y 抗原,可在牛早期胚胎培养液中添加H-Y 单克隆抗体,筛选胚胎进行移植,以利用乳腺生物器进行生物制药。下列相关叙述正确的是( )
A.H-Y 单克隆抗体由骨髓瘤细胞分泌B.应选用原肠胚做雌雄鉴别
C.鉴别后的雄性胚胎可直接做胚胎移植D.用H-Y 抗原刺激母牛可获得相应抗体
11.下列关于生物工程的叙述,错误的是( )
A.可利用植物组织培养技术实现紫草素的工厂化生产
B.由根尖细胞形成愈伤组织的过程中,可能会发生基因突变
C.动物细胞融合与植物体细胞杂交所依据的原理相同,都能形成杂种个体
D.试管动物技术可以充分发挥优良动物的繁殖潜力
12.“筛选”是生物中常用的技术手段,下列相关叙述中正确的是( )
A.制备单克隆抗体过程中,第一次从细胞氺平筛选出杂交瘤细胞,第二次从分子氺平筛选出产生所需抗体的杂交瘤细胞
B.单倍体育种中需对F1的花药进行筛选
C.为了快速繁殖无子西瓜,需筛选出特定的体细胞才能进行组织培养
D.通过显微镜观察染色体数目诊断先天愚型是分子氺平的检测
13.下图是科研人员将药物与单克隆抗体连接形成的抗体—药物偶联物(ADC)的示意图,它由抗体、接头和药物三部分组成,能实现对肿瘤细胞的选择性杀伤。相关叙述正确的是( )
A.细胞膜的选择透过性是抗体制备过程中细胞融合的基础
B.ADC能识别肿瘤细胞利用了药物特异性杀伤靶细胞的原理
C.肿瘤细胞被ADC选择性杀伤而导致的死亡属于细胞坏死
D.用放射性同位素标记的单克隆抗体可对肿瘤进行靶向治疗
14.下面是单克隆抗体制备过程示意图,1~6代表相关过程,a~e代表相关细胞,以下叙述错误的是( )
A.过程1是给小鼠注射特定抗原蛋白,以刺激小鼠产生相应抗体的B淋巴细胞
B.c细胞有三种种类,每种细胞染色体组数是相等的,e细胞是杂交瘤细胞
C.过程2的促融方法可以采用电融合技术,这种技术能击穿核膜促使核融合
D.过程3是抗体检测及克隆产生阳性细胞的过程,此过程要进行两次
15.细胞融合技术有着广泛应用,如图为细胞融合的简略过程。据图分析,下列叙述不正确的是( )
A.甲形成过程中,a和b需要通过细胞膜接触完成识别和结合
B.乙形成过程中培养液渗透压略大于细胞质,有助于植物细胞酶解法去壁
C.若a和b分别为基因型AaBB、aaBb植株的花粉细胞,则去壁后两两融合可得到4种基因型细胞
D.借助单克隆抗体的导向作用能将药物定向带到癌细胞所在位置
16.下图为细胞融合的简略过程。下列相关叙述中正确的是( )
A.如果a和b分别是白菜和甘蓝的体细胞,则需要用纤维素酶和果胶酶处理这两种细胞
B.如果d经分裂分化形成的是有性杂交后代,则a和b融合形成c的过程是受精作用
C.如果培养d可得到单克隆抗体,则细胞d既能无限增殖也能产生抗体
D.将d培养成体细胞杂交植株的过程可以说明植物细胞具有全能性
17.T细胞表面的受体可以识别抗原引起免疫,同时还有很多辅助分子来帮助完成这一过程。此外,T细胞表面还存在负向调控的受体分子,如PD-1。当PD-1与某些特定分子治PDL1结合后,能迫使免疫细胞自杀,从而终止正在进行的免疫。:一些肿瘤细胞进化出了一种防御机制,它们的表面也带有PDL1,从而诱导T细胞过早地进入自我破坏程序。科学家研制出PD-1单克隆抗体,作为免疫负调控抑制剂,通过阻断PD-1与PDL1的相互作用,从而降低免疫抑制,进而治疗甚至治愈肿瘤。下列叙述正确的是( )
A.正常情况下,PD-1有助于防止免疫过度,避免发生自身免疫病
B.部分T细胞会在PD-1的作用下发生细胞凋亡
C.PD-1单克隆抗体不是直接作用于肿瘤,而是对免疫细胞起作用,达到抗肿瘤的目的
D.体细胞中同时含有控制合成PD-1的基因和控制合成PDL1的基因
18.下图是一种“生物导弹”的作用原理示意图,没有与肿瘤细胞结合的“生物导弹”一段时间后被机体清除。阿霉素是一种抗肿瘤药,可抑制DNA和RNA的合成,对正常细胞也有一定毒性。下列相关说法正确的是( )
A.单克隆抗体是由杂交瘤细胞合成和分泌的
B.活化阿霉素能抑制细胞中的DNA复制和转录过程
C.在治疗中,应先注射非活化的磷酸酶,再注射生物导弹
D.单克隆抗体特异性强,能减轻阿霉素对正常细胞的伤害
19.亨廷顿舞蹈症(HD)患者是由于编码亨廷顿蛋白的基因(H基因)序列中的三个核苷酸(CAG)发生多次重复所致。
(1)某HD家系图(图1)及每个个体CAG重复序列扩增后,电泳结果如图2。
①据图1判断HD是一种__________染色体遗传病。
②据图推测,当个体的所有H基因中CAG重复次数__________25次时才可能不患病。与Ⅰ-1比较,Ⅱ-1并未患病,推测该病会伴随__________呈渐进性发病。
③与Ⅰ-1比较,Ⅱ-1、Ⅱ-3、Ⅱ-4、Ⅱ-5的H基因中CAG重复次数均有减少,这表明患者Ⅰ-1__________过程中异常H基因的重复次数会减少。
(2)由于缺乏合适的动物模型用于药物筛选,HD患者目前尚无有效的治疗方法。我国科学家利用基因编辑技术和体细胞核移植技术成功培育出世界首例含人类突变H基因的模型猪,操作过程如图3。
①从可遗传变异类型来看,模型猪发生的变异是__________。
②筛选含有目的基因的体细胞,将细胞核移植到__________中,构建重组细胞,再将重组细胞发育来的早期胚胎移植到代孕母猪体内,获得子代F0,此过程体现出动物细胞核具有__________。
③将F0与野生型杂交得到F1,F1再与野生型杂交得到F2。在F0、F1、F2中,更适合作为模型猪的是F2个体,理由是__________。
20.埃博拉病毒(EB)呈纤维状,EB衣壳外有包膜,包膜上有5种蛋白棘突(VP系列蛋白和GP蛋白),其中GP蛋白最为关键,能被宿主细胞强烈识别。人感染埃博拉病毒后会引起出血热,治疗该病的有效方法是注射疫苗或者抗体。下图为制备埃博拉病毒的单克隆抗体的过程,据图回答问题:
(1)埃博拉病毒侵入人体时,在细胞中以RNA为模板,在__________酶的作用下,合成相应的DNA并指导蛋白质合成,进行增殖。以GP蛋白作为疫苗比较安全,其原因是GP蛋白自身没有感染能力,但保留有______________________。
(2)已免疫的B淋巴细胞和骨髓瘤细胞融合的过程体现了细胞膜具有_______的结构特点。在体外融合时需要诱导,与诱导植物原生质体融合不同的是图中还可用__________诱导融合。筛选后的所需细胞群应具备的特点是______________________。
(3)在体外进行动物细胞培养时需要在合成培养基的基础上添加___________等天然成分。同时为了维持培养液的pH,需要提供的气体环境是____________。
(4)获得的单克隆抗体最终可以从____________中提取。“抗体—药物偶联物”中,抗体的靶向作用是利用了其具有____________________的特点。
21.自2019年12月起,由新型冠状病毒SARS-CV-2引发的新冠肺炎成为全球公共卫生的重大威胁。某些患者早期病情较轻,后期因发生细胞因子风暴病情突然加重。细胞因子是具有免疫调节功能的小分子蛋白质,细胞因子风暴是机体免疫系统被过度激活的一种状态,其造成肺损伤的机制所示。
(1)免疫细胞包含多种类型,图中未提到的一类是_______。
(2)据图可知,利用________的受体免疫实验动物后,制备的单克隆抗体可用于新冠肺炎细胞因子风暴的治疗。
(3)我国医疗工作者用脐带间充质干细胞静脉输入法对4例新冠肺炎重症患者进行了治疗,效果良好。干细胞的特点是________,脐带间充质干细胞除有干细胞特点外,还可以分泌多种营养因子和调节物质,其表面抗原不明显,不会引起患者免疫排斥。由此分析,在治疗过程中间充质干细胞发挥的作用可能是________。
(4)在“疫情防控常态化”阶段,新冠疫苗研制更加重要,我国科学工作者研发的重组腺病毒疫苗已进入临床实验阶段。
①腺病毒疫苗中腺病毒是作为________。
②腺病毒对于增殖和非增殖细胞均具有感染能力,且不整合进入宿主细胞的染色体基因组,与其他重组逆转录病毒疫苗相比可减少多种临床风险,________请列出其中1点。
③新冠疫苗可能存在的局限性是________(写出1点即可)营养
①无机物:无机盐等。
②有机物:糖类、氨基酸、维生素、血清等。
无菌、
无毒
环境
①对培养液和所有培养用具进行灭菌处理。
②在无菌环境下进行操作。
③定期更换培养液,以便清除代谢物。
温度、pH和渗透压
①温度:哺乳动物细胞多以36.5±0.5 ℃为宜。
②pH:多数动物细胞生存的适宜pH为7.2~7.4。
气体环境
①95%的空气和5%的C2混合气体。
②保证细胞代谢所必须的氢气。
③维持培养液的pH值。
项目
动物细胞培养
植物组织培养
理论基础
细胞增殖
植物细胞的全能性
培养前处理
无菌;用机械的方法或胰蛋白酶、胶原蛋白酶等处理,使组织分散成单个细胞。
无菌、离体
取材
动物胚胎或出生不久的幼龄动物的器官或组织。
植物幼嫩的部位或花药等
培养基性质
液体培养基
固体培养基
培养基成分
糖类、氨基酸、无机盐、维生素和动物血清等。
氺、矿质元素、蔗糖、维生素、植物激素和琼脂等。
结果
细胞培养产生大量细胞,不形成新个体。
可产生大量的细胞,也可产生新个体
应用
人造皮肤的构建、动物分泌蛋白的规模化生产。
快速繁殖、作物脱毒、细胞产物的工厂化生产和单倍体育种等。
相同点
①都需人工条件下的无菌操作;②都需要适宜的温度、pH等条件;③都进行有丝分裂,都不涉及减数分裂。
早期胚胎干细胞
骨髓、脐带血干细胞等
体细胞(如成纤维细胞等)
具有分化为成年动物体内的任何一种类型的细胞,并进一步形成机体的所有组织或器官甚至个体的潜能。
具有组织特异性,只能分化成特定的细胞或组织,不具有发育成完整个体的能力
能诱导分化成类似胚胎干细胞的细胞
分化成心肌细胞、神经元和造血干细胞等
造血干细胞用于治疗白血病,神经干细胞用于治疗帕金森病、阿尔茨海默病等
治疗镰状细胞贫血、阿尔茨海默病、心血管疾病等
概念
使两个或多个动物细胞结合形成一个细胞的技术
方法
聚乙二醇法、电融合法、灭活病毒诱导融合法等
原理
细胞膜具有一定的流动性
结果
形成具有原来两个或多个细胞遗传信息的单核细胞,称为杂交细胞
意义
突破了有性杂交的局限,使远缘杂交成为可能。成为研究细胞遗传、细胞免疫、肿瘤和培育生物新品种等的重要手段,为制造单克隆抗体开辟了新途径
概念
将动物一个细胞的细胞核移入去核的卵母细胞中,使这个重新组合的细胞发育成初期胚胎,继而发育成动物个体的技术。用核移植的方法得到的动物称为克隆动物
原理
动物细胞的细胞核具有全能性
分类
胚胎细胞核移植;体细胞核移植
植物细胞工程
动物细胞工程
技术手段
植物组织培养 植物体细胞杂交
动物细胞培养和融合
特殊处理
酶解法去除细胞壁
胰蛋白酶处理制备细胞悬浮液
融合方法
物理方法 化学方法
物理方法 化学方法 生物方法
典型应用
人工种子 微型繁殖
单克隆抗体的制备等
培养液区别
植物激素诱导脱分化和再分化
动物血清或血浆
相关学案
这是一份【寒假衔接讲义】人教版(选择性必修3)高中生物 高二寒假 第10讲 转基因产品的安全性(教师版+学生版).zip,文件包含寒假衔接讲义人教版选择性必修3高中生物高二寒假第10讲转基因产品的安全性教师版docx、寒假衔接讲义人教版选择性必修3高中生物高二寒假第10讲转基因产品的安全性学生版docx等2份学案配套教学资源,其中学案共32页, 欢迎下载使用。
这是一份【寒假衔接讲义】人教版(选择性必修3)高中生物 高二寒假 第07讲 重组DNA技术的基本工具(教师版+学生版).zip,文件包含寒假衔接讲义人教版选择性必修3高中生物高二寒假第07讲重组DNA技术的基本工具教师版docx、寒假衔接讲义人教版选择性必修3高中生物高二寒假第07讲重组DNA技术的基本工具学生版docx等2份学案配套教学资源,其中学案共39页, 欢迎下载使用。
这是一份【寒假衔接讲义】人教版(选择性必修3)高中生物 高二寒假 第06讲 胚胎工程(教师版+学生版).zip,文件包含寒假衔接讲义人教版选择性必修3高中生物高二寒假第06讲胚胎工程教师版docx、寒假衔接讲义人教版选择性必修3高中生物高二寒假第06讲胚胎工程学生版docx等2份学案配套教学资源,其中学案共48页, 欢迎下载使用。

