





所属成套资源:2023-2024学年九年级全一册物理阶段性考试考点复习与题型训练(人教版)
- 第14章 《内能的利用》题型训练(43题5大类型)试卷(原卷版+解析版)-2023-2024学年九年级全一册物理阶段性考试考点复习与题型训练(人教版)试卷0 次下载
- 第15章 《电流和电路》考点专项复习试卷(原卷版+解析版)-2023-2024学年九年级全一册物理阶段性考试考点复习与题型训练(人教版)试卷1 次下载
- 第16章 《电压 电阻》考点专项复习试卷(原卷版+解析版)-2023-2024学年九年级全一册物理阶段性考试考点复习与题型训练(人教版)试卷0 次下载
- 第16章 《电压 电阻》题型训练(41题15大类型)试卷(原卷版+解析版)-2023-2024学年九年级全一册物理阶段性考试考点复习与题型训练(人教版)试卷0 次下载
- 第17章 《欧姆定律》考点专项复习试卷(原卷版+解析版)-2023-2024学年九年级全一册物理阶段性考试考点复习与题型训练(人教版)试卷0 次下载
第15章 《电流和电路》题型训练试卷(原卷版+解析版)(44题5大类型)-2023-2024学年九年级全一册物理阶段性考试考点复习与题型训练(人教版)
展开 这是一份第15章 《电流和电路》题型训练试卷(原卷版+解析版)(44题5大类型)-2023-2024学年九年级全一册物理阶段性考试考点复习与题型训练(人教版),文件包含第15章《电流和电路》题型训练44题5大类型原卷版docx、第15章《电流和电路》题型训练44题5大类型解析版docx等2份试卷配套教学资源,其中试卷共44页, 欢迎下载使用。
\l "_Tc16452" 【题型1 静电现象和电荷间的相互作用规律】1
\l "_Tc5338" 【题型2 物体带电现象及判断】3
\l "_Tc31833" 【题型3 验电器的原理及使用】4
\l "_Tc846" 【题型4 原子结构、元电荷与带电情况】6
\l "_Tc846" 【题型5 电流的单位、大小和方向】6
\l "_Tc16452" 【题型6 电流表的使用与读数】12
\l "_Tc5338" 【题型7 串、并联电路的概念与辨别】17
\l "_Tc31833" 【题型8 串、并联电路的设计与应用】18
\l "_Tc846" 【题型9 电路的基本连接方式】21
\l "_Tc846" 【题型10 根据实物图画电路图和实物的电路连接】23
\l "_Tc846" 【题型11 并联电路的电流规律】25
\l "_Tc16452" 【题型1 静电现象和电荷间的相互作用规律】
1.(2023春•淮安区期末)下列事例中,不属于静电现象的是( )
A.梳头时会看到头发随梳子飘动
B.夏天雷雨时,天空中划过的闪电
C.夜晚脱毛衣时会听到“噼啪”声
D.春天花开时,会闻到扑鼻的花香
【答案】D
【分析】(1)在日常生活中,我们用梳子在理头发的时候,常常会发现毛发在高压静电场力的作用下形成射线状。我们在每天夜晚脱衣服的时候,也常常会发现一种闪光效应和劈了啪啦的闪光声响。有时,我们在触摸“猫或狗”的皮毛时,你会受到微量的“电击”。还有,你用梳子理一下你的头发,你就可以将碎纸屑吸引起来。这些都是日常的静电现象。
(2)静电现象往往和摩擦、静电感应有关,静电不会产生持续电流,静电累积到一定程度会产生放电现象,拌有火花和声音。
(3)闻到扑鼻的花香属于扩散现象。
【解答】解:A、梳头时会看到头发随梳子飘动是梳子因摩擦而带电,吸引头发随梳子飘动,故A正确;
B、闪电的形成是云层在运动中与空气或云层之间摩擦而产生静电,当带有异种电荷的两块云接近时产生的放电现象,故属于静电现象,故B正确;
C、夜晚脱毛衣时会听到“噼啪”声,因摩擦而带静电,故C属于静电现象,故C正确;
D、花开时,会闻到扑鼻的花香属于扩散现象,故D错误;
故选:D。
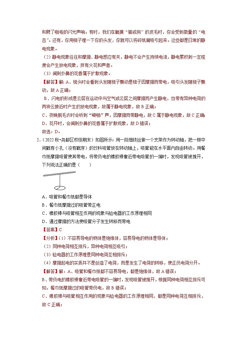
2.(2022秋•尧都区校级期末)如图所示:用一段细铁丝做一个支架作为转动轴,把一根中间戳有小孔(没有戳穿)的饮料吸管放在转动轴上,吸管能在水平面内自由转动。用餐巾纸摩擦吸管使其带电,将带负电的橡胶棒靠近带电吸管的一端时,发现吸管被推开,下列说法正确的是( )
A.吸管和餐巾纸都是导体
B.餐巾纸摩擦过的吸管带正电
C.橡胶棒与吸管相互作用的现象与验电器的工作原理相同
D.通过摩擦的方法使吸管分子发生转移而带电
【答案】C
【分析】(1)不容易导电的物体是绝缘体,容易导电的物体是导体;
(2)同种电荷相互排斥,异种电荷相互吸引;
(3)验电器的工作原理是同种电荷互相排斥;
(4)摩擦起电的实质并不是创造了电荷,而是发生了电荷的转移,使正负电荷分开。
【解答】解:A、吸管和餐巾纸都不容易导电,都是绝缘体,故A错误;
B、带负电的橡胶棒靠近带电吸管的一端时,发现吸管被推开,根据同种电荷相互排斥可知,餐巾纸摩擦过的吸管带负电,故B错误;
C、橡胶棒与吸管相互作用的现象与验电器的工作原理相同,都是同种电荷互相排斥,故C正确;
D、通过摩擦的方法使吸管得到部分电子而带电,故D错误。
故选:C。
\l "_Tc5338" 【题型2 物体带电现象及判断】
3.(2022秋•竞秀区校级期末)甲、乙、丙三个轻质小球用绝缘细绳悬挂,相互作用情况如图所示,如果丙带负电,则甲( )
A.一定带正电B.一定不带电C.可能带正电D.可能带负电
【答案】C
【分析】(1)同种电荷相互排斥,异种电荷相互吸引。
(2)排斥的带有同种电荷,吸引的可能带有异种电荷,也可能带电体吸引不带电的轻小物体。
【解答】解:由图知,乙、丙相互排斥,说明乙、丙一定带同种电荷,已知丙带负电,则乙一定也带负电;图中甲、乙相互吸引,根据异种电荷相互吸引、带电体具有吸引轻小物体的性质可知,甲可能带正电或不带电。
故选:C。
4.(2022秋•宁阳县期末)有甲、乙、丙三个带电体,甲物体排斥乙物体,乙物体吸引丙物体。如果丙物体带正电,则甲物体带 负 电(选填“正”或“负”)。
【答案】负。
【分析】利用同种电荷相互排斥,异种电荷相互吸引即可判断。
【解答】解:有甲、乙、丙三个带电体,且丙物体带正电,乙物体吸引丙物体,故乙带负电;甲物体排斥乙物体,故甲带负电。
故答案为:负。
5.(2023春•虎丘区期末)以下是书本上的两个小实验,请根据要求填空。
(1)如图1所示,小宇先后将50mL水和50mL的酒精倒入玻璃管中,翻转几次后发现水和酒精的总体积小于100mL,这说明 分子间有间隙 ,为使实验现象更明显,应选用内径较 细 (细/粗)的玻璃管;
(2)如图2所示,当带电的塑料棒靠近轻质塑料吸管的一端时,塑料吸管会偏转,这是因为带电体具有 吸引轻小物体 的性质,实验过程中用带电塑料棒靠近塑料吸管的 B (A/B)点,实验效果更明显。
【答案】(1)分子间有间隙;细;(2)吸引轻小物体;B。
【分析】(1)一切物体的分子都在不停地做无规则运动;分子间有间隙。实验应该选择较细的玻璃管。
(2)带电体可以吸引轻小物体,实验时带电塑料管靠近塑料管的远端。
【解答】解:(1)如图1所示,小宇先后将50mL水和50mL的酒精倒入玻璃管中,翻转几次后发现水和酒精的总体积小于100mL,这说明分子间有间隙,为使实验现象更明显,应选用内径较细的玻璃管;
(2)如图2所示,当带电的塑料棒靠近轻质塑料吸管的一端时,塑料吸管会偏转,这是因为带电体具有吸引轻小物体的性质,实验过程中用带电塑料棒靠近塑料吸管的B点,实验效果更明显。
故答案为:(1)分子间有间隙;细;(2)吸引轻小物体;B。
\l "_Tc31833" 【题型3 验电器的原理及使用】
6.(2023春•兴化市期末)如图甲所示为 验电器 (填装置名称),可用来检验物体是否带电,它的工作原理是 同种电荷相互排斥 ,图乙中,当带电的塑料棒靠近不带电的铝箔条一端时,铝箔条会偏转,也可以用来检验一个物体是否带电。甲、乙两个装置工作原理 不相同 (相同/不相同)。
【答案】验电器;同种电荷相互排斥;不相同。
【分析】(1)验电器是检验物体是否带电的仪器,工作原理是同种电荷相互排斥;
(2)带电体具有吸引轻小物体的性质。
【解答】解:(1)图甲是验电器,是用来检验物体是否带电的工具,它的工作原理是同种电荷相互排斥;
(2)由于带电体具有吸引轻小物体的性质,所以用带电塑料棒靠近不带电的铝箔条一端时,铝箔条由于被吸引而偏转,与图甲中装置的原理不相同。
故答案为:验电器;同种电荷相互排斥;不相同。
7.(2023春•仪征市期末)利用我们身边的常见物品也可以完成一些物理小实验:
(1)将一根塑料绳一端扎紧,从另一端把绳尽可能撕成更多的细丝(如图(1)所示),用手向下捋几下后,观察到的现象是:塑料细丝越来越 蓬松 (选填“蓬松”或“紧密”),而手与塑料细丝带上的是 异种 (选填“同种”或“异种”)电荷;
(2)如图(2)a、b所示装置均为比较简易的验电器,它们都可以用来检验某物体是否带电,由图中现象可知,图b装置是依据 带电物体可以吸引轻小物体 的原理来检验物体是否带电的,图a装置工作原理与图b装置 不相同 (选填“相同”或“不相同”);
(3)如图(3)所示,把一个带电的物体靠近用毛皮摩擦过的橡胶棒时,它们互相排斥,这个带电物体所带的是 负 (选填“正”或“负”)电荷,这是因为这个带电体在摩擦的过程中 得到 (选填“得到”或“失去”)电子;
(4)用图(4)所示装置演示气体扩散现象,其中一瓶装有密度比空气密度大的二氧化氮气体,另一瓶装有空气,为了让实验更可靠,装二氧化氮气体的应是 B (选填“A”或“B”)瓶。
【答案】(1)蓬松;异种;
(2)带电物体可以吸引轻小物体;不相同;
(3)负;得到;
(4)B。
【分析】(1)摩擦起电现象普遍存在,手和塑料是不同材料,用干燥的手捋塑料细丝时,两者之间相互摩擦,出现电子的得失。
电荷间的相互作用规律是:同种电荷相互排斥,异种电荷相互吸引;
(2)根据电荷间的相互作用规律分析解答;
(3)与丝绸摩擦过的玻璃棒所带的电荷称为正电荷,与毛皮摩擦过的橡胶棒所带的电荷称为负电荷;
当两种束缚电子的能力不同的物质相互摩擦时,束缚电子能力强的得到电子,因电子比质子数量多而带负电,束缚电子能力弱的失去电子,因电子比质子数量少而带正电,一种物质失去多少电子,另一种物质就得到多少电子。
(4)扩散现象,是指分子在永不停息地做无规则运动,通过两只瓶内的气体颜色变化,来反映二氧化氮气体分子在做无规则运动;由于空气的密度小于二氧化氮气体,所以一般情况下空气处于二氧化氮气体的上方。
【解答】解:(1)细丝下垂是因为其受重力的作用。再用手向下捋几下后,干燥的手捋塑料细丝时,出现摩擦起电现象,使塑料细丝带同种电荷,同种电荷相互排斥,所以塑料绳会向四周散开,观察到的现象是塑料细丝越来越蓬松;而手与塑料细丝带上的是等量的异种电荷;
(2)图a装置是常用验电器,当带电体接触金属棒时,下面的金属箔片张开,其原理是同种电荷相互排斥;图b带电物体可以吸引其他轻小物体的性质来判断物体是否带电,所以图a装置工作原理与图b装置不相同。
(3)与毛皮摩擦过的橡胶棒所带的电荷称为负电荷,且同种电荷相互排斥。因此,把一个带电的物体靠近用毛皮摩擦过的橡胶棒时,它们互相排斥,说明这个带电物体所带的是负电荷,这是因为这个带电体在摩擦的过程中得到电子。
(4)二氧化氮气体的颜色是红棕色的,而且比空气的密度大,为了排除重力干扰,让实验更可靠,空气要处于二氧化氮气体的上方。
故答案为:(1)蓬松;异种;
(2)带电物体可以吸引轻小物体;不相同;
(3)负;得到;
(4)B。
\l "_Tc846" 【题型4 原子结构、元电荷与带电情况】
8.(2022秋•邵阳期末)下列粒子中,带负电的是( )
A.质子B.电子C.中子D.原子
【答案】B
【分析】原子由原子核和核外带负电的电子组成。
【解答】解:原子中质子带正电、中子不带电、电子带负电。
故选:B。
9.(2023春•文昌期末)人类在探索微观粒子的过程中,首先发现的是电子,它的发现说明了原子是可分的。原子核是由带 正电 的质子和不带电的 中子 组成。
【答案】正电;中子。
【分析】原子是由原子核和核外电子组成的;原子核是由带正电的质子和不带电的中子组成的。
【解答】解:人类在探索微观粒子的过程中,首先发现的是电子,它的发现说明了原子是可分的。原子核是由带正电的质子和不带电的中子组成。
故答案为:正电;中子。
\l "_Tc846" 【题型5 电流的单位、大小和方向】
10.(2022秋•门头沟区期末)下列关于电流的说法中正确的是( )
A.只有正电荷的定向移动才能形成电流
B.物理学中规定负电荷的定向移动方向为电流的方向
C.导体容易导电的原因是内部存在大量的自由电荷
D.绝缘体不容易导电是因为绝缘体中几乎没有电子
【答案】C
【分析】(1)电流是电荷的定向移动形成的;
(2)物理学中规定,正电荷定向移动的方向为电流方向;
(3)导体中存在大量可自由移动的自由电荷,而绝缘体中只有少量可自由移动的自由电荷;
(4)构成绝缘体分子的原子是由原子核和电子组成的。
【解答】解:A、电流是电荷的定向移动形成的,负电荷的定向移动也可以形成电流,故A错误;
B、物理学中规定,正电荷定向移动的方向为电流方向,负电荷定向移动的反向与电流方向相反,故B错误;
C、导体容易导电的原因是内部存在大量的自由电荷,故C正确;
D、绝缘体不容易导电是因为绝缘体中几乎没有自由电荷,实际上,绝缘体中存在大量的电子,故D错误。
故选:C。
11.(2022秋•广州期末)如图所示,验电器A带正电,B不带电,用带有绝缘手柄的金属棒把A、B连接起来的瞬间,则下列说法不正确的是( )
A.A的正电荷通过金属棒转移到了B上,A的金属箔的张角减小
B.B的负电荷通过金属棒转移到了A上,B带上正电
C.连接的瞬间有电流,电流的方向由A到B
D.验电器工作的原理是同种电荷相互排斥
【答案】A
【分析】(1)根据金属导体中是电子的定向移动形成电流,正电荷是不定向移动的进行判断。
(2)在接触带电中,一个带电的导体与另一个不带电的导体接触后,两个导体将带上同种电荷。
(3)物理学规定正电荷定向移动的方向为电流方向,电子定向移动的方向与电流的方向相反
(4)根据验电器的工作原理判断。
【解答】解:A、在金属导体中自由电子的定向移动形成电流,正电荷是不会定向移动的。A选项错误。
B、验电器A带正电,说明A上缺少电子,不带电的验电器B与A接触后,B上的电子(负电荷)通过金属棒移动到A验电器上,B由于失去电子带上正电,B选项正确。
C、连接的瞬间,电子由验电器B定向移动到验电器A形成电流,根据电流方向的规定,电子由B到A定向移动,则电流方向由A到B,C选项正确。
D、验电器的工作原理是同种电荷相互排斥,D选项正确。
故选:A。
12.(2022秋•鞍山期末)如图所示,是闪电产生的电流通过避雷针的示意图,下列说法中正确的是( )
A.制作避雷针的材料为绝缘体
B.云层中的正电荷通过避雷针传入大地
C.图中的电流方向是从避雷针到大地
D.云层带正电是通过摩擦创造了电荷
【答案】C
【分析】(1)容易导电的物体叫导体,不容易导电的物体叫绝缘体;
(2)云层放电时,是自由电子发生转移;
(3)规定正电荷定向移动的方向为电流方向,与自由电子定向移动的方向相反;
(4)摩擦起电的原因是电子发生了转移,物体得到电子,带负电;物体失去电子,带正电。
【解答】解:A、制作避雷针的材料应该容易导电,为导体,故A错误;
BC、云层带正电荷,避雷针工作时尖端放电,负电荷从大地定向移动到避雷针,因此电流的方向是从避雷针到大地,故B错误,C正确;
D、闪电是云层的放电现象,云层在运动过程中与空气摩擦失去电子,云层带正电,摩擦起电,是电荷的转移,不能创造电荷,故D错误。
故选:C。
13.(2022秋•银海区期末)相同的验电器A和B,A带正电,B不带电,金属棒把A、B连接起来如图所示,则( )
A.A中正电荷通过棒流向B,B带正电荷
B.B中负电荷通过棒流向A,B带正电荷
C.棒中有持续电流从A流向B,使B张角增大
D.棒中有持续电流从A流向B,使A张角减小
【答案】B
【分析】(1)规定电流方向与正电荷定向移动的方向相同;
(2)验电器使用时是让金属杆上的金属箔带上同种电荷,然后同种电荷会相互排斥从而验证物体是否带电的。
【解答】解:
由题知,A带正电,即A缺少电子(负电荷),B不带电;
用带有绝缘手柄的金属棒把A和B连接起来,接触瞬间B中负电荷通过金属棒流向A,B因失去负电荷而带正电荷,所以验电器B的金属箔由于带正电会张开,而验电器A由于正、负电荷发生中和,其张角会减小;
该过程中只能产生瞬间电流,因电流的方向与负电荷定向移动的方向相反,所以瞬间电流的方向是由A流向B;
综上分析可知,B正确,ACD错误。
故选:B。
14.(2022秋•丛台区校级期末)下列有关电现象的说法中正确的是( )
A.摩擦起电是利用摩擦的方式创造电荷
B.只有正电荷的定向移动才能形成电流
C.毛皮与橡胶棒摩擦,橡胶棒得到电子带正电
D.金属中电流的方向与自由电子定向移动的方向相反
【答案】D
【分析】(1)当两种束缚电子的能力不同的物质相互摩擦时,束缚电子能力强的得到电子,因电子比质子数量多而带负电,束缚电子能力弱的失去电子,因电子比质子数量少而带正电,一种物质失去多少电子,另一种物质就得到多少电子;因此摩擦起电不是创造了电荷,实质是电子发生了转移;
(2)电荷的定向移动形成电流,不管是正电荷还是负电荷,只要发生定向移动就形成电流;
(3)自然界只存在两种电荷,正电荷和负电荷。丝绸摩擦过的玻璃棒带正电;毛皮摩擦过的橡胶棒带负电;
(4)物理学上规定正电荷定向移动的方向为电流方向;负电荷定向移动方向与电流方向相反。
【解答】解:A、摩擦起电的本质是电子的转移,故A不正确;
B、物理上规定电荷发生定向移动就形成电流,不管是正电荷还是负电荷,只要发生定向移动就形成电流,故B不正确;
C、毛皮与橡胶棒摩擦,橡胶棒得到电子带负电,故C不正确;
D、物理学规定正电荷定向移动的方向为电流方向。金属中自由电子带负电,所以电流的方向与自由电子定向移动的方向相反,故D正确。
故选:D。
15.(2022秋•华容区期末)如图所示的用电器都正常工作时,电流最小的是( )
A.电扇B.计算器
C.便携式收音机D.电饭锅
【答案】B
【分析】首先要对题目中涉及的几种电器的电流有个初步的了解,结合对生活实际的认识,作出正确的比较。
【解答】解:A、电扇的工作电流约0.2A;
B、计算器的工作电流约100μA=10﹣4A;
C、便携式收音机的工作电流约0.1A;
D、电饭煲的工作电流约5A。
比较知,工作电流最小的是计算器。
故选:B。
16.(2022秋•城关区校级期末)有甲、乙、丙三个带电小球,已知甲球带正电,当甲和不带电的验电器金属球接触时电荷移动的方向是 从甲到验电器 (选填“从甲到验电器”或“从验电器到甲”);若甲排斥乙,乙吸引丙,则丙球带 负 电。
【答案】从甲到验电器;负。
【分析】正电荷定向移动的方向规定为电流方向,负电荷定向移动方向与电流方向相反;
电荷间的相互作用规律:同种电荷相互排斥,异种电荷相互吸引。
【解答】解:甲球带正电,当它和不带电的验电器的金属球接触时,验电器上的自由电子向甲球转移,从而形成电流,因电流方向与自由电子定向移动的方向相反,所以电流方向从甲到验电器;
三个小球都是带电体,甲带正电,乙与甲相互排斥,所以乙也带正电;乙与丙相互吸引,则丙球带负电。
故答案为:从甲到验电器;负。
17.(2022秋•环翠区期末)如图所示,橡胶棒a通过金属导线与验电器的金属球b相连。在用毛皮摩擦橡胶棒的过程中,验电器的金属箔渐渐张开,此时两片金属箔片带的是 负 电荷(选填“正”或“负”)。在金属箔张开过程中,导线中的电流方向为 从b到a (选填“从a到b”或“从b到a”)。
【答案】负;从b到a。
【分析】与毛皮摩擦的橡胶棒带负电;与带电体接触后物体会带上与带电体相同的电荷;正电荷定向移动的方向为电流的方向,由此分析解答。
【解答】解:用毛皮摩擦橡胶棒时,橡胶棒带负电,而橡胶棒a通过金属导线与验电器b的金属球相连,橡胶棒上的电子就会向验电器金属箔上转移,又由于同种电荷相互排斥而张开;电子从a向b,所以电流方向从b向a。
故答案为:负;从b到a。
18.(2022秋•大城县期末)生产生活中我们经常用到汽油,汽油易挥发,易燃易爆,汽车加油时空气中弥漫着浓浓的汽油味,这表明 分子在不停地做无规则运动 ,运输中汽油与油罐摩擦产生静电,油罐失去电子带上 正 电荷,电荷累积到一定程度极易出现放电现象,引起汽油燃烧爆炸,为防止爆炸事故发生,油罐车通常都在车架加装铁链与大地接触以中和油罐所带电荷,该过程铁链中自由电子定向移动方向是从 大地到油罐 (选填“大地到油罐”或“油罐到大地”)。
【答案】分子在不停地做无规则运动;正;大地到油罐。
【分析】(1)分子在不停地做无规则运动;摩擦起电的实质是电荷的转移,失去电子的带正电,得到电子的带负电;
(2)油罐带正电,自由电子通过铁链从大地移动到油罐,与正电荷中和。
【解答】解:生产生活中我们经常用到汽油,汽油易挥发,易燃易爆,汽车加油时空气中弥漫着浓浓的汽油味,这表明分子在不停地做无规则运动;
汽油与油罐摩擦,油罐失去电子,油罐因缺少电子而带上正电荷;油罐带正电,自由电子通过铁链从大地移动到油罐,与正电荷中和,故铁链中自由电子定向移动方向是从大地到油罐。
故答案为:分子在不停地做无规则运动;正;大地到油罐。
\l "_Tc16452" 【题型6 电流表的使用与读数】
19.(2022秋•珙县期末)如图所示,能正确地测出小灯泡L2电流的电路是( )
A.B.
C.D.
【答案】D
【分析】根据电流表与被测用电器串联,并且流入电流表的电流必须从正接线柱流入,负接线柱流出,对四个选项逐一分析,即可找出正确选项。
【解答】解:A、由图示电路图可知,该电路为并联电路,电流表与小灯泡L1串联在支路,电流表的正负接线柱接反了,不能测出通过小灯泡L2的电流,故A错误;
B、由图示电路图可知,电流表测量的是两灯泡并联后的总电流,不能测出通过小灯泡L2的电流,故B错误;
C、由图示电路图可知,电流表与小灯泡L2串联,且电流从负接线柱流入,正接线柱流出,不能测量通过小灯泡L2的电流,故C错误;
D、由图示电路图可知,电流表与小灯泡L2串联在支路,电流表的正、负接线柱接法正确,能测量通过小灯泡L2的电流,故D正确。
故选:D。
20.(2022秋•惠州期末)如图为电学中的几个实验,下列说法正确的是( )
A.用丝绸摩擦过的玻璃棒靠近细小的水流,观察到水流弯曲,水流一定带电
B.用绝缘细线悬挂四个轻质小球,静止时的状态如图所示。已知甲球带正电,则丙一定带负电
C.使甲带上负电荷,乙不带电。用带绝缘柄的金属杆把甲和乙连接起来的瞬间,电流自甲流向乙
D.连接了如图电路,当开关S1和S2都闭合后,L1和L2并联,电流表A测通过L1的电流
【答案】D
【分析】(1)带电体具有吸引轻小物体的性质;同种电荷相互排斥,异种电荷相互吸引;
(2)物理学中规定电流方向为正电荷定向移动的方向,而电子定向移动的方向与电流方向相反;
(3)电路元件的连接有串联和并联两种方式:由于串联电路只有一条电流路径,流过一个元件的电流同时流过另一个元件,因此各元件相互影响;而并联电路中有多条支路,所以各元件独立工作、互不影响,据此判断两灯泡的连接方式;电流表与被测电路元件串联。
【解答】解:A、用丝绸摩擦过的玻璃棒靠近细小的水流,水流会被“吸弯”,这种现象说明与丝绸摩擦过的玻璃棒带了电,说明水流可能带负电,可能不带电,故A错误;
B、甲球带正电,则乙球带正电,丙可能带电,也可能带负电,故B错误;
C、甲带负电荷,乙不带电。用带绝缘柄的金属杆把甲和乙连接起来的瞬间,电流自乙流向甲,故C错误;
D、连接了如图电路,当开关S1和S2都闭合后,L1和L2并联,电流表A测通过L1的电流,故D正确。
故选:D。
21.(2022秋•罗庄区期末)学习了电学知识后,下列说法你认为正确的是( )
A.用丝绸摩擦过的玻璃棒带正电,是因为玻璃棒得到了正电荷
B.可以用导线将电池正负极长时间直接连接
C.规格不同的两只灯泡并联在电路中,两灯亮度不同,是因为流过两灯的电流不同
D.测电流时,必须将电流表和被测的用电器串联,电流必须从表的正接线柱流进
【答案】D
【分析】(1)摩擦起电的实质是电荷(电子)的转移,当用丝绸摩擦玻璃棒时,丝绸束缚电子能力强,玻璃棒上的电子转移到丝绸上,玻璃棒带正电;
(2)直接用导线将电池的正负极长期相连,会造成电源短路,电池容易发生爆炸;
(3)灯泡的亮度由灯泡的实际功率决定;
(4)使用电流表测电流时应将电流表串联在待测电路中,且使电流从正接线柱流入,负接线柱流出。
【解答】解:A、丝绸摩擦过的玻璃棒带正电,是因为玻璃棒上的电子转移到丝绸上,故A错误;
B、不能用导线将电池的正负极长时间直接连接,故B错误;
C、规格不同的两只灯泡并联在电路中,两灯亮度不同,是因为灯泡的实际功率不同,故C错误;
D、测电流时,必须将电流表和被测的用电器串联,电流必须从表的正接线柱流进,负接线柱流出,故D正确。
故选:D。
22.(2022秋•郯城县校级期末)如图所示的电路中,当闭合开关S1和S2后,两只灯泡均正常发光,下列说法正确的是( )
A.电流表测量干路电流
B.断开S2后,L2的亮度不变
C.灯L2被短路,L1正常发光
D.通过两灯的电流可能相等
【答案】D
【分析】分析电路图,确定灯泡L1、L2的连接方式;电流表的位置、测量对象;两个开关的位置。
(1)分析电路图,确定电流表的位置和测量对象;
(2)灯泡L1、L2并联,互不影响;
(3)并联电路中,一个用电器被短路时,另一个用电器也会被短路;
(4)两只灯泡电阻可能相同,根据欧姆定律判断通过L1和L2电流的大小。
【解答】解:
由图知,灯泡L1、L2并列接在电路中,即两灯并联;电流表和L1在一条支路上,则电流表测量通过L1的电流;开关S2和L2在另一条支路上,开关S2只控制灯L2;开关S1在干路上,则开关S1控制整个电路。
A、由图知,电流表和L1在一条支路上,电流表测量通过L1的电流,故A错误;
B、闭合开关S1和S2后,灯泡L1、L2并联在同一电路中,断开S2,只有L1发光,L2不发光,L2的亮度变化了,故B错误;
C、两灯并联,若灯L2被短路,则灯L1也被短路,没有电流通过灯L1、L2,所以两盏灯都不能发光,故C错误;
D、两只灯泡电阻可能相同,并联在同一电路中,电压相同,则通过L1和L2的电流可能相同,故D正确。
故选:D。
23.(2022秋•王益区期末)如图所示的电路,当开关S闭合后,电流表测量的是通过 L2 (选填“电源”、“L1”或“L2”)的电流,开关S控制 L1和L2 (选填“L1”、“L2”或“L1和L2”)
【答案】见试题解答内容
【分析】分析电路图,先确定电路的连接方式、开关的位置以及电流表的测量对象,进行回答。
【解答】解:
由图知,L1和L2并联,电流表在L2所在支路,电流表测量通过L2的电流;开关S在干路上,控制L1和L2。
故答案为:L2;L1和L2。
24.(2022秋•雷州市期末)在“用电流表测电流”的实验中
(1)连接电路中的开关应处于 断开 状态。
(2)在实验中发现指针反偏,这是因为 电流表的正负接线柱接反了 。
(3)如图所示,在研究并联电路电流关系的电路中,若测得A、B、C三处的电流分别是IA、IB、IC,A表接在B处,指针在E处,接A处,指针在F处,则IA= 1.5A ,IC= 1A 。
【答案】见试题解答内容
【分析】(1)电学实验中,连接电路时开关必须是断开的;
(2)电流表是测量电流的仪表,使用时串联在电路里,电流从“+”接线柱流入,从“﹣”接线柱流出;
(3)并联电路中,干路电流等于各支路电流之和。
【解答】解:(1)连接电路过程中,开关处于断开状态;
(2)实验中,指针反向偏转,说明电流表的正负接线柱接反了,电流从“﹣”接线柱流入,从“+”接线柱流出了;
(3)由图可见,A点位于干路,B、C两点位于支路;
∵A表接在B处,指针在E处,接A处,指针在F处,根据并联电路电流的特点,
∴F处的电流应该大于E处的电流,
即:B点的电流按0~0.6A量程读,为0.5A,A点的电流按0~3A量程读,为1.5A。
C点的电流IC=IA﹣IB=1.5A﹣0.5A=1A
故答案为:(1)断开;
(2)电流表的正负接线柱接反了;
(3)1.5A;1A。
25.(2022秋•成武县校级期末)如图所示,当量程为0~0.6A时,电流表指针的读数为 0.48 A;当量程为0~3A时,电流表指针的读数为 2.4 A。
【答案】见试题解答内容
【分析】电流表的读数:首先确定使用的量程,然后确定每一个大格和每一个小格代表的示数,根据指针位置读数。
【解答】解:电流表使用的是0﹣0.6A的量程,每一个大格代表0.2A,每一个小格代表0.02A,示数为:0.02A×24=0.48A;
电流表使用的是0﹣3A的量程,每一个大格代表1A,每一个小格代表0.1A,示数为:0.1A×24=2.4A。
故答案为:0.48;2.4。
\l "_Tc5338" 【题型7 串、并联电路的概念与辨别】
26.(2022秋•南安市期末)在参观人民检察院未成年人法治教育基地时,小明发现,在一处地面上有“沉迷网络”、“交友不慎”两个圆形模块。用脚踩其中任何一个模块,与模块连接的电视上就会播放相应的教育短片。下列有关分析正确的是( )
A.两个模块相当于电源,彼此并联
B.两个模块相当于电源,彼此串联
C.两个模块相当于开关,彼此并联
D.两个模块相当于开关,彼此串联
【答案】C
【分析】根据并联电路的各用电器可以独立工作,互不影响的特点进行分析。
【解答】解:
由题知,脚踩其中任何一个模块,与模块连接的电视上就会播放相应的教育短片,其中两个模块相当于两个开关,与模块相连的电视能够独立工作,所以两个模块是并联的,故C正确。
故选:C。
27.(2022秋•伊通县期末)我们考试时用到的2B铅笔中的石墨是 导体 (选填“导体”或“绝缘体”);各个考场内用于播报考试须知的扬声器相互之间在电路中是 并 联的。
【答案】导体;并。
【分析】(1)容易导电的物体叫导体,石墨、金属是导体。
(2)并联电路的各个用电器互不影响。
【解答】解:我们考试时用到的2B铅笔中的石墨是导体;各个考场内用于播报考试须知的扬声器相互之间在电路中是并联的。
故答案为:导体;并。
\l "_Tc31833" 【题型8 串、并联电路的设计与应用】
28.(2022秋•安化县期末)有一种智能锁,需要通过“密码+人脸”两次识别成功才能开锁。密码识别成功时仅S1闭合,灯L发光,照亮人脸进行识别,但不开锁,人脸识别成功后S2才会闭合,电动机工作,开锁成功。下列电路设计符合要求的是( )
A.B.
C.D.
【答案】B
【分析】由题知,S1闭合,灯L发光,照亮人脸进行识别,但不开锁,人脸识别成功后S2闭合,电动机M工作,即两开关都闭合时电动机才能工作,由此根据选项图分析解答。
【解答】解:根据题意知,S1闭合,灯L发光;灯光照亮人脸完成人脸识别时S2闭合,即S1、S2同时闭合,电动机M才工作。
由图知,
A、只闭合S1时,电动机工作,同时闭合S1和S2时,电动机和灯泡都工作,故A不符合题意;
B、只S1闭合,灯L发光,再S2闭合,电动机M也工作,故B符合题意;
C、只闭合S1时,电动机和灯泡都工作,故C不符合题意;
D、只闭合S1时,电动机和灯泡都工作,故D不符合题意。
故选:B。
29.(2022秋•长安区期末)击剑比赛中,当甲方运动员的剑(图中用“S甲”表示)击中乙方的导电服时,电路导通,且只有乙方指示灯亮,当乙方运动员的剑(图中用“S乙”表示)击中甲方导电服时,电路导通,且只有甲方指示灯亮,如图所示的四个电路图中,符合上述要求的是( )
A.B.
C.D.
【答案】D
【分析】由于串联电路用电器工作时相互影响,并联电路的用电器工作时互不影响,据此即可判断得出它们的连接方式。
【解答】解:由于当甲方击中乙方的导电服时电路接通,则S甲与乙方指示灯串联,当乙方击中甲方的导电服时电路接通,则S乙与甲方指示灯串联,由于它们互不影响,则两路并联;所以,S甲与乙方指示灯串联,S乙与甲方指示灯串联,然后两灯并联在电源两端。故D符合题意。
故选:D。
30.(2022秋•未央区校级期末)青少年科技创新大赛的获奖作品(5G高铁轨道螺丝警报器),设计了检测螺丝松动的报警方案,如图所示。其主要的科学原理是:螺丝(其电阻不计)连接在电路中,当螺丝松动时,它会与下端的导线分离而断开,此时报警灯L亮起而发出警报,及时提醒工人修理。下列符合题意的电路图是( )
A.B.
C.D.
【答案】B
【分析】螺丝连接在电路中,当螺丝松动时,它会与下端的导线分离而断开,螺丝不接入电路中,指示灯会发光,据此分析电路的连接方式。
【解答】解:根据题意可知,螺丝连接在电路中,当螺丝松动时,它会与下端的导线分离而断开,螺丝不接入电路中,即螺丝所在电路发生了断路,此时指示灯会发光,这表明螺丝与灯泡是并联在电路中的,由于螺丝的电阻很小,能把灯泡短路;为了保护电路,防止电源短路,在干路中应该接上一个保护电阻,故B符合题意。
故选:B。
31.(2022秋•潮阳区期末)电控调光玻璃能根据光照强度自动调节玻璃的透明度,其原理是:光照增强,光敏电阻Rx阻值变小,施加于玻璃两端的电压降低,玻璃透明度下降,反之则玻璃透明度上升,若电源电压不变,R0是定值电阻,如图所示电路图中符合要求的是( )
A.
B.
C.
D.
【答案】C
【分析】具有根据光照强度自动调节玻璃透明度的功能。并且光照增强,通过电路中的电流降低玻璃两端的电压,从而降低玻璃透明度;所以玻璃应与一电阻并联,这一电阻应是在光照增强时,它两端的电压减小,对四个选项逐一进行分析和判断。
【解答】解:
A、C的电路图,光敏电阻Rx与定值电阻R0串联连接,根据串联电路的分压原理可知:阻值变小,分得的电压也变小,而光敏电阻Rx的阻值随光照的增强会变小,所以在光照增强时,电路中的光敏电阻Rx两端的电压变小,定值电阻R0两端的电压变大;
而光照增强时,应使玻璃透明度下降;玻璃透明度在玻璃两端的电压降低时会下降;所以玻璃应与两端电压变小的电阻并联,即玻璃应与光敏电阻Rx并联;
所以A选项不符合要求;C选项符合要求。
B、D选项中,玻璃与电源并联,它两端的电压不变,不符合题干的要求。
故选:C。
32.(2022秋•新邵县期末)小汽车上有四扇门(相当于四个开关),只有当四扇门都关闭(即四个开关都闭合)时,报警指示灯才熄灭。请在方框内画出符合这一要求的自动电路图(温馨提示:不能发生电源短路现象)。
【答案】
【分析】根据题意可知,电路设计要求是4个开关同时闭合时灯不发光,否则只要一个开关未闭合,灯就发光。说明4个开关同时闭合后,灯泡被局部短路,而又不能发生电源短路,据此分析解答。
【解答】解:由题意,四个开关都闭合才能将灯泡短路,因此四个开关串联后与灯泡并联;而当四个开关闭合时,为了避免电源短路,所以应在电路中连入一个保护电阻,如图所示:
\l "_Tc846" 【题型9 电路的基本连接方式】
33.(2022秋•东至县期末)如图所示的电路图中,要使灯泡L1和L2组成并联电路,应该闭合开关 S1和S3 。
【答案】见试题解答内容
【分析】电路元件的连接有串联和并联两种方式:由于串联电路只有一条电流路径,流过一个元件的电流同时流过另一个元件,因此各元件相互影响;而并联电路中有多条支路,所以各元件独立工作、互不影响。
【解答】解:要使灯泡L1和L2组成并联电路,即电流有两条路径,所以同时闭合S1和S3,断开S2;
闭合S2时电流只有一条路径,电流依次流过L2、L1和开关S2,属串联电路;
故答案为:S1和S3。
34.(2022秋•孟津县期末)学习了串、并联电路后,小华想探究串、并联电路的工作特点,小华按照如图甲、乙所示的电路分别用导线把各元件正确连接起来。
(1)在连接电路时,开关应该处于 断开 状态;
(2)如图甲所示电路,闭合开关两灯都正常发光,小华取下L1,发现L2 熄灭 (选填“熄灭”或“还亮”),接着小华将L1接好,取下L2,观察L1的发光情况,于是得出结论:在串联电路中各用电器 相互 (选填“相互”或“互不”)影响。
(3)如图乙所示的电路中,为了探究开关S1的作用,在观察灯泡发光情况时,她应该 A 。
A.同时观察两个支路上的灯泡
B.只观察S1所在支路上的灯泡
C.只观察S2所在支路上的灯泡
(4)小刚连接了一个两只灯泡组成的电路,闭合开关两灯都亮,但连线比较杂乱一时难以看清,要想简单迅速地判断两灯的连接方式可采取的办法是 取下一只灯泡,观察另一只灯泡是否发光 。
【答案】(1)断开;(2)熄灭;相互;(3)A;(4)取下一只灯泡,观察另一只灯泡是否发光。
【分析】(1)在连接电路过程中,开关应该断开;
(2)在串联电路中,电流只有一条通路,所以断开任意一个地方,整个电路都会断路;并联电路中,有多条电流路径,各用电器之间互不影响;并联电路中,干路开关控制所有的用电器,支路开关控制相应的支路。
【解答】解:(1)在连接电路时,为了保护电路,开关应该处于断开状态;
(2)图甲L1和L2串联,取下L1,发现L2熄灭,接着将L1接好,取下L2,发现L1熄灭,由此可得:在串联电路中各用电器互相影响,不能独立工作;
(3)图乙L1和L2并联,为了探究开关S1的作用,在观察灯泡发光情况时,她应该同时观察两个支路上的灯泡工作情况,故A符合题意;
(4)要想简单迅速的判断两灯的连接方式,可以取下一只灯泡,若另一只灯泡不亮则是串联,否则是并联。
故答案为:(1)断开;(2)熄灭;相互;(3)A;(4)取下一只灯泡,观察另一只灯泡是否发光。
\l "_Tc846" 【题型10 根据实物图画电路图和实物的电路连接】
35.(2022秋•南宁期末)根据如图所示的实物图,在虚线框内画出对应的电路图。
【答案】
【分析】根据实物图分析电路的连接情况,再画出对应的电路图。
【解答】解:由实物图知,灯泡和开关依次连接在电源两极上,电路图如图所示:
36.(2022秋•靖江市期末)将图中的实物电路补充完整,使灯L1、L2并联,开关控制整个电路,且滑动变阻器的滑片向左移动时,两灯泡灯光变暗。
【答案】
【分析】用电器并列连接的电路叫并联电路,并联电路中干路上的开关控制整个电路,支路开关只控制其所在支路;滑动变阻器应与被控制用电器串联,根据滑片移动后灯泡亮度的变化确定其接线柱。
【解答】解:题目要求L1、L2并联,开关控制所有用电器,则开关串联在干路上;
滑动变阻器的滑片向左移动时,两灯泡灯光变暗,说明滑动变阻器在干路上,灯泡变暗,说明电路中电流变小,滑动变阻器连入电路的阻值变大,所以应将B接线柱接入电路,如图所示:
。
37.(2022秋•麻章区期末)根据图甲的电路图,请你用笔画线代替导线在图乙中连接实物电路。
【答案】
【分析】根据电路图连接实物图,可采用“电流流向法”,从电源的正极出发,按照电流的流向,先串联电路元件最多的电路,再将相应并联的部分接入电路即可。
【解答】解:由电路图可知,该电路为并联电路;开关S1在干路上控制整个电路,S2只控制L2,根据电路图连接实物图如下所示:
\l "_Tc846" 【题型11 并联电路的电流规律】
38.(2022秋•靖远县期末)如图所示,开关闭合后电流表A1、A2、A3的示数分别是I1、I2、I3,则下列关系式正确的是( )
A.I1=I2+I3B.I1=I2=I3C.I1>I2>I3D.I1<I2<I3
【答案】C
【分析】由电路图可知,三灯泡并联,电流表A1测干路电流,电流表A2测L2和L3支路的电流,电流表A3测L3支路的电流。根据并联电路的电流特点比较三电流表示数之比的关系。
【解答】解:由电路图可知,三灯泡并联,电流表A1测干路电流,电流表A2测L2和L3支路的电流,电流表A3测L3支路的电流。
并联电路中干路电流等于各支路电流之和,并且三条支路中的电流相等,
干路电流大于任何一个支路的电流,则有I1>I2>I3,I1=I2+I3,I1≠I2≠I3;故ABD错误,C正确。
故选:C。
39.(2022秋•邹城市期末)如图电路中,灯泡L1和L2完全相同,S、S1、S2都闭合,电流表的读数是0.54A,下面的说法中你认为错误的是( )
A.电流表的读数是干路电流
B.两个灯泡中的电流等于0.27A
C.断开S1时电流表的读数是0.27A
D.断开S1时电流表的是0.54A
【答案】D
【分析】由电路图可知,当S、S1、S2都闭合时,两灯泡并联,电流表测干路电流,根据两灯泡完全相同和并联电路的特点可知通过两灯泡的电流相等,进一步求出其大小;根据并联电路各支路独立工作、互不影响可知无论断开S1或S2时电流表的示数。
【解答】解:由电路图可知,当S、S1、S2都闭合时,两灯泡并联,电流表测干路电流,
并联电路中各支路两端的电压相等,且两灯泡完全相等即两灯泡的电阻相等,
根据欧姆定律可知,通过两灯泡的电流相等,
并联电路中干路电流等于各支路电流之和,
I1=I2=I=×0.54A=0.27A;
并联电路各支路独立工作、互不影响,
无论断开S1或S2,电流表的读数都是测另一支路的电流,即示数为0.27A。
故选:D。
40.(2022秋•吉安期末)下列说法中正确的是( )
A.并联电路中干路中的电流一定大于任一支路中的电流
B.金属导电时,自由电子定向移动的方向就是电流的方向
C.绝缘体不容易导电是因为绝缘体中没有自由电荷
D.毛皮摩擦橡胶棒,橡胶棒带负电,是由于摩擦过程中创造了负电荷
【答案】A
【分析】(1)并联电路中干路的电流等于各支路电流之和;
(2)物理学中规定:正电荷定向移动的方向为电流的方向,负电荷的定向移动方向与电流的方向相反;
(3)绝缘体不容易导电的原因:绝缘体内部几乎没有自由移动的电荷;导体能导电的原因:导体内部有大量的自由移动的电荷;
(4)摩擦起电的实质是电子的转移,而不是创造了电荷。
【解答】解:
A、因为并联电路中干路电流等于各支路电流之和,所以干路电流一定大于任一支路中的电流,故A正确;
B、金属导电时,自由电子定向移动的方向与电流的方向相反,故B错误;
C、绝缘体不容易导电是因为绝缘体内几乎没有自由移动的电荷,故C错误;
D.用毛皮摩擦橡胶棒,橡胶棒带了负电,是由于在摩擦过程中电子发生了转移,而不是创造了正电荷,故D错误。
故选:A。
41.(2022秋•南县期末)两个定值电阻R1、R2连接在电路中,如图甲所示,它们的电流与其两端的电压关系如图乙所示,闭合开关S,则R1和R2电流之比为( )
A.2:1B.1:2C.4:1D.1:1
【答案】A
【分析】由图甲可知,该电路为R1和R2的并联电路,并联电路中各个支路两端的电压都等于电源电压;
由图乙可读出当R1和R2两端的电压相等时,通过R1和R2的电流,再求出比值即可。
【解答】解:由图甲可知,该电路为R1和R2的并联电路,并联电路中各个支路两端的电压都等于电源电压;
由图乙可知当R1和R2两端的电压相同时,则R1和R2电流之比为:I1:I2=2:1,故A正确。
故选:A。
42.(2022秋•郯城县校级期末)如图甲所示,闭合开关,两灯泡均正常发光,且两个完全相同的电流表指针偏转均如图乙所示,通过灯泡L1和L2的电流分别为( )
A.1.2A,1.2AB.0.3A,0.3AC.1.2A,0.3AD.1.5A,0.3A
【答案】C
【分析】由电路图可知,两灯泡并联,电流表A2测干路电流,电流表A1测L2支路电流,根据并联电路的电流特点和两个电流表的指针在同一个位置确定两表量程,根据分度值读出示数,进一步求出灯L1中的电流。
【解答】解:由电路图可知,两灯泡并联,电流表A2测干路电流,电流表A1测L2支路电流。
因并联电路中干路电流等于各支路电流之和,且两个电流表的指针偏转相同,
所以,干路电流表A2的量程为0~3A,分度值为0.1A,示数为1.5A,即干路电流I=1.5A,
L2支路电流表A1的量程为0~0.6A,分度值为0.02A,示数为0.3A,即通过L2的电流I2=0.3A,
则通过L1的电流:I1=I﹣I2=1.5A﹣0.3A=1.2A。
故选:C。
43.(2022秋•顺平县期末)如图甲所示的电路中,电源电压为2V。闭合开关,两只灯泡均发光,两只电流表的指针偏转情况均如图乙所示,则电流表A1接入的量程为 0~3A ,电流表A2的示数为 0.36 A,灯泡L1中的电流为 1.44 A,灯泡L2消耗的电功率为 0.72 W。
【答案】0~3A;0.36;1.44;0.72。
【分析】(1)由图可知,L1与L2并联,电流表A1测干路电流,电流表A2测L2电流,根据并联电路的电流规律,由图乙所示电流表确定电流表量程与分度值,读出电流表示数;
(2)根据并联电路的电流关系求出流过灯泡L1的电流。
(3)根据并联电路的电压特点求出L2两端的电压,再利用公式P=UI求出灯泡L2消耗的电功率。
【解答】解:(1)由图可知,L1与L2并联,电流表A1测干路电流,电流表A2测L2的电流,因为并联电路中干路电流等于各支路电流之和,因此电流表A1的示数大于电流表A2的示数,而两电流表指针偏转角度相同,因此电流表A1量程为0~3A,分度值为0.1A,示数为1.8A;电流表A2量程为0~0.6A,分度值为0.02A,示数为0.36A,即通过L2的电流为0.36A;
(2)通过L1的电流:I1=I﹣I2=1.8A﹣0.36A=1.44A;
(3)灯泡L2消耗两端的电压:
U2=U=2V,
灯泡L2消耗的电功率:
P=U2I2=2V×0.36A=0.72W。
故答案为:0~3A;0.36;1.44;0.72。
44.(2022秋•句容市期末)在“用电流表测电流”的实验中,某同学连接成如图甲所示的电路。当开关闭合后,两灯都发光,两个电流表的指针所指位置均为如图乙所示,则电流表A1选用的量程是 0~3A ,通过灯L2的电流为 0.32 A,通过灯L1的电流为 1.28 A。
【答案】见试题解答内容
【分析】电路图可知,灯L1和L2组成并联电路,电流表A1测干路的电流,电流表A2测通过灯L2的电流,根据并联电路的电流特点和两个电流表的指针所指位置确定量程,并根据分度值读出示数,利用并联电路的电流特点求出通过灯L1的电流。
【解答】解:电路图可知,灯L1和L2组成并联电路,电流表A1测干路的电流,电流表A2测通过灯L2的电流,
因并联电路干路电流等于支路电流之和,且两个电流表的指针所指位置相同,
所以,电流表A1的量程是0~3A,最小分度值为0.1A,电流表示数I=1.6A;
电流表A2的量程是0~0.6A,最小分度值是0.02A,电流表读数I2=0.32A;
则通过灯L1的电流:
I1=I﹣I2=1.6A﹣0.32A=1.28A。
故答案为:0~3A;0.32;1.28。
相关试卷
这是一份第15章 《电流和电路》题型训练试卷(原卷版+解析版)(44题5大类型)-2023-2024学年九年级全一册物理阶段性考试考点复习与题型训练(人教版),文件包含第15章《电流和电路》题型训练44题5大类型原卷版docx、第15章《电流和电路》题型训练44题5大类型解析版docx等2份试卷配套教学资源,其中试卷共44页, 欢迎下载使用。
这是一份第15章 《电流和电路》考点专项复习试卷(原卷版+解析版)-2023-2024学年九年级全一册物理阶段性考试考点复习与题型训练(人教版),文件包含第15章《电流和电路》考点专项复习原卷版docx、第15章《电流和电路》考点专项复习解析版docx等2份试卷配套教学资源,其中试卷共41页, 欢迎下载使用。
这是一份第16章 《电压 电阻》题型训练(41题15大类型)试卷(原卷版+解析版)-2023-2024学年九年级全一册物理阶段性考试考点复习与题型训练(人教版),文件包含第16章《电压电阻》题型训练41题15大类型原卷版docx、第16章《电压电阻》题型训练41题15大类型解析版docx等2份试卷配套教学资源,其中试卷共45页, 欢迎下载使用。
相关试卷 更多
- 1.电子资料成功下载后不支持退换,如发现资料有内容错误问题请联系客服,如若属实,我们会补偿您的损失
- 2.压缩包下载后请先用软件解压,再使用对应软件打开;软件版本较低时请及时更新
- 3.资料下载成功后可在60天以内免费重复下载
免费领取教师福利 










