黑龙江省哈尔滨市德强高级中学2024-2025学年高三上学期期中生物试题(原卷版)-A4
展开
这是一份黑龙江省哈尔滨市德强高级中学2024-2025学年高三上学期期中生物试题(原卷版)-A4,共9页。试卷主要包含了单项选择题,不定项选择题,非选择题等内容,欢迎下载使用。
一、单项选择题(共20个小题,每小题2分,共40分)
1. 机体中的生物大分子不能及时被正常降解而贮积,会引起细胞、组织及器官功能的障碍,这主要与下列哪种细胞器的功能障碍有关( )
A. 内质网B. 高尔基体C. 溶酶体D. 核糖体
2. 生态系统中存在着多种多样的生物,下列对于不同生物叙述正确的是( )
A. 硝化细菌可以通过有丝分裂进行增殖
B. 豌豆和玉米中都不含有性染色体
C. 噬菌体中含有两种核酸,但只有DNA是遗传物质
D. 黑藻细胞液中不含有色素,所以不能用来观察植物细胞的质壁分离
3. 研究组成细胞的物质,实际上就是在探寻生命的物质基础。下列关于组成细胞的化合物的叙述,正确的是( )
A. 果糖、核糖和乳糖均可被细胞直接吸收并分解供能
B. 脂肪是由两分子脂肪酸和一分子甘油发生反应而形成的酯
C. 若某血浆蛋白的氨基酸序列发生改变,则其原有生理功能可能丧失
D. 细胞中的水大部分与其他物质结合,无机盐大多数以化合物形式存在
4. 蛋白质在行使功能的时候往往会与某些物质或结构相结合。下列叙述错误的是( )
A. 与水分子结合,可以协助水分子进出细胞
B. 与DNA分子结合,可以催化合成核糖核苷酸长链
C. 与促甲状腺激素结合,可以实现细胞间信息交流
D. 与病原体结合,可以抑制病原体的增殖
5. 下列生物学现象中主要是因为渗透作用引起的是( )
A. 果脯在腌制过程中慢慢变甜
B. 红苋菜放在热水中水的颜色变成红色
C. 农作物施肥过多造成烧苗现象
D. 柽柳的叶片可以分泌无机盐的现象
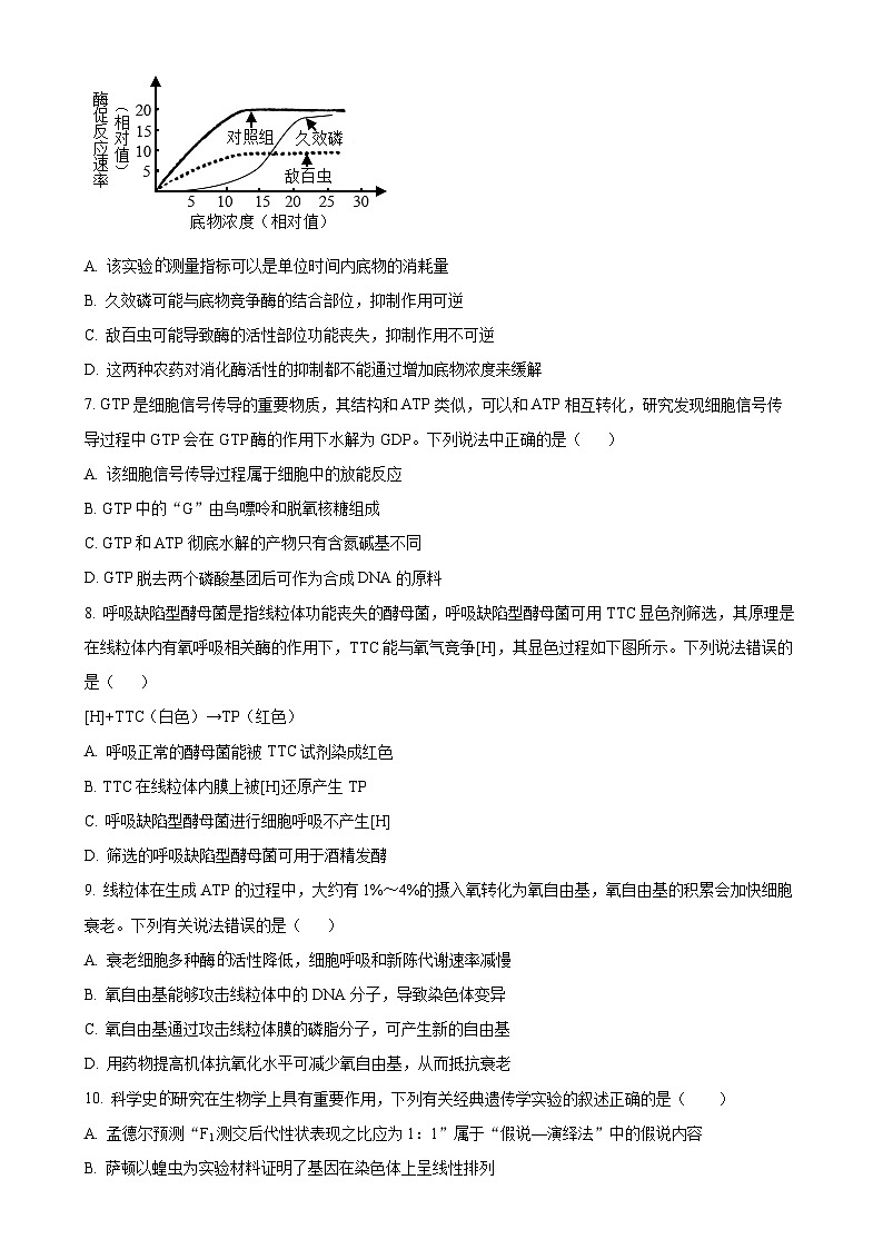
6. 酶抑制剂有竞争性抑制剂和非竞争性抑制剂两种类型,竞争性抑制剂能与底物竞争结合酶的活性部位;而非竞争性抑制剂与活性部位以外的位点结合,使酶的结构发生改变。两种常用农药久效磷、敌百虫都是通过抑制害虫体内某消化酶活性来杀灭害虫的。为确定两种农药抑制酶活性的机制,某小组进行了实验,结果如图所示。下列叙述错误的是( )
A. 该实验测量指标可以是单位时间内底物的消耗量
B. 久效磷可能与底物竞争酶的结合部位,抑制作用可逆
C. 敌百虫可能导致酶的活性部位功能丧失,抑制作用不可逆
D. 这两种农药对消化酶活性的抑制都不能通过增加底物浓度来缓解
7. GTP是细胞信号传导的重要物质,其结构和ATP类似,可以和ATP相互转化,研究发现细胞信号传导过程中GTP会在GTP酶的作用下水解为GDP。下列说法中正确的是( )
A. 该细胞信号传导过程属于细胞中的放能反应
B. GTP中的“G”由鸟嘌呤和脱氧核糖组成
C. GTP和ATP彻底水解的产物只有含氮碱基不同
D. GTP脱去两个磷酸基团后可作为合成DNA的原料
8. 呼吸缺陷型酵母菌是指线粒体功能丧失的酵母菌,呼吸缺陷型酵母菌可用TTC显色剂筛选,其原理是在线粒体内有氧呼吸相关酶的作用下,TTC能与氧气竞争[H],其显色过程如下图所示。下列说法错误的是( )
[H]+TTC(白色)→TP(红色)
A. 呼吸正常的酵母菌能被TTC试剂染成红色
B. TTC在线粒体内膜上被[H]还原产生TP
C. 呼吸缺陷型酵母菌进行细胞呼吸不产生[H]
D. 筛选的呼吸缺陷型酵母菌可用于酒精发酵
9. 线粒体在生成ATP的过程中,大约有1%~4%的摄入氧转化为氧自由基,氧自由基的积累会加快细胞衰老。下列有关说法错误的是( )
A. 衰老细胞多种酶活性降低,细胞呼吸和新陈代谢速率减慢
B. 氧自由基能够攻击线粒体中的DNA分子,导致染色体变异
C. 氧自由基通过攻击线粒体膜的磷脂分子,可产生新的自由基
D. 用药物提高机体抗氧化水平可减少氧自由基,从而抵抗衰老
10. 科学史研究在生物学上具有重要作用,下列有关经典遗传学实验的叙述正确的是( )
A. 孟德尔预测“F1测交后代性状表现之比应为1:1”属于“假说—演绎法”中的假说内容
B. 萨顿以蝗虫为实验材料证明了基因在染色体上呈线性排列
C. 艾弗里在肺炎链球菌的转化实验中对自变量的控制采用了减法原理
D. 梅塞尔森和斯塔尔利用放射性同位素标记法,证明了DNA进行半保留复制
11. 荧光染色法既可用来对细胞膜上的相关蛋白质进行标记,以观察膜的流动性,又可对染色体上相关成分或结构进行标记,用来研究细胞分裂。下图箭头指的是着丝粒的运动轨迹,黑点、白点分别表示两种不同的荧光标记,图中虚线表示赤道板,数字序号表示减数分裂的不同过程。下列说法错误的是( )
A. 图示细胞的细胞质不均等分裂,该图可表示初级卵母细胞的减数分裂Ⅰ过程
B. ①过程之后,和体细胞相比,图示细胞中染色体数目和核DNA数目都加倍
C. ②过程中,细胞中各对同源染色体的着丝粒分别排列在赤道板的两侧
D. ③过程可表示同源染色体分离,该过程能体现孟德尔分离定律的实质
12. X、Ⅱ、Ⅲ和Ⅳ构成果蝇的一个染色体组,其染色体组上控制不同隐性性状的基因所在的位置如下图所示,其相对应的显性性状均为野生型性状,白眼基因和菱形眼基因位于X、Y染色体的非同源区段。下列有关说法正确的是( )
A. 白眼基因和粉红眼基因都控制果蝇的眼色性状,二者属于等位基因
B. 菱形眼雌性果蝇和正常眼雄性果蝇杂交,可通过眼形来判断子代性别
C. 纯合弯翅正常眼果蝇和纯合正常翅糙眼果蝇杂交,F1出现弯翅糙眼果蝇
D. 可利用果蝇的脉翅厚度和体色这两对相对性状来验证基因的自由组合定律
13. 下列发现中,以DNA双螺旋结构模型为理论基础的是( )
A. 遗传因子控制性状B. 基因在染色体上
C. DNA是遗传物质D. DNA半保留复制
14. 科学界有“RNA世界”的假说,认为在生命进化的过程中,实际上是先有且只有RNA,蛋白质和DNA的世界是在此基础上发展起来的。以下科学事实中不支持该假说的是( )
A. RNA既可以充当遗传物质,还可以作为酶催化反应
B. mRNA、tRNA和rRNA都以DNA为模板转录而来
C. 研究发现一种只有两个RNA分子构成的二聚体可以催化肽键的形成
D. 细胞中是先合成核糖核苷酸,再将核糖核苷酸转变成脱氧核苷酸
15. 科学家研究发现,TATA bx 是多数真核生物基因的一段 DNA 序列,位于基因转录起始点上游,其碱基序列为 TATAATAAT。RNA 聚合酶与 TATA bx 牢固结合之后才能开始催化转录过程。下列叙述错误的是( )
A. TATA bx 中含有2种脱氧核糖核苷酸和18个氢键
B. RNA 聚合酶可与TATA bx中的起始密码结合
C. 若在TATA bx中发生某碱基对的替换,属于基因突变
D. 该研究为人们主动“关闭”某个异常基因提供了思路
16. 科学研究发现,神经细胞中组蛋白乙酰化可使与兴奋性密切相关的基因表达量增加,有助于记忆的形成。下列说法错误的是( )
A. 组蛋白乙酰化后,细胞DNA序列不改变
B. 组蛋白乙酰化使染色质结构松弛促进基因表达
C. 该细胞中发生的组蛋白乙酰化可通过配子遗传给下一代
D. 可通过增强神经细胞组蛋白乙酰化程度来治疗相关记忆障碍病症
17. 八倍体小黑麦具有品质佳,抗逆性强、抗病虫害等特点,在生产上有广阔的应用前景,其培育过程如图所示(A、B、D、R分别代表不同物种的一个染色体组)。下列相关叙述错误的是( )
普通小麦AABBDD×黑麦RR→ABDR→秋水仙素处理→八倍体小黑麦(AABBDDRR)
A. 六倍体普通小麦与二倍体黑麦之间存在生殖隔离
B. 小黑麦含有8个染色体组,用其花粉直接发育成的植株是单倍体
C. 图中普通小麦一定是纯合子,只能产生一种类型的配子
D. 用小黑麦花药离体培养出来的植株体现了细胞的全能性
18. 下列关于人类遗传病的说法中,正确的是( )
A. 单基因遗传病指受一个基因控制的遗传病
B. 21三体综合征患者的父母双方及子代都一定患21三体综合征
C. 携带致病基因的个体不一定会患遗传病,遗传病患者不一定都表现为先天性疾病
D. 调查遗传病时最好选择白化病、青少年型糖尿病等
19. 研究发现在野生型果蝇幼虫中降低lint基因表达,能影响另一基因inr表达(如图),导致果蝇体型变小等异常。下列叙述错误的是( )
WT:野生型果蝇幼虫
lintRi:降低lint基因表达后的幼虫
A. lint基因的表达对inr基因的表达有促进作用
B. 提高幼虫lint基因表达可能使其体型变大
C. 降低幼虫inr基因表达可能使其体型变大
D. 果蝇体型大小是多个基因共同作用的结果
20. 脑源性神经营养因子(BDNF)是由两条肽链构成,能够促进和维持中枢神经系统正常的生长发育。若BDNF基因表达受阻,则会导致精神分裂症的发病。如图为BDNF基因的表达及调控过程。下列叙述正确的是( )
A. miRNA-195与mRNA结合时涉及到的碱基互补配对方式有3种
B. 乙过程中两个核糖体最终合成的肽链中的氨基酸序列有差异
C. 图2中tRNA可以识别并转运多种氨基酸
D. 与正常人相比,精神分裂症患者可能发生丙过程增强
二、不定项选择题(5小题,共15分。每题3分,漏选得1分,错选不得分)
21. 实验材料和处理方法的选择对实验结果有着重要作用,下列叙述错误的有( )
A. 观察细胞中脂肪时,脂肪颗粒被苏丹Ⅲ染液染成橘黄色
B. 观察细胞质壁分离实验中,选用红色花瓣作材料,便于利用红色原生质层判断其位置
C. 验证酶的专一性实验中,向蔗糖和淀粉溶液中加入淀粉酶,利用碘液进行鉴定
D. 探究酵母菌呼吸方式实验中,CO2可使溴麝香草酚蓝水溶液由蓝变绿再变黄
22. 在锥形瓶中加入葡萄糖溶液和活化的酵母菌,密闭瓶口,置于适宜条件下培养,用传感器分别测定O2和CO2的含量,实验结果如图所示。下列说法正确的是( )
A. 酵母菌属于自养兼性厌氧生物,具有细胞核
B. 100s后,O2的吸收量等于CO2的释放量
C. 200s后,丙酮酸的消耗主要发生在细胞质基质
D. 300s后,抽取培养液与酸性重铬酸钾反应呈灰绿色
23. 某种蝗虫正常二倍体雌性个体染色体组成为22+XX,雄性个体染色体组成为22+XO(只有一条性染色体)。下列相关叙述错误的是( )
A. 雄蝗虫精巢细胞中的X染色体数可能是0条、1条、2条
B. 有丝分裂后期雄蝗虫体细胞中的染色体数比雌蝗虫少一条
C. 雄蝗虫在形成精原细胞的过程中会出现11个四分体
D. 蝗虫的基因组测序应测定13条染色体上的DNA序列
24. “牝鸡司晨”是我国古代人民早就发现的性反转现象。研究发现,由于某些环境因素的影响,导致母鸡体内雄性激素分泌过多,使得原来下过蛋的母鸡,以后却变成公鸡,长出公鸡的羽毛,发出公鸡样的啼声。鸡是ZW型性别决定,已知染色体组成为WW的个体不能存活。下列叙述错误的是( )
A. 该现象表明性别受遗传物质和环境因素的共同影响
B. 性反转后得到的公鸡,两条性染色体是异型的(ZW)
C. 性反转得到的公鸡与普通母鸡交配,子代雌:雄=2:1
D. 普通母鸡形成配子过程中,次级卵母细胞只含1条Z染色体
25. 下图为某红绿色盲家族系谱图,相关基因用XB、Xb表示。人的MN血型基因位于常染色体上,基因型有3种:LMLM(M型)、LNLN(N型)、LMLN(MN型)。已知I-1、I-3为M型,I-2、I-4为N型。下列叙述正确的是
A. Ⅱ-3的基因型可能为LMLNXBXB
B. Ⅱ-4的血型可能为M型或MN型
C. Ⅱ-2是红绿色盲基因携带者的概率为1/2
D. Ⅲ-1携带的Xb可能来自于I-3
三、非选择题(3道小题,共45分)
26. 高盐环境下粮食作物会大量减产。为研究植物的耐盐机理,科研人员将耐盐植物滨藜和不耐盐植物柑橘分别置于不同浓度NaCl溶液中培养,一段时间后测定并计算生长率,结果如图1.请回答问题:
(1)在研究植物耐盐机理的实验中,自变量为_______,因变量为______。
(2)据图1分析,与植物A相比,植物B耐盐范围_________,可知植物B是滨藜。
(3)随着外界NaCl浓度的升高,植物A出现萎蔫现象,这是由于外界NaCl浓度________细胞液浓度,细胞失水。细胞中Na+和Cl-的浓度进一步升高,蛋白质逐渐变性,酶活性降低,细胞代谢减弱,因此在高盐环境中植物A生长率低。
(4)据图2分析,植物B处于高盐环境中,细胞内Ca2+浓度升高,促使Na+进入_______;同时激活_________,将Na+排出细胞,从而使细胞质中Na+的浓度恢复正常水平,缓解蛋白质变性。
27. 为了确定小豆作为林果行间套种作物的适宜性,实验小组通过田间试验和盆栽试验,测定了全光和弱光(全光的48%)条件下两个小豆品种的光合作用特性,结果如下表所示(光补偿点是指光合作用与呼吸作用达到平衡时的光照强度;气孔导度表示气孔张开的程度)。回答下列问题:
(1)小豆叶肉细胞中的叶绿素分布在_____上,光反应的能量变化是______(用文字和箭头表示)。
(2)分离叶绿体中色素常用的方法是_____,其中扩散速度最慢的色素主要吸收______。据表中数据可知,在弱光条件下,两种小豆叶肉细胞中叶绿素的含量均增加,其意义是_______。
(3)分析表格中数据可知,弱光会降低小豆的最大净光合速率,从暗反应原料的角度分析,主要由____引起的,并直接影响暗反应的______过程,从而导致光合速率下降。
(4)若弱光条件下品种B小豆的净光合速率为0,则在相同条件下,品种A小豆的干重会________(填“增加”“不变”或“降低”)。
28. 茄子是我国的主要蔬菜作物之一,茄子的花色、果皮色是茄子选种育种的关键性状,为研究这两对性状的遗传规律,研究人员选用纯种的绿果皮白花茄子和纯种的紫果皮紫花茄子为亲本进行如下实验(不考虑互换和突变):
(1)由结果可知,茄子花色(D、d基因控制)中______是显性性状,其遗传遵循__________定律。
(2)茄子果皮色由A、a与B、b两对基因控制,基因控制性状的途径如图所示。由实验结果可知,亲本甲、乙与果皮色有关的基因组成分别为________,F2果皮色的紫果皮、绿果皮、白果皮比例接近_____,F2紫果皮植株中能稳定遗传的比例是______。
(3)上图可以说明基因对性状的控制途径为________。
(4)F2并未出现白果皮白花,据此可以判断花色与果皮色基因之间的位置关系,请在图中画出F1植株(紫果皮紫花)的基因A/a、B/b和D/d在染色体上的位置关系_____(用直线表示染色体,圆点表示相关基因,旁边标注相应字母)。
品种
处理
最大净光合速率(μmlCO2·m-2·s-1)
光补偿点(μml·m-2·s-1)
叶绿素含量(mg·g-1)
气孔导度(mlH2O·m-2·s-1)
A
全光
14.99
45.9
2.29
0.22
弱光
9.59
30.7
4.36
0.12
B
全光
16.16
43.8
2.88
0.16
弱光
8.85
41.7
3.21
0.09
亲本
F1表型
F1自交所得F2的表型及数量(株)
甲(绿果皮白花)×乙(紫果皮紫花)
紫果皮紫花
紫果皮紫花(251)、绿果皮紫花(56)、紫果皮白花(83)、绿果皮白花(28)、白果皮紫花(28)
相关试卷
这是一份2024~2025学年黑龙江省哈尔滨市德强高级中学高三(上)期中生物试卷(含答案),共9页。
这是一份黑龙江省哈尔滨市德强高级中学2024~2025学年高三(上)期中生物试卷(含答案),共11页。
这是一份黑龙江省哈尔滨市德强高级中学2024-2025学年高三上学期期中生物试题,共8页。试卷主要包含了单项选择题,不定项选择题,非选择题等内容,欢迎下载使用。

