所属成套资源:2025南充嘉陵一中高一上学期12月月考及答案(九科)
2025南充嘉陵一中高一上学期12月月考历史试题含解析
展开
这是一份2025南充嘉陵一中高一上学期12月月考历史试题含解析,文件包含嘉陵一中高2024级高一上期第三次月考历史试题试题卷docx、历史答案pdf等2份试卷配套教学资源,其中试卷共9页, 欢迎下载使用。
一、单项选择题(每小题3分,共16小题,48分)
01.商朝的国家管理实行内外服制。内服是商王直接控制的王畿地区,外服是商王间接控制的方国和部族,各附属国除对商承担应尽的义务外,有很大的自主权。有的附属国还经常与商处于战争状态。这反映出商朝( )
A. 国家机构趋于完善 B. 政治势力范围广阔
C. 权力尚未高度集中 D. 商族军事实力较弱
02. 《史记•秦本纪》一篇“求贤令”记载“……寡人(注:孝公)思念先君之意,常痛于心。宾客群臣有能出奇计强秦者,吾且尊官,与之分土。”由此可佐证的重大历史事件是( )
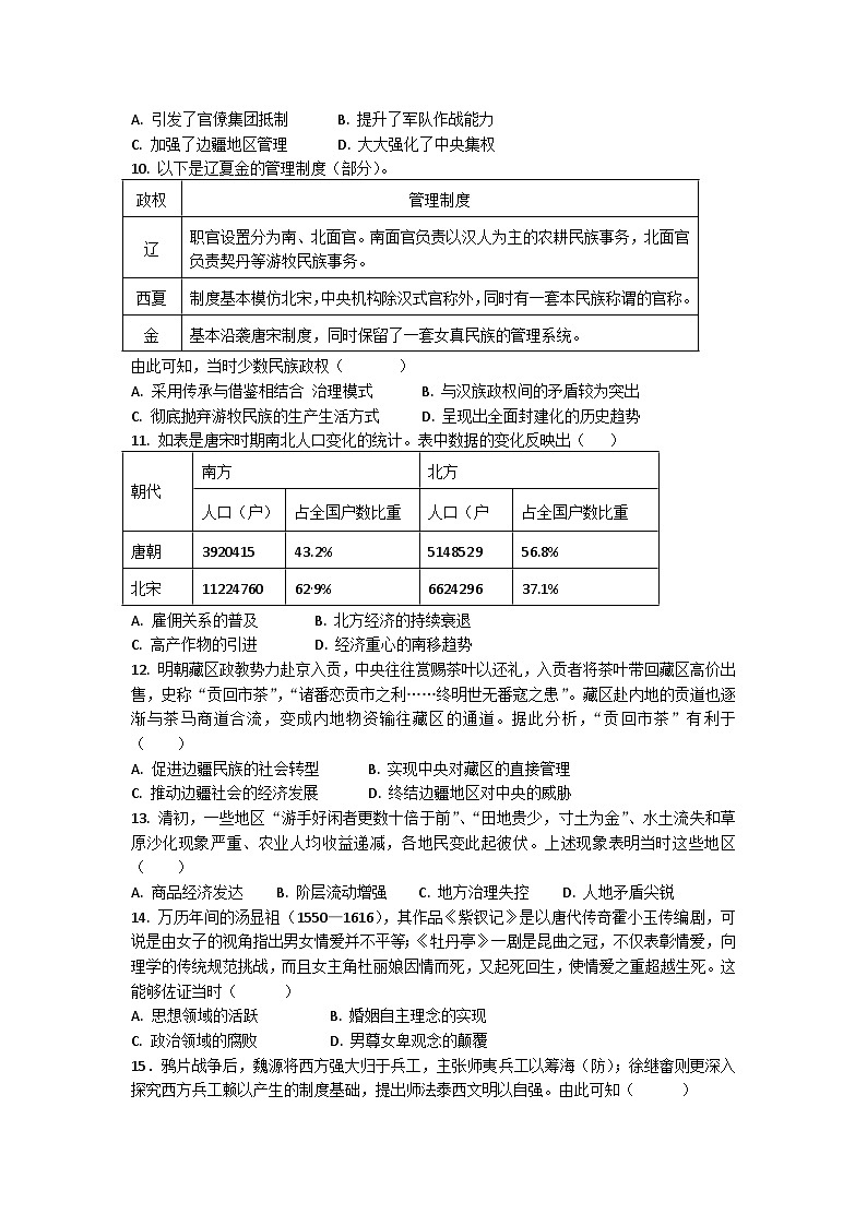
A. 孝文帝改革B. 王安石变法C. 商鞅变法D. 戊戌变法
03. 秦始皇让李斯以大篆为蓝本,吸收诸侯国旧体文字长处,创造了一种全新的文字——小篆;为了推广,秦始皇让李斯作《仓颉篇》、赵高作《爰历篇》、胡毋敬作《博学篇》,作为小篆范本通行全国。这一做法( )
A. 为秦的统一奠定了基础 B. 体现了秦朝的文化暴政
C. 结束了百家争鸣的状态 D. 有助于统一意识的形成
04. 汉代精英阶层喜爱西域物产与生活方式。《后汉书•五行志》载:“灵帝好胡服、胡帐、胡床、胡座、胡饭、胡空篌、胡笛、胡舞,京都贵戚皆竞为之。”这一现象可以用来说明,汉代( )
A. 贵族喜好决定社会审美取向 B. 西域文明吸收借鉴华夏文明
C. 统治阶层生活日益腐朽堕落 D. 丝路的畅通丰富了社会生活
05. 拓跋鲜卑曾在西晋时被册封代王,后一度被前秦所灭。拓跋珪复国后,采纳汉臣崔宏的建议,抛弃晋朝封号,继承“神州上国”曹魏的正统,故立国号为“魏”。这一做法( )
A. 恢复了曹魏旧制B. 实现了民族融合C. 完成了北方统一D. 加深了华夏认同
06. 蹴鞠是中国古代的足球运动,最初是一种军事训练手段,由男性参与,至唐代不仅宫廷女子广泛参与其中,民间妇女与优伶在闲暇之余也会参与其中。这反映出唐代( )
A. 社会风气自由开放 B. 女性政治地位得到提高
C. 休闲活动种类丰富 D. 封建伦理束缚已被突破
07. “先计州县每岁所应费用及上供之数而赋于人,量出以制入。户无客主,以现居簿,人无丁中,以贫富为差……居人之税,秋、夏两征之,其租庸调、杂徭悉省”。据此判断,这一税制推行于( )
A. 汉朝 B. 唐朝 C. 北宋 D. 明朝
08. “飞天”是佛教中一种想象的飞神。北魏时期的飞天,西域风格是主流,但具体形象上已流露出中原之风。西魏的飞天洞窟,窟顶绘有道教诸神,另有伏羲、女娲等均为人面蛇身,展示了中国传统的天地宇宙观念。据此可知,敦煌壁画的显著特征是( )
A. 以人为本 B. 多元融合 C. 题材单一 D. 色彩朴素
09. 宋太祖在基本平定南方后,把主要将领的兵权收归中央,抽调各地精兵强将充实中央禁军;此后,中央派文官担任地方长官,各地财政转运中央成为常态。这些措施( )
A. 引发了官僚集团抵制 B. 提升了军队作战能力
C. 加强了边疆地区管理 D. 大大强化了中央集权
10. 以下是辽夏金的管理制度(部分)。
由此可知,当时少数民族政权( )
A. 采用传承与借鉴相结合 治理模式 B. 与汉族政权间的矛盾较为突出
C. 彻底抛弃游牧民族的生产生活方式 D. 呈现出全面封建化的历史趋势
11. 如表是唐宋时期南北人口变化的统计。表中数据的变化反映出( )
A. 雇佣关系的普及 B. 北方经济的持续衰退
C. 高产作物的引进 D. 经济重心的南移趋势
12. 明朝藏区政教势力赴京入贡,中央往往赏赐茶叶以还礼,入贡者将茶叶带回藏区高价出售,史称“贡回市茶”,“诸番恋贡市之利……终明世无番寇之患”。藏区赴内地的贡道也逐渐与茶马商道合流,变成内地物资输往藏区的通道。据此分析,“贡回市茶”有利于( )
A. 促进边疆民族的社会转型 B. 实现中央对藏区的直接管理
C. 推动边疆社会的经济发展 D. 终结边疆地区对中央的威胁
13. 清初,一些地区“游手好闲者更数十倍于前”、“田地贵少,寸土为金”、水土流失和草原沙化现象严重、农业人均收益递减,各地民变此起彼伏。上述现象表明当时这些地区( )
A. 商品经济发达 B. 阶层流动增强 C. 地方治理失控 D. 人地矛盾尖锐
14. 万历年间的汤显祖(1550—1616),其作品《紫钗记》是以唐代传奇霍小玉传编剧,可说是由女子的视角指出男女情爱并不平等;《牡丹亭》一剧是昆曲之冠,不仅表彰情爱,向理学的传统规范挑战,而且女主角杜丽娘因情而死,又起死回生,使情爱之重超越生死。这能够佐证当时( )
A. 思想领域的活跃 B. 婚姻自主理念的实现
C. 政治领域的腐败 D. 男尊女卑观念的颠覆
15.鸦片战争后,魏源将西方强大归于兵工,主张师夷兵工以筹海(防);徐继畬则更深入探究西方兵工赖以产生的制度基础,提出师法泰西文明以自强。由此可知( )
A. 二者代表新兴阶级利益 B. 民族危机引发士人思想嬗变
C. 华夷观念得到根本转变 D. 中体西用思想理念付诸实践
16.鸦片战争后被迫开放广州、上海等五个通商口岸,第二次鸦片战争后增开天津、牛庄等十一个通商口岸,甲午战争后增开沙市、重庆、苏州、杭州为通商口岸。这反映出( )
A. 清朝主动实施对外开放 B. 中国半殖民地化程度不断加深
C. 列强掀起瓜分中国狂潮 D. 中国对外交往的范围不断扩大
二、非选择题(共3题,共52分)
17. 阅读材料,回答下列问题:(25分)
材料 传统文化的内涵
传统文化的传播文化传播的手段和方式多种多样,不断更新。中国传统文化传播手段和方式示例表
(1)小小的邮票常常被人们称为“国家名片“”,图中邮票图案中的历史人物是中国优秀传统文化的杰出代表,请从中任选两位,指出他的历史贡献及其体现的中华优秀传统文化的精神内涵。(12分)
(2)据表并结合中国古代史知识,提出任意两个中国传统文化传播的手段或方式,并分别举例说明。(8分)
(3)传统文化的内涵在新时代有新的解读和新的传承方式,如上世纪80年代广播电台袁阔成讲评书掀起的三国热。请结合所学知识和生活实际,针对某两项具体的传统文化,分别提出实现其传承的新创意。(5分)
18. 阅读材料,回答下列问题:(15分)
材料一 春秋战国时期的经济有重大发展。冶铁技术出现,铁制农具开始使用,牛耕也得到推广。各国纷纷兴建水利灌溉工程,如都江堰、郑国渠、芍陂。农业进步推动社会分工,促进了工商业的繁荣。战国时,手工业分工更加细密,货币流通广泛,各地涌现出一批人口众多、商贾云集的中心城市。不少工商业主聚集了大量钱财,有的富比王侯。
材料二 唐都城长安聚集了许多国家和地区的使节、商人、侨民,成为当时的国际大都会。新罗、日本两国文化都受到唐朝的巨大影响。它们向唐朝派遣了许多使节和留学生,有的留学生还在唐朝考中进士。唐朝后期,不少经海路来华的西亚商人在广州、泉州等港口城市定居。
材料三 自明朝后期起,商品经济进入新的繁荣期。美洲等地的白银通过海外贸易大量流入,促进了长途和大额贸易的发展,也有利于商业资本的集聚。一些地方的人以经商闻名,形成实力雄厚的商人群体,如安徽南部的徽商和山西的晋商。在工商业发达地区和交通要冲,兴起一大批以经济功能为主的工商业市镇,商业活跃,人口密集,成为地区贸易网络的核心。
——以上材料均选自高中统编版教材《中外历史纲要》(上)
(1)根据材料一,概括春秋战国时期经济发展的表现。(6分)
(2)指出材料二反映的历史现象,结合所学知识,分析出现这种现象的原因。据材料三并结合所学知识,概括明朝后期商品经济发展的表现。(9分)
19. 由于时代背景、阶级立场、研究视角、史料搜集整理等方面的差异,对同一历史事件或同一历史人物,可能存在不同的分析与评价,从而产生不同甚至相反的结论。
结合材料及所学知识,从表中任选一个历史事件或历史人物,选择其中一个结论或自己另拟一个结论,进行阐释。(要求:观点表述要完整、简炼、准确,无科学性或政治性错误;阐释过程所引用史实或教材或课堂的知识,要准确、清晰,且要遵循时空和逻辑顺序)(12分)
政权
管理制度
辽
职官设置分为南、北面官。南面官负责以汉人为主的农耕民族事务,北面官负责契丹等游牧民族事务。
西夏
制度基本模仿北宋,中央机构除汉式官称外,同时有一套本民族称谓的官称。
金
基本沿袭唐宋制度,同时保留了一套女真民族的管理系统。
朝代
南方
北方
人口(户)
占全国户数比重
人口(户
占全国户数比重
唐朝
3920415
43.2%
5148529
56.8%
北宋
11224760
629%
6624296
37.1%
手段:文字。如:秦始皇以小篆为全国统一使用的文字。
……
方式:民族交往。如:东晋十六国时期,内迁少数民族在与汉族交流交往中,接受了汉族先进文化。
……
事件或
人物
已经存在的部分分析或评价
结论1
结论2
结论3
自拟结论(待定)
大泽乡起义的直接原因
失期,法皆斩。《史记·陈涉世家》水雨,除兴(降雨,可免除此次征发)《秦律十八种·徭律》
误期当斩
,不可能免役
有可能免役,不可能斩首
两者皆有可能
?
隋炀帝
是暴君,不是昏君;隋炀帝虽然无德,但是有功――蒙曼
过大于功的暴君
功大于过的皇帝
功过参半
?
郑和下西洋的影响
奢侈的冒险……几乎没有产生什么商业利益。——费正清
郑和下西洋后而移居南洋……当及七百万人。——梁启超
误国为主兼有利国
利国为主兼有误国
利误参半
?
晚清重臣李鸿章
吾敬李鸿章之才,吾惜李鸿章之识,吾悲李鸿章之遇。—梁启超。如一间破屋,由裱糊匠东补西贴——李鸿章(自评)
功臣为主
罪臣为次
罪臣为主兼有功绩
功罪参半
?
相关试卷
这是一份四川省南充市嘉陵第一中学2024-2025学年高一上学期12月月考历史试题(含解析),共9页。试卷主要包含了单项选择题,非选择题等内容,欢迎下载使用。
这是一份2025南充嘉陵一中高二上学期12月月考历史试题PDF版含答案,文件包含历史试题pdf、历史答案pdf等2份试卷配套教学资源,其中试卷共7页, 欢迎下载使用。
这是一份2025南充嘉陵一中高二上学期12月月考历史试题含答案,文件包含历史试题docx、历史答案pdf等2份试卷配套教学资源,其中试卷共7页, 欢迎下载使用。

