2025届广西高三学业水平选择性考试第二次调研考试生物试题
展开
这是一份2025届广西高三学业水平选择性考试第二次调研考试生物试题,共9页。试卷主要包含了未知,单选题,非选择题等内容,欢迎下载使用。
一、未知
1.广西喀斯特地貌造就了山清水秀的生态美,保护生态之美与广西人民的生产生活息息相关。下列有关叙述错误的是( )
A.与步行相比,开车出行不利于保护生态之美
B.保护溶洞内的野生动物,严禁开发利用
C.栖息地的碎片化不利于濒危动物之间的基因交流
D.旅游资源的开发要以保护广西的生物多样性为前提
2.2023年下半年多地发生支原体肺炎,这是我国5岁及以上儿童最主要的获得性肺炎。下列有关说法正确的是( )
A.肺炎支原体无细胞结构B.肺炎支原体无细胞壁
C.肺炎支原体无生物膜D.肺炎支原体无DNA
3.银杏是我国特有的珍稀植物,其叶片变黄后极具观赏价值。某同学用纸层析法探究银杏绿叶和黄叶的色素差别,下列实验操作正确的是( )
A.将两组滤纸条置于同一烧杯中层析
B.两种叶片混合碾磨后进行色素分离
C.可用无水乙醇提取分离银杏叶中的色素
D.银杏两种叶片的光合色素种类和含量无差异
4.科学的发展以技术的发展为保障,技术的发展以科学原理为基础。下列科学发展与显微镜使用无关的是( )
A.施莱登和施旺建立细胞学说
B.恩格尔曼的水绵实验发现了光合作用放氧部位
C.罗伯特森推测细胞膜由蛋白质—脂质—蛋白质构成
D.希尔发现离体叶绿体的悬浮液中加入氧化剂,在光照下可以释放出氧气
5.研究发现癌细胞即使在有氧条件下也以无氧呼吸为主,该现象称为“瓦氏效应”。下列关于癌细胞呼吸作用的叙述,正确的是( )
A.癌细胞产生CO2的场所在细胞质基质
B.“瓦氏效应”导致癌细胞需要利用大量葡萄糖
C.无氧呼吸产生大量能量,因此癌细胞易转移扩散
D.呼吸底物中的能量大部分以热能形式散失
6.研究发现耐力运动训练能促进老年小鼠大脑海马区神经发生,改善记忆功能。下列相关说法错误的是( )
A.耐力运动训练可能促进了新突触的建立
B.运动训练时维持身体平衡的中枢位于小脑
C.海马脑区神经元兴奋尤其与长期记忆密切相关
D.突触间信息传递增加利于改善记忆功能
7.桥本氏甲状腺炎是一种进程缓慢的自身免疫病,患者表现为甲状腺功能减退,血液中可检测出攻击甲状腺细胞的抗体。下列叙述正确的是( )
A.患者表现为新陈代谢加快,精力旺盛
B.用甲状腺激素治疗可恢复患者甲状腺的分泌功能
C.晚期患者的甲状腺可能在相关抗体的作用下增生
D.可检测血液中TRH、TSH等相关激素水平评估治疗效果
8.红腹锦鸡为一雄多雌制,主要取食植物种子,当雄鸟向雌鸟求爱时,雄鸟一边低鸣一边绕雌鸟转圈或往返疾奔,靠近雌鸟的翅膀稍稍压低,另一侧的翅膀翘起,五彩斑斓的羽毛都展现在雌鸟面前。下列相关叙述错误的是( )
A.秦岭地区的红腹锦鸡构成一个种群
B.适当增大雄性的比例有助于种群数量的增长
C.求偶过程中信息传递类型为行为信息和物理信息
D.群落中不存在和红腹锦鸡生态位完全相同的其他生物
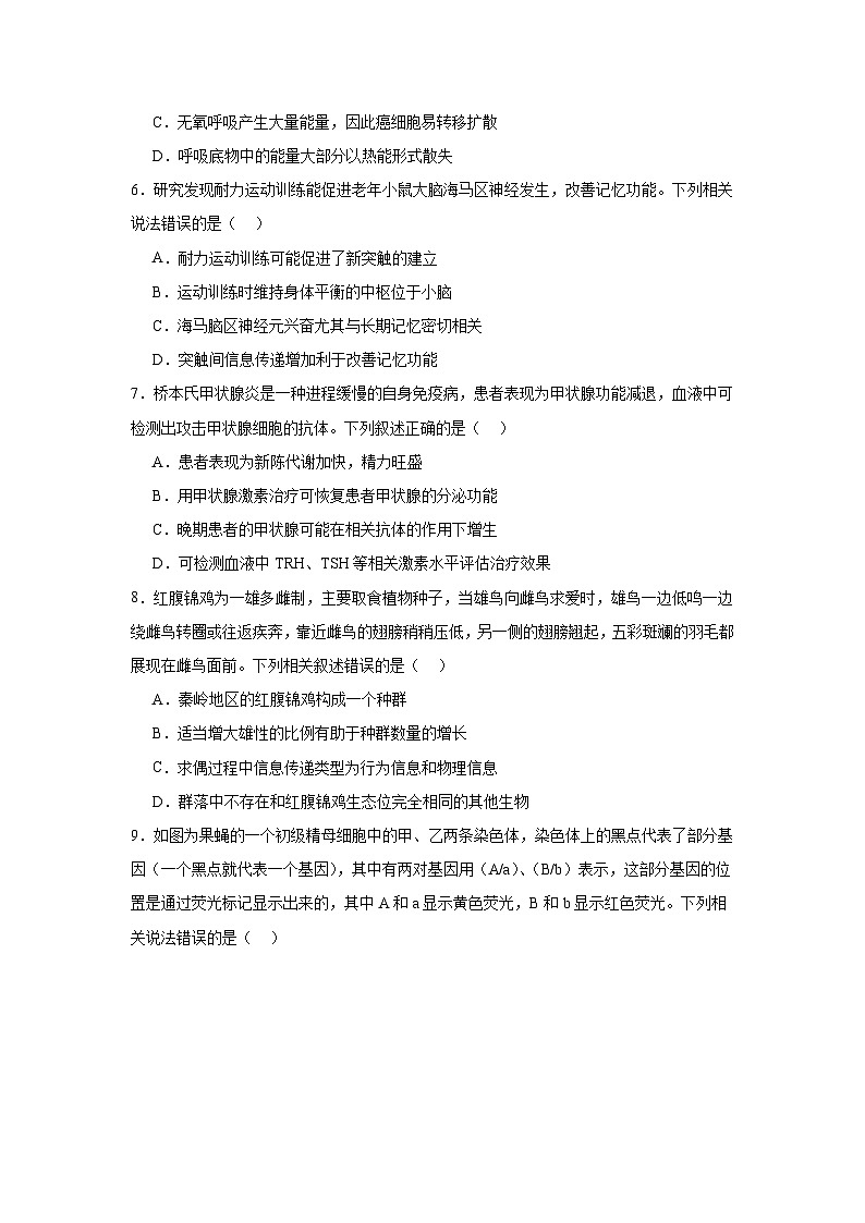
9.如图为果蝇的一个初级精母细胞中的甲、乙两条染色体,染色体上的黑点代表了部分基因(一个黑点就代表一个基因),其中有两对基因用(A/a)、(B/b)表示,这部分基因的位置是通过荧光标记显示出来的,其中A和a显示黄色荧光,B和b显示红色荧光。下列相关说法错误的是( )
A.甲、乙两条染色体可构成一个四分体
B.A/a和B/b基因可能控制同一生物性状
C.该初级精母细胞正常减数分裂产生的精子含有一个黄色荧光和一个红色荧光
D.若该初级精母细胞形成的精子有两个黄色荧光,则说明减数第-一次分裂异常
10.科学家在马里亚纳海沟7000米以下发现了一种新物种——超深渊狮子鱼,其基因组中与色素、视觉相关的基因大量丢失,这使得它通体透明,对可见光失去反应。导致其发生变异的原因最可能是( )
A.基因突变B.染色体变异C.基因重组D.表观遗传
11.为探究青霉素对细菌的选择作用,将含青霉素的圆形滤纸片放置在接种了细菌的培养基上,一段时间后观察并测量抑菌圈的直径。下图是培养三代的结果,下列叙述错误的是( )
A.①区应放置不含青霉素的无菌滤纸片
B.抑菌圈区域越大细菌的耐药性越差
C.若用链霉素做实验可得到与图示完全相同的结果
D.应从抑菌圈边缘的菌落上挑取细菌,重复实验
12.近年来,吉林省图们江下游的某湿地地区废弃稻田面积逐年增加,统计不同弃耕年限稻田和自然湿地物种数目,相关数据如下表。下列叙述正确的是( )
【注】表中一年生草本和多年生草本的数据为物种数目。
A.废弃稻田演替过程属于初生演替
B.废弃稻田演替的结果是形成森林
C.废弃稻田演替过程抵抗力稳定性增强
D.需进行适当的人为干扰促进废弃稻田向自然湿地的演替
13.16世纪因人类喜欢海狸的皮毛和肉,将其捕杀使其几乎灭绝。但海狸被人类视为“生态系统工程师”,它们筑坝的生活习性使其热衷于改变栖息地的自然环境,并创造由水坝和池塘组成的动态湿地系统。近年来,英国某些庄园投放拥有多名成员的海狸家庭,希望它们能改善当地自然环境。下列有关叙述错误的是( )
A.投放海狸到庄园需要考虑其生态位问题
B.人类的过度猎杀是海狸几乎灭绝的主要原因
C.投放海狸到庄园是利用了生物多样性的直接使用价值
D.投放海狸到庄园后其种群数量将呈现“S”形增长
14.随着年龄增长,老年人会出现睡眠“碎片化”。研究表明,老年期Hcrt神经元兴奋性增高是导致“睡眠碎片化”的关键。与年轻小鼠相比,年老小鼠Hcrt神经元的KCNQ2/3(钾离子通道)的表达量下降,导致觉醒持续时间延长。下列叙述错误的是( )
A.老年人Hcrt神经元细胞膜通透性的改变属于细胞衰老的特征
B.兴奋在神经元之间的单向传递由突触的结构决定
C.老年人Hcrt神经元兴奋性增高可能与K+外流减少有关
D.阻断Hcrt神经元的KCNQ2/3的基因表达可治疗睡眠障碍
15.现将XplA和XplB两种能降解弹药使用后残留的危险污染物的基因转人实弹射击场的柳枝稷草中。若要通过PCR检测所获转基因柳枝稷草中是否含有正确插入的XplA和XplB基因,应选择的引物组合是( )
A.引物1+引物3B.引物1+引物2
C.引物2+引物3D.引物3+引物4
二、单选题
16.水稻雄性育性由等位基因A/a控制,A对a完全显性,B基因会抑制不育基因的表达,反转为可育。某科研小组进行了下列相关实验:取甲(雄蕊异常,雌蕊正常,表现为雄性不育)、乙(可育)两个品种的水稻进行相关实验,实验过程和结果如下表所示。下列推断不合理的是( )
A.雄性不育株一定不含B基因
B.甲一定为杂合子,乙一定为纯合子
C.F2所有可育株中能稳定遗传的占11/13
D.若F1随机传粉,子代雄性不育株占7/64
三、未知
17.单克隆抗体免疫疗法能够抑制恶性肿瘤的发展。奥加伊妥珠单抗是一种新型的抗体一药物偶联物,由识别肿瘤细胞表面CD22蛋白的单克隆抗体和具有细胞毒性的卡奇霉素结合组成;卡妥索单抗是一种双特异性抗体,其制备原理与作用原理如下图所示:
(1)单克隆抗体制备涉及关键的动物细胞工程技术手段是 ,杂交瘤细胞具有 特点。
(2)奥加伊妥珠单抗在治疗肿瘤的过程中,单克隆抗体主要发挥 的作用。
(3)制备卡妥索单抗时,杂交瘤细胞A和B融合后,可向培养液添加 (物质)用于筛选产生卡妥索单抗的杂交瘤细胞AB。
(4)科研人员推测奥加伊妥珠单抗和卡妥索单抗联合给药对恶性肿瘤的抑制效果更好。为验证这一推测,某兴趣小组设计如下实验方案:将培养好的癌细胞悬液对无胸腺裸鼠(简称裸鼠)进行皮下接种,接种后2周可观察各裸鼠背部长出肿块,证明实验接种成功,将上述处理的裸鼠随机分为2组:生理盐水组和奥加伊妥珠单抗+卡妥索单抗组(联合给药组)。各组均采用腹腔注射给药,给药后每两日测量并记录1次肿瘤体积。请完善上述实验方案的不足之处: 。(答两点)
18.“卵子死亡”是我国科学家新发现的一种人类单基因遗传病,是PANX1基因突变引起的PANXl通道的异常激活,加速了卵子内部ATP的释放,卵子萎缩、退化,最终导致不育,该基因在男性个体中不表达。某女子婚后多年不孕,经检测为该病患者,如下图是该女子(4号)的家庭遗传系谱图,基因检测显示,1、4、6号含有致病基因,2、3、5号不含致病基因。回答下列问题。
(1)PANX1基因通过控制 控制生物的性状。
(2)根据题图分析,“卵子死亡”病的遗传方式是 (选填“常”“X”或“Y”)染色体上的 (选填“显”或“隐”)性遗传病。
(3)“卵子死亡”患者的致病基因来自表型正常的父亲,原因是 。
(4)若A/a为PANX1基因,6号与正常女性结婚,生出患病孩子的概率为 。
(5)科学家在研究初期,构建了PANX1基因突变的鼠模型,试图重现“卵子死亡”,但鼠模型却可以正常怀孕,推测突变后的PANX1基因在人卵中的表达水平显著 (选填“高于”或“低于”)鼠卵。
19.植物激素茉莉酸(JA)可通过诱导防御蛋白的表达来抑制昆虫的生长。昆虫取食植物时JA迅速积累,进而激活植物防御反应,同时乙烯含量也快速增加,为探究乙烯在JA合成中的作用,研究者进行了实验并分析实验现象。
(1)茉莉酸(JA)可对植物的生长发育有显著影响,但是植物体还要源源不断合成茉莉酸(JA)的原因是 。
(2)与野生型植株相比,昆虫取食后的乙烯不敏感突变体中JA积累量减少JA合成基因表达下调,说明乙烯 JA的合成。
(3)ERF蛋白具有转录激活活性,乙烯可促进该蛋白表达。研究者推测在JA合成基因的启动子中存在ERF的结合序列,并进行实验验证,结果如下图。
【注】依据JA合成基因启动子序列制备双链DNA做探针。
由于第1、3、4组的阻滞带出现情况依次为 (选填“有”或“无”),从而证实上述推测。
(4)昆虫取食还激活了脱落酸信号通路,进而促进重要防御性蛋白基因的表达。综上所述。多种植物激素并不是孤立地起作用,而是 调控植物的防御反应。
四、非选择题
20.某湖泊曾处于重度富营养化状态,水面漂浮着大量浮游藻类。管理部门通过控源、清淤、换水以及引种沉水植物等手段,成功实现了水体生态恢复。引种的3种多年生草本沉水植物(①金鱼藻、②黑藻、③苦草,答题时植物名称可用对应序号表示)在不同光照强度下光合速率及水质净化能力见图。
回答下列问题:
(1)湖水富营养化时,浮游藻类大量繁殖,水体透明度低,湖底光照不足。原有沉水植物因光合作用合成的有机物少于 的有机物,最终衰退和消亡。
(2)生态恢复后,该湖泊形成了以上述3种草本沉水植物为优势的群落垂直结构,从湖底到水面依次是 ,其原因是 。
(3)为了达到湖水净化的目的,选择引种上述3种草本沉水植物的理由是 ,三者配合能实现综合治理效果。
(4)上述3种草本沉水植物中只有黑藻具有C4光合作用途径(浓缩CO2形成高浓度C4后,再分解成CO2传递给C5)使其在CO2受限的水体中仍可有效地进行光合作用,在水生植物群落中竞争力较强。根据图a设计一个简单的实验方案,验证黑藻的碳浓缩优势,完成下列表格。
(5)目前在湖边浅水区种植的沉水植物因强光抑制造成生长不良,此外,大量沉水植物叶片凋落,需及时打捞,增加维护成本。针对这两个实际问题从生态学角度提出合理的解决措施 。
五、未知
21.甲胺磷是一种广谱、高效、剧毒的有机磷杀虫剂,曾被长期大量使用,引起水体、土壤污染,严重破坏了环境生态平衡,同时危害到人畜健康。利用微生物降解甲胺磷农药是解决使用甲胺磷带来的环境污染的有效途径。回答下列问题:
(1)筛选获得甲胺磷降解菌:选择的土壤为样品,将获得的样品用 稀释后接种于添加了 的选择培养基上进行培养,可以分离出能分泌甲胺磷降解酶的细菌,甲胺磷被降解后平板上会出现透明圈,应挑取 的单菌落在选择性固体培养基上进行重复划线、分离和纯化。
(2)测定甲胺磷降解率:选择三种菌株对甲胺磷进行降解,降解情况如图所示,其中降解甲胺磷效果最好的菌株是 。
(3)构建降解甲胺磷工程菌:将提取和分离得到的甲胺磷降解酶进行氨基酸序列测定,根据得到的氨基酸序列推出 ,然后设计并合成引物,通过 技术扩增出甲胺磷降解酶基因,再利用特定的质粒和酶构建 ,转入酵母菌受体菌株,从而获得高表达的降解甲胺磷工程菌。
弃耕年限
一年生草本
多年生草本
湿地植物占比
15
15
26
56%
自然湿地
11
24
83%
P
F1
F1个体自交单株收获,种植并统计F2表型
甲与乙杂交
全部可育
一半全部可育
另一半可育株:雄性不育株=13:3
实验设计方案
实验材料
对照组: 实验组:黑藻
实验条件
控制光照强度为 μml·m-2·s-1
营养及环境条件相同且适宜,培养时间相同
控制条件
测量指标
相关试卷
这是一份2024年广西高中学业水平考试模拟预测卷高三生物试题(原卷版+解析版),文件包含2024年广西高中学业水平考试模拟预测卷高三生物试题原卷版docx、2024年广西高中学业水平考试模拟预测卷高三生物试题解析版docx等2份试卷配套教学资源,其中试卷共30页, 欢迎下载使用。
这是一份2024年广西高中学业水平考试模拟预测卷高三生物试题,共13页。试卷主要包含了考生必须保持答题卡的整洁,我国科学家采用全基因组关联研究,螺蛳粉是广西柳州特色美食等内容,欢迎下载使用。
这是一份2024届重庆市普通高中学业水平选择性考试高考模拟调研卷(四)生物,文件包含康德2024年重庆市普通高中学业水平选择性考试高考模拟调研卷四生物试题docx、康德2024年重庆市普通高中学业水平选择性考试高考模拟调研卷四生物试题pdf、康德2024年重庆市普通高中学业水平选择性考试高考模拟调研卷四生物参考答案docx、康德2024年重庆市普通高中学业水平选择性考试高考模拟调研卷四生物参考答案pdf等4份试卷配套教学资源,其中试卷共25页, 欢迎下载使用。

