所属成套资源:【备战2025】2025年高考生物大一轮复习课件+讲义+专练+测试(新教材新高考)
- 第16讲 自由组合定律(第一课时)(讲义)-2025年高考生物一轮复习课件+讲义+专练(新教材新高考) 课件 0 次下载
- 第16讲 自由组合定律(第一课时)(课件)-2025年高考生物一轮复习课件+讲义+专练(新教材新高考) 课件 0 次下载
- 第16讲 自由组合定律(第二课时)(讲义)-2025年高考生物一轮复习课件+讲义+专练(新教材新高考) 课件 0 次下载
- 第16讲 自由组合定律(第二课时)(课件)-2025年高考生物一轮复习课件+讲义+专练(新教材新高考) 课件 0 次下载
- 第17讲 伴性遗传和人类遗传病(练习)-2025年高考生物一轮复习课件+讲义+专练(新教材新高考) 课件 0 次下载
第16讲 自由组合定律(第二课时)(练习)-2025年高考生物一轮复习课件+讲义+专练(新教材新高考)
展开
这是一份第16讲 自由组合定律(第二课时)(练习)-2025年高考生物一轮复习课件+讲义+专练(新教材新高考),文件包含第16讲自由组合定律第二课时练习原卷版docx、第16讲自由组合定律第二课时练习解析版docx等2份课件配套教学资源,其中PPT共0页, 欢迎下载使用。
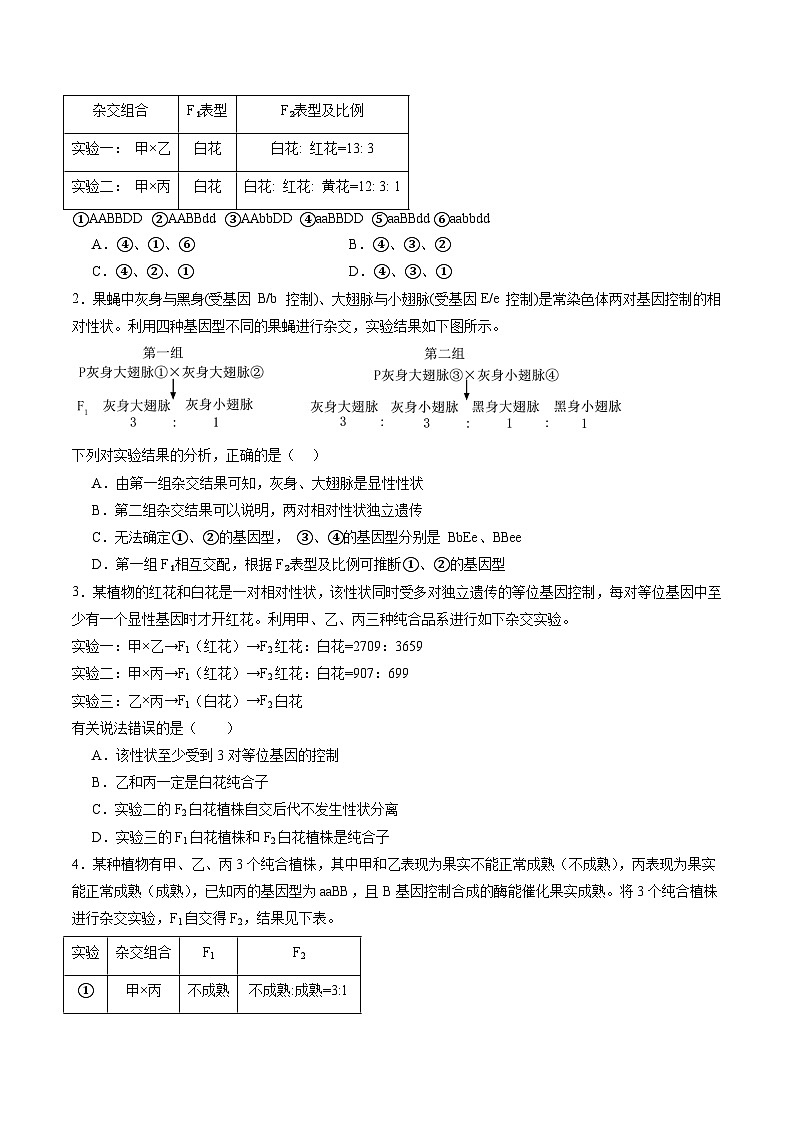
高考一轮生物复习策略1、落实考点。一轮复习时要在熟读课本、系统掌握基础知识、基本概念和基本原理后,要找出重点和疑点;通过结合复习资料,筛选出难点和考点,有针对地重点复习。2、注重理论联系实际,高三生物的考试并不仅仅是考概念,学会知识的迁移非常重要,并要灵活运用课本上的知识。不过特别强调了从图表、图形提取信息的能力。历年高考试题,图表题都占有比较大的比例。3、一轮复习基础知识的同时,还要重点“攻坚”,突出对重点和难点知识的理解和掌握。这部分知识通常都是学生难于理解的内容,做题时容易出错的地方。分析近几年的高考生物试题,重点其实就是可拉开距离的重要知识点。 4、学而不思则罔,思而不学则殆。这一点对高三生物一轮复习很重要。尤其是对于错题。错题整理不是把错题抄一遍。也不是所有的错题都需要整理。第16讲 自由组合定律(第二课时)题型一 自由组合定律中的特殊分离比1.某观赏性植物花色受3对独立遗传的等位基因A/a、B/b、D/d 控制,其中基因B控制黄色素合成,基因b无色素合成功能,基因D可将黄色素转变为红色素。A/a 不直接控制色素合成,但基因A 可抑制基因B的表达。现利用3个纯合品系红色植株甲、白色植株乙、白色植株丙进行杂交实验,结果如表所示。据表推断,甲、乙、丙的基因型依次为( )①AABBDD ②AABBdd ③AAbbDD ④aaBBDD ⑤aaBBdd⑥aabbddA.④、①、⑥ B.④、③、②C.④、②、① D.④、③、①2.果蝇中灰身与黑身(受基因 B/b 控制)、大翅脉与小翅脉(受基因E/e 控制)是常染色体两对基因控制的相对性状。利用四种基因型不同的果蝇进行杂交,实验结果如下图所示。下列对实验结果的分析,正确的是( )A.由第一组杂交结果可知,灰身、大翅脉是显性性状B.第二组杂交结果可以说明,两对相对性状独立遗传C.无法确定①、②的基因型, ③、④的基因型分别是 BbEe、BBeeD.第一组F₁相互交配,根据F₂表型及比例可推断①、②的基因型3.某植物的红花和白花是一对相对性状,该性状同时受多对独立遗传的等位基因控制,每对等位基因中至少有一个显性基因时才开红花。利用甲、乙、丙三种纯合品系进行如下杂交实验。实验一:甲×乙→F1(红花)→F2红花:白花=2709:3659实验二:甲×丙→F1(红花)→F2红花:白花=907:699实验三:乙×丙→F1(白花)→F2白花有关说法错误的是( )A.该性状至少受到3对等位基因的控制B.乙和丙一定是白花纯合子C.实验二的F2白花植株自交后代不发生性状分离D.实验三的F1白花植株和F2白花植株是纯合子4.某种植物有甲、乙、丙3个纯合植株,其中甲和乙表现为果实不能正常成熟(不成熟),丙表现为果实能正常成熟(成熟),已知丙的基因型为aaBB,且B基因控制合成的酶能催化果实成熟。将3个纯合植株进行杂交实验,F1自交得F2,结果见下表。下列叙述错误的是( )A.甲、乙植株的基因型分别是AABB、aabbB.实验②的F2中成熟个体基因型为aaBB、aaBbC.实验③的F1与乙杂交,后代成熟:不成熟=1:3D.实验③的F2不成熟个体中的纯合子比例为1/13题型二 基因连锁与交换5.某遗传病受一对同源染色体上的两对等位基因A/a和B/b控制,且只要有1个显性基因就不患该病。某表型正常男性,其产生精子的基因型和比例为aB:Ab:AB:ab=4:4:1:1(若雌雄配子形成时发生互换,则重组型配子的比例小于非重组型配子的比例),该男性与某女性婚配,预期生一个患病孩子的概率为1/25,则该女性的这2对等位基因在染色体上的相对位置关系最可能是( )A. B. C. D. 6.某生物体细胞基因型为AaBb,能形成四种配子,且比例为1:1:1:1(不考虑突变和互换),则其体细胞中 A/a和B/b这两对等位基因在染色体上的位置关系为( )A. B.C. D.7.大豆的红花和白花是一对相对性状,长花粉和圆花粉是一对相对性状,控制两对性状的基因位于一对同源染色体上。现有红花长花粉与纯合白花圆花粉植株杂交,F1都是红花长花粉植株。若F1自交少部分植株在产生配子时发生互换,使两条非姐妹染色单体上控制花粉形状的基因发生互换获得F2共100株植株,其中白花圆花粉个体为16株,下列相关叙述正确的是( )A.控制大豆花色和花粉形状的两对基因遵循基因的自由组合定律B.F1产生的花粉有4种,比例为2:3:3:2C.F2豌豆植株中红花长花粉植株有2种基因型D.F2豌豆植株中杂合的白花长花粉植株所占比例为8%8.现有基因型为AaBbDd的植株(A/a、B/b、D/d三对基因均为完全显性), 三对等位基因分别控制三种不同的性状,现将该植株自交,产生F₁(不考虑互换和基因突变)。下列分析错误的是( )A.若3对基因位于两对同源染色体上,则后代出现4种表型B.若3对基因位于三对同源染色体上,则后代出现8种表型C.若F₁出现两种表型,且比例为3:1,则基因ABD位于一条染色体上D.若F₁出现三种表型,且比例为1:2:1,则三对基因位于一对同源染色体上9.某二倍体植物的性别决定方式为XY型,其叶色有绿色和金黄色两种,由一对等位基因A/a控制;叶形有宽叶和窄叶两种,由一对等位基因B/b控制。为探究该植物叶色和叶形的遗传规律,某科研小组进行了如下杂交实验。若不考虑X、Y染色体的同源区段以及致死效应,下列相关叙述错误的是( )A.等位基因A/a和B/b在遗传上不遵循自由组合定律B.F1中绿色宽叶植株的基因型与母本基因型相同的概率为1/2C.让F1雌雄个体间随机传粉,F2雄株中绿色宽叶:绿色窄叶:金黄色宽叶=2:1:1D.让金黄色宽叶雌株与绿色窄叶雄株杂交,后代可能会出现4种表型一、单选题1.某植物的性别决定为XY型,该植物的高茎、矮茎由等位基因H/h决定,红花、白花由等位基因R/r决定,两对基因独立遗传且均不在Y染色体上。一高茎红花雌株与一矮茎白花雄株杂交,F₁代出现高茎红花、高茎白花两种表型,F₁代雌、雄植株随机授粉,F₂代中高茎红花:矮茎红花:高茎白花:矮茎白花=3:1:3:1。不考虑致死,下列叙述错误的是( )A.高茎对矮茎呈显性B.红花对白花呈显性C.等位基因H/h位于常染色体上D.等位基因R/r位于 X染色体上2.两对等位基因A和a、B和b在同源染色体上的位置情况有如图三种类型。若在产生配子时,不考虑染色体互换,则下列说法中错误的是( ) A.三种类型中的A和a的遗传遵循分离定律,B和b的遗传也遵循分离定律B.三种类型中的A、a和B、b的遗传均遵循自由组合定律C.类型1和类型2的个体减数分裂产生两种配子,类型3产生四种配子D.类型1和类型2个体自交,后代的基因型类型不相同3.与雌蚕相比,雄蚕在生命力、桑叶利用率和吐丝结茧等方面具有更大的优势。科学家利用诱变和杂交的方法构建了一种家蚕品系,实现了专养雄蚕的目的。该家蚕品系雌雄个体基因型组成如下图所示。A/a为控制卵色的基因,显性基因A决定黑色,隐性基因a决定白色,b、e是纯合时引起胚胎死亡的突变基因(注:ZbW、ZeW为纯合子),“+”代表野生型基因。研究发现,在该家蚕品系的性染色体上存在交换抑制因子,能避免四分体中染色体片段互换,从而保留该品系用于育种。下列有关叙述错误的是( ) A.在构建该品系过程中发生了基因突变和染色体变异B.该品系产生的黑色受精卵为雌蚕,白色受精卵为雄蚕C.由上图可知该品系不可能产生的基因型配子是Za++、Zabe、Zab+、WAb、Wa+D.该品系能产生四种受精卵,其中胚胎致死的基因型为Zab+Zab+、Za+eWA+4.牡丹是自花传粉植物,有多个优良品种,其花的颜色由两对基因(A、a和B、b)控制,A基因控制色素合成,该色素随液泡中细胞液的pH降低而颜色变浅。B基因与细胞液的酸碱性有关。其基因型与表型的对应关系见表1。现利用红色牡丹(AaBb)设计实验进行探究。实验步骤:让红色牡丹(AaBb)植株自交,观察并统计子代中牡丹花的颜色和比例(不考虑交叉互换)。下列叙述错误的是( )A.若子代牡丹花色紫色:红色:白色=3:6:7,则A、a和B、b基因位于两对同源染色体上B.若子代牡丹出现1株紫色牡丹花,其余花色都为红色和白色,可能是发生基因突变C.若子代牡丹花色为红色:白色=1:1,则A、a和B、b基因位于一对同源染色体上,且A和B位于一条染色体上,a和b位于另一条染色体上D.若子代牡丹花色为紫色:红色:白色=1:2:2,则A、a和B、b基因位于一对同源染色体上,且A和b位于一条染色体上,a和B位于另一条染色体上5.某种鼠的毛色受A/a和B/b两对等位基因控制,这两对等位基因都是完全显性且具有相互作用,不考虑染色体片段交换和致死等其它特殊遗传现象。现将两种基因型不同的灰毛鼠相互交配;F1代全为黑毛鼠,若让F1中的黑毛鼠相互交配,F2代中,鼠的毛色比例可能是( )A.黑:灰:白=9:3:4 B.黑:灰=3:1C.黑:灰=13:3 D.黑:灰=1:16.人的某条染色体上A、B、C三个基因紧密排列,不位于Y染色体上,且不发生互换。这三个基因各有上百个等位基因(用A1~An,B1~Bn,C1~Cn表示),某家庭成员基因组成如表所示。下列叙述正确的是( )A.基因A1~An的出现体现基因突变具有普遍性B.基因B与红绿色盲基因的遗传遵循自由组合定律C.母亲的其中一条染色体上基因组成是A3B44C5D.若此夫妻第3个孩子的A基因组成为A23A24,则其C基因组成为C2C97.已知某种昆虫的体色由位于2号染色体上的一对等位基因A(红色)、a(棕色)控制,且AA个体在胚胎期致死:另一对等位基因B/b也会影响昆虫的体色,只有基因B存在时,上述体色才能表现,否则表现为黑色。现有红色昆虫(甲)与黑色昆虫(乙)杂交,F1表现型及比例为红色:棕色=2:1。欲判断B、b基因是否位于2号染色体上,取F1中一只红色雄性昆虫与F1中多只棕色雌性昆虫进行交配得到F2,统计F2的表现型及比例(不考虑染色体互换)。下列叙述不正确的是( )A.亲本的基因型甲为AaBB、乙为AabbB.若F2表现型及比例为红色:棕色:黑色=2:1:1,则B、b基因在2号染色体上C.若F2表现型及比例为红色:棕色:黑色=1:2:1,则B、b基因在2号染色体上D.若F2表现型及比例为红色:棕色:黑色=3:2:3,则B、b基因不在2号染色体上8.已知豌豆的红花(A)对白花(a)是显性,高茎(D)对矮茎(d)是显性。某豌豆植株的基因型为AaDd,但两对基因的位置关系未知。下列关于该植株产生配子、自交产生F1以及基因位置判定的推测中,不合理的是( )A.若两对基因独立遗传,则该植株自交时雌雄配子的结合方式有16种B.若两对基因独立遗传,则该植株自交产生的F1中杂合子的占比为3/4C.让该植株自交,根据子代的性状表现及比例不能确定两对基因的位置D.让该植株与基因型为aadd的植株进行杂交,可以确定两对基因的位置二、非选择题9.小鼠的皮毛颜色由常染色体上的三对基因控制,基因A控制合成灰色物质,a控制合成黄色物质。基因B能将灰色物质转变为黑色物质,b将灰色物质转变为褐色物质。基因D不影响上述2对基因的功能,但基因d纯合的个体为白色。选取三只不同颜色的纯合小鼠(甲-褐色、乙-白色、丙-黄色)进行杂交,结果如下:请回答下列问题(不考虑突变):(1)小鼠乙的基因型是 。(2)实验一的F2代中,白色鼠共有 种基因型,褐色鼠中杂合体占的比例为 。(3)让实验二的所有F2黑色小鼠与只含隐性基因的小鼠测交,白色小鼠在全体子代中的比例为 。(4)张三同学认为仅根据实验一、二的结果不能判断三对基因的遗传遵循自由组合定律,还需增加一组实验,则增加的实验亲本组合是 ,只有F2表现型及比例为 ,才能说明三对基因遵循自由组合定律。10.某两性花植物的高茎和矮茎为一对相对性状,纯种高茎植株与纯种矮茎植株杂交,无论正交还是反交,F1全部为高茎,F1自交,得到的F2植株中,高茎为270株,矮茎为211株。回答下列问题:(1)该植物株高性状中, 为显性性状。若该植物株高性状由两对等位基因控制,则两对等位基因的遗传 (填“遵循”或“不遵循”)基因自由组合定律,理由是 。F2矮茎植株中杂合子所占比例为 。若该植物株高性状由一对等位基因控制,则F2出现上述性状分离比的原因可能是含 (填“显性”或“隐性”)基因的雄配子部分死亡,该种雄配子的成活比例为 。(2)该植物果实颜色的粉红色和红色是一对相对性状,受两对以上且独立遗传的基因控制。现有甲、乙、丙三种基因型不同的纯种结粉红色果实的植株,育种工作者对它们做了以下两组杂交实验:实验一:甲与乙杂交子代(F1)全为红色,F1自交得F2,F2中红色与粉红色之比为812:630实验二:乙与丙杂交子代(F1)全为红色,F1自交得F2,F2中红色与粉红色之比为540:421相应基因依次用A/a,B/b,C/c,D/d……表示,不考虑变异。①该植物果实颜色至少受 对等位基因控制,且当至少有 个不同的显性基因存在时表现为红色。②若甲的基因型为AAbbcc,乙的基因型为aaBBcc,则丙的基因型为 。在实验一中,让F2中的结粉红色果的植株自交,其中能够发生性状分离的植株所占比例为 。11.家兔的毛色有野鼠色、黑色和褐色之分,受常染色体上两对等位基因共同控制。D、d为控制颜色的基因,D基因控制黑色,d基因控制褐色;E、e为控制颜色分布的基因,E基因控制颜色分布不均匀,体色均为野鼠色,e基因控制颜色分布均匀,体色表现为相应颜色。研究人员利用不同毛色的纯种家兔进行了杂交实验,结果如下图。回答下列问题:(1)基因D、d和E、e的遗传遵循 定律,野鼠色兔的基因型有 种。(2)实验一中,F₁野鼠色兔的基因型为 ,F₂野鼠色兔与褐色兔杂交,其后代表型及比例为 。(3)实验二中,F₂野鼠色兔中性状能稳定遗传的个体占 。若实验一F₂中一只野鼠色雄兔和实验二F₂中一只野鼠色雌兔杂交,后代中为野鼠色兔的概率为 。(4)研究发现,在实验二F₂黑色兔群体中偶然出现一只灰色可育突变雄兔,经检测,其基因型为DdeeGg,G基因会影响D和d的表达,导致家兔黑色或褐色淡化为灰色或黄色。为探究D、d和G、g在染色体上的位置关系,科研人员让该雄兔与多只褐色雌兔杂交,观察并统计后代的表型及比例。①若后代出现: ,则两对基因位于两对同源染色体上。②若后代出现:黑色兔与黄色兔数量比接近1:1,则该突变雄兔细胞中D、d和G、g在染色体上的位置关系 (不考虑互换)。12.果蝇是遗传学研究的良好材料,果蝇的生活史短,从初生卵发育至新羽化的成虫大约为10~12天,成虫存活大约15天;果蝇的性别决定方式为XY型,性别决定方式为:XX、XXY(雌性),XY、XYY(雄性),XO(雄性不育),XXX、YO和YY均致死,其中在性染色体组成为XXY雌果蝇中,XY联会的概率远低于XX联会。已知灰身(A)对黑身(a)为显性,长翅(B)对残翅(b)为显性,两对基因位于常染色体上。红眼(D)对白眼(d)为显性,基因位于X染色体上,甲、乙为两只基因型相同的灰身长翅个体,除标明外,其他果蝇染色体组成均正常。根据相关知识回答下列问题:(1)果蝇作为实验材料的优点有 。(2)♀白眼(XXY)×♂红眼(XY),白眼个体在减数分裂时,Xd和Xd染色体的分离发生在 (时期),推测其子代情况应为 。(3)已知♂甲×♀黑身残翅,F1表现型及比例为灰身残翅:黑身长翅=1:1,则控制体色和翅型的基因不遵循基因的自由组合定律,从配子的角度分析原因是 。(4)已知♀乙×♂黑身残翅,F1表现型及比例为灰身长翅:灰身残翅:黑身长翅:黑身残翅=1:4:4:1,乙个体发生互换的初级卵母细胞所占比例为 。(5)生物兴趣小组多次重复红眼雄果蝇与白眼雌果蝇(雌雄个体皆为正常二倍体)杂交实验,F1雌性皆为红眼,雄性皆为白眼,偶然间发现F1雌性中出现一只白眼。小组成员猜测有以下三种可能:D基因所在染色体出现了缺失;出现了性反转;出现了基因突变。请你用最简单的实验进行判断: 。若结果表现为 ,则为基因突变导致。一、单选题1.(2024·湖北·高考真题)不同品种烟草在受到烟草花叶病毒(TMV)侵染后症状不同。研究者发现品种甲受TMV侵染后表现为无症状(非敏感型),而品种乙则表现为感病(敏感型)。甲与乙杂交,F1均为敏感型;F1与甲回交所得的子代中,敏感型与非敏感型植株之比为3:1。对决定该性状的N基因测序发现,甲的N基因相较于乙的缺失了2个碱基对。下列叙述正确的是( )A.该相对性状由一对等位基因控制B.F1自交所得的F2中敏感型和非敏感型的植株之比为13:3C.发生在N基因上的2个碱基对的缺失不影响该基因表达产物的功能D.用DNA酶处理该病毒的遗传物质,然后导入到正常乙植株中,该植株表现为感病2.(2023·湖北·高考真题)人的某条染色体上A、B、C三个基因紧密排列,不发生互换。这三个基因各有上百个等位基因(例如:A1~An均为A的等位基因)。父母及孩子的基因组成如下表。下列叙述正确的是( )A.基因A、B、C的遗传方式是伴X染色体遗传B.母亲的其中一条染色体上基因组成是A3B44C9C.基因A与基因B的遗传符合基因的自由组合定律D.若此夫妻第3个孩子的A基因组成为A23A24,则其C基因组成为C4C53.(2022·湖南·高考真题)大鼠控制黑眼/红眼的基因和控制黑毛/白化的基因位于同一条染色体上。某个体测交后代表现型及比例为黑眼黑毛:黑眼白化:红眼黑毛:红眼白化=1:1:1:1。该个体最可能发生了下列哪种染色体结构变异( )A. B.C. D.二、多选题4.(2023·湖南·高考真题)为精细定位水稻4号染色体上的抗虫基因,用纯合抗虫水稻与纯合易感水稻的杂交后代多次自交,得到一系列抗虫或易感水稻单株。对亲本及后代单株4号染色体上的多个不连续位点进行测序,部分结果按碱基位点顺序排列如下表。据表推测水稻同源染色体发生了随机互换,下列叙述正确的是( )A.抗虫水稻1的位点2-3之间发生过交换B.易感水稻1的位点2-3及5-6之间发生过交换C.抗虫基因可能与位点3、4、5有关D.抗虫基因位于位点2-6之间5.(2022·山东·高考真题)某两性花二倍体植物的花色由3对等位基因控制,其中基因A控制紫色,a无控制色素合成的功能。基因B控制红色,b控制蓝色。基因I不影响上述2对基因的功能,但i纯合的个体为白色花。所有基因型的植株都能正常生长和繁殖,基因型为A_B_I_和A_bbI_的个体分别表现紫红色花和靛蓝色花。现有该植物的3个不同纯种品系甲、乙、丙,它们的花色分别为靛蓝色、白色和红色。不考虑突变,根据表中杂交结果,下列推断正确的是( )A.让只含隐性基因的植株与F2测交,可确定F2中各植株控制花色性状的基因型B.让表中所有F2的紫红色植株都自交一代,白花植株在全体子代中的比例为1/6C.若某植株自交子代中白花植株占比为1/4,则该植株可能的基因型最多有9种D.若甲与丙杂交所得F1自交,则F2表型比例为9紫红色:3靛蓝色:3红色:1蓝色6.(2022·湖南·高考真题)果蝇的红眼对白眼为显性,为伴X遗传,灰身与黑身、长翅与截翅各由一对基因控制,显隐性关系及其位于常染色体或X染色体上未知。纯合红眼黑身长翅雌果蝇与白眼灰身截翅雄果蝇杂交,F1相互杂交,F2中体色与翅型的表现型及比例为灰身长翅:灰身截翅:黑身长翅:黑身截翅=9:3:3:1。F2表现型中不可能出现( )A.黑身全为雄性 B.截翅全为雄性 C.长翅全为雌性 D.截翅全为白眼三、非选择题7.(2023·山东·高考真题)单个精子的DNA提取技术可解决人类遗传学研究中因家系规模小而难以收集足够数据的问题。为研究4对等位基因在染色体上的相对位置关系,以某志愿者的若干精子为材料,用以上4对等位基因的引物,以单个精子的DNA为模板进行PCR后,检测产物中的相关基因,检测结果如表所示。已知表中该志愿者12个精子的基因组成种类和比例与该志愿者理论上产生的配子的基因组成种类和比例相同;本研究中不存在致死现象,所有个体的染色体均正常,各种配子活力相同。注“+”表示有;空白表示无(1)表中等位基因A、a和B、b的遗传 (填“遵循”或“不遵循”)自由组合定律,依据是 。据表分析, (填“能”或“不能”)排除等位基因A、a位于X、Y染色体同源区段上。(2)已知人类个体中,同源染色体的非姐妹染色单体之间互换而形成的重组型配子的比例小于非重组型配子的比例。某遗传病受等位基因B、b和D、d控制,且只要有1个显性基因就不患该病。该志愿者与某女性婚配,预期生一个正常孩子的概率为17/18,据此画出该女性的这2对等位基因在染色体上的相对位置关系图: 。(注:用“”形式表示,其中横线表示染色体,圆点表示基因在染色体上的位置)。(3)本研究中,另有一个精子的检测结果是:基因A、a,B、b和D、d都能检测到。已知在该精子形成过程中,未发生非姐妹染色单体互换和染色体结构变异。从配子形成过程分析,导致该精子中同时含有上述6个基因的原因是 。(4)据表推断,该志愿者的基因e位于 染色体上。现有男、女志愿者的精子和卵细胞各一个可供选用,请用本研究的实验方法及基因E和e的引物,设计实验探究你的推断。①应选用的配子为: ;②实验过程:略;③预期结果及结论: 。8.(2023·河北·高考真题)某家禽等位基因M/m控制黑色素的合成(MM与Mm的效应相同),并与等位基因T/t共同控制喙色,与等位基因R/r共同控制羽色。研究者利用纯合品系P1(黑喙黑羽)、P2(黑喙白羽)和P3(黄喙白羽)进行相关杂交实验,并统计F1和F2的部分性状,结果见表。回答下列问题:(1)由实验1可判断该家禽喙色的遗传遵循 定律,F2的花喙个体中纯合体占比为 。(2)为探究M/m基因的分子作用机制,研究者对P1和P3的M/m基因位点进行PCR扩增后电泳检测,并对其调控的下游基因表达量进行测定,结果见图1和图2。由此推测M基因发生了碱基的 而突变为m,导致其调控的下游基因表达量 ,最终使黑色素无法合成。 (3)实验2中F1灰羽个体的基因型为 ,F2中白羽个体的基因型有 种。若F2的黑羽个体间随机交配,所得后代中白羽个体占比为 ,黄喙黑羽个体占比为 。(4)利用现有的实验材料设计调查方案,判断基因T/t和R/r在染色体上的位置关系(不考虑染色体交换)。调查方案: 。结果分析:若 (写出表型和比例),则T/t和R/r位于同一对染色体上;否则,T/t和R/r位于两对染色体上。9.(2023·辽宁·高考真题)萝卜是雌雄同花植物,其贮藏根(萝卜)红色、紫色和白色由一对等位基因W、w控制,长形、椭圆形和圆形由另一对等位基因R、r控制。一株表型为紫色椭圆形萝卜的植株自交,F₁的表型及其比例如下表所示。回答下列问题:注:假设不同基因型植株个体及配子的存活率相同(1)控制萝卜颜色和形状的两对基因的遗传 (填“遵循”或“不遵循”)孟德尔第二定律。(2)为验证上述结论,以F1为实验材料,设计实验进行验证:①选择萝卜表型为 和红色长形的植株作亲本进行杂交实验。②若子代表型及其比例为 ,则上述结论得到验证。(3)表中F1植株纯合子所占比例是 ;若表中F1随机传粉,F2植株中表型为紫色椭圆形萝卜的植株所占比例是 。(4)食品工艺加工需大量使用紫色萝卜,为满足其需要,可在短时间内大量培育紫色萝卜种苗的技术是 。10.(2023·湖北·高考真题)乙烯(C2H4)是一种植物激素,对植物的生长发育起重要作用。为研究乙烯作用机制,进行了如下三个实验。【实验一】乙烯处理植物叶片2小时后,发现该植物基因组中有2689个基因的表达水平升高,2374个基因的表达水平下降。【实验二】某一稳定遗传的植物突变体甲,失去了对乙烯作用的响应(乙烯不敏感型)。将该突变体与野生型植株杂交,F1植株表型为乙烯不敏感。F1自交产生的F2植株中,乙烯不敏感型与敏感型的植株比例为9:7.【实验三】科学家发现基因A与植物对乙烯的响应有关,该基因编码一种膜蛋白,推测该蛋白能与乙烯结合。为验证该推测,研究者先构建含基因A的表达载体,将其转入到酵母菌中,筛选出成功表达蛋白A的酵母菌,用放射性同位素14C标记乙烯(14C2H4),再分为对照组和实验组进行实验,其中实验组是用不同浓度的14C2H4与表达有蛋白A的酵母菌混合6小时,通过离心分离酵母菌,再检测酵母菌结合14C2H4的量。结果如图所示。回答下列问题:(1)实验一中基因表达水平的变化可通过分析叶肉细胞中的 (填“DNA”或“mRNA”)含量得出。(2)实验二F2植株出现不敏感型与敏感型比例为9:7的原因是 。(3)实验三的对照组为:用不同浓度的14C2H4与 混合6小时,通过离心分离酵母菌,再检测酵母菌结合14C2H4的量。(4)实验三中随着14C2H4相对浓度升高,实验组曲线上升趋势变缓的原因是 。(5)实验三的结论是 。目录01 模拟基础练【题型一】自由组合定律中的特殊分离比 【题型二】基因连锁与交换02 重难创新练03 真题实战练杂交组合F₁表型F₂表型及比例实验一: 甲×乙白花白花: 红花=13: 3实验二: 甲×丙白花白花: 红花: 黄花=12: 3: 1实验杂交组合F1F2①甲×丙不成熟不成熟:成熟=3:1②乙×丙成熟成熟:不成熟=3:1③甲×乙不成熟不成熟:成熟=13:3基因型 A_bb A_Bb A_BB、aa_表型 紫色 红色 白色家庭成员父亲母亲儿子女儿基因组成A23A25B7B35C2C4A3A24B8B44C5C9A24A25B7B8C4C5A3A23B35B44C2C9亲本组合F1表现型F2表现型及比例实验一甲×乙黑色黑色:褐色:白色=9:3:4实验二乙×丙黑色黑色:黄色:白色=9:3:4父亲母亲儿子女儿基因组成A23A25B7B35C2C4A3A24B8B44C5C9A24A25B7B8C4C5A3A23B35B44C2C9…位点1…位点2…位点3…位点4…位点5…位点6…测序结果A/AA/AA/AA/AA/AA/A纯合抗虫水稻亲本G/GG/GG/GG/GG/GG/G纯合易感水稻亲本G/GG/GA/AA/AA/AA/A抗虫水稻1A/GA/GA/GA/GA/GG/G抗虫水稻2A/GG/GG/GG/GG/GA/A易感水稻1杂交组合F1表型F2表型及比例甲×乙紫红色紫红色:靛蓝色:白色=9:3:4乙×丙紫红色紫红色:红色:白色=9:3:4等位基因AaBbDdEe单个精子编号1+++2++++3+++4++++5+++ 6+++ +7+++8++++9+++10++++11+++12++++实验亲本F1F21P1×P3黑喙9/16黑喙,3/16花喙(黑黄相间),4/16黄喙2P2×P3灰羽3/16黑羽,6/16灰羽,7/16白羽F1表型红色长形红色椭圆形红色圆形紫色长形紫色椭圆形紫色圆形白色长形白色椭圆形白色圆形比例121242121
相关课件
这是一份第16讲 自由组合定律(第一课时)(练习)-2025年高考生物一轮复习课件+讲义+专练(新教材新高考),文件包含第16讲自由组合定律第一课时练习解析版docx、第16讲自由组合定律第一课时练习原卷版docx等2份课件配套教学资源,其中PPT共0页, 欢迎下载使用。
这是一份第16讲 自由组合定律(第一课时)(课件)-2025年高考生物一轮复习课件+讲义+专练(新教材新高考),共1页。
这是一份第16讲 自由组合定律(第一课时)(讲义)-2025年高考生物一轮复习课件+讲义+专练(新教材新高考),文件包含第16讲自由组合定律第一课时讲义原卷版docx、第16讲自由组合定律第一课时讲义解析版docx等2份课件配套教学资源,其中PPT共0页, 欢迎下载使用。

