精品解析:山东省乐陵市化楼镇张屯中学2024-2025学年九年级上学期第一次月考物理试题 (解析版)-A4
展开
这是一份精品解析:山东省乐陵市化楼镇张屯中学2024-2025学年九年级上学期第一次月考物理试题 (解析版)-A4,共15页。试卷主要包含了选择题,填空题,作图题,实验探究题,计算题等内容,欢迎下载使用。
一、选择题(本题包括12个小题;每小题3分,共36分)
1. 下列物体中,通常情况下是导体的是( )
A. 晒衣服的钢管B. 塑料扫把杆C. 干燥的木质拖把杆D. 玻璃纤维钓鱼竿
【答案】A
【解析】
【详解】A.钢是金属,容易导电,通常情况下晒衣服的钢管是导体,故A符合题意;
B.塑料不容易导电,通常情况下塑料扫把杆是绝缘体,故B不符合题意;
C.干燥的木材不容易导电,通常情况下干燥的木质拖把杆是绝缘体,故C不符合题意;
D.玻璃不容易导电,通常情况下玻璃纤维钓鱼竿是绝缘体,故D不符合题意。
故选A。
2. 对下列现象的解释,正确的是( )
A. 打开香水瓶盖后,能闻到香味,说明分子在永不停息地做无规则运动
B. 封闭在容器内的液体很难被压缩,说明分子间有引力
C. 返回舱下落过程中与大气摩擦,外表面温度升高,其内能不变
D. 铅笔笔芯用了一段时间后会变短,说明分子间有斥力
【答案】A
【解析】
【详解】A.打开香水瓶盖后,能闻到香味,这是扩散现象,说明分子在永不停息地做无规则运动,故A正确;
B.封闭在容器内的液体很难被压缩,说明分子间有斥力,故B错误;
C.返回舱下落过程中与大气摩擦,外表面温度升高,其内能增大,故C错误;
D.铅笔笔芯用了一段时间后会变短,说明物质是由分子组成的,故D错误。
故选A。
3. 下列各图所列举的事例中,属于热传递改变物体内能的是( )
A. 对试管加热,管内水温升高B. 冬天搓手,手会变暖
C. 从滑梯滑下,臀部发热D. 迅速压下活塞,筒内气温升高
【答案】A
【解析】
【详解】试题分析:对试管加热,管内水从酒精灯火焰上吸收热量水温升高,是通过热传递的方式改变水的内能,故A正确;冬天搓手,手会变暖,是克服摩擦做功机械能转化为内能的,是通过做功的方式改变物体内能,故B错误;从滑梯滑下,臀部与滑梯摩擦,机械能转化为内能,臀部发热,摩擦生热这是利用做功来改变物体内能的,故C错误;迅速压下活塞时,对筒内气体做功,机械能转化为内能,筒内气温升高,因此是通过做功改变物体的内能,故D错误;故应选A.
【考点定位】热传递改变物体内能
4. 如图所示,用带负电的物体接触验电器的金属球,就有一部分电荷转移到验电器的两片金属箔上,以下说法中不正确的是( )
A. 金属箔张开说明带上了同种电荷
B. 物体带负电是因为失去了电子
C. 当物体与验电器的金属球接触时,自由电子由物体转移到金属球
D. 当物体与验电器的金属球接触时,瞬间电流由金属球到物体
【答案】B
【解析】
【详解】A.验电器是根据同种电荷相互排斥的原理工作的,因此,金属箔张开说明带上了同种电荷,故A正确,不符合题意;
B.物体带负电是由于得到了电子,物体失去电子会带正电,故B错误,符合题意;
CD.物体带负电,与验电器的金属球接触时,电子从物体转移到金属球,电流方向与负电荷的定向移动方向相反,所以接触瞬间电流从金属球到物体,故CD正确,不符合题意。
故选B。
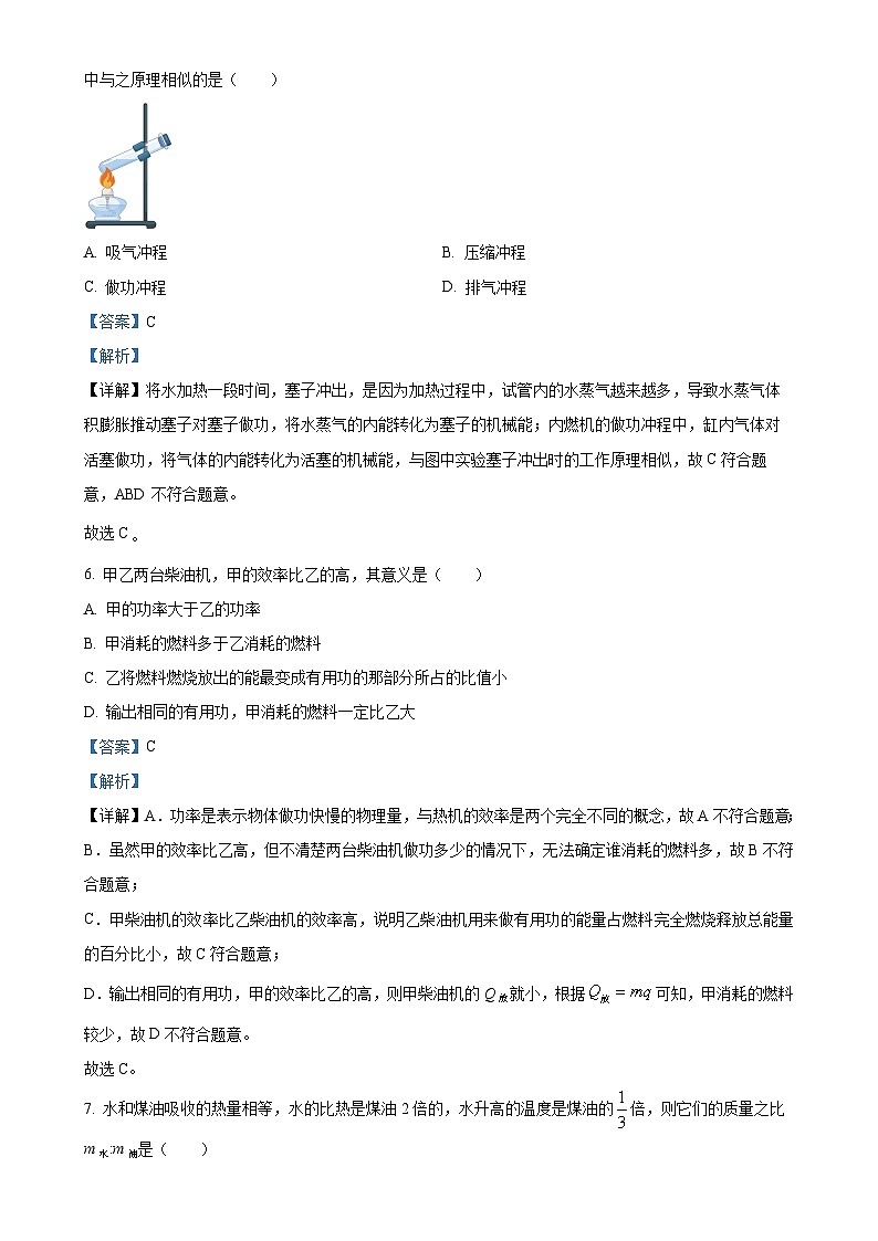
5. 如图所示,在试管内装少量水,用橡胶塞塞住管口,将水加热一段时间,塞子冲出,内燃机四个冲程中与之原理相似的是( )
A. 吸气冲程B. 压缩冲程
C. 做功冲程D. 排气冲程
【答案】C
【解析】
【详解】将水加热一段时间,塞子冲出,是因为加热过程中,试管内的水蒸气越来越多,导致水蒸气体积膨胀推动塞子对塞子做功,将水蒸气的内能转化为塞子的机械能;内燃机的做功冲程中,缸内气体对活塞做功,将气体的内能转化为活塞的机械能,与图中实验塞子冲出时的工作原理相似,故C符合题意,ABD不符合题意。
故选C
6. 甲乙两台柴油机,甲的效率比乙的高,其意义是( )
A. 甲的功率大于乙的功率
B. 甲消耗的燃料多于乙消耗的燃料
C. 乙将燃料燃烧放出的能最变成有用功的那部分所占的比值小
D. 输出相同的有用功,甲消耗的燃料一定比乙大
【答案】C
【解析】
【详解】A.功率是表示物体做功快慢的物理量,与热机的效率是两个完全不同的概念,故A不符合题意;
B.虽然甲的效率比乙高,但不清楚两台柴油机做功多少的情况下,无法确定谁消耗的燃料多,故B不符合题意;
C.甲柴油机的效率比乙柴油机的效率高,说明乙柴油机用来做有用功的能量占燃料完全燃烧释放总能量的百分比小,故C符合题意;
D.输出相同的有用功,甲的效率比乙的高,则甲柴油机的Q放就小,根据可知,甲消耗的燃料较少,故D不符合题意。
故选C。
7. 水和煤油吸收的热量相等,水的比热是煤油2倍的,水升高的温度是煤油的倍,则它们的质量之比m水:m油是( )
A. 3:2B. 2:3C. 1:6D. 6:1
【答案】A
【解析】
【分析】由题知,,,代入吸热公式求出水和煤油的质量之比。
【详解】因为,故,由题知,水和煤油的比热容之比
水和煤油升高的温度之比
水和煤油吸收的热量
故
故选A。
8. 甲、乙、丙三个轻质小球用绝缘细线悬挂,相互作用情况如图所示。如果丙带正电,则甲( )
A. 一定带正电B. 一定带负电C. 一定不带电D. 可能带正电
【答案】B
【解析】
【详解】如果丙带正电,图中乙、丙相互吸引,根据异种电荷相互吸引、带电体具有吸引轻小物体的性质可知,乙可能带负电或不带电,图中甲、乙相互排斥,说明甲、乙一定带同种电荷,则乙带负电,则甲一定也带负电,故B符合题意,ACD不符合题意。
故选B。
9. 如图所示电路中,开关能同时控制两盏灯,若一盏灯的灯丝断了,不影响另一盏灯的工作的电路是( )
A. B. C. D.
【答案】A
【解析】
【详解】由题意可知,两个灯泡是互不影响的,所以它们应是并联的;而开关能同时控制这两个灯泡,所以开关应是干路上的;符合以上两点的电路图是A图,故应选A.
10. 小聪设计并组装了一个智能门锁灯电路,只有在夜间且有人摸门把手时,锁孔旁的灯才亮,从而方便夜间开锁。它利用感应开关(有人摸门把手时,闭合;无人摸门把手时,断开)和光敏开关(天暗时闭合,天亮时断开)控制电路,下列符合这种“智能”要求的电路图是( )
A. B.
C. D.
【答案】B
【解析】
【详解】智能门锁灯电路,只有在夜间且有人摸门把手时,锁孔旁的灯才亮,从而方便夜间开锁。有人摸门把手时闭合,天暗时闭合,即只有两个开关同时闭合,电路才能工作;
A.开关S2闭合时电源短路,不符合安全用电要求,故A不符合题意;
B.开关S1、S2同时闭合时,灯泡才能发光,故B符合题意;
C.开关S1闭合时电源短路,不符合安全用电的要求,故C不符合题意;
D.闭合任何一个开关灯泡都发光,两个开关都闭合时,灯泡也发光,故D不符合题意。
故选B。
11. 如图所示,闭合开关S时,灯泡L1、L2都不亮。用一段导线的两端接触a、b两点时,两灯都不亮;接触b、c两点时,灯泡L1亮、L2不亮;接触c、d 两点时,两灯都不亮,则( )
A. 灯L1断路B. 灯L2断路
C. 灯L1短路D. 灯L2短路
【答案】B
【解析】
【详解】闭合开关S时,灯泡L1、L2都不亮,这说明电路出现了断路现象。用导线的两端接触a、b两点时,两灯都不亮,说明问题不在ab段,所以灯泡L1没有问题;用导线接触c、d两点时,两灯都不亮,说明cd 段也没有问题,开关没有问题;接触b、c两点时,灯泡L1亮、L2不亮,这说明故障出现在b和c之间,所以故障是灯L2断路。故B符合题意,ACD不符合题意。
故选B。
12. 如图所示,电源电压恒定,灯、的连接方式未知。当开关闭合后两灯均发光,电流表示数为0.9A;若把灯泡取下,电流表示数变为0.5A。以下判断正确的是( )
A. 和是串联的B. 取下后也不发光
C. 通过的电流是0.9AD. 通过的电流是0.5A
【答案】D
【解析】
【详解】AB.L1与L2连接方式只有串联和并联两种形式,当开关闭合后两灯均发光,电流表示数为0.9A;若把灯泡L1取下,电流表示数变为0.5A,说明两者之间互不影响,说明灯泡L2仍发光,所以L1、L2并联连接,故AB错误;
CD.当开关闭合后两灯均发光,此时电流表测量的是干路电流,大小为0.9A;当取下L1时,此时电流表测量的是通过L2的电流为0.5A,根据并联电路的干路电流等于各支路电流之和可知:通过L1的电流为0.4A。故C错误,D正确。
故选D。
三、填空题(本题包括8个小题;每空1分,共18分)
13. 班级厨艺展示活动中,用煤气炉烹饪食物主要是通过___________(选填“做功”或“热传递”)的方式增大食物的内能;现场香气四溢属于___________现象,表明分子在不停地做无规则的运动。活动结束,剩余煤气的热值___________(选填“变大”、“变小”或“不变”)。
【答案】 ①. 热传递 ②. 扩散 ③. 不变
【解析】
【详解】[1]用煤气炉烹饪食物时,煤气燃烧释放出来的热量主要通过热传递的方式给食物加热,使食物的内能增加。
[2]现场香气四溢属于扩散现象,说明分子在不停的做无规则运动。
[3]热值是燃料的一种特性,煤气燃烧一部分后,剩余煤气的种类没变,状态没变,则其热值不变。
14. 汽车的发动机常用水作为降温的物质,这是因为水的___________较大的缘故,汽油的热值是4.6×107J/kg,0.5kg汽油完全燃烧放出的热量是________J。
【答案】 ①. 比热容 ②. 2.3×107
【解析】
【详解】[1]汽车的发动机常用水作为降温的物质,这是因为水的比热容较大,相同质量的水和其它物质相比,升高相同温度时可以吸收更多的热量,达到更好的冷却效果。
[2]0.5kg汽油完全燃烧放出的热量
15. 电线芯用金属做的,是因为金属是___________(填导体或绝缘体)善于导电;它外面包上一层橡胶或塑料,是因为这些材料是___________(填导体或绝缘体),能防止触电。
【答案】 ①. 导体 ②. 绝缘体
【解析】
【详解】[1]电线芯用金属做,是因为金属是导体,有良好的导电性。
[2]电线芯外面包一层橡胶或塑料,是因为塑料和橡胶是绝缘体,可以防止触电、漏电。
16. 某单缸四冲程汽油机的_________冲程,若1s内该汽油机对外做功20次,则飞轮转速为_________r/min。
【答案】 ①. 排气 ②. 2400
【解析】
【详解】[1]如图,进气门关闭,排气门打开,活塞向上运动,故为排气冲程。
[2]若1s内该汽油机对外做功20次,则1s内飞轮转40次,故飞轮转速为2400r/min。
17. 如图所示,是A、B两种燃料完全燃烧释放的热量Q与其质量m的关系图,从图中可看出A燃料的热值_____(选填:“大于”、“小于”或“等于”)B燃料的热值,在燃烧的过程中,A燃料的热值_____(选填:“变大”、“变小”或“不变”).
【答案】 ①. 小于 ②. 不变
【解析】
【详解】(1)取相同质量m0,由图可知,QA<QB,根据q=可知,qA<qB;
(2)热值是燃料的特性,只与燃料的种类有关,与其是否燃烧和燃烧是否充分无关,所以在燃烧的过程中,A燃料的热值将不变.
18. 中央电视台的“三星智力快车”节目介绍说,蜜蜂飞行与空气摩擦产生静电,因此蜜蜂在飞行中可以吸引带正电的花粉,在摩擦过程中,空气是________ (选填“得到”或“失去”)电子。
【答案】失去
【解析】
【详解】根据异种电荷互相吸引,可知蜜蜂在飞行中带负电,蜜蜂飞行与空气摩擦产生静电,那么空气带正电,而摩擦起电的实质是电荷从一个物体转移到另一个物体,使正负电荷分开,得到电子的物体带负电,失去电子的物体带正电,所以空气是失去电子。
19. 如图甲所示,当开关S2断开,S1、S3闭合时,能够发光的小灯泡有_________;当开关S1、S2闭合,S3断开时,两个电流表的指针位置均如图乙所示,则电表A1的示数为_________A,通过灯L1的电流是_________A。
【答案】 ① L1 ②. 1.0 ③. 0.80
【解析】
【详解】[1]当开关S2断开,S1、S3闭合时,L2被短接,电路为L1的简单电路,能够发光的小灯泡有L1。
[2][3]当开关S1、S2闭合,S3断开时,两灯并联,电流表A1在干路上,测的是干路电流,电流表A2在L2所在的支路上,测的是通过L2的电流;而两个电流表的指针位置均如图乙所示,所以电流表A1使用0~3A量程,示数为1.0A,即干路电流I=1.0A;电流表A2使用0~0.6A量程,分度值为0.02A,示数为0.20A,即通过灯L2的电流I2=0.20A;根据并联电路电流特点可得,通过灯L1的电流为
I1=I-I2=1.0A-0.20A=0.80A
20. 如图所示,当开关S1和S2都断开时,电路处于_________状态;当S1闭合、S2断开时,电路处于_________状态;当开关S1和S2都闭合时,电路处于_________状态。
【答案】 ①. 断路 ②. 通路 ③. 短路
【解析】
【详解】[1]当开关S1,S2都断开时,电路中没有电流,电路处于断路状态。
[2]当S1闭合,S2断开时,电路中有电流通过灯泡,处于通路状态。
[3]当开关S1,S2都闭合时,导线直接连接电源的两端,电路处于短路状态。
四、作图题(本题包括2个小题;每题4分,共8分)
21. 根据如图所示的电路图连接实物图。
【答案】
【解析】
【详解】如图,两灯串联,开关控制整个电路,按照电路图将实物图中各元件依次连接即可,故连接实物图如下:
22. 根据如图所示的实物连线图,在虚线方框中画出对应的电路图。
【答案】
【解析】
【详解】由实物图可知,两灯泡并联,开关S1在干路上控制整个电路,开关S2在L2支路上,由此画出电路图如图所示:
五、实验探究题(本题包括3个小题;每空1分,共18分)
23. 如图所示,探究改变物体内能的实验:
(1)烧瓶内盛少量水。给瓶内打气,在瓶塞未跳起前,瓶内气体的内能________(选填“增大”、“减小”或“不变”),这是通过________(选填“热传递”或“做功”)改变了瓶内气体的内能。
(2)继续打气,当瓶塞跳起时,观察到瓶口有“白雾”出现。这是因为瓶内气体对外做功后,内能________(选填“增大”、“减小”或“不变”),温度________(选填“升高”、“降低”或“不变”),瓶内气体中所含的水蒸气放热________成了小水珠。这一过程中,瓶内气体的内能化成了瓶塞的________能,这是通过________(选填“热传递”或“做功”)改变了瓶内气体的内能。
【答案】 ①. 增大 ②. 做功 ③. 减小 ④. 降低 ⑤. 液化 ⑥. 机械 ⑦. 做功
【解析】
【分析】
【详解】(1)[1][2]用气筒向装有少量水的烧瓶里打气,对里面的气体做功,气体的内能变大;
(2)[3][4][5][6][7]继续打气,瓶内气压增大,当气压把瓶塞从瓶口推出时,瓶内气体对瓶塞做功,内能转化为瓶塞的机械能,使气体自身的内能减少,温度降低,受温度降低的影响,瓶口周围的水蒸气液化成小水滴,这些小水滴就是看到的白气,液化会放出热量。这是通过做功的方式改变的内能,属于能量的转化。
【点睛】改变物体内能的两种方法:对物体做功、热传递。对物体做功物体的内能增加,物体对外做功,物体的内能减少;物体吸收热量内能增加,物体放出热量内能减少。物质由气态变为液态称为液化。
24. 为了探究不同物质的吸热能力,在两个相同的容器中分别装入质量、初温都相同的两种液体A、B,并且用相同的装置加热,如图甲所示。
(1)实验中,可以通过比较___________(选填升高的温度或加热时间)来反映两种液体吸收热量的多少;
(2)除了图中所示的器材,还需要的测量工具有_________和_________;
(3)加热到4min时,液体B的温度如图乙所示,此时温度计示数是___________℃;
(4)由图像可以得出,_________的吸热能力更强;冬天,如果你想自制暖手袋,应选液体___________(选填A或B)作为供暖物质,其效果更佳;
【答案】(1)加热时间
(2) ①. 秒表 ②. 天平
(3)42 (4) ①. A ②. A
【解析】
【小问1详解】
实验中,由于使用相同的热源对两种液体进行加热,因此加热时间越长,液体吸收的热量就越多。所以,可以通过比较加热时间来反映两种液体吸收热量的多少。
【小问2详解】
[1][2]除了图中所示的器材外,为了准确测量液体的质量和温度,还需要的测量工具有天平和温度计。天平用于测量液体的质量,确保两种液体的质量相同;温度计用于测量液体的温度,观察液体在加热过程中的温度变化。
【小问3详解】
加热到4min时,根据液体B的温度如图乙所示,温度计的分度是1∘C,故温度计的示数是54∘C。
【小问4详解】
[1][2]分析图像可以得出,在加热相同时间(即吸收相同热量)的情况下,液体A的温度升高得较少。这说明液体A需要吸收更多的热量才能升高相同的温度,因此液体A的吸热能力更强,比热容大。冬天要选比热容大的液体A作为供暖物质,其效果更佳。
25. 某班同学对串、并联电路的电流规律进行了研究。
(1)在连接电路时,开关必须_________。连接好电路后,小红同学发现闭合开关后电表的指针往左偏转,其原因是:_________;
(2)小明在图甲中的A点串联接入一个电流表,闭合开关后发现电流表的指针如图丙所示,读数是_________A;
(3)小华同学对并联电路的电流特点进行了研究,如图丁所示,分别测出了A、B、C三点的电流IA、IB、IC,并将数据填入表格中。为使结论更具有普遍性,接下来应该采取的操作是_________(填序号)。
A. 改变开关位置,再进行实验
B. 更换不同规格的灯泡,再进行实验
C. 将灯泡L1、L2的位置互换,再进行实验
(4)比较测得的数据,可得出结论:在并联电路中,_________。
【答案】(1) ①. 断开 ②. 电流表正负接线柱接反
(2)0.24 (3)B
(4)干路电流等于各支路电流之和
【解析】
小问1详解】
[1][2]为了保护电路,在连接电路时,必须断开开关。闭合开关后电表的指针往左偏转,这是由于电流表正负接线柱接反造成的。
【小问2详解】
由图丙可知,电流表的量程是0~0.6A,分度值是0.02A,电流表的示数是0.24A。
【小问3详解】
测出一组实验数据后,为得出普遍结论,应更换不同规格灯泡进行多次实验,测出多组实验数据,故选B。
【小问4详解】
由表中实验数据可知,在并联电路中,干路电流等于各支路电流之和,表达式是IC=IA+IB。
六、计算题(本题包括2个小题;26题12分,27题8分)
26. 用天然气热水器加热水,将40L水从25℃加热到50℃,完全燃烧天然气。已知天然气的热值为,水的密度为1×10³kg/m³,水的比热容为。试求:
(1)此过程中水吸收的热量是多少?
(2)天然气完全燃烧放出的热量是多少?
(3)该热水器加热这些水的效率是多少?
【答案】(1)
(2)
(3)
【解析】
【小问1详解】
水的质量为
水吸收的热量是
【小问2详解】
天然气完全燃烧放出的热量是
【小问3详解】
该热水器加热这些水的效率
27. 小高家里原来用液化石油气烧水,每天用60℃的热水100kg,她参加“探究性学习”活动后,在老师和同学的帮助下,制造了一台简易的太阳能热水器。
(1)若用这台热水器每天可将100kg的水从20℃加热到60℃,这些水吸收的热量是多少?
(2)若液化石油气燃烧放出的热量有70%被水吸收,她家改用太阳能热水器后平均每天可节约液化石油气多少kg?(液化石油气的热值是)
【答案】(1)
(2)0.3kg
【解析】
【小问1详解】
水吸收的热量为
【小问2详解】
液化石油气燃烧放出的热量有70%被水吸收,则液化石油气放出的热量为
每天可节约液化石油气为
序号
IA/A
IB/A
IC/A
1
0.2
0.3
0.5
2
相关试卷
这是一份精品解析:山东省乐陵市化楼镇张屯中学2024-2025学年九年级上学期第一次月考物理试题 (原卷版)-A4,共7页。试卷主要包含了选择题,填空题,作图题,实验探究题,计算题等内容,欢迎下载使用。
这是一份山东省德州市乐陵市化楼镇中学2024-2025学年九年级上学期第二次月考物理试题,文件包含山东省乐陵市化楼镇中学2024-2025学年度第一学期第二次月考9年级物理试题docx、九年级物理答案docx等2份试卷配套教学资源,其中试卷共5页, 欢迎下载使用。
这是一份山东省德州市乐陵市化楼镇中学2024-2025学年八年级上学期9月月考物理试题,共6页。试卷主要包含了选择题,实验探究题等内容,欢迎下载使用。

