搜索
      上传资料 赚现金
      点击图片退出全屏预览

      [精] 鲁教版五四制八年级化学重要知识点归纳

      • 46.5 KB
      • 2024-12-16 16:56:31
      • 486
      • 4
      • 备课教研—乐老师
      加入资料篮
      立即下载
      鲁教版五四制八年级化学重要知识点归纳第1页
      点击全屏预览
      1/11
      鲁教版五四制八年级化学重要知识点归纳第2页
      点击全屏预览
      2/11
      鲁教版五四制八年级化学重要知识点归纳第3页
      点击全屏预览
      3/11
      还剩8页未读, 继续阅读

      鲁教版五四制八年级化学重要知识点归纳

      展开

      这是一份鲁教版五四制八年级化学重要知识点归纳,共11页。
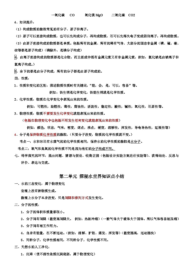
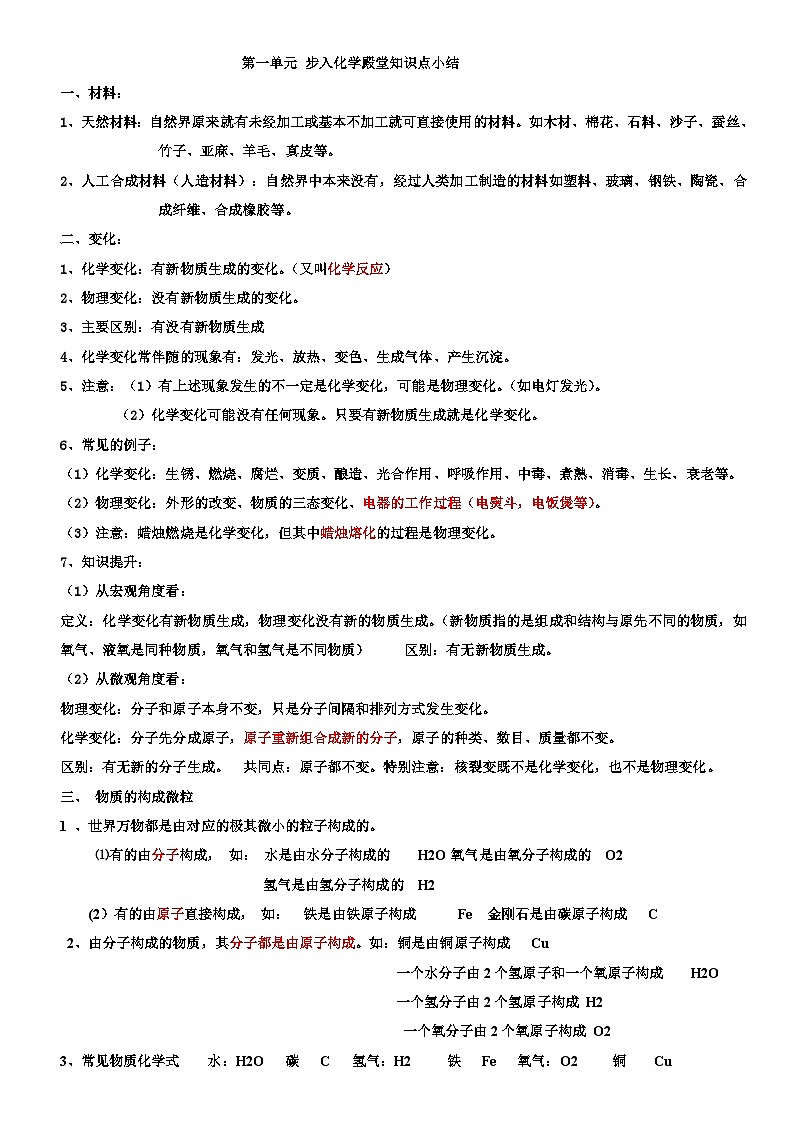
      第一单元 步入化学殿堂知识点小结 一、材料: 1、天然材料:自然界原来就有未经加工或基本不加工就可直接使用的材料。如木材、棉花、石料、沙子、蚕丝、竹子、亚麻、羊毛、真皮等。 2、人工合成材料(人造材料):自然界中本来没有,经过人类加工制造的材料如塑料、玻璃、钢铁、陶瓷、合成纤维、合成橡胶等。 二、变化: 1、化学变化:有新物质生成的变化。(又叫化学反应) 2、物理变化:没有新物质生成的变化。 3、主要区别:有没有新物质生成 4、化学变化常伴随的现象有:发光、放热、变色、生成气体、产生沉淀。 5、注意:(1)有上述现象发生的不一定是化学变化,可能是物理变化。(如电灯发光)。 (2)化学变化可能没有任何现象。只要有新物质生成就是化学变化。 6、常见的例子: (1)化学变化:生锈、燃烧、腐烂、变质、酿造、光合作用、呼吸作用、中毒、煮熟、消毒、生长、衰老等。 (2)物理变化:外形的改变、物质的三态变化、电器的工作过程(电熨斗,电饭煲等)。 (3)注意:蜡烛燃烧是化学变化,但其中蜡烛熔化的过程是物理变化。 7、知识提升: (1)从宏观角度看: 定义:化学变化有新物质生成,物理变化没有新的物质生成。(新物质指的是组成和结构与原先不同的物质,如氧气、液氧是同种物质,氧气和氢气是不同物质) 区别:有无新物质生成。 (2)从微观角度看: 物理变化:分子和原子本身不变,只是分子间隔和排列方式发生变化。 化学变化:分子先分成原子,原子重新组合成新的分子,原子的种类、数目、质量都不变。 区别:有无新的分子生成。 共同点:原子都不变。特别注意:核裂变既不是化学变化,也不是物理变化。 三、 物质的构成微粒 1 、世界万物都是由对应的极其微小的粒子构成的。 ⑴有的由分子构成, 如: 水是由水分子构成的 H2O氧气是由氧分子构成的 O2 氢气是由氢分子构成的 H2 (2)有的由原子直接构成, 如: 铁是由铁原子构成 Fe 金刚石是由碳原子构成 C 2、由分子构成的物质,其分子都是由原子构成。如:铜是由铜原子构成 Cu 一个水分子由2个氢原子和一个氧原子构成 H2O 一个氢分子由2个氢原子构成 H2 一个氧分子由2个氧原子构成 O2 3、常见物质化学式 水:H2O 碳 C 氢气:H2 铁 Fe 氧气:O2 铜 Cu 一氧化碳 CO 氧化镁MgO 二氧化碳 CO2 4、知识提升: (1)构成物质的微粒常见的有分子、原子和离子。 (2)原子可以直接构成物质,也可以先构成分子,再构成物质,还可以先得失电子变成阴阳离子,再构成物质。 (3)由原子直接构成的物质都是单质。包括所有的金属、所有的稀有气体、大部分的固态非金属(磷、硫、碳、硅等都是原子构成)(碘除外,是碘分子构成) 4、由离子直接构成的物质都是化合物,而且组成中既有金属元素又有非金属元素,例如:氯化钠是由钠离子和氯离子构成。) 5、余下的都是由分子构成,所有的分子都是由原子构成的。 四、性质: 1、性质和变化的区别:描述物质性质时有关键词,“能,会,是,可以,容易”等。 例如:铁生锈是化学变化,铁能生锈就是化学性质。 2、化学性质:物质在化学变化中表现出来的性质。 例如:可燃性,助燃性,毒性,腐蚀性,活泼性,稳定性,酸性,碱性,氧化性,还原性等。 3、物理性质:物质不需要发生化学变化就能表现出来的性质。 (包括在物理变化中也包括不用发生任何变化就能表现出来的性质) 例如:颜色,状态,气味,密度,熔点,沸点,硬度,溶解性,挥发性,导电导热性,延展性等) 4、分子是保持物质化学性质的微粒,(只要分子没变,物质的化学性质就不变。) 考点一:水和冰还有水蒸气的的化学性质相同,保持水的化学性质的微粒是水分子。 考点二:氧气和臭氧的化学性质不同是因为他们的分子构成不同。 七、科学探究的环节:提出问题、猜想与假设、收集证据(包括设计实验方案进行实验等)、获得结论、反思与评价、表达与交流。 第二单元 探秘水世界知识点小结 一、水的三态变化:属于物理变化 宏观上没有新物质生成。 微观上水分子本身没变,只是间隔和排列方式发生变化。 二、分子的性质: 1、分子的体积和质量都很小。 2、分子间有间隔(温度高间隔大。 例如:热胀冷缩)(一般气体大于液体大于固体。所以气体容易被压缩) 3、分子间有相互作用力。 4、自身有能量,在不断运动。(例如:溶解、扩散、蒸发、挥发等)(温度越高,运动越快) 5、同种分子,化学性质相同,不同种分子,化学性质不同。 三、天然水的人工净化: 1、沉降(使不溶性杂质沉到底部,属于物理变化) 自然沉降(又叫静置沉降),大颗粒在重力作用下沉降。 人工沉降(加明矾沉降)(明矾叫絮凝剂或净水剂)(明矾作用:促进水中悬浮杂质的沉降) 2、过滤:(除去所有不溶性杂质,属于物理变化) 原理:利用各成分颗粒大小不同,常用于不溶性固体与液体分离。 步骤:一贴 滤纸紧贴漏斗内壁。用水润湿赶走气泡(否则过滤速度慢)(杂质过多过滤速度也慢) 二低:滤纸边缘低于漏斗口 液面低于滤纸边缘。(否则过滤不干净) 三靠:倾倒时,烧杯嘴紧靠玻璃棒。 玻璃棒轻靠在三层滤纸处(防止划破滤纸,过滤不干净。)(同时起到引流作用) 漏斗末端紧靠烧杯内壁(防止滤液溅出) 注意:过滤不干净的原因(滤纸破损,液面高于滤纸边缘,仪器不干净等) 3、吸附(除去色素和异味)(属于物理变化,常用活性炭) 4、蒸馏(除去水中可溶性杂质,同时也可消毒杀菌。) 方法是先蒸发,再冷凝。能得到最纯净的水---蒸馏水。 (蒸馏还能利用沸点不同分离混在一起的几种液体,例如酒精和水的分离;液态空气的分离和石油的分馏等,属于物理变化) 四、水的净化程度由低到高: 静置沉降---人工沉降----过滤----吸附-----蒸馏 五、混合物的分离方法: 1、过滤:不可溶性固体与液体分离(例如:食盐和泥沙) 2、蒸发:可溶性固体与液体分离(例如:食盐和水) 3、蒸馏:分离沸点不同的几种液体。(例如:水和酒精) 六、硬水和软水 1、区别:是否含有较多的可溶性矿物质。 2、鉴别:加入肥皂水,泡沫多的是软水。 3、硬水软化的方法:生活中可以加热煮沸,实验室可以蒸馏。 七、物质的分类: 纯净物:只由一种物质组成。例如:水、二氧化碳、金刚石、冰水混合物等。 (微观上纯净物由同种分子构成) 混合物:由不同种物质组成。例如:天然水,空气,泥土,自来水,合金,溶液等。 (宏观上混合物由不同种分子构成) 八、自来水的生产过程: 沉降---过滤---杀菌(只有杀菌是化学变化) 九、水的分解(电解水实验) 1、现象:两极上有气泡生产,两侧液面下降,中间液面上升。 2、验证: 负极气体用燃着的木条点燃----气体能燃烧,淡蓝色火焰---氢气—可燃性 正极气体用带火星木条靠近----木条复燃------------------氧气---助燃性。 3、文字表达式: 4、结论: a宏观上:水通电生成氢气和氧气。水是由氢元素和氧元素组成。 b 微观上:在化学变化中,分子可分,原子不可分。 原子是化学变化中的最小微粒。 5、本实验中变的是水分子,生成新的分子氢分子和氧分子,不变的是氢原子和氧原子。 十、水的合成(氢气燃烧实验) 1、现象:纯净的氢气安静的燃烧,产生淡蓝色火焰,放热,冷烧杯内壁有水雾。 2、文字表达式: 3、氢能源的优点:燃烧时热值高,原料是水来源广泛,产物是水无污染。 十一、基本反应类型(都是化学变化) 1、化合反应:多变一 2、分解反应:一变多 第三单元物质构成的奥秘知识点小结 一、卢瑟福的实验现象及结论: 大多数能穿过而且不改变方向。(原子核体积小,原子内部有较大空间) 一小部分方向发生偏转。(原子核带正电,和粒子相斥) 极少数被弹回。(原子核体积小,但质量大) 二、原子的构成: 由居于中心的原子核与核外不停运动的电子构成。原子核一般又分为质子和中子,质子带正电,中子不带电。 1、原子不显电性原因:质子数等于电子数,正电荷数等于负电荷数。 2、核电荷数:原子核带的电荷数。总等于质子数。 3、不是所有原子都有中子,如氢原子。 4、不同种类的原子,质子数也不同。 5、在原子中:质子数=核电荷数=核外电子数 6、碳12,碳13和碳14都属于碳原子,质子数相同,但中子数不同,原子的质量也不同,碳14质量最大。 7、电子的质量很小,可以忽略不计,所以决定原子质量的是质子和中子。 三、相对原子质量: 1、公式:(自己填) 2、不是实际质量,只是一个比值。 3、单位是一,一般省略。 4、两原子的实际质量比等于其相对质量比。 5、相对原子质量=质子数+中子数 四、原子中的电子: 1、按能量高低分层排布,能量越高,离核越远。 2、原子结构示意图的画法及各部分含义: 3、电子和排列规律: 第一层最多2个,第二层最多8个,最外层不超过8个。 4、电子的作用:最外层决定原子在化学反应中的表现(化学性质) 注意:最外层电子数相同,化学性质一般相似。例如:铍和镁和钙。 但也有例外,如氦和氖和氩的化学性质相似,都稳定。 五、离子: 1、带电的原子或原子团。 2、原子得失电子形成。 3、表示方法:元素符号右上角加上电荷,先数值后正负,1省略不写。 4、在离子中:核电荷数=质子数不等于电子数 5、阳离子中,质子数大于电子数。 六、归纳总结:重点 1、决定原子种类的是质子数。 2、决定原子质量的是原子核(或质子和中子) 3、不显电性的是分子,原子,中子 4、带正电的是原子核和质子和阳离子。 5、决定原子化学性质的是最外层电子。 6、原子得失电子后,变的是:电子数,电性和化学性质。 不变的是原子核,核电荷数,质子数,原子种类和原子质量。 可能变的是电子层数。 七、元素: 1、定义:具有相同质子数的一类原子,统称元素。 例如:钠原子和钠离子都属于钠元素(虽然电子数不同) 碳13和碳14都属于碳元素(虽然中子数不同) 2、表示物质的宏观组成: 例如水是由氢元素和氧元素组成的。 而在微观上应该这样描述: 水是由水分子构成的。 水分子是由氢原子和氧原子构成的。 一个水分子是由两个氢原子和一个氧原子构成的。 3、只论种,不论个。 4、同种元素组成的纯净物叫单质。 不同种元素组成的纯净物叫化合物。 5、地壳含量前五位元素有:氧、硅、铝、铁、钙。 6、背诵1---20号元素。 八、元素符号的意义:表示该元素(宏观) 表示一个该原子(微观) 元素符号前面加数字表示几个该原子(只有微观意义) 九、元素周期表: 1、七个横行---七个周期----电子层数相同,等于周期数 2、18个纵行---16个族---最外层电子数相同,化学性质相似 3、原子序数=质子数=核电荷数 十、化学式的写法: 1、单质:一种是直接用元素符号表示。(由原子直接构成的物质) 余下的在元素符号右下角加数字表示(一般加2) 2、化合物:根据化合价书写,正价元素在前,负价元素在后,正负化合价代数和等于0. 十一、化学式的意义: 1、分子构成的物质 宏观:水这种物质、水是由氢氧两种元素组成。 H2O 微观:一个水分子,一个水分子是由两个氢原子和一个氧原子构成。 2、原子构成的物质 宏观:铁这种物质、铁元素、铁是由铁元素组成。 Fe 微观:一个铁原子。 3、离子构成的物质 宏观:氯化钠这种物质、氯化钠是由钠元素和氯元素组成。 NaCl 微观:氯化钠是由钠离子和氯离子构成。 十二、化合价: 1、单质中,元素的化合价为零。 2、化合物中,氧元素通常显负二价,氢元素通常显正一价。 3、化合物中,金属元素通常显正价。 4、化合价标在元素符号的正上方,先正负,后数值,1不能省略。 十三、原子团: 氢氧根 硫酸根 碳酸根 硝酸根 铵根 十四、化学式的计算: 1、计算化学式量(相对分子质量) 2、计算化合物中各元素的质量比。 3、计算化合物中某元素的质量分数。 4、计算化合物中某元素的质量。 5、根据某元素的质量求出化合物的质量。 6、纯度计算。 第四单元我们周围的空气知识点小结 第一节 空气 一、空气各成分体积分数: 氮气 78% 氧气 21% 氩气 0.934% 二氧化碳 0.034% (空气中既有单质,又有化合物,由多种物质组成,属于混合物。) 二、加热铜粉测定空气中氧气的含量实验: 1、原理:利用加热铜消耗氧气而不生成新的气体,导致气体体积发生变化。 文字表达式:铜+氧气 氧化铜 2、装置:(密封) 小气球的作用:促进空气的流动,使氧气充分反应。 3、步骤:复述 4、现象:红色粉末变成黑色,注射器内体积减少。 5、结论:空气中氧气占空气体积的五分之一。 6、误差:装置漏气(偏小)铜粉量不足(偏小) 加热时间短,未反复推拉活塞(偏小) 未冷却到室温(偏小) 小气球内气体未全部挤入装置(偏大) 三、其他方法: 1、原理:磷+氧气 五氧化二磷 2、现象:产生大量白烟,放热。水进入瓶内大约五分之一体积。 3、误差:磷量不足(偏小)装置漏气(偏小)未冷却到室温打开止水夹(偏小) 四、完成测定空气中氧气含量的实验时,对所选药品的要求: 1、只跟空气中的氧气反应。(镁不行,还能与氮气反应。) 2、不能生成其他气体。(碳和硫都不行,会生成气体) 3、药品要足量。(否则氧气耗不尽,测得氧气含量偏小) 五、空气: 1、分离液态空气得到各成分(也是工业上制氧气方法)(物理变化) 步骤:先加压降温使空气液化,再蒸发液态空气,利用各成分沸点不同逐一分离。(液氮沸点低最先分离出来) 2、氧气:供给呼吸、支持燃烧(又叫助燃性)(都属于化学性质) 3、氮气:化学性质稳定-----保护气(可充入食品袋或灯泡) 液氮气化带走热量-----制冷剂(物理性质) 氮气用于生产化肥------利用其化学性质。 4、稀有气体:化学性质稳定-----保护气 通电时发不同颜色的光-----物理性质 常见的有氦气、氖气、氩气等 六、关注空气质量: 1、污染物质:有害气体和烟尘 2、空气质量报告主要内容: 空气污染指数(越小越好)、 首要污染物(二氧化硫、一氧化碳、二氧化氮、臭氧、可吸入颗粒、总悬浮颗粒物)、 空气质量级别(越低越好)、空气质量状况。 氧气 一、氧气的实验室制法: 1、药品:过氧化氢溶液(双氧水)和二氧化锰(不溶于水的黑色固体) 2、原理:过氧化氢 二氧化锰 水+氧气 H2O2 3、发生装置(选择依据:反应物的状态和反应的条件) 名称:固液常温型装置 长颈漏斗作用:随时添加液体而不漏气 注意:末端伸入液面以下,防止生成气体从长颈漏斗跑掉。 分液漏斗作用:控制反应速度和节约药品 4、收集装置(选择依据:气体的溶解性和密度) 氧气不易溶于水-----排水法收集------得到气体较纯 (当导管口有均匀连续的气泡冒出时开始收集,否则气体不纯) 氧气的密度比空气大-----向上排空气法-------得到的气体较干燥 5、检验:将带火星的木条放入集气瓶内处,若复燃,证明是氧气。 6、(排气法)验满:将带火星木条放在集气瓶口,若复燃,证明氧气已满。 (排水法)验满:集气瓶口有大量气泡冒出。 7、存放:氧气密度比空气大,所以瓶口向上正放。 二、催化剂: 1、定义:改变化学反应速度,本身的质量和化学性质不变。 2、不是唯一的,不是万能的,也不能改变生成物的质量。 三、其他实验室制氧气方法: 1、药品:高锰酸钾;氯酸钾和二氧化锰 2、原理:化学方程式。 3、装置:固固加热型 补充:高锰酸钾(试管口处放一团棉花) 4、步骤注意:实验完毕后,先将导管从水中拿出,再熄灭酒精灯。 (防止水槽内水倒吸,炸裂试管。) 四、氧气的性质: 1、物理性质:无色无味气体,不易溶于水,密度比空气大。 2、化学性质:比较活泼,能与许多物质反应。 (1)木炭在氧气中燃烧: 现象:发出白光,放出热量,生成一种能使石灰水变浑浊的气体。 文字表达式:碳+氧气 点燃 二氧化碳 (2)铁丝在氧气中燃烧: 现象:剧烈燃烧,火星四射,生成黑色固体,放出大量的热。 铁+氧气点燃 四氧化三铁 瓶底放少量水或细沙的原因是:防止高温熔化物溅落炸裂瓶底。 (3)蜡烛燃烧: 现象:发出白光,放出热量,瓶壁有水雾,生成使石灰水变浑浊的气体 石蜡+氧气 点燃 水+二氧化碳 3、物质在氧气中燃烧比在空气中更旺的原因: (微观解释)单位体积的空间里氧分子的数目越多,反应越剧烈。 (宏观解释)氧气的浓度越大,反应越剧烈。 4、氧化物:由两种元素组成,其中一种是氧元素的化合物。 五、氧化反应: 1、定义:物质和氧气发生的反应都属于氧化反应。(有氧气参加的反应) 2、分类: 剧烈氧化:燃烧和爆炸等。 缓慢氧化:有些氧化反应进行缓慢,不易察觉。(特点:不发光,但放热,热量较少。) 举例:金属生锈、呼吸作用、食物腐败等。 3、氧化反应和化合反应属于交叉关系。 有的反应既是氧化又是化合,例如:木炭燃烧等。 有的反应只是氧化不是化合,例如:蜡烛燃烧,甲烷燃烧等。 有的反应只是化合不是氧化,例如:二氧化碳和水反应。 类似举例: 纯净物和混合物,单质和化合物,化合反应和分解反应等都属于并列关系。 纯净物和单质,纯净物和化合物,化学变化和分解反应等都属于包含关系。 含氧化合物包括氧化物,二者是包含关系。 4、氧化反应不属于基本反应类型,基本反应类型有: 化合反应,分解反应,置换反应和复分解反应。 5、初四又将氧化反应定义延伸,物质得到氧元素的反应也属于氧化反应。 例如氢气还原氧化铜,既是氧化反应又是还原反应。 第五单元定量研究化学反应知识点小结 一、质量守恒定律: 1、内容:参加化学反应各物质的质量总和等于反应后生成各物质的质量总和。 2、是指质量守恒,而不是体积或分子个数守恒。 3、质量守恒定律解释的是化学变化,不包括物理变化。 4、有气体生成的反应,在研究质量守恒定律时,一定要在密闭装置中进行。 5、微观实质:化学反应前后,原子的种类没有变化,原子数目也没有增减,各原子的质量也不变,因此,化学反应前后物质的总质量不发生变化。 二、化学反应中的变和不变: (1)6个不变 宏观:反应前后物质的总质量 元素的种类 元素的质量 微观:原子的种类 原子的数目 原子的质量 (2)2个一定变 宏观:物质的种类 微观:分子的种类 (3)2个可能变 分子的数目和元素的化合价。 三、化学方程式的意义: (1)质的方面:表明反应物和生成物及反应条件。 (2)量的方面: 宏观上:表示反应物和生成物及反应条件 微观上:表示反应物和生成物之间的粒子个数比 第六单元 燃料与燃烧 燃烧: 1、定义:可燃物跟氧气发生的剧烈的发光、放热的氧化反应。 2、条件:可燃物,充足的氧气,温度达到可燃物的着火点。(缺一不可) 注意:燃烧并不是都需要氧气的参加,如镁会在二氧化碳中燃烧,另外燃烧都发光放热,但发光放热的反应不一定是燃烧,如电灯工作。 二、灭火: 1、原理:破坏燃烧的条件。 2、方法:移走可燃物,隔绝氧气,降温到着火点以下。(有一即可) 注意:不能说降低着火点,或升高着火点,因为着火点是物质本身具有的属性。 三、促进可燃物燃烧的方法: 增大氧气的浓度或增大可燃物与氧气的接触面积。 四、爆炸: 1、定义:急速的燃烧发生在有限的空间里,短时间内聚集大量的热,使气体体积急速膨胀而引起爆炸。 2、条件有四个,要同时具备: (1)可燃性气体或粉尘 (2)与充足的氧气接触 (3)达到爆炸极限 (4)遇到明火 (5)在有限的空间里 3、两种情况:一是物理爆炸,如锅炉爆炸,气球爆炸。 二是化学爆炸,如炸药爆炸。 五、化石燃料(混合物) 1、常用的有煤(工业的粮食)、石油(工业的血液)、天然气(洁净的气体燃料)。 2、石油的分馏(利用各成分的沸点不同,进行蒸馏分离,属于物理变化) 石油的裂化,石油成分的高温分解(属于化学变化) 3、煤的综合利用措施有(以下都是化学变化) (1)气化----产物一氧化碳、氢气等 (2)焦化----产物焦炭、煤焦油、焦炉气等 (3)液化----产物汽油、煤油、柴油等 六、二氧化碳 1、产生途径:燃料的燃烧和动植物的呼吸作用。 2、消耗途径:植物的光合作用 七、二氧化碳的工业制法:高温煅烧石灰石。(化学变化) 八、二氧化碳的实验室制法: 1、药品:大理石(或石灰石)和稀盐酸 注意:不能用碳酸钠粉末或碳酸钙粉末,反应太快,难以控制。 不能用浓盐酸,挥发出氯化氢气体使二氧化碳不纯。 不能用稀硫酸,生成的硫酸钙微溶于水,会以沉淀形式覆盖在石灰石表面,阻止反应进行。 2、原理:(反应方程式略) 3、装置:固液常温型。(反应物为固体和液体,条件为常温) 4、收集方法:只能用向上排空气法(密度比空气大) 不能用排水法(能溶于水且和水能反应) 注意:收集到的二氧化碳中经常混有少量氯化氢气体。可将混合气通入饱和的碳酸氢钠溶液中,除去氯化氢气体,保留二氧化碳纯净。 5、检验方法:倒入少量澄清石灰水,看是否变浑浊。 6、验满方法:将燃着的木条放在集气瓶口处,看是否熄灭。 九、二氧化碳的性质: 物理性质:密度比空气大,能溶于水。 化学性质: 1、不能燃烧也不支持燃烧。 2、能与水反应,生成碳酸。(通入紫色石蕊试液中,变红) 3、能参与植物光合作用。 4、能使澄清石灰水变浑浊。 十、二氧化碳的用途: 1、能进行光合作用(化学性质),作温室肥料。 2、固态干冰可用于人工降雨(利用其物理性质)。 3、可用于灭火器(不燃烧也不支持燃烧,且密度比空气大)(同时利用了二氧化碳的物理性质和化学性质) 4、与其他物质反应,可做化工原料。(利用其化学性质) 十二、二氧化碳与石灰水反应的应用: 1、检验二氧化碳气体。 2、长期存放石灰水的试剂瓶,瓶壁有白色的固体,石灰水表面有一层白膜。 3、用石灰浆抹墙,过段时间墙会变硬。 4、鸡蛋放入石灰水中可以保存较长的时间。 十三、一氧化碳与二氧化碳的鉴别: 1、用澄清石灰水。(看是否变浑浊) 2、用紫色石蕊试液。(看是否变红) 3、通入灼热的氧化铜。(看黑色粉末是否变红)

      资料下载及使用帮助
      版权申诉
      • 1.电子资料成功下载后不支持退换,如发现资料有内容错误问题请联系客服,如若属实,我们会补偿您的损失
      • 2.压缩包下载后请先用软件解压,再使用对应软件打开;软件版本较低时请及时更新
      • 3.资料下载成功后可在60天以内免费重复下载
      版权申诉
      若您为此资料的原创作者,认为该资料内容侵犯了您的知识产权,请扫码添加我们的相关工作人员,我们尽可能的保护您的合法权益。
      入驻教习网,可获得资源免费推广曝光,还可获得多重现金奖励,申请 精品资源制作, 工作室入驻。
      版权申诉二维码
      欢迎来到教习网
      • 900万优选资源,让备课更轻松
      • 600万优选试题,支持自由组卷
      • 高质量可编辑,日均更新2000+
      • 百万教师选择,专业更值得信赖
      微信扫码注册
      手机号注册
      手机号码

      手机号格式错误

      手机验证码 获取验证码 获取验证码

      手机验证码已经成功发送,5分钟内有效

      设置密码

      6-20个字符,数字、字母或符号

      注册即视为同意教习网「注册协议」「隐私条款」
      QQ注册
      手机号注册
      微信注册

      注册成功

      返回
      顶部
      添加客服微信 获取1对1服务
      微信扫描添加客服
      Baidu
      map