所属成套资源:晋教版2024初中七年级上册地理 知识点(答案版 +填空版)
晋教版2024初中七年级上册地理主题三 探索地球海陆面貌 知识点(答案版 )
展开
这是一份晋教版2024初中七年级上册地理主题三 探索地球海陆面貌 知识点(答案版 ),共14页。
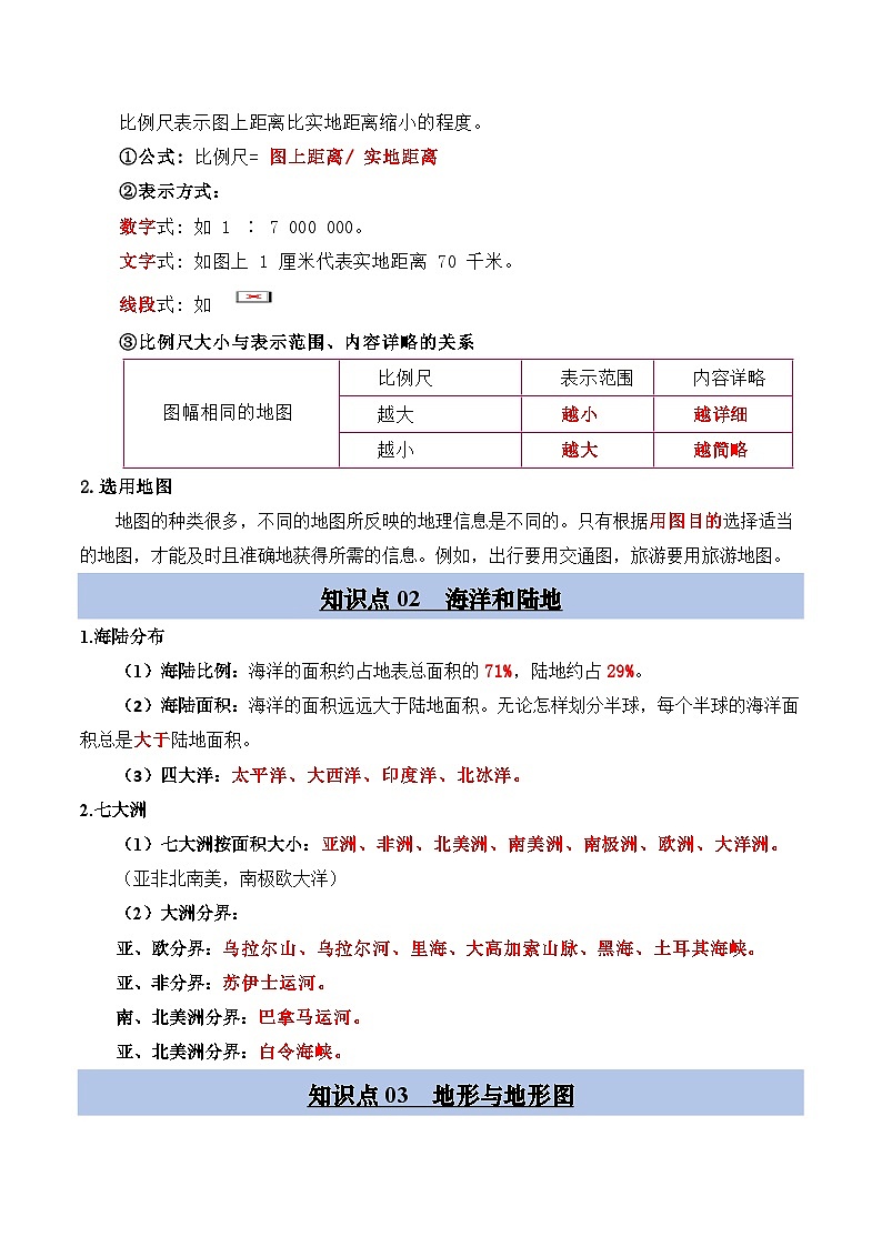
主题三 探索地球海陆面貌目录一、核心知识脉络二、单元知识梳理知识点01 地图知识点02 海洋和陆地知识点03 地形与地形图知识点04 海陆变迁三、重难点解读重难点01 比例尺大小与表示范围、内容详略之间的关系重难点02 等高线地形图的阅读四、常见题型解答题型01 地图题型02 海洋和陆地题型03 地形与地形图题型04 海陆变迁 知识点01 地图1.地图三要素(1)方向地图上方向的判读:①一般平面图定方向: 通常用 “ 上北下南, 左西右东” 定方向。②有指向标的地图定方向: 指向标箭头所指的方向一般为北方。③有经纬网的地图定方向: 经线指示南北方向, 纬线指示东西方向。(2)比例尺比例尺表示图上距离比实地距离缩小的程度。①公式: 比例尺= 图上距离/ 实地距离②表示方式:数字式: 如 1 ∶ 7 000 000。文字式: 如图上 1 厘米代表实地距离 70 千米。线段式: 如③比例尺大小与表示范围、内容详略的关系2.选用地图地图的种类很多,不同的地图所反映的地理信息是不同的。只有根据用图目的选择适当的地图,才能及时且准确地获得所需的信息。例如,出行要用交通图,旅游要用旅游地图。知识点02 海洋和陆地1.海陆分布(1)海陆比例:海洋的面积约占地表总面积的71%,陆地约占29%。 (2)海陆面积:海洋的面积远远大于陆地面积。无论怎样划分半球,每个半球的海洋面积总是大于陆地面积。(3)四大洋:太平洋、大西洋、印度洋、北冰洋。2.七大洲(1)七大洲按面积大小:亚洲、非洲、北美洲、南美洲、南极洲、欧洲、大洋洲。(亚非北南美,南极欧大洋)大洲分界: 亚、欧分界:乌拉尔山、乌拉尔河、里海、大高加索山脉、黑海、土耳其海峡。亚、非分界:苏伊士运河。南、北美洲分界:巴拿马运河。亚、北美洲分界:白令海峡。知识点03 地形与地形图1.地形(1)海拔和相对高度地表的高度常用海拔和相对高度表示。①海拔:海拔是地面某个地点高出海平面的垂直距离,也叫绝对高度。②相对高度:相对高度是某一地点高出另一地点的垂直距离。如甲的海拔为1500米;乙的海拔为500米;甲地与乙地的相对高度是1000米。(2)地形类型和分布①地形类型陆地地形有五种基本类型。分别是平原、高原、山地、丘陵和盆地。海底地形有大陆架、大陆坡、海购、大洋盆地、大洋中脊。②地形分布平原主要分布在大陆中部和沿海地区。高山带主要有两条:一条是环太平洋带,另一条略呈东西走向,横贯亚欧大陆中南部及非洲大陆边缘。2.地形图(1)等高线地形图①等高线海拔相同的各点连接成平滑的线,就是等高线。②等高线的特点:同一条等高线上各点的海拔相同。相邻等高线之间的高度差叫等高距,一般同一幅地图的等高距相同。等高线密集的地方,坡度一般陡;等高线稀疏的地方,坡度一般缓。③等高线地形图的阅读:山体不同的地形部位:山峰、鞍部、洼地、山脊、山谷、断崖不同山体部位的等高线特点:(2)分层设色地形图在等高线之间着上不同的颜色,可以鲜明地表示出地势的高低起伏和各种地形的分布,这种地图叫分层设色地形图。一般绿色表示平原;黄色、褐色表示高原和山地;白色表示雪山、冰川;蓝色表示海洋,颜色由浅蓝至深蓝,表示海洋由浅至深的变化。(3)地形剖面图为了直观地显示某一方向上地表的起伏和坡度的陡缓,人们可以将等高线地形图转绘成地形剖面图。知识点04 海陆变迁1.海陆变迁 地球上的海洋和陆地在不断变化,海洋可以变成陆地,陆地可以变成海洋。2.火山、地震分布环太平洋火山地震带和地中海—喜马拉雅火山地震带。3.板块构造学说(1)大陆漂移假说大陆漂移假说是20世纪初魏格纳提出的。大陆漂移假说认为,地球上原先只有一块叫“泛大陆”的庞大陆地,被叫做“泛大洋”的广袤海洋所包围。大约两亿年前,泛大陆开始破裂,碎块像浮在水上的冰块一样向外越漂越远。距今大约两三百万年前,形成现在七大洲,四大洋的基本面貌。(2)板块构造学说①地球表层由六大板块组成;②板块处于不断地运动变化之中,板块相互碰撞挤压会形成山脉和高原,板块相互张裂会形成裂谷和海洋。③板块内部完整稳定,板块与板块的交界地带地壳运动活跃,容易引发火山、地震。 重难点1 比例尺大小与表示范围、内容详略之间的关系比例尺大小与表示范围、内容详略的关系:图幅相同时,比例尺越大,范围越小,内容越详细;比例尺越小,范围越大,内容越简略。见下图。可以用顺口溜来记忆:“大小详,小大略”重难点2 等高线地形图 题型01 地图1.(24-25七年级上·河南平顶山·阶段练习)读如下三图按照比例尺由大到小的排序正确的是( )A.①②③ B.③②① C.①③② D.②①③【知识点】比例尺大小与表示范围、表示内容之间的关系【解析】本题考查比例尺大小与表示范围、表示内容之间的关系。图幅相同,比例尺越大,范围越小,表示内容越详细;比例尺越小,范围越大,表示内容越简略。【答案】B2.(24-25七年级上·黑龙江哈尔滨·阶段练习)黑龙江省某市初中地理实践社的同学们计划从学校步行去附近的新华书店为班级购买地球仪。为方便出行,他们决定用所学地图知识绘制简易地图,并设计了如下步骤。请帮助他们完成计划。(1)步骤一:收集资料。以下收集的地图资料对本次绘图最有参考价值的是( )A.世界政区图 B.中国政区图 C.黑龙江省地形图 D.该市交通旅游图(2)步骤二:绘制地图。为了便于阅读地图,同学们绘制时根据地图基本要素在地图上标注了方向、______、______和图例。(3)步骤三:阅读地图。该图中判断方向的依据是______,新华书店在学校的______方向。按步行距离最短原则,同学们行至十字路口P时,考虑实际路况应在该十字路口向______(填方向)行走。(4)步骤四:测算距离。经测量图中PQ之间距离约为1厘米,则实地距离约为______千米。【知识点】地图上的方向 比例尺 图例和注记【解析】(1)读图并根据所学可知,世界政区图是主要显示世界各国家和地区的政治区划、领土范围以及国内的行政区划及行政中心,A错误;中国政区图主要显示中国的政治区划、行政区划以及行政中心的位置和范围,B错误;展示黑龙江省地貌特征的地图,通过图形化的方式展示该省的地理特征、地貌类型、海拨高度等信息,C错误;通常包含公路交通、铁路交通、航空线路等信息,同时也标注了旅游景点的位置和相关信息,方便旅行者制定行程和了解目的地的旅游概况,因此,对本次绘图最有参考价值的是该市交通旅游图,D正确;故选D。(2)根据所学可知,绘制地图,要把握地图的三要素,即方向、比例尺、图例和注记。(3)读图并根据所学可知,图示有指向标,依据指向标判断方向,可判定新华书店在学校的西北方向。按步行距离最短原则,同学们行至十字路口P时,考虑实际路况,应在该十字路口向西北行走。(4)读图并根据所学可知,由比例尺=图上距离-实地距离,可得实地距离-图上距离-比例尺。若测量图中PQ之间距离为1厘米,则实地距离为1×50000厘米=0.5千米。【答案】2.(1)D (2)比例尺 注记 (3)指向标 西北 西北 (4)0.5题型02 海洋和陆地1.(23-24七年级上·河南商丘·阶段练习)下图中能正确反映地球表面海洋和陆地所占比例的是( )【知识点】海陆分布【解析】根据人们的计算,地球表面71%是海洋,29%是陆地,概括地说,地球上七分是海洋,三分是陆地。C正确排除ABD;故选C。【答案】C2.(24-25八年级上·陕西·阶段练习)实践出真知,重温环球路读麦哲伦船队环球航行路线图,回答问题。(1)1519年9月,在麦哲伦的带领下,200多名探险队员分乘五艘船,从A____洲的西班牙出发,一路上历尽千辛万苦,于1521年3月到达B____洲的菲律宾群岛,麦哲伦因介入岛上的部族纠纷而身亡。船员们艰难地继续前行,最后只剩下1艘船和10多名船员,于1522年9月穿过欧洲与非洲的分界线直布罗陀海峡,最后回到西班牙。(2)A大洲和B大洲的分界线是____、乌拉尔河、里海、大高加索山脉、____。(3)图中唯一没有人类定居的大洲是____(填序号)。(4)C、D大洲的分界线是____。【知识点】七大洲四大洋 大洲分界【解析】(1)1519年9月,在麦哲伦的带领下,200多名探险队员分乘五艘船,从A洲即欧洲的西班牙出发,一路上历尽千辛万苦,于1521年3月到达B亚洲的菲律宾群岛,麦哲伦因介入岛上的部族纠纷而身亡。(2)读图可知,A欧洲和B业洲的分界线是乌拉尔山、乌拉尔河、里海、大高加索山脉、土耳其海峡。(3)读图及所学知识可知,唯一没有人类定居的大洲是G南极洲。(4)读图可知,C北美洲、D南美洲,这两个大洲的分界线是巴掌马运河,该运河沟通了太平洋和大西洋【答案】(1)欧亚 (2)乌拉尔山 土耳其海峡 (3)G (4)巴拿马运河 题型03 地形与地形图(21-22七年级上·广东深圳·期中)读下方的海底地形示意图,完成下面小题。1.下列对海底地形判断正确的是( )A.①处是大洋中脊 B.②处是海沟 C.③处是海岭 D.④处是大陆架2.①、②、③、④四处中,最深处是( )A.① B.② C.③ D.④【知识点】海底地形【解析】1.读图可知,大陆架是大陆向海洋延伸的部分,坡度较缓,③是大陆架,D正确;海沟是指海洋底部最深的地方,是海沟,A错误;海岭又称海脊,有时也称“海底山脉”,②是海岭,B错误;大陆架向外倾斜的陡坡为大陆坡,③是大陆坡,C错误。敌选。2.海沟是指海洋底部最深的地方,最大水深可达1方米以上,图中①为海沟,A正确,BCD错误,故选A。【答案】1.D 2.A3.(24-25七年级上·吉林松原·阶段练习) 某中学地理兴趣小组前往我国某地区实地考察。读“该地等高线地形图”(单位:m),回答下列问题。(1)小组成员测得甲城镇到乙城镇的图上距离约为2厘米,则两地的实际距离约为____千米。(2)图中河流的大致流向为____。(3)图中适宜户外攀岩的地点为____地(填字母),其地形部位为____。(4)山谷在暴雨的天气状况下容易引发山洪。“雨季有山洪,途经须谨慎”,此警示标语最有可能设置在A、B两地中的____地。(5)等高距是指相邻两条等高线间的高度差,图中的等高距为____米,图示区域最高山峰的海拔可能为____(单项选择)。A.580米 B.540米 C.630米 D.670米【知识点】海陆变迁 【解析】3.(1)读图可知,图示比例尺为1:100000,表示图上1厘来代表实地距离100000厘米=1千米。小组成员测得甲城镇到乙城镇的图上距离约为2厘米,算得两地的实际距离约为1×2=2千米。(2)在地图上辨别方向有三种方法,①一般方法,根据上北下南,左西右东来判断;②带有指向标的地图,根据指向标来判断方向,箭头挡的方向为北方;③带有经纬网的地图,根据经纬线来判断方向,经线指示南北方向,纬线指示东西方向;读图可知,该题用指向标定方向,图中河流的大致流向为自西北向东南流。(3)适合攀岩运动的是陡崖部位,从等高线地形图可以看出,D处几条海拨不同的等高线重合为陡崖,适合攀岩运动。(4)考察途中同学们发现了警示标志“雨季有山洪,途经须谨慎”,此标志有可能设立在A、B两地的A处。原因在于A处等高线向海拨高处凸为山谷,有河流发育,可能爆发山洪;B处等高线向海拔低处凸为山脊,无河流发育。(5)由图可知,图中想邻两条等高线高度差为50米,即等高距为50米;最高山峰位于600-650米之间,则其海拨最有可能是630米,C正确,ABD错误,故选C。【答案】(1)2 (2)自西北流向东南 (3) D陡崖 (4)A (5)50 C题型04 海陆变迁(24-25八年级上·河南平顶山·阶段练习)2023年5月,我国科研人员在喜马拉雅山脉主峰珠穆朗玛峰地区再次发现昔日海洋霸主——喜马拉雅鱼龙的化石。下图为喜马拉雅山脉位置示意图。据此完成1-2题。1.鱼龙化石出现在珠穆朗玛峰地区,是因为( )A.人类搬运 B.地壳上升 C.地壳下沉 D.气候变暖2.喜马拉雅山脉的形成是由于( )A.亚欧板块与太平洋板块碰撞挤压 B.亚欧板块与印度洋板块碰撞挤压C.亚欧板块与印度洋板块发生张裂 D.亚欧板块与太平洋板块发生张裂【知识点】海陆变迁 【解析】1.读材料根据所学可知,在珠穆朗玛峰地区发现新的喜马拉雅鱼龙化石,说明此地胃经是一片海洋,后来由于地壳上升,此地变为陆地,属于海陆变迁现象。B正确排除ACD;故选B。2.读图可知,喜马拉推山脉位于亚欧板块和印度洋板块的交界处,是两板块不断的碰撞挤压运动隆升形成的,B正确排除ACD;故选B。【答案】1.B 2.B(24-25八年级上·河南周口·阶段练习)2023年2月6日土耳其发生7.8级地震,12月18日甘肃临夏州积石山县发生6.2级地震。图1为这两次地震发生的位置示意图,图2为12月18日兰州市民手机地震预警图。读图,完成3-5题。3.图中的两次地震都( )①发生在环太平洋地带②发生在地中海—喜马拉雅地带③与板块挤压有关③与板块张裂有关A.①③ B.①① C.②③ D.②④4.积石山地震时,兰州市正在睡梦中的人们,突然听到手机地震倒计时秒数(如图2),这说明( )A.地震的威胁小 B.人们完全可以掌控地震C.人们可以阻止地震 D.地震可以提前预警5.下列地震来临时的做法正确的是( )A.乘坐电梯离开 B.带上贵重物品再撤离C.室内躲在墙角等坚固物体下 D.室内躲到玻璃窗户边【知识点】火山、地震的分布 板块构造学说【解析】3.图中的两次地震都②发生在地中海一喜马拉雅地带、③与板块挤压有关,C正确;与环太平洋地带、板块张裂无关,③④错误,ABD错误;故选C。4.积石山地震时,兰州市正在睡梦中的人们,突然听到手机地震倒计时秒数(如图2),这说明地震可以提前预警,D正确;地震的威胁大、人们还没有完全掌控地震,也无法阻正地震,ABC错误:故选D。5.乘坐电梯离开容易导致生命危险,A错误;要以生命为主,而不是贵重物品,B错误;无法逃离时,应躲在墙角等坚固物体下,而非玻璃窗户边,C正确,D错误;故选C。【答案】3.C 4.D 5.C 图幅相同的地图比例尺表示范围内容详略越大越小越详细越小越大越简略山体部位等高线特点等高线闭合且数值中间高四周低。两山之间比较平缓的部位是鞍部。等高线向高值处凸出,为山谷。等高线向低值处凸出,为山脊。等高线重合的地方是断崖。

