精品解析:河北省石家庄市第四十八中学2024-2025学年八年级上学期期中物理卷(解析版)-A4
展开
这是一份精品解析:河北省石家庄市第四十八中学2024-2025学年八年级上学期期中物理卷(解析版)-A4,共17页。试卷主要包含了选择题,填空题,画图题,实验题,计算题等内容,欢迎下载使用。
一、选择题(单项选择题,每题3分,共54分)
1. 在学习和生活中经常进行估测,以下估测最接近实际的是( )
A. 学生课桌的高度大约是1.5m
B. 从三楼走楼梯到一楼的时间大约是5min
C. 人感觉比较舒适的环境温度大约是
D. 初二学生步行的速度大约是1.1m/s
【答案】D
【解析】
【详解】A.中学生的身高在160cm左右,课桌的高度大约是中学生身高的一半,在80cm=0.8m左右,故A不符合题意;
B.一层楼的高度约3m,从三楼走楼梯到一楼的时间大约是1min,故B不符合题意;
C.人体正常体温在左右,感觉舒适的温度在左右,故C不符合题意;
D.初二学生正常步行1s往前走两步,一步的长度约为0.5m,则初二学生正常步行的速度在1.1m/s左右,故D符合题意。
故选D。
2. 关于物理量的测量,下列说法正确的是( )
A. 只要有精密的测量仪器,认真测量,可避免误差
B. 多次测量取平均值可以避免误差
C. 在测量中,错误可以避免,误差不可以避免
D. 零刻度已磨损的刻度尺不能用来测长度
【答案】C
【解析】
【详解】A.测量值和真实值之间的差异叫做误差,测量时的误差是不可能绝对避免的,故A错误;
B.多次测量取平均值可以减小误差,但是不能避免误差,故B错误;
C.错误是可以避免的,但是误差是绝对不可避免的,故C正确;
D.零刻度磨损后,可以从后面某个刻度测量,最后用总刻度减去开始的刻度数即为正确刻度,故D错误.
3. 我们生活在一个充满声音的世界中,关于声音的下列说法正确的是( )
A. “震耳欲聋”主要说明了声音的音调高
B. 演奏二胡用不同手指按弦是为了改变响度
C. 观众能分辨二胡、笛子等乐器是因为它们的响度不同
D. “隔墙有耳”说明固体可以传声
【答案】D
【解析】
【详解】A.震耳欲聋,是形容声音特别响亮,快把耳朵震聋了,我们用响度来表示声音的大小,故A错误;
B.演奏二胡用不同手指按弦是为了改变音调,故B错误;
C.观众能分辨二胡、笛子等乐器是因为它们的音色不同,故C错误;
D.“隔墙有耳”说明声音可以在固体传播,故D正确。
故选D。
4. 我国高速列车的飞速发展给人们的美好生活带来了新福祉,为世界高速列车的发展树立了新标杆。动车组轨道用的是超长无缝钢轨,可以避免轮与轨之间的缝隙碰撞发声,从而给乘客一个安静舒适的环境。下列实例中,减弱噪声的方法与之相同的是( )
A. 摩托车上的消音器B. 路口的噪声监测仪
C. 高架路上的隔音板D. 工厂里的降噪耳塞
【答案】A
【解析】
【详解】动车组轨道用的是超长无缝钢轨,可以避免轮与轨之间的缝隙碰撞发声,防止了噪声的产生,这是在声源处减弱噪声。
A.摩托车上的消音器,防止了噪声的产生,是在声源处减弱噪声,故A符合题意;
B.路口的噪声监测仪只能监测噪声的大小,不能减弱噪声,故B不符合题意;
C.高架路上的隔音板,阻碍了噪声的传播,是在传播过程中减弱噪声,故C不符合题意;
D.工厂里的降噪耳塞,防止噪声进入人耳,是在人耳处减弱噪声,故D不符合题意。
故选A。
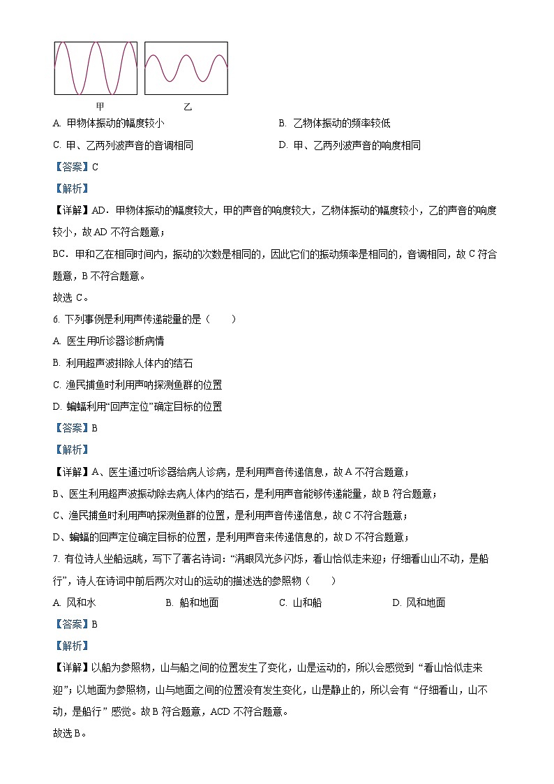
5. 如图所示,将甲、乙两物体发出的声音信号输入到同一示波器,由波形图可知 ( )
A. 甲物体振动的幅度较小B. 乙物体振动的频率较低
C. 甲、乙两列波声音的音调相同D. 甲、乙两列波声音的响度相同
【答案】C
【解析】
【详解】AD.甲物体振动的幅度较大,甲的声音的响度较大,乙物体振动的幅度较小,乙的声音的响度较小,故AD不符合题意;
BC.甲和乙在相同时间内,振动的次数是相同的,因此它们的振动频率是相同的,音调相同,故C符合题意,B不符合题意。
故选 C。
6. 下列事例是利用声传递能量的是( )
A. 医生用听诊器诊断病情
B. 利用超声波排除人体内的结石
C. 渔民捕鱼时利用声呐探测鱼群的位置
D. 蝙蝠利用“回声定位”确定目标的位置
【答案】B
【解析】
【详解】A、医生通过听诊器给病人诊病,是利用声音传递信息,故A不符合题意;
B、医生利用超声波振动除去病人体内的结石,是利用声音能够传递能量,故B符合题意;
C、渔民捕鱼时利用声呐探测鱼群的位置,是利用声音传递信息,故C不符合题意;
D、蝙蝠的回声定位确定目标的位置,是利用声音来传递信息的,故D不符合题意;
7. 有位诗人坐船远眺,写下了著名诗词:“满眼风光多闪烁,看山恰似走来迎;仔细看山山不动,是船行”,诗人在诗词中前后两次对山的运动的描述选的参照物( )
A. 风和水B. 船和地面C. 山和船D. 风和地面
【答案】B
【解析】
【详解】以船为参照物,山与船之间的位置发生了变化,山是运动的,所以会感觉到“看山恰似走来迎”;以地面为参照物,山与地面之间的位置没有发生变化,山是静止的,所以会有“仔细看山,山不动,是船行”感觉。故B符合题意,ACD不符合题意。
故选B。
8. 生活中许多物体可以发光,下列物体不属于光源的是( )
A. 水母B. 萤火虫C. 月亮D. 霓虹灯
【答案】C
【解析】
【详解】水母、萤火虫、霓虹灯自身能发光,都属于光源,月亮自身不能发光,只能反射太阳光,不属于光源。
故选C。
9. 少年负壮志,担当家与国。百余年来《少年中国说》震彻中华大地,下图是我校学生朗诵《少年中国说》的场景,下列有关说法正确的是( )
A. 台上观众看到队列排列整齐是因为光在空气中总是沿直线传播
B. 声在空气和水中的传播速度相同
C. 小孔成像原理是光的直线传播
D. 声和光的传播都需要介质
【答案】C
【解析】
【详解】A.光在同一均匀介质中才沿直线传播,如果介质不均匀,光传播路径可能会发生偏折。台上观众看到队列排列整齐,通常是因为在大多数情况下,空气可以看作是均匀的,所以光在其中沿直线传播,使得观众能够沿着光的直线传播路径看到队列的排列情况,故A错误;
B.声音在空气中的传播速度通常小于在水中的传播速度,故B错误;
C.小孔成像是光的直线传播现象,所成的是倒立的实像,像的大小与距离光源的远近有关,故C正确;
D.声音的传播需要介质,真空不能传声;光的传播不需要介质,光可以在真空中传播,故D错误。
故选C。
10. 如图,是我国发射地球同步气象卫星“风云四号”,在距地表高度为36000km,利用红外遥感技术拍摄合成如图所示的微信启动页,寓意从人类起源”到“华夏文明”的历史发展.下列说法中正确的是( )
A. 卫星能够拍摄到地球,是因为地球是光源
B. 图中人的影子是由于光的反射形成的
C. 红外线是一种不可见光,它在真空中的传播速度为340m/s
D. 以地面为参照物,“风云四号”卫星是静止的
【答案】D
【解析】
【详解】A.自身能够发光的物体是光源。因为地球可以反射太阳光,所以我们在太空中人们能看到地球,而地球本身不是光源,故A错误;
B.图片中的“地球”下方加入了一个人的剪影,剪影是由于光的直线传播形成的,故B错误;
C.红外线在真空中的传播速度为,故C错误;
D.以地球为参照物,“风云四号”卫星的位置不发生变化,是静止的,故D正确。
故选D。
11. “赏中华诗词、寻文化基因、品生活之美”的《中国诗词大会》,深受观众的青睐。下列对古诗文中涉及的热现象解释正确的是( )
A. “雾凇沆砀,天与云与山与水,上下一白。”雾凇的形成是升华现象
B. “月落乌啼霜满天,江枫渔火对愁眠。”霜的形成是凝固现象
C. “青青园中葵,朝露待日晞。”露的形成是汽化现象
D. “春蚕到死丝方尽,蜡炬成灰泪始干。”蜡烛“流泪”是熔化现象
【答案】D
【解析】
【详解】A.雾凇是空气中的水蒸气遇冷凝华为固体的冰晶,附着植被表面,是凝华现象,故A错误;
B.霜是空气中的水蒸气遇冷凝华为固体的冰晶,附着在建筑物或植被表面,是凝华现象,故B错误;
C.露是空气中的水蒸气遇冷液化为液态的小水滴,附着在植被表面,是液化现象,故C错误;
D.蜡烛成泪是从固态变为液态,是熔化现象,故D正确。
故选D。
12. 《天工开物》记载的“透火焙干”是造纸的一道工序,其做法是将刚生产出的湿纸张贴在烤火的墙上(如图),给墙壁烤火能加快湿纸变干的主要原因是( )
A. 加快湿纸表面的空气流动B. 提高湿纸的温度
C. 加大湿纸的表面积D. 以上说法均不正确
【答案】B
【解析】
【详解】影响蒸发快慢的因素有液体温度、液体表面积和液体表面上方空气流动的快慢;“透火焙干”中把湿纸贴在热墙上,湿纸从墙上吸收热量,使纸的温度升高,从而使水分蒸发加快,使湿纸干得更快,故B符合题意,ACD不符合题意。
故选B。
13. 在严寒的冬天,需要排尽汽车水箱里的水并注入防冻剂.与水相比,防冻剂不易冰冻也不易开锅(沸腾),这是因为( )
A. 防冻剂的凝固点比水的凝固点高,沸点比水的沸点低
B. 防冻剂的凝固点比水的凝固点高,沸点比水的沸点高
C. 防冻剂的凝固点比水的凝固点低,沸点比水的沸点低
D. 防冻剂的凝固点比水的凝固点低,沸点比水的沸点高
【答案】D
【解析】
【详解】液体凝固时的温度是凝固点,液体沸腾时的温度是沸点,在严寒的冬天,需要排尽汽车水箱里的水并注入防冻剂,与水相比,防冻剂不易冰冻这说明防冻剂的凝固点比水的凝固点低,水不易开锅(沸腾)这说明防冻剂沸点比水的沸点高,故D符合题意.
14. 下列各物质中,全部都是晶体的一组是( )
A. 石英、玻璃、金属B. 冰、海波、金属
C. 松香、水晶、金属D. 海波、金刚石、沥青
【答案】B
【解析】
【分析】
【详解】A.玻璃是非晶体,故A不符合题意;
B.均为晶体,故B符合题意;
C.松香为非晶体,故C不符合题意;
D.沥青为非晶体,故D不符合题意。
故选B。
15. 一个人骑自行车前进,开始以2m/s的速度匀速走了40m,然后又以5m/s的速度匀速走了50m,则他在整个路程中的平均速度是( )
A. 3m/sB. 7m/sC. 3.5m/sD. 2.5m/s
【答案】A
【解析】
【详解】2m/s的速度匀速走40m所用的时间
以5m/s的速度匀速走50m所用的时间
总时间是
总路程是
平均速度是
故选A。
16. 如图所示是小明在实验室中测小球在斜面上的平均速度,小球从斜面滚下,用照相机每隔0.1s拍摄一次,则下列说法正确的是
A. 小球相对于桌面是静止的B. 小球从A点运动到C点用时0.3s
C. 小球从A点运动到C点通过路程15cmD. 小球从A点到D点平均速度1 m/s
【答案】D
【解析】
【分析】根据机械运动的定义判断物体的运动;由图读出从A点运动到C点的时间;由刻度尺读出从A点运动到C点通过路程;读出AD之间的距离和所用的时间,由计算平均速度.
【详解】根据题意知道,小球相对于桌面有位置的变化,所以,小球是运动的,故A错误;由图知道,小球从A点运动到C点经过了2个时间间隔,所以用时是:2×0.1s=0.2s,故B错误;由图知道,小球从A点运动到C点通过路程18cm,故C错误;由图知道,AD之间的距离是:s=30cm-0cm=0.3m,小球运动的时间是:t=0.3s,所以,整个运动过程平均速度是:,故D正确,故选D.
17. 利用地震产生的纵波和横波的传播速度不同,可以监测震源的位置。如图所示为某次地震发生时震源产生的纵波和横波传播的距离s随时间t变化的图像,这两种波到达地震监测站的时间间隔为10s。下列分析正确的是( )
A. 纵波和横波均做加速运动B. 横波的传播速度为5km/s
C. 纵波比横波先到达监测站D. 震源距离监测站50km
【答案】C
【解析】
【详解】A.如图,两列波的s-t图像均为过原点的倾斜的直线,所以都是做匀速直线运动,故A错误;
B.横波的传播速度为
故B错误;
C.纵波的传播速度为
所以纵波比横波先到达监测站,故C正确;
D.设震源距离监测站距离为s,根据“这两种波到达地震监测站的时间间隔为10s”这一条件有
代入数据解得s=75km,故D错误。
故选C。
18. “频闪摄影”是研究物体运动时常用一种实验方法。摄影在暗室中进行,闪光灯每隔一定的时间闪亮一次,底片就记录下这时物体的位置。如图所示,是甲、乙两个网球同时同位置出发,从左(a)向右(b)沿直线运动时的频闪照片,则下列说法正确的是( )
A. 以乙球为参照物,甲球向右运动B. 从a到b,甲、乙两球运动的时间比是3∶2
C. 从a到b,甲、乙两球平均速度之比为3∶5D. 乙球可能做匀速直线运动
【答案】C
【解析】
【详解】A.若以乙球为参照物,甲球的位置发生了改变,乙向右运动速度大于甲,所以甲是向左运动的,故A错误;
B.设闪光灯每隔时间t闪亮一次,则甲球运动的时间为5t,乙球运动的时间为3t,甲、乙两球运动的时间比是5∶3,故B错误;
C.两球运动的路程相同,根据可知,从a到b,甲、乙两球平均速度之比为
故C正确;
D.图乙,乙球在相等的时间内通过的路程不同,且在相同的时间里,通过的路程越来越长,即速度是越来越大,乙球做变速运动,故D错误。
故选C。
二、填空题(每空1分,共12分)
19. 某同学用如图甲所示工具测一枚硬币的直径,被测硬币的直径是________cm,如图乙所示是某种机械表的实物图,图中记录的时间是_________s。
【答案】 ①. 2.10 ②. 187.5
【解析】
【详解】[1]由图甲知:此刻度尺的分度值为1mm,物体左侧与1.00cm对齐,末端的刻度值为3.10cm,则被测硬币的直径是
d=3.10cm-1.00cm=2.10cm
[2]由图乙知:在停表的中间表盘上,1min中间有两个小格,所以一个小格代表0.5min,指针在“3”和“4”之间,偏向“3”一侧,所以分针指示的时间为3min=180s;在停表的大表盘上,1s之间有5个小格,所以一个小格代表0.1s,指针在7.5s处,所以秒针指示的时间为7.5s,即秒表的读数为
180s+7.5s=187.5s
20. 两辆汽车在同一平直公路上同时出发,其路程s与时间t的关系如图所示。由图象可知,甲车的速度______乙车的速度(选填“<”“=”或“>”),当t=40s时,甲、乙两车相距______m。
【答案】 ①. > ②. 200
【解析】
【详解】[1]由图像知道,甲乙两车都做匀速直线运动,且t甲=55s时,甲车行驶的路程s甲=1100m,故甲车的速度
t乙=20s时,乙车行驶的路程
s乙=400m-200m=200m
故乙车的速度
所以,甲车的速度大于乙车的速度。
[2]由图像知道,行驶20s时甲车追上乙车,甲乙相遇后再经过20s,甲车行驶了
800m-400m=400m
乙车行驶了
600m-400m=200m
两车相距
21. 小云在弹奏古筝时,古筝声音通过________(填介质名称)传到别人的耳朵,登上月球的两宇航员不借助无线电听不到对方的讲话,这是由于声音不能在________传播。
【答案】 ①. 空气 ②. 真空
【解析】
【详解】[1]声音的传播需要介质,古筝声音通过周围的空气传到人的耳朵里的。
[2]声音的传播需要介质的,它既可以在气体中传播,也可以在固体和液体中传播,但不能在真空中传播,月球上面没有空气,所以登上月球的两个宇航员不借助无线电听不到对方的讲话。
22. .如图所示为“小孔成像”的示意图,该现象可以用________来解释,像是________(填“正立”或“倒立”)的。其他条件不变,只改变小孔的形状、远近成的像的形状________(填“改变”或“不改变”)。
【答案】 ①. 光的直线传播 ②. 倒立 ③. 不改变
【解析】
【详解】[1][2]小孔成像现象可以用光的直线传播来解释,是由于光的直线传播形成的倒立实像,像的大小与物距、像距均有关系。
[3]小孔成像时,像的形状只与物体的形状有关,与小孔形状及物距、像距无关,其他条件不变,只改变小孔的形状远近成的像的形状不改变。
23. 实验课上,同学们将碎盐冰放入易拉罐中,探究盐冰熔化过程。每间隔1min记录一次盐冰的温度,并依据实验数据绘制出物质温度随时间变化的图像,如图甲所示。
(1)从图像中可以看出盐冰熔化过程持续了__________min;
(2)在温度为0℃时,该物质处于__________(选填“固”或“液”)态;
(3)在盐冰熔化的过程中,易拉罐的底部出现白色的霜,如图乙所示。这是空气中的水蒸气遇冷_________ (填物态变化名称)形成的。
【答案】 ①. 6 ②. 液 ③. 凝华
【解析】
【详解】(1)[1]从图像中可以看出,盐冰熔化过程是从第4min开始到第10min结束,所以熔化过程持续了6min。
(2)[2]从图像中可以看出,该物质的熔点为-2℃,在温度为0℃时,该物质已全部熔化,所以该物质处于液态。
(3)[3]在盐冰熔化的过程中,易拉罐的底部出现白色的霜,这是空气中的水蒸气遇冷凝华形成的小冰晶。
三、画图题(每题2分,共4分)
24. 小宇的妈妈喜欢在家中养花,为了使客厅里花盆中的花能茁壮成长,小宇想让室外太阳光照射到盆中花上的B处,如图.请你在图中把光路补充完整并过A点画出放置的平面镜.
【答案】如下图所示
【解析】
【详解】连接AB,此光线为反射光线,作入射光线与反射光线夹角的角平分线,即为法线.作一条线段与法线垂直,该线段位置即为镜子的位置,在背面打上斜线表示平面镜.
25. 如图所示,反射光线OA与镜面成40°角射入空气中,请作出法线和入射光线。
【答案】
【解析】
【详解】过入射点作出垂直于平面镜的法线,根据反射角等于入射角在法线右侧作出入射光线,故作图如下:
四、实验题(每空2分,共20分)
26. 物理实验小组用如图所示的装置探究“水的沸腾”实验:
(1)由表格可知,本次实验应选用测温物质为______的温度计;
(2)实验中某次温度计的示数如图乙,为______℃;
(3)实验小组观察到水沸腾前和水沸腾时水中气泡的情况如图3所示,图中______(选填“甲”或“乙”)是水在沸腾时的情况;
(4)将正在沸腾的水放入烧瓶中如图4所示,水停止沸腾。还有什么方法能在不加热的情况下使水重新沸腾?操作方法:______。实验中用到的相关物理知识:______。
【答案】 ①. 水银 ②. 92 ③. 甲 ④. 向烧瓶底部浇冷水 ⑤. 气压减小,沸点降低
【解析】
【分析】
【详解】(1)[1]水的沸点是100℃,水银的沸点高于水的沸点,因此选用测温物质为水银的温度计。
(2)[2]该温度计的分度值为1℃,此时读数为92℃。
(3)[3]水沸腾时液体温度相同,下层压强大于上层压强气泡在上升过程中压强变小体积变大;由此判断图甲为水沸腾前的情况。
(4)[4][5]根据气压与沸点的关系,当气压降低时,水的沸点也跟着降低;所以我们可以采用向烧瓶底部浇冷水,使停止沸腾的水又重新沸腾起来。
27. 在“探究光反射的规律”时,进行了如图甲所示的实验。
(1)实验中用到了白板,白板的作用是______,光在白板上发生了______(选填“镜面”或“漫”)反射。
(2)在垂直镜面的同一平面内多次改变入射光的方向进行实验,比较反射角和入射角的大小关系,可得出结论______,多次实验的目的是______。
(3)实验发现:法线在探究过程中起到非常重要的作用,下列理解正确的是______。
A. 法线是真实存在的一条光线,只是一般不容易观察到
B. 法线可以帮助我们判断反射光线的位置并测出入射角和反射角
(4)调整到白板上能同时看到入射光和反射光后:如图甲,若将入射光始终贴着白板,白板绕底边整体再向后倾斜:如图乙,将白板右半边绕ON向后折转。甲、乙两种操作后,下列叙述正确是______。
A. 白板上都还能看到反射光
B. 反射光位置都没有改变
C. 法线的位置都没有改变
【答案】(1) ①. 显示光路 ②. 漫
(2) ①. 在光的反射现象中,反射角等于入射角 ②. 使结论具有普遍性
(3)B (4)C
【解析】
【小问1详解】
[1][2]实验中用到了白板,白板表面粗糙,光在白板表面发生了漫反射,使反射光射向各个方向,白板的作用是通过光的漫反射来更好的显示光路,便于观察。
【小问2详解】
[1][2]在垂直镜面的同一平面内多次改变入射光的方向进行实验,比较反射角和入射角的大小关系,会发现每一组实验中,反射角的大小都和入射角大小相等,可得出结论:在光的反射现象中,反射角等于入射角,多次实验的目的是,为了防止由于一组数据得出的结论具有偶然性,通过多组数据分析归纳得出结论,使结论具有普遍性。
【小问3详解】
法线不是一条真实的线,而是为了研究光的传播规律引入的一个模型,法线可以帮助我们判断反射光线的位置并测出入射角和反射角的大小,更好的表述光的反射规律,故B符合题意,A不符合题意。
故选B。
【小问4详解】
法线经过入射点垂直于镜面,所以,法线位置都没有不变;甲图中,入射光线位置发生了改变,所以,反射光线位置也发生改变;乙图中,入射光线不变,所以,反射光线位置也没有改变;反射光线始终和入射光线、法线在同一平面内,由图可知,两实验中,反射光线都不在右侧白板平面内,所以,右侧白板上都看不到反射光线,故AB不符合题意,C符合题意。
故选C。
五、计算题(共10分,28题4分,29题6分)
28. 如图所示,一辆轿车从某地以大小不变的速度往北京方向行驶,9时10分到达A地,9时40分到达B地。
(1)从A地到B地,轿车的行驶速度是多少km/h?
(2)轿车若仍以此速度行驶,还需要多少h到达北京?
【答案】(1);(2)1h
【解析】
【详解】解:(1)从A地到B地,轿车通过的路程为
s1=120km-80km=40km
所用的时间为
t1=9∶40-9∶10=30min=0.5h
轿车的行驶速度
(2)由图可知,从B地北京的路程s2=80km,轿车从B地到北京的时间
答:(1)从A地到B地,轿车的行驶速度是80km/h;
(2)轿车若仍以此速度行驶,还需要1h到达北京。
29. 2020年11月10日8时12分,我国“奋斗者”号载人潜水器,坐底马里亚纳海沟。其下潜的速度为72km/h,从接触水面开始计时,40s时悬停,向海底发射一束超声波,12s后收到信息。(超声波在海水中的速度是1500m/s)
(1)潜水器下潜40s的深度;
(2)潜水器悬停处距海底的距离;
(3)“奋斗者”号还需多长时间潜到海底。
【答案】(1)800m;(2)9000m;(3)450s
【解析】
【详解】解:(1)下潜速度
潜水器下潜40s的深度
(2)超声波在海水中传播的路程
潜水器悬停处距海底的距离
(3) “奋斗者”号潜到海底的时间
答:(1)潜水器下潜40s的深度为800m;
(2)潜水器悬停处距海底的距离为9000m;
测温物质
凝固点/℃
沸点/℃
水银
﹣39
357
酒精
﹣117
78
相关试卷
这是一份精品解析:河北省石家庄市赵县2024-2025学年八年级上学期11月期中物理试题(解析版)-A4,共12页。
这是一份精品解析:河北省石家庄市第四十一中学教育集团2024-2025学年八年级上学期期中测试物理试卷(原卷版)-A4,共8页。试卷主要包含了选择题等内容,欢迎下载使用。
这是一份精品解析:河北省石家庄市第四十一中学教育集团2024-2025学年八年级上学期期中测试物理试卷(解析版)-A4,共15页。试卷主要包含了选择题等内容,欢迎下载使用。

