所属成套资源:2025长春东北师大附中高三上学期第二次摸底考试及答案(九科)
2025长春东北师大附中高三上学期第二次摸底考试生物试题含解析
展开
这是一份2025长春东北师大附中高三上学期第二次摸底考试生物试题含解析,文件包含吉林省长春市东北师范大学附属中学2024-2025学年高三上学期第二次摸底考试生物试题含解析docx、吉林省长春市东北师范大学附属中学2024-2025学年高三上学期第二次摸底考试生物试题无答案docx等2份试卷配套教学资源,其中试卷共39页, 欢迎下载使用。
注意事项:
1.答题前,考生需将自己的姓名、班级、考场/座位号填写在答题卡指定位置上,并粘贴条形码。
2.回答选择题时,选出每小题答案后,用2B铅笔把答题卡上对应题目的答案标号涂黑。如需改动,用橡皮擦干净后,再选涂其它答案标号。
3.回答非选择题时,请使用0.5毫米黑色字迹签字笔将答案写在答题卡各题目的答题区域内,超出答题区域或在草稿纸、本试题卷上书写的答案无效。
4.保持卡面清洁,不要折叠、不要弄皱、弄破,不准使用涂改液、修正带、刮纸刀。
一、单项选择题(共15题,每题2分,共30分。在每小题给出的四个选项中,只有一项是符合题目要求的)
1. 下列有关细胞能量代谢叙述,正确的是( )
A. 细胞中需要能量的生命活动都是由ATP直接提供能量
B. 蛋白质的合成需要消耗ATP,蛋白质的水解可产生ATP
C. 光下叶肉细胞的细胞质基质、线粒体和叶绿体中都有ATP合成
D. 无氧呼吸产生的ATP少,是因为有机物中的大部分能量以热能的形式散失
2. 水稻和油菜均为我国重要的农作物,水稻属于阳生植物,油菜属于阴生植物。科研工作者在温度、水分均适宜的条件下,测得两种农作物光合速率与呼吸速率的比值(P/R)随光照强度变化的曲线如图所示,下列叙述正确的是( )
A. 若向土壤中适当施加氮肥,甲植物的a点左移
B. 光照强度大于b时,限制水稻P/R值增大的主要外界因素是CO2浓度
C. 光照强度为c时,水稻和油菜的净光合速率相等
D. 若每日光照12小时,光照强度为b,油菜和水稻均能生长
3. 下图1是其减数分裂过程中不同时期细胞中DNA、染色单体与染色体的数量关系,图2为某高等动物减数分裂过程中物质相对含量的变化示意图。下列有关说法正确的是( )
A. 图1中甲、乙、丙分别代表染色体、染色单体、DNA
B. 若图2纵坐标表示染色体/DNA的比值,则图1所示②时期处于图2中cd段
C. 若图2纵坐标表示细胞中染色体含量的相对值,则图2的ab段一定会发生基因重组
D. 若图2纵坐标表示细胞中DNA含量的相对值,则处于cd段的细胞中有姐妹染色单体
4. 我国科研人员尝试利用基因编辑技术敲除杂交水稻的4个相关基因,实现杂种的“无融合生殖”,如图所示。试推测图中敲除的4个基因在正常减数分裂过程中的作用可能为( )
A 使同源染色体分离B. 促进着丝粒分裂
C. 抑制纺锤体形成D. 抑制染色体复制
5. 某昆虫的翅型有正常翅和裂翅,体色有灰体和黄体,控制翅型和体色的两对等位基因独立遗传,且均不位于Y染色体上。研究人员选取一只裂翅黄体雌虫与一只裂翅灰体雄虫杂交,F1表型及比例为裂翅灰体雌虫:裂翅黄体雄虫:正常翅灰体雌虫:正常翅黄体雄虫=2:2∶1∶1。让全部F1相同翅型的个体自由交配,F2中裂翅黄体雄虫占F2总数的( )
A. 1/12B. 1/18C. 1/16D. 1/10
6. 真核细胞DNA的复制是一个复杂的过程,其边解旋边复制时会形成独特的DNA复制泡结构,该过程需要多种酶的参与。下列有关叙述错误的是( )
A. DNA聚合酶不能起始独立合成新的DNA链
B. DNA聚合酶催化脱氧核苷酸基团加到延伸中的DNA链的一OH末端
C. 一条DNA复制时会形成多个复制泡说明DNA复制是多起点复制
D. 在每个DNA复制泡中DNA复制都需要解旋酶和DNA聚合酶各一个
7. 某种 tRNA 能够携带谷氨酰胺,其上的反密码子序列为5´-CUG-3´,能与mRNA 上对应的密码子互补配对。编码蛋白质的基因编码链(模板链的互补链)上与该反密码子对应的碱基序列为( )
A. 5´-GAC-3´B. 5´-CAG-3´
C. 5´-CTG-3´D. 5´-GTC-3´
8. 某二倍体动物的性别决定方式为XY型,雌性和雄性个体数量相等。该动物种群处于遗传平衡,雄性个体中某隐性致病基因a(位于X染色体)的频率为p。下列叙述正确的是( )
A. 该种群患该病的个体所占比例p2
B. 该种群a基因的频率在雌雄群体中相等
C. 该种群随机交配后,纯合子基因型频率会增加
D. 个体发生的突变、迁移等不影响该种群基因频率的变化
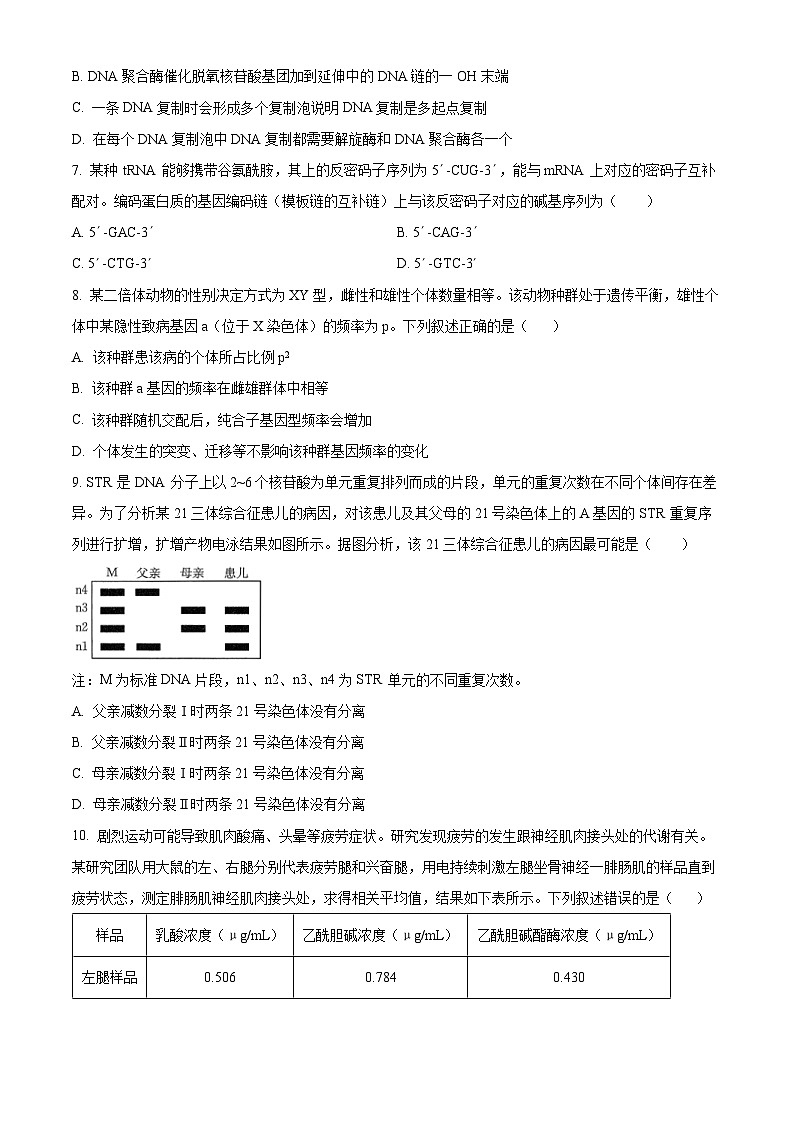
9. STR 是DNA 分子上以2~6个核苷酸为单元重复排列而成的片段,单元的重复次数在不同个体间存在差异。为了分析某21三体综合征患儿的病因,对该患儿及其父母的21号染色体上的A基因的STR 重复序列进行扩增,扩增产物电泳结果如图所示。据图分析,该21三体综合征患儿的病因最可能是( )
注:M为标准DNA片段,n1、n2、n3、n4为STR 单元的不同重复次数。
A. 父亲减数分裂Ⅰ时两条21号染色体没有分离
B. 父亲减数分裂Ⅱ时两条21号染色体没有分离
C. 母亲减数分裂Ⅰ时两条21号染色体没有分离
D. 母亲减数分裂Ⅱ时两条21号染色体没有分离
10. 剧烈运动可能导致肌肉酸痛、头晕等疲劳症状。研究发现疲劳的发生跟神经肌肉接头处的代谢有关。某研究团队用大鼠的左、右腿分别代表疲劳腿和兴奋腿,用电持续刺激左腿坐骨神经一腓肠肌的样品直到疲劳状态,测定腓肠肌神经肌肉接头处,求得相关平均值,结果如下表所示。下列叙述错误的是( )
注:乳酸光密度值(该值越大代表乳酸浓度越高)
A. 对右腿的处理是进行适当的电刺激
B. 上述实验中肌细胞膜上出现了钠离子内流
C. 产生乳酸的呼吸方式不能产能,导致出现头晕等症状
D. 根据结果推测:可能由于乙酰胆碱酯酶的活性降低导致乙酰胆碱浓度升高
11. 为研究神经元之间的相互作用,分别用相同强度的电刺激刺激神经元A进行实验:Ⅰ.单次电刺激,Ⅱ.短时间连续两次刺激,用记录微电极记录神经元B的电位变化,结果如图2所示。下列分析错误的是( )
A. 单刺激时,神经元B电位的形成与神经元A释放的神经递质不足有关
B. 静息电位的数值是以细胞膜外侧为参照,并将该侧电位值定为0mV
C. 神经元同一部位短时间给予多个刺激可以产生叠加效应
D. 单刺激下神经元A释放的神经递质不会改变突触后膜的离子通透性
12. 图中曲线表示正常成年人血液中化学物质X随时间变化的情况,下列有关叙述正确的是( )
A. 若X代表CO2,c→d时段,脑干中的呼吸中枢兴奋,呼吸强度减弱
B. 若X代表甲状腺激素,则d点时TSH分泌会减少
C. 若X代表血糖,则c→d的变化过程主要与血液中胰岛素的浓度升高有关
D. 若X代表抗利尿激素,则在c点时肾小管和集合管细胞对水的通透性增强
13. 尿崩症临床表现为多尿、烦渴、多饮、低比重尿和低渗透压尿。依据病变部位尿崩症可分两类,一类是因抗利尿激素合成或分泌不足引起的中枢性尿崩症,另一类是因抗利尿激素不能发挥作用引起的肾性尿崩症,下图表示的是正常人和两类尿崩症患者禁水后尿液渗透压的变化曲线,下列分析错误的是( )
A. 下丘脑、垂体受损都可以导致中枢性尿崩症
B 个体Ⅱ、Ⅲ分别表示肾性尿崩症和中枢性尿崩症患者
C. 个体Ⅰ、Ⅱ的尿液渗透压升高均与抗利尿激素有关
D. 禁水后个体Ⅰ、Ⅲ体内抗利尿激素分泌量会增多
14. 花粉过敏是常见的过敏现象。花粉作为抗原进入某些人身体后,他们的体内会产生大量能与该抗原结合的蛋白质IgE,该种蛋白质还可与体内少数可以表达特定受体的肥大细胞等结合,使肥大细胞产生组胺等物质,从而引起毛细血管壁通透性增强等。下列有关叙述错误的是( )
A. IgE并不是与机体内所有的细胞都可以结合
B. 根据过敏反应发生的机理,IgE的含量越多,过敏症状越严重
C. IgE与肥大细胞结合后,使肥大细胞产生组胺等物质,导致组织液中蛋白质含量下降,从而造成局部组织水肿
D. 过敏反应产生的抗体与机体进行体液免疫产生的抗体的存在位置不同
15. mRNA疫苗作为目前最新的疫苗生产技术,如图为mRNA疫苗的作用机理图,A~C代表不同的淋巴细胞。下列叙述正确的是( )
A. 物质X为细胞因子,在体液免疫中可由树突状细胞分泌
B. 物质Y为抗体,在二次免疫中可由记忆B细胞合成并分泌
C. 过程②为翻译,C细胞为辅助性T细胞,能增殖分化成细胞毒性T细胞
D. mRNA疫苗通常利用脂质体进行递送可防止mRNA被水解并利于其进入靶细胞
二、不定项选择题(共5题,每题3分,共15分。在每小题给出的四个选项中,有一项或多项是符合题目要求的,选对得3分,少选得1分,错选得0分)
16. 某科研人员将绿色番茄果实置于密闭容器内,在 t₁、t₂、t₃三种不同温度条件下测定其呼吸速率,结果如图所示。下列叙述错误的是( )
A. 呼吸速率可用番茄果实中有机物的减少速率来表示
B. 不同温度下呼吸速率不同的主要原因是酶活性不同
C. t₁温度条件下呼吸速率的变化与容器内O2浓度有关
D. 据图分析可以判断三个温度的大小关系为 t₃>t₂>t₁
17. 某兴趣小组进行了下列实验:取甲(雌蕊正常,雄蕊异常,表现为雄性不育)、乙(雌蕊、雄蕊均可育)两株水稻进行相关实验,实验过程和结果如下表所示。已知水稻雄性育性由等位基因A/a控制,A对a为完全显性,另外B基因会抑制不育基因表达,使之表现为可育。下列分析错误的是( )
A. A基因为不育基因,F₁产生4种比例相等的配子
B. F₂.出现可育株:雄性不育株=13:3是基因重组的结果
C. 甲的基因型为AAbb,F₂可育株中能稳定遗传的个体占3/13
D. F₁与基因型为aabb个体杂交后代可育株:雄性不育株=3:1
18. 正常生理状态下,人和高等动物的动脉血压是相对稳定的。研究人员给家兔注射肾上腺素用于研究体液调节对血压变化的影响,结果如图1所示。在切断家兔减压神经后,分别刺激其中枢端(靠近神经中枢的一侧)和外周端(远离神经中枢的一侧)用于研究神经调节对血压变化的影响,结果如图2和图3所示。下列叙述正确的是( )
A. 血压的调节是由神经调节和体液调节共同实现的
B. 图2中刺激开始后,相应的交感神经兴奋性下降
C. 由图1和图2可知,神经调节比体液调节反应速度快
D. 由图2和图3可知,减压神经属于传出神经
19. 抗原呈递细胞(APC)是指能够摄取、加工处理抗原,并且可以将抗原信息暴露在细胞表面,以便呈递给其他免疫细胞的一类免疫细胞。下图表示某 APC摄取、加工处理和呈递抗原的过程,其中MHCⅡ类分子是呈递抗原的蛋白质分子。下列叙述正确的是( )
A. 人体内的APC 包括巨噬细胞、树突状细胞、B细胞和T细胞
B. 图中直接对抗原进行加工处理的细胞器包括②④
C. 抗原的摄取、处理和呈递过程体现了生物膜结构和功能上的联系
D MHCⅡ类分子与抗原结合后有利于被其他免疫细胞识别
20. 小鼠 Y 染色体上的 S 基因决定雄性性别的发生,在 X 染色体上无等位基因,带有 S 基因的染色体片段可转接到 X 染色体上。已知配子形成不受 S 基因位置和数量的影响,染色体能正常联会、分离,产生的配子均具有受精能力;含 S 基因的受精卵均发育为雄性,不含 S 基因的均发育为雌性,但含有两个 Y 染色体的受精卵不发育。一个基因型为 XYS 的受精卵中的 S 基因丢失,由该受精卵发育成能产生可育雌配子的小鼠。若该小鼠与一只体细胞中含两条性染色体但基因型未知的雄鼠杂交得 F1,F1 小鼠雌雄间随机杂交得 F2,则 F2 小鼠中雌雄比例可能为( )
A. 4∶3
B. 3∶4
C. 8∶3
D. 7∶8
三、非选择题(共5题,55分)
21. 人线粒体呼吸链受损可导致乳酸的积累,由此引发多种疾病。经动物实验发现,给呼吸链受损小鼠注射适量的酶A 和酶B溶液,可发生如图所示的代谢反应,从而降低线粒体呼吸链受损导致的危害。回答下列问题:
(1)图中①过程发生的场所是______,在有氧条件下,正常细胞中①过程产生的NADH的去向主要是______。
(2)②过程______(填“有”或“没有”)ATP生成。线粒体呼吸链受损后,细胞呼吸释放的能量会明显减少,原因是______。
(3)加入酶A的作用是______。利用酶B和FeCl3来验证酶B的催化具有高效性,实验设计的简要思路是______。
22. 神经细胞外的Ca2+对Na+的内流具有竞争性抑制作用,称为膜屏障作用,该机制能使神经细胞保持正常的兴奋性。研究小组展开相关研究工作,请回答下列问题:
(1)血钙较低,肌肉易抽搐痉挛,其原因是___________
(2)为验证膜屏障作用,研究小组首先用含有Ca2+、Na+、K+等离子的培养液培养蛙的坐骨神经—腓肠肌标本,对坐骨神经施加一定刺激,获得膜电位变化的模型(图1)。然后降低培养液中Ca2+的浓度,其他条件不变,重复实验。
①图1曲线的获得,应采取图2中___________所示的连接方式。若是图2中另一种连接方式,请画出理论上所获得的膜电位变化曲线。______________________
②为达实验目的,实验过程中,研究小组还需要测定______________________。
(3)验证膜屏障作用后,研究小组去除培养液中全部的Ca2+,其他条件不变,然后对坐骨神经施加一定刺激,结果虽然神经纤维上能发生动作电位,但是腓肠肌未收缩。对轴突末梢的研究发现,其膜上有Ca2+的运输通道,突触小体中也有一定数量的突触小泡。据此推测Ca2+的作用是____________________________。
23. 安静状态时心脏跳动减慢,剧烈运动时心脏跳动加快,心脏的节律性主要受自主神经系统调节。下图是神经中枢调节心脏节律性示意图。回答下列问题:
(1)调节心脏功能的基本活动中枢位于__________,该中枢可通过调节交感神经和副交感神经的活动来调节心脏的节律性,交感神经和副交感神经属于__________(填“传入神经”或“传出神经”)。
(2)当机体处于运动状态时,神经中枢通过通路A使X神经元释放的去甲肾上腺素增多,心脏跳动加快;也可通过通路B释放乙酰胆碱作用于肾上腺,引起肾上腺分泌的肾上腺素增多。乙酰胆碱作用于肾上腺细胞时,突触后膜发生的电位变化是__________。去甲肾上腺素和肾上腺素都能作用于心脏,使心跳加快,这两种物质发挥作用的共同点有__________(答出1点)。
(3)运动结束后机体的心率并不能够马上恢复到运动前的水平,结合图分析,其原因可能是__________。
(4)某种受体抑制剂能够阻断通路A,使心脏跳动减慢。现欲验证该抑制剂是通过阻断乙酰胆碱受体发挥作用的,请以健康小鼠相关组织作为实验材料,并以电位变化作为检测指标,写出简要的实验设计思路。实验设计思路:__________。
24. 太谷核不育小麦是我国在小麦中首次发现的显性基因控制的雄性不育突变体,其不育性状受显性雄性不育基因Ms2(简称M)控制,该基因位于小麦的4号染色体上。其发育早期败育的机理如图所示。
(1)与野生型小麦相比,太谷核不育小麦中Ms2基因的调控区插入了一段DNA序列(TRIM),TRIM的插入能够__________,Ms2蛋白引起TaRml蛋白的__________,使其活性受到__________。最终导致太谷核不育小麦花药在发育早期败育。
(2)为了在育种过程中能够及早识别出不育株和可育株,科学家通过基因工程将蓝粒基因N导入太谷核不育小麦幼胚细胞中的一条染色体上,使其表现为蓝粒雄性不育,科学家将蓝粒雄性不育株与野生型可育水稻杂交,发现子代中蓝粒不育∶非蓝粒可育=1∶1,说明__________。子代中偶尔也会出现蓝粒可育和非蓝粒不育个体,对该现象的最可能解释是__________。
(3)SSR是DNA中的简单重复序列,不同染色体的SSR差异很大,可利用电泳技术将其分开,因其位置一般不发生改变,可用于基因的定位。为进一步验证基因M、N位于一条4号染色体上,研究者提取亲本及F1中蓝粒雄性不育植株4号染色体的DNA,检测4号染色体上特异的SSR部分结果如下图所示:
F1蓝粒雄性不育植株4产生的原因是__________。
25. 地中海贫血是红细胞中组成血红蛋白的珠蛋白异常导致的遗传病。正常人的一条16号染色体上具有两个珠蛋白基因,如图A所示。地中海贫血的发病程度与珠蛋白基因缺失数有关。若缺失3个珠蛋白基因,则导致溶血性贫血(HbH);若4个珠蛋白基因均缺失,则导致胎儿死亡(Barts);其余情况表现型均正常。图B为两个地中海贫血症(Barts病和HbH病)的家系系谱图。
(1)根据题意,表现型正常的人具有__________个珠蛋白基因
(2)下列关于缺失珠蛋白基因的16号染色体可能的遗传路径分析正确的是__________。
A. 从Ⅰ-2体细胞遗传至Ⅱ-3初级精母细胞
B. 从Ⅰ-1次级精母细胞遗传至Ⅱ-3胚胎细胞
C. 从Ⅱ-3精原细胞遗传至Ⅲ-1胚胎细胞
D. 从Ⅰ-2第一极体遗传至Ⅱ-3体细胞
(3)根据题意推测,III-1细胞中缺失2个珠蛋白基因的16号染色体来自于第一代的__________。
(4)理论上推测,II-3和Ⅱ-4生出患HbH病孩子的概率为__________。
一般情况下,当生殖细胞中存在结构缺失的染色体时,往往不能参与受精。研究发现,缺失珠蛋白基因的16号染色体能够遗传与细胞中的端粒及端粒酶有关。端粒位于染色体末端,主要由特定的DNA重复序列(TTAGGG)与蛋白质构成。当染色体因为缺失基因而变短时,端粒酶能以RNA为模板,不断合成端粒重复序列,维持染色体的长度。
(5)据题意推测,端粒酶的作用类似于__________酶,其模板RNA序列为__________。
(6)研究发现,体细胞和生殖细胞中端粒酶基因的表达情况有所不同。根据以上信息推测,亲代缺失珠蛋白基因的16号染色体能够遗传给子代的可能原因。__________样品
乳酸浓度(μg/mL)
乙酰胆碱浓度(μg/mL)
乙酰胆碱酯酶浓度(μg/mL)
左腿样品
0.506
0.784
0.430
右腿样品
0.421
0.364
0.430
P
F₁
F₁自交得F₂
甲与乙杂交
全部可育
可育株:雄性不育株=13:3
相关试卷
这是一份吉林省长春市东北师范大学附属中学2024-2025学年高三上学期第二次摸底考试生物学试题(含答案),共12页。
这是一份吉林省长春市东北师大附中2024届高三上学期二模试题生物(Word版附解析),共35页。试卷主要包含了单项选择题,不定项选择题,非选择题等内容,欢迎下载使用。
这是一份2024长春东北师大附中高一上学期期中考试生物含解析,共54页。试卷主要包含了回答非选择题时,请使用0等内容,欢迎下载使用。

