所属成套资源:20241月普通高等学校招生全国统一考试适应性测试(九省联考)(高三)及答案(九科)
20241月普通高等学校招生全国统一考试适应性测试(九省联考)生物试题(适用地区:黑龙江)含解析
展开
这是一份20241月普通高等学校招生全国统一考试适应性测试(九省联考)生物试题(适用地区:黑龙江)含解析,文件包含2024年1月普通高等学校招生全国统一考试适应性测试九省联考生物试题适用地区黑龙江解析docx、2024年1月普通高等学校招生全国统一考试适应性测试九省联考生物试题适用地区黑龙江docx等2份试卷配套教学资源,其中试卷共36页, 欢迎下载使用。
注意事项:1.答题前,考生先将自己的姓名、准考证号码填写清楚,将条形码准确粘贴在考生信息条形码粘贴区。
2.选择题必须使用2B铅笔填涂;非选择题必须使用0.5毫米黑色字迹的签字笔书写,字体工整、笔迹清楚。
3.请按照题号顺序在答题卡各题目的答题区域内作答,超出答题区域书写的答案无效;在草稿纸、试卷上答题无效。
4.作图可先使用铅笔画出,确定后必须用黑色字迹的签字笔描黑。
5.保持卡面清洁,不要折叠,不要弄破、弄皱,不准使用涂改液、修正带、刮纸刀。
一、选择题:本题共15小题,每小题2分,共30分。在每小题给出的四个选项中,只有一项符合题目要求。
1. 有机物分子参与生物体的结构组成,也参与生命活动的调节。下列叙述正确的是( )
A. 糖类物质不参与细胞间的信息传递B. 固醇类物质不参与细胞结构的组成
C. 基因的表达会受环境因素的影响D. 改变二硫键不影响蛋白质的空间结构
【答案】C
【解析】
【分析】1、脂质的种类及其功能:(1)脂肪:储藏能量,缓冲压力,减少摩擦,保温作用;(2)磷脂:是细胞膜、细胞器膜和细胞核膜的重要成分;(3)固醇:胆固醇,细胞膜的重要成分,与细胞膜的流动性有关;性激素,促进生殖器官的生长发育,激发和维持第二性征及雌性动物的性周期;维生素D:促进动物肠道对钙磷的吸收,调节钙磷的平衡。
2、糖蛋白:细胞膜的外表,由细胞膜上的蛋白质与多糖结合形成的糖蛋白,具有细胞识别、保护和润滑等功能。
【详解】A、细胞膜上由糖类和蛋白质构成的糖蛋白,具有识别作用,能参与细胞间的信息传递,A错误;
B、固醇包括胆固醇、性激素和维生素D,其中胆固醇是构成动物细胞膜的重要成分,B错误;
C、基因的表达会受环境因素的影响,如植物由于光敏色素的存在,使得其能够感受到光照的变化,光照又能调节植物体内有关基因的表达,进而调节植物的生命活动,C正确;
D、蛋白质中二硫键的断裂会导致其空间结构改变,进而使其功能改变,D错误。
故选C。
2. 下列关于植物激素功能的叙述,错误的是( )
A. 赤霉素促进细胞伸长,引起植株增高B. 乙烯促进果实脱落,不利于果实成熟
C. 脱落酸促进气孔关闭,降低植物蒸腾作用D. 油菜素内酯促进花粉管生长,增加结实率
【答案】B
【解析】
【分析】在植物的生长发育和适应环境变化的过程中,各种植物激素并不是孤立地起作用,而是多种激素相互作用、共同调节,例如乙烯能促进果实成熟,赤霉素也能促进果实成熟。
【详解】A、赤霉素具有促进细胞伸长、促进种子萌发等功能,可以引起植株增高,A正确;
B、乙烯可以促进果实成熟,脱落酸促进果实脱落,B错误;
C、脱落酸可以促进花、果实等脱落也具有促进气孔关闭的作用,C正确;
D、油菜素内酯可以促进花粉管的生长,促进种子形成,进而可增加结实率,D正确。
故选B。
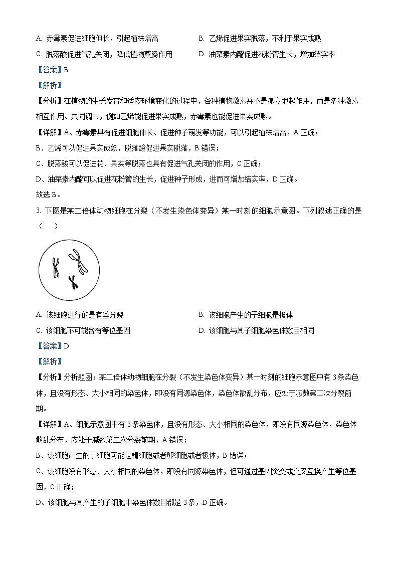
3. 下图是某二倍体动物细胞在分裂(不发生染色体变异)某一时刻的细胞示意图。下列叙述正确的是( )
A. 该细胞进行的是有丝分裂B. 该细胞产生的子细胞是极体
C. 该细胞不可能含有等位基因D. 该细胞与其子细胞染色体数目相同
【答案】D
【解析】
【分析】分析题图:某二倍体动物细胞在分裂(不发生染色体变异)某一时刻的细胞示意图中有3条染色体,且没有形态、大小相同的染色体,即没有同源染色体,染色体散乱分布,应处于减数第二次分裂前期。
【详解】A、细胞示意图中有3条染色体,且没有形态、大小相同的染色体,即没有同源染色体,染色体散乱分布,应处于减数第二次分裂前期,A错误;
B、该细胞产生的子细胞可能是精细胞或者卵细胞或者极体,B错误;
C、该细胞没有形态、大小相同的染色体,即没有同源染色体,但可通过基因突变或交叉互换产生等位基因,C正确;
D、该细胞与其产生的子细胞中染色体数目都是3条,D正确。
故选D。
4. 蜂兰花释放信息素,吸引雄长脚蜂与其“交配”,以提高授粉效率。下列叙述错误的是( )
A. 蜂兰花的适应性是定向突变的结果
B. 蜂兰花通过信息传递促进自身种群的繁衍
C. 蜂兰花进化的原材料来源于突变与基因重组
D. 自然选择导致与释放信息素相关基因的基因频率定向改变
【答案】A
【解析】
【分析】达尔文提出的自然选择学说对生物的进化和适应的形成作出了合理的解释。他认为适应的来源是可遗传的变异,适应是自然选择的结果。
2、生物进化的基本单位是种群,生物进化的原材料是可遗传变异,可遗传变异可遗传变异分为基因突变、基因重组和染色体变异,染色体变异和基因突变统称为突变;生物进化的标志是基因频率的定向改变。
【详解】A、适应的来源是可遗传的变异,适应是自然选择的结果,突变是不定向的,A错误;
B、蜂兰花释放信息素的目的是提高授粉效率,因此蜂兰花通过信息传递促进自身种群的繁衍,B正确;
C、可遗传变异提供了进化的原材料,可遗传变异分为基因突变、基因重组和染色体变异,染色体变异和基因突变统称为突变,因此蜂兰花进化的原材料来源于突变与基因重组,C正确;
D、在自然选择的作用下,种群的基因频率会发生定向改变,导致生物朝着一定的方向不断进化,故自然选择导致与释放信息素相关基因的基因频率定向改变,D正确。
故选A。
5. 下列关于生态系统稳定性的叙述,错误的是( )
A. 抵抗力稳定性和恢复力稳定性体现了负反馈机制
B. 澳洲天然林火后植被开始恢复,这是恢复力稳定性的作用
C. 食物网越复杂,其抵抗力稳定性越强、恢复力稳定性越弱
D. 冬季被马鹿轻微啃食的枝条春天便正常了,这是抵抗力稳定性的作用
【答案】D
【解析】
【分析】1、生态系统的稳定性包括抵抗力稳定性和恢复力稳定性:(1)抵抗力稳定性:生态系统抵抗外界干扰并使自身的结构和功能保持原状的能力;(2)恢复力稳定性:生态系统在遭到外界干扰因素的破坏以后恢复到原状的能力。
2、抵抗力稳定性和恢复力稳定性的关系:抵抗力稳定性的大小取决于该生态系统的生物物种的多少和营养结构的复杂程度,生物种类越多,营养结构越复杂,生态系统的抵抗力稳定性就越高;而恢复力稳定性则是生态系统被破坏后恢复原状的能力,恢复力稳定性的大小和抵抗力稳定性的大小往往存在着相反的关系。
【详解】A、负反馈调节机制是指生态系统遇到破坏或干扰后,对抗这种破坏或干扰,使生态系统恢复平衡的调节机制,抵抗力稳定性和恢复力稳定性都体现了负反馈调节,A正确;
B、澳洲天然林火后植被开始恢复,生态系统遭到破坏以后恢复原状的能力,属于恢复力稳定性的作用,B正确;
C、一般而言,生态系统的食物网越复杂,即营养结构越复杂,生态系统的抵抗力稳定性越强,相反,恢复力稳定性越弱,C正确;
D、冬季被马鹿轻微啃食的枝条春天又恢复正常了,这是恢复力稳定性的作用,D错误。
故选D。
6. 生境丧失和破碎是生物多样性降低的主要原因。下图显示一个爬行动物种群(图1)被设计中的高速公路和铁路隔离成相互孤立的a、b、c、d4个小种群(图2)的变化情况,道路不改变原生境和种群中的个体数量。下列叙述错误的是( )
A. 生境破碎是该物种生存面临的主要威胁
B. 隔离可导致每个小种群内基因频率发生改变
C. 道路设计应考虑为野生动物预留迁移的通道
D. 与原种群相比,每个孤立小种群的数量特征不变
【答案】D
【解析】
【分析】群的数量特征包括种群密度、出生率和死亡率、迁入率和死亡率、年龄结构和性别比列。
【详解】A、生境破坏是指由于人类活动或自然灾害等原因,导致一个生物的栖息地被分割成多个小块,使得生物种群被隔离,不利于生物的生存和繁殖,是该物种生存面临的主要威胁,A正确;
B、隔离会导致每个小种群内个体的不同基因型的比例出现差异,进而引起每个小种群内基因频率发生改变,B正确;
C、道路设计应考虑为野生动物预留迁移的通道,以减少对野生动物的影响,C正确;
D、与原种群相比,每个孤立小种群的数量特征会发生改变,种群的数量特征包括种群密度、出生率和死亡率、迁入率和死亡率、年龄结构和性别比列,隔离导致小种群之间不能进行自由交配,可能会影响出生率和迁入率率,从而改变种群的数量,D错误。
故选D。
7. 《本草纲目》记载,樱桃具有利脾、止泻的功效。樱桃中的槲皮素等酚类化合物具有抗氧化活性。我国已经利用组织培养技术繁育樱桃优良品种,满足人们食用和药用需要。下列叙述错误的是( )
A. 应用微型繁殖技术可获得大量樱桃脱毒苗
B. 可以选用樱桃幼嫩的芽原基和叶原基作外植体
C. 富含色氨酸的培养基有利于樱桃幼嫩的芽合成生长素
D. 应用樱桃细胞培养可工厂化生产初生代谢产物槲皮素
【答案】D
【解析】
【分析】植物细胞工程技术的应用:植物繁殖的新途径(微型繁殖、作物脱毒、人工种子)、作物新品种的培育(单倍体育种、突变体的利用)、细胞产物的工厂化生产。
【详解】A、应用微型繁殖技术采用茎尖作为外植体可获得大量樱桃脱毒苗,A正确;
B、由于芽原基和叶原基分裂能力旺盛,因而可以选用樱桃幼嫩的芽原基和叶原基作外植体,B正确;
C、生长素是由色氨酸经过一系列转变产生的,因此,用富含色氨酸的培养基有利于樱桃幼嫩的芽合成生长素,C正确;
D、应用樱桃细胞培养可工厂化生产次生代谢产物槲皮素,D错误。
故选D。
8. 鸡蛋表面污染的细菌会逐渐侵入蛋内,缩短鸡蛋保质期。对某地不同季节及不同养殖模式下生产的鸡蛋取样,按每克鸡蛋用1mL无菌生理盐水清洗鸡蛋表面,收集清洗液,培养计数结果如下表。下列叙述错误的是( )
A. 表中数据是对清洗液稀释1×10²倍后涂板获得的
B. 稀释涂布平板法得到的鸡蛋表面菌落数比实际数略少
C. 比较两种养殖模式可知鸡蛋表面的细菌主要来自环境
D. 冬季鸡舍更需要消毒以减少鸡蛋表面的细菌污染
【答案】A
【解析】
【分析】测定微生物数量的方法:①直接计数法:常用显微镜直接技术法,一般适用于纯培养悬浮液中各种单细胞菌体的计数。②间接计数法:常用稀释平板计数法,平板培养基上长出一个菌落就代表原待测样品中一个微生物个体。
【详解】A、按每克鸡蛋用1mL无菌生理盐水清洗鸡蛋表面,收集清洗液,因此表中数据不是对清洗液稀释1×10²倍后涂板获得的,A错误;
B、由于两个或更多的细胞可能聚集在一起形成一个菌落,因此稀释涂布平板法得到的鸡蛋表面菌落数比实际数略少,B正确;
C、半封闭式养殖模式下的鸡蛋表面菌落数明显高于全封闭式养殖模式,这说明环境中的细菌更容易污染鸡蛋表面,C正确;
D、从表中数据可以看出,冬季鸡蛋表面的菌落数明显高于夏季,这可能是因为冬季气温低,细菌更容易在鸡蛋表面生存和繁殖,因此需要加强消毒措施,D正确。
故选A。
9. 为探究H基因对肿瘤细胞M增殖能力的影响,分别将H基因和突变h基因过量表达的细胞M在含琼脂的半固体培养基中培养,检测细胞克隆(由单个细胞分裂形成的肉眼可见的细胞群)数量如下表,作为判断肿瘤细胞恶性程度的指标之一。下列叙述错误的是( )
注:“+”表示加入或过量表达;“-”表示未加入或无表达
A. 血清为细胞M的生长增殖提供了营养物质等天然成分
B. 克隆间相互离散,能有效避免克隆内细胞的接触抑制
C. H基因过量表达导致克隆数增加,说明其不是抑癌基因
D. 突变h基因过量表达,容易引起细胞M在体内分散和转移
【答案】B
【解析】
【分析】癌细胞的特征:
(1)具有无限增殖的能力;
(2)细胞形态结构发生显著变化;
(3)细胞表面发生改变,细胞膜上的糖蛋白等物质降低,导致细胞彼此间的黏着性减小,易于扩散转移;
(4)失去接触抑制。
【详解】A、在进行动物细胞培养时,培养液中通常需加入血清、血浆等一些天然成分,主要目的是为细胞提供促生长因子,以补充细胞生长和增殖过程中所需的营养物质,A正确;
B、形成的肉眼可见的细胞群过程中发生了基因突变,则可能不会出现接触抑制现象,B错误;
C、原癌基因负责调节细胞周期,控制细胞生长和分裂的过程,抑癌基因主要是阻止细胞不正常的增殖,原癌基因突变使相应的基因产物过量表达可引起细胞癌变,因此H基因的过量表达导致克隆数增加,说明其不是抑癌基因,C正确;
D、突变h基因过量表达,导致细胞克隆数量增多,容易引起细胞M在体内分散和转移,D正确。
故选B。
10. 胚胎工程等生物技术促进了具有优良性状和经济价值的动物快速繁育与应用。下列叙述错误的是( )
A. 克隆珍稀野生动物,可使用体细胞核移植结合胚胎工程技术
B. 胚胎分割技术可增加移植胚胎数目,还可产生遗传性状相同的后代
C. 为提高体外受精成功率,新采集的精子应直接用于体外受精
D. 动物胚胎移植前,控制胚胎性别比例可降低后代的伴性遗传病发病率
【答案】C
【解析】
【分析】胚胎移植的意义:大大缩短了供体本身的繁殖周期,充分发挥雌性优良个体的繁殖能力。
【详解】A、克隆珍稀野生动物,可使用体细胞核移植结合胚胎工程技术,该过程实现了濒危动物的保护,A正确;
B、胚胎分割技术属于无性繁殖技术,因而可产生遗传性状相同的后代,B正确;
C、为提高体外受精成功率,新采集的精子应需要经过获能培养才能受精,C错误;
D、伴性遗传往往表现与性别有关,因此可根据患病动物的特征,在动物胚胎移植前,控制胚胎性别比例可降低后代的伴性遗传病发病率,D正确。
故选C。
11. 华丽硫珠菌是在红树林浅滩中新发现的一种细菌,单个细胞最长可达2cm,其生长的环境富含硫化物。该细菌形态、结构和部分生理过程如下图。下列叙述错误的是( )
A. 该菌基因的转录和翻译都发生在膜囊P内
B. 大膜囊结构类似植物细胞的液泡可保持菌体形态
C. 细胞内外硫元素状态表明该菌参与生态系统的硫循环
D. 大肠杆菌的遗传物质也存在于类似膜囊P的结构中
【答案】D
【解析】
【分析】真核细胞和原核细胞的比较
【详解】A、膜囊P包含该菌全部遗传物质以及核糖体,因此该菌基因的转录和翻译都发生在膜囊P内,A正确;
B、从形态结构看,大膜囊结构类似于中央液泡,它的存在使细胞质紧贴细胞壁,有利于保持菌体形态,B正确;
C、华丽硫珠菌生长的环境富含硫化物,该菌内含有硫颗粒,表明该菌参与生态系统的硫循环,C正确;
D、大肠杆菌的遗传物质存在于拟核中,不存在于类似膜囊P的结构中,D错误。
故选D。
12. 有人食用低钠盐(添加一定量的KCl以减少NaCl的比例)替代传统食盐,在口感基本不变的情况下减少Na⁺的摄入。下列叙述正确的是( )
A. 为保持心肌正常兴奋性需要食用低钠盐补充K⁺
B. 细胞内液渗透压主要依赖从食盐中摄入的Na⁺和Cl⁻
C. 食盐摄入不足时肾上腺分泌醛固酮增多促进Na⁺的重吸收
D. 过量摄入低钠盐会抑制下丘脑合成和垂体释放抗利尿激素
【答案】C
【解析】
【分析】内环境的理化性质主要包括渗透压、pH和温度,其中血浆渗透压的大小主要与无机盐、蛋白质的含量有关。在组成细胞外液的各种无机盐离子中,含量上占有明显优势的是Na+和Cl-,细胞外液渗透压的90%来源于Na+和Cl-。
【详解】A、钠离子内流可形成动作电位,维持细胞的兴奋性,因此为保持心肌正常兴奋性需要食用低钠盐补充Na⁺,A错误;
B、钾离子主要维持细胞内液渗透压,因此细胞内液渗透压主要依赖从食盐中摄入的K⁺,B错误;
C、食盐摄入不足时会导致血钠降低,肾上腺分泌醛固酮增多,促进肾小管和集合管对Na⁺的重吸收,C正确;
D、过量摄入低钠盐会导致血浆渗透压升高,促进下丘脑合成和垂体释放抗利尿激素增加,抗利尿激素促进肾小管和集合管对水分的重吸收,使尿量减少,细胞外液渗透压降低,D错误。
故选C。
13. 某植物只有在光照长度≤14h/日才能开花,决定该植物开花的不是光照时长而是连续的黑暗时长。为探究光对该植物开花的影响,进行了如下实验,能够开花的实验组有( )
A. ①④B. ①②③C. ②③D. ①②③④
【答案】C
【解析】
【分析】1、“长日照植物”:在日照时间长于临界日长时才能开花的植物,而且光照时间越长,开花越早。
2、短日照植物:只有当日照长度短于其临界日长时才能开花植物。在一定范围内,暗期越长,开花越早。
【详解】①光照7小时,黑暗5分钟,然后再黑暗10小时,总的黑暗时间为10小时5分钟,没有超过14小时,所以该植物不能开花。②黑暗5小时,照光5分钟,然后再黑暗10小时,总的黑暗时间为15小时,超过了14小时,所以该植物能开花。③黑暗6小时,照光5分钟,然后再黑暗12小时,总的黑暗时间为18小时,超过了14小时,所以该植物能开花。④光照6小时,黑暗5分钟,然后再黑暗12小时,总的黑暗时间为12小时5分钟,没有超过14小时,所以该植物不能开花。故只有实验组②③的处理方式能够使该植物开花。②③能开花,ABD错误,C正确。
故选C。
14. 环境DNA(eDNA——环境中的总DNA)技术在鱼类生态学中应用的基本方法是:从目标水体环境(如池塘)中获得eDNA,对鱼类科、属、种等的特定核酸序列扩增、定量和测序。应用该技术理论上不易实现的是( )
A. 外来物种入侵的监测B. 种群年龄结构的建立
C. 两个种群密度的比较D. 两个物种生物量的比较
【答案】B
【解析】
【分析】据题干信息可知:eDNA技术是指从环境样品(土壤、沉积物和水体等)中直接提取DNA片段后利用测序技术进行定性或定量分析的方法,eDNA技术具有高灵敏、低成本、无损伤、快捷方便等优点,应用前景广泛,能用于物种多样性的研究、某种鱼类的食性分析、濒危物种的调查等。
【详解】A、如果某环境中出现了外来物种,从目标水体环境(如池塘)中获得eDNA并扩增后,会发现有新类型的DNA出现,所以可以实现外来物种入侵的监测,A正确;
B、一个种群幼年个体、成年个体和老年个体的DNA是相似的,亲缘关系很近,无法通过该技术区分不同年龄段的个体,B错误;
C、该技术可以通过DNA来区分两个种群,并且通过扩增。定量测序后分析特点序列DNA的含量,进而分析两个种群的数量,C正确;
D、据题干知:提取eDNA后,对鱼类科、属、种等的特定核酸序列扩增、定量和测序,说明可以直接从环境样品中提取DNA并通过测序技术进行定性或定量的分析,因此可以用来检测某环境中两个物种的生物量,D正确。
故选B。
15. 下图家系中的眼病是一种伴X染色体隐性遗传病,若一个表型正常的女性(白化病携带者,父母无眼病,而弟弟患此眼病)与家系中Ⅱ-3结婚,生育的女孩同时患这两种病的几率为( )
A. 1/48B. 1/24C. 1/12D. 1/6
【答案】B
【解析】
【分析】眼病是一种伴X染色体隐性遗传病,假设基因B/b控制,则患者为XbXb、XbY,正常的基因型为XBXB、XBXb、XBY。
【详解】一个表型正常的女性(白化病携带者,父母无眼病,而弟弟患此眼病),弟弟患眼病关于眼病的基因型为XbY,其父母的基因型为XBXb、XBY,则该女性的基因型为1/2XBXB、1/2XBXb;白化病为常染色体上的隐性遗传病,假设由基因A/a控制,则该女性的基因型为Aa。家系中Ⅱ-3患眼病则基因型为XbY,Ⅱ-1患白化病,则Ⅰ-1和Ⅰ-2的基因型为Aa、Aa,Ⅱ-3不患白化病,则基因型为1/3AA、2/3Aa。生育的女孩患眼病的概率为(1/2×1/2=1/4),生育女孩患白化病的概率为(2/3×1/4=1/6),生育的女孩同时患这两种病的几率为1/4×1/6=1/24,故ACD错误,B正确;
故选B。
二、选择题:本题共5小题,每小题3分,共15分。在每小题给出的四个选项中,有一项或多项符合题目要求。全部选对得3分,选对但不全得1分,有选错得0分。
16. 植物体内的多聚半乳糖醛酸酶可将果胶降解为半乳糖醛酸,能促进果实的软化和成熟脱落。为探究该酶的特性,进行以下4组实验,条件及结果如下表。下列叙述正确的是( )
注:“+”表示存在和量的多少,“-”表示无。①~③组在常温下实验
A. 由①④组可知,自变量为温度,因变量为半乳糖醛酸的量
B. 由①②③组可知,多聚半乳糖醛酸酶的活性受离子影响
C. 该实验说明,喷施Mn²⁺制剂可缩短果实成熟期
D. 该实验证明,多聚半乳糖醛酸酶不具有专一性
【答案】BC
【解析】
【分析】1、酶是由活细胞产生的具有催化活性的有机物,其中大部分是蛋白质、少量是RNA。
2、酶的特性.①高效性:酶的催化效率大约是无机催化剂的107~1013倍。
②专一性:每一种酶只能催化一种或者一类化学反应。
③酶的作用条件较温和:在最适宜的温度和pH条件下,酶的活性最高;温度和pH偏高或偏低,酶的活性都会明显降低。
【详解】A、由①④组条件只有温度不同,自变量为温度,因变量为多聚半乳糖醛酸酶的活性,检测指标为半乳糖醛酸的量,A错误;
B、由①②③条件为离子不同,因变量为半乳糖醛酸的量,表明多聚半乳糖醛酸酶的活性受离子影响,B正确;
C、喷施Mn²⁺制剂,半乳糖醛酸增多,能促进果实的软化和成熟脱落,缩短果实成熟期,C正确;
D、多聚半乳糖醛酸酶具有专一性,D错误。
故选BC。
17. 研究发现,给患有社交障碍的实验小鼠饲喂某种益生菌(L),可以促进下丘脑中催产素的合成从而缓解症状。催产素可作为神经递质,在社交活动时释放,增强突触后神经元的兴奋性并促进多巴胺释放。若阻断肠道到脑干的传入神经,饲喂L不再促进催产素合成。下列叙述正确的是( )
A. L促进催产素合成属于条件反射
B. L通过多巴胺调节小鼠社交时的愉悦情绪
C. 神经元兴奋性增强是细胞外Na⁺浓度升高的结果
D. 特异性催产素受体抑制剂可缓解小鼠的社交障碍
【答案】B
【解析】
【分析】分析题干信息:益生菌(L)的刺激促进下丘脑中催产素的合成,催产素增强突触后神经元的兴奋性并促进多巴胺释放,从而缓解社交障碍的症状。
【详解】A、L促进催产素合成不是需要通过学习和训练而形成的反射,A错误;
B、益生菌(L)促进催产素合成,催产素增强神经元的兴奋性并促进多巴胺释放,从而缓解社交障碍的症状,B正确;
C、催产素的释放增强了突触后神经元的兴奋性,而不是细胞外Na⁺浓度升高的结果,C错误;
D、特异性催产素受体抑制剂可抑制催产素发挥作用,不能缓解小鼠的社交障碍,D错误。
故选B。
18. 为保障粮食安全,我国科研人员以富含纤维素的农业残渣(秸秆)为原料,利用基因工程改造面包酵母使其表面携带相关酶,可同时高效生产人工淀粉和单细胞蛋白。部分生产工艺如下图,下列叙述正确的是( )
注:酵母增殖的适宜温度为28~32℃,适宜pH为4.0~5.0;酵母发酵的适宜温度为24~35℃,适宜pH为5.0~5.8
A. 面包酵母的增殖能促进纤维二糖水解及淀粉合成
B. 生产单细胞蛋白时选择26℃、pH5.5的条件为宜
C. 本生产过程最宜在不加通气和搅拌的啤酒发酵罐中进行
D. 生产前培养基高压蒸汽灭菌的条件可为121℃、20min
【答案】AD
【解析】
【分析】分析图中过程,可知改造的面包酵母表面携带帮助纤维二糖水解和淀粉合成的酶,通过其繁殖可以协助利用纤维素合成人工淀粉。
【详解】A、面包酵母表面携带促进纤维二糖水解的酶和促进淀粉合成的酶,因此其增殖能促进纤维二糖水解及淀粉合成,A正确;
B、生产单细胞蛋白需要令酵母菌增殖,适宜温度为28~32℃,适宜pH为4.0~5.0,B错误;
C、本生产过程要使面包酵母增殖,应当在有氧环境下进行,C错误;
D、在121℃、100kPa条件下处理15~30min,将培养基彻底灭菌,以避免培养基上的微生物影响实验结果,D正确。
故选AD。
19. 物种多样性受多种因素的影响,可用“物种多样性指数=1-随机取样的两个个体属于同一物种的概率(数值越大物种多样性越高)”来计算。下列叙述错误的是( )
A. 不同物种的种群大小一定不会对物种多样性指数产生影响
B. 若两个群落的物种数相同,那么两者的物种多样性一定相同
C. 森林生态系统物种多样性的高低与森林虫害的扩散有关系
D. 物种多样性随纬度的增高而增高,随海拔的增高而降低
【答案】ABD
【解析】
【分析】根据“物种多样性指数=1-随机取样的两个个体属于同一物种的概率”可知,物种多样性指数=1-每个物种的个体数与整个群落个体数比值的平方的和,即1−(Ni/N)2,式中Ni为第i个物种个体数,s为物种的数目,N为所有物种个体总数。故群落中物种数越多,各物种个体数分配越均匀,物种多样性指数越高。
【详解】A、根据题意,若存在占比较大的种群时,即各物种个体数分配不均匀,物种多样性指数会变小,故不同物种的种群大小可能对物种多样性指数产生影响,A错误;
B、根据题意,若两个群落的物种数相同,但两个群落物种个体数分配不均匀,则两者的物种多样性不一定相同,B错误;
C、森林生态系统物种多样性越高,抵抗力稳定性越高,森林虫害就越难以扩散,反之森林虫害则越容易扩散,C正确;
D、物种多样性随纬度的增高而降低,随海拔的增高而降低,D错误。
故选ABD。
20. 分析生物染色体组的倍性时,将普通小麦(2n=42)、二粒小麦(2n=28)、一粒小麦(2n=14)、粗山羊草(2n=14)进行如下杂交,F₁杂合子在减数分裂Ⅰ中四分体的数目如下表。下列叙述正确的是( )
A. 一粒小麦和粗山羊草杂种的四分体数为7
B. 用秋水仙素处理一粒小麦后可以获得二粒小麦
C. 普通小麦的卵细胞中含有21条非同源染色体
D. 低温处理二粒小麦和粗山羊草的不育杂种可得到普通小麦
【答案】CD
【解析】
【分析】 减数分裂过程:①细胞分裂前的间期:细胞进行DNA复制;②MI前期:同源染色体联会,形成四分体,形成染色体、纺锤体,核仁核膜消失,同源染色体非姐妹染色单体可能会发生交叉互换;③MI中期:同源染色体着丝粒对称排列在赤道板两侧;④MI后期:同源染色体分离,非同源染色体自由组合,移向细胞两极;⑤MI末期:细胞一分为二,形成次级精母细胞或形成次级卵母细胞和第一极体;⑥MII前期:次级精母细胞形成纺锤体,染色体散乱排布;⑦MII中期:染色体着丝粒排在赤道板上;⑧MII后期:染色体着丝粒分离,姐妹染色单体移向两极;⑨MII末期:细胞一分为二,次级精母细胞形成精细胞,次级卵母细胞形成卵细胞和第二极体。
【详解】A、一粒小麦(2n=14)×二粒小麦(2n=28)杂交后代在减数分裂过程中出现7个四分体,说明一粒小麦配子和二粒小麦配子有7对同源染色体,但二粒小麦(2n=28)×粗山羊草(2n=14)杂交后代减数分裂不出现四分体,说明二粒小麦和粗山羊草不存在同源染色体,则一粒小麦和粗山羊草也不存在同源染色体,两者杂种的四分体数为0,A错误;
B、一粒小麦(2n=14)×二粒小麦(2n=28)杂交后代在减数分裂过程中出现7个四分体,说明二粒小麦的配子(n=14)和一粒小麦(n=7)的配子有7对同源染色体,二粒小麦的配子中还有7条与一粒小麦非同源的染色体,因此用秋水仙素处理一粒小麦后不可以获得二粒小麦,B错误;
C、普通小麦(2n=42)经过减数分裂得到的卵细胞染色体数目只有体细胞的一半,减数分裂过程中同源染色体发生分离,则普通小麦的卵细胞中含有21条非同源染色体,C正确;
D、低温处理二粒小麦(2n=28)和粗山羊草(2n=14)的不育杂种(染色体数=14二粒小麦+7粗山羊草)可使得染色体加倍(染色体数=28二粒小麦+14粗山羊草),当该个体分别与二粒小麦和粗山羊草杂交时,获得与表格相同的结果,因此通过这个方法可以获得普通小麦,D正确。
故选CD。
三、非选择题:本题共5小题,共55分。
21. 为探究某植物生长所需适宜光照,在不同光照条件下,测得该植物叶片的呼吸速率、净光合速率和叶绿素含量如下图所示。回答下列问题:
注:自然光下用遮阳网遮光,透过的光占自然光的百分数为透光率(%)
(1)图1表明,植物叶片在透光率25%~75%内,呼吸速率随透光率降低而下降,可能的原因是___________;在线粒体中,___________经过一系列化学反应与氧结合形成水,催化这一反应过程的酶分布在___________。
(2)据图可知,在25%透光率下叶片固定二氧化碳的速率是___________µml·m-1·s-1。
(3)根据上述结果,初步判断最适合该植株生长的透光率是___________,依据是___________。
(4)图3中50%、75%透光率下植物叶片中叶绿素含量不同,设计实验验证这种差异(简要写出实验思路和预期结果)_________。
【答案】21. ①. 通过降低叶片呼吸速率以减少自身消耗以确保自身有机物正常积累量,从而保证自身正常生长。 ②. [H] ③. 线粒体内膜
22. 7.5 23. ①. 75% ②. 此透光率下净光合速率最高,有机物的积累量最多
24. 实验思路:取等量的50%、75%透光率下植物叶片若干,分为甲乙两组,分别提取两组叶片中的叶绿素,并比较两组中叶绿素的含量。
预期结果:75%透光率的组内叶片中叶绿素的含量高于50%透光率的组内叶片中叶绿素的含量。
【解析】
【分析】有氧呼吸全过程:第一阶段:在细胞质基质中,一分子葡萄糖形成两分子丙酮酸、少量的[H]和少量能量,这一阶段不需要氧的参与。第二阶段:丙酮酸进入线粒体的基质中,分解为二氧化碳、大量的[H]和少量能量。第三阶段:在线粒体的内膜上,[H]和氧气结合,形成水和大量能量,这一阶段需要氧的参与。
【小问1详解】
植株在遮光环境下通过降低叶片呼吸速率以减少自身消耗以确保自身有机物正常积累量,从而保证自身正常生长。在线粒体中,有氧呼吸第一阶段和第二阶段产生的[H]和氧气结合,形成水和大量能量,此过程为有氧呼吸的第三阶段,在线粒体内膜进行,所以催化这一反应过程的酶分布在线粒体内膜。
【小问2详解】
据图可知,在25%透光率下叶片固定二氧化碳的速率是总光合速率=净光合速率+呼吸速率=6+1.5=7.5µml·m-1·s-1。
【小问3详解】
根据上述结果,初步判断最适合该植株生长的透光率是75%,依据是此透光率下净光合速率最高,有机物的积累量最多。
【小问4详解】
实验思路:取等量的50%、75%透光率下植物叶片若干,分为甲乙两组,分别提取两组叶片中的叶绿素,并比较两组中叶绿素的含量。
预期结果:75%透光率的组内叶片中叶绿素的含量高于50%透光率的组内叶片中叶绿素的含量。
22. 河流不仅是生物多样性丰富的区域,还是生态系统中连通山、水、林、田、湖的重要纽带,对维持流域生态安全具有重要意义。回答下列问题:
(1)当过多的N、P等元素从陆地生态系统进入河流水体后会导致水体___________,出现水华现象。
(2)河流生态系统中的植物、动物组成了复杂的食物网,能量在营养级之间流动过程中逐级___________;在物质循环和能量流动的过程中,物质与能量的关系表现为___________。
(3)河岸带是陆地生态系统和水域生态系统的生态过渡区。
①随着降雨量的季节性变化,河岸带植被体现出明显的季节性特征,群落的___________会发生相应变化。
②河岸带生物多样性的间接价值主要体现在调节生态系统的功能方面,还体现在能促进生态系统中___________、___________等方面。
③生态修复工程是重新恢复生态功能的技术。下图是河岸修复常见的两种模式,根据河岸生态特点和其生态功能,应选择模式___________,其理由是___________。
【答案】22. 富营养化
23. ①. 递减 ②. 物质是能量的载体,能量是物质循环的动力
24. ①. 外貌和结构 ②. 基因流动 ③. 协同进化 ④. A ⑤. 与模式B相比较,能够更好地体现群落的垂直结构和水平结构,生物的种类较多,营养结构较复杂,其自我调节能力较强,抵抗力稳定性较高。
【解析】
【分析】群落的季节性是指由于阳光、温度和水分等随季节而变化,群落的外貌和结构也会随之发生有规律的变化。
生物多样性的间接价值主要体现在调节生态系统的功能方面,还体现在能促进生态系统中基因流动、协同进化等方面。
【小问1详解】
当过多的N、P等元素从陆地生态系统进入河流水体后,会导致水体出现富营养化,出现水华现象。
【小问2详解】
能量在营养级之间是逐级递减;物质循环和能量流动的关系是:物质是能量的载体,能量是物质循环的动力。
【小问3详解】
①由于阳光、温度和水分等随季节而变化,群落的外貌和结构也会随之发生有规律的变化,成为群落的季节性。随着降雨量的季节性变化,河岸带植被体现出明显的季节性特征,群落的外貌和结构也会发生相应的变化。
②河岸带生物多样性的间接价值主要体现在调节生态系统的功能方面,还体现在能促进生态系统中基因流动、协同进化等方面。
③根据河岸生态特点和其生态功能,应选择模式A,原因是与模式B相比较,能够更好地体现群落的垂直结构和水平结构,生物的种类也较多(物种丰富度高),营养结构较复杂,其自我调节能力较强,抵抗力稳定性较高。
23. Graves病和桥本甲状腺炎是甲状腺激素水平异常的两种疾病,其主要发病机制如下图所示。回答下列问题:
(1)TSH受体抗体、TG蛋白抗体是诊断这两种病的主要指标,这类抗体的产生是因为___________细胞都特异性识别了自身抗原,这两种疾病是由免疫系统的___________功能异常所致。
(2)据图可知,同一抗体不仅能结合抗原,还能结合___________细胞。
(3)NK细胞的功能与___________淋巴细胞的相似,但两者也有差异,NK细胞的功能特点是___________(答出一项即可)。
(4)甲~丁4位成年人血清检验的部分结果见下表。
①这4位成年人中___________可能患有Graves病。
②甲的激素水平异常的原因是___________。
③人体内甲状腺激素分泌的调节依赖于___________轴。
(5)下表中能治疗桥本甲状腺炎的药物是___________(填字母)。
A. AB. BC. CD. D
【答案】(1) ①. B细胞、辅助性T细胞和记忆B细胞 ②. 免疫自稳 (2)NK细胞
(3) ①. 细胞毒性T ②. 参与非特异性免疫;杀伤靶细胞不受细胞表面受体限制
(4) ①. 丁 ②. NK细胞杀伤甲状腺细胞 ③. 下丘脑—垂体—甲状腺 (5)BC
【解析】
【分析】由图可知,Graves病患者,TSH受体抗体与甲状腺TSH受体结合,导致甲状腺激素增多。桥本甲状腺炎患者,TG蛋白抗体与甲状腺细胞和NK细胞融合,NK细胞杀伤甲状细胞。
【小问1详解】
在体液免疫中,B细胞、辅助性T细胞和记忆B细胞具有特异性识别抗原能力。图中抗体与自身细胞受体结合形成疾病为自身免疫病,免疫系统的免疫自稳功能异常,容易发生自身免疫病。
【小问2详解】
图中可以看到TG蛋白抗体既与甲状腺TG蛋白结合又与NK细胞结合。
【小问3详解】
NK细胞杀伤甲状腺细胞与细胞毒性T细胞裂解靶细胞过程相似。图中NK细胞借助TG蛋白杀伤甲状腺细胞,不受细胞表面受体限制。
【小问4详解】
丁血清中含有TSH受体抗体和游离甲状腺激素偏高,故可能患有Graves病。甲TG蛋白抗体偏高可使NK细胞杀伤甲状腺细胞导致甲状腺激素水平异常。人体内甲状腺激素分泌的调节依赖于下丘脑—垂体—甲状腺轴。
【小问5详解】
桥本甲状腺炎是NK细胞杀伤甲状腺细胞引起的,减少甲状腺细胞数量可减弱炎症,甲状腺细胞数量减少导致甲状腺激素减少,故替代甲状腺激素。
故选BC。
24. 木材的材质与木质素含量有密切的关系,用木质素含量低的木材造纸能减少废料和污染。下图为木质素合成的部分代谢途径。回答下列问题:
(1)某树种的木质素含量正常与木质素含量低是一对相对性状,现有该树种木质素含量低的三个突变体,是上图中三个酶对应的常染色体单基因纯合突变所致。三个突变体两两杂交,F₁的木质素含量都正常,说明三个突变体都是等位基因突变成为___________性基因。上述突变体木质素含量低是因为相应的酶失去功能,说明基因通过控制___________,进而控制木质素含量这一性状。
(2)为了探究这三对基因的位置关系,将三对基因均杂合的个体自交(不发生突变和互换),观察并统计子代表型及比例。
①若子代中木质素含量低的比例为5/8,用A/a、B/b、D/d表示基因,在该杂合子染色体上标出基因位置(如图)。___________
②若子代中木质素含量低的纯合子比例是___________,则三对基因位于三对非同源染色体上。
(3)木质素的合成有多条途径。利用基因组编辑技术,改变木质素合成相关酶基因可降低该树种的木质素含量,说明基因组编辑可通过碱基的___________,使酶基因碱基序列发生变化。与单基因被编辑的个体相比,多基因被编辑的个体木质素含量更低,原因是___________。
【答案】24. ①. 隐 ②. 酶的合成,来控制代谢过程
25. ①. (合理即可) ②. 7/64
26. ①. 增添、缺失、替换 ②. 多基因被编辑的个体可以阻断更多木质素的合成途径
【解析】
【分析】基因自由组合定律:位于非同源染色体上的非等位基因的分离或组合是互不干扰的;在减数分裂过程中,同源染色体上的等位基因彼此分离的同时,非同源染色体上的非等位基因自由组合。
【小问1详解】
三个突变体两两杂交,F₁的木质素含量都正常,说明三个突变体都是等位基因突变成为隐性基因,杂交后代为木质素含量都正常的显性杂合子。上述突变体木质素含量低是因为相应的酶失去功能,说明基因通过控制酶的合成来控制代谢过程,进而控制木质素含量这一性状。
【小问2详解】
根据上一问可推知,任意一对等位基因隐性纯合都会体现出木质素含量低的隐性性状,当A与b连锁,a与B连锁,Cc位于另一对同源染色体上时,可求出木质素含量低=1-1/2AaBb×3/4C_=5/8,如图所示:
当三对基因位于三对非同源染色体上,则子代中木质素含量低的纯合子比例=1/8子代所有纯合子-1/64AABBCC=7/64。
【小问3详解】
基因组编辑可通过碱基的增添、替换和缺失,使酶基因碱基序列发生变化。木质素的合成有多条途径,与单基因被编辑的个体相比,因为多基因被编辑的个体可以阻断木质素更多的合成途径,导致木质素含量更低。
25. 植物在高于胞内Na⁺浓度的环境下,SOS3和SOS2激活位于质膜上的转运蛋白SOS1,SOS1通过SOS信号通路与胞质内Na⁺结合并将其排出细胞外,维持其正常生命活动。回答下列问题:
(1)植物利用SOS信号通路将Na⁺排出细胞外,这种运输方式的特点是___________。
(2)通过基因工程在水稻中过量表达SOS1蛋白,以期增强水稻抗盐能力。
①为获得编码SOS1蛋白的基因,可提取野生型水稻总RNA,通过___________获得模板DNA,再经PCR获得SOS1基因片段。
②测序表明,SOSI基因编码序列含有3444个核苷酸,其中A+T含量占53%,模板链中C含量为26%,那么SOSl基因双链序列中G+C的含量为___________%。
③构建表达载体时,在下图所示载体含有的限制酶识别位点插入SOSI基因。序列分析发现SOSI基因内部有XbaI的识别序列,为使载体中SOSI基因和绿色荧光蛋白基因正确表达,应在SOSl基因两端分别添加___________两种限制酶的识别序列,将SOSI基因插入载体前,应选用___________两种限制酶对载体酶切。
(3)重组质粒转化水稻后,选取可发绿色荧光的植株,鉴定其抗盐能力是否增强,采取的操作是___________。
(4)若发现水稻中过量表达SOSI基因并不能明显提高其抗盐能力,从信号通路角度分析,可能的原因是___________。
【答案】(1)需要能量、需要载体
(2) ①. 逆转录 ②. 47 ③. Spe Ⅰ、EcR Ⅰ ④. Xba Ⅰ、EcR Ⅰ
(3)将转基因水稻和普通水稻种植于高于胞内Na⁺浓度的环境下,观察两种水稻的生长状况。
(4)过量表达SOSⅠ基因使转运蛋白SOS1含量增多,SOS1通过SOS信号通路将胞质内的Na⁺过多地排出细胞外,影响细胞本身对Na+的利用
【解析】
【分析】转运蛋白可以分为载体蛋白和通道蛋白两种类型:
(1)载体蛋白只容许与自身结合部位相适应分子或离子通过而且每次转运时都会发生自身构象的改变;
(2)通道蛋白只容许与自身通道的直径和形状相适配、大小和电荷相适宜的分子或离子通过。分子或离子通过通道蛋白时,不需要与通道蛋白结合。
【小问1详解】
由题干信息“在高于胞内Na⁺浓度的环境下,SOS1通过SOS信号通路与胞质内Na⁺结合并将其排出细胞外”可知,植物利用SOS信号通路将Na⁺排出细胞外是逆浓度梯度的运输,因此运输方式为主动运输,特点是需要转运蛋白,需要能量。
【小问2详解】
①为获得编码SOS1蛋白的基因,可提取野生型水稻总RNA,通过逆转录获得模板DNA,再经PCR获得SOSI基因片段。
②SOSI基因编码序列中A+T含量占53%,则G+C含量为47%。
③由图可知,荧光蛋白基因内部存在Spe Ⅰ和BamH Ⅰ两种限制酶切序列,因此对载体酶切时不能选择这两种酶,并且不能选择限制酶SmaⅠ,否者会导致载体中SOS1基因和绿色荧光蛋白基因不能正确表达,故选择Xba Ⅰ和EcR Ⅰ两种限制酶对载体酶切,由于SOS1基因内部有Xba I的识别序列,故不能选择限制酶Xba I对目的基因酶切,但需要目的基因有与载体相同的黏性末端,故可在SOSⅠ基因两端分别添加Spe Ⅰ和EcR Ⅰ两种限制酶两种限制酶的识别序列。
【小问3详解】
鉴定水稻抗盐能力是否增强,采取的操作是将转基因水稻和普通水稻种植于高于胞内Na⁺浓度的环境下,观察两种水稻的生长状况。
【小问4详解】季节
菌落数(个·g-1)
半封闭式养殖模式
全封闭式养殖模式
夏季
3.92×104
7.24×103
冬季
7.60×104
1.24×104
①
②
③
④
10%血清
-
+
+
+
H基因
-
-
+
-
突变h基因
-
-
-
+
细胞克隆数量(个)
5
9
15
27
比较项目
原核细胞
真核细胞
大小
较小
较大
主要区别
无以核膜为界限的细胞核,有拟核
有以核膜为界限的细胞核
细胞壁
除支原体外都有,主要成分是糖类和蛋白质
植物细胞有,主要成分是纤维素和果胶;动物细胞无;真菌细胞有,主要成分为多糖
生物膜系统
无生物膜系统
有生物膜系统
细胞质
有核糖体,无其他细胞器
有核糖体和其他细胞器
DNA存
在形式
拟核中:大型环状、裸露
质粒中:小型环状、裸露
细胞核中:DNA和蛋白质形成染色体
细胞质中:在线粒体、叶绿体中裸露存在
增殖方式
二分裂
无丝分裂、有丝分裂、减数分裂
可遗传变异方式
基因突变
基因突变、基因重组、染色体变异
实验组别
光照时长(h)
黑暗时长(h)
处理
①
14
10
在光照7h时,黑暗5min处理
②
14
10
在黑暗5h时,照光5min处理
③
12
12
在黑暗6h时,照光5min处理
④
12
12
在光照6h时,黑暗5min处理
①
②
③
④
果胶
+
+
+
+
多聚半乳糖醛酸梅
+
+
+
+
Ca²⁺
-
+
-
-
Mn²⁺
-
-
+
-
55℃
-
-
-
+
半乳糖醛酸
+
-
+++
++
亲本杂交组合
四分体数目(个)
一粒小麦×二粒小麦
7
二粒小麦×普通小麦
14
二粒小麦×粗山羊草
0
粗山羊草×普通小麦
7
游离甲状腺激素(pml·L-1)
TSH(mU·L⁻¹)
TSH受体抗体(IU·L⁻¹)
TG蛋白抗体(IU·L-1)
甲
5.60
122.43
2.15
1954.00
乙
36.60
23.85
0.23
83.00
丙
15.70
8.17
0.02
97.00
丁
60.40
0.02
368.56
161.00
正常范围
10.30~25.70
2.00~10.00
相关试卷
这是一份20241月普通高等学校招生全国统一考试适应性测试(九省联考)生物试题(适用地区:贵州)含解析,文件包含2024年1月普通高等学校招生全国统一考试适应性测试九省联考生物试题适用地区贵州原卷版docx、2024年1月普通高等学校招生全国统一考试适应性测试九省联考生物试题适用地区贵州含解析docx等2份试卷配套教学资源,其中试卷共24页, 欢迎下载使用。
这是一份20241月普通高等学校招生全国统一考试适应性测试(九省联考)生物试题(适用地区:安徽)含解析,文件包含2024年1月安徽省普通高等学校招生全国统一考试适应性测试九省联考生物试题docx、2024年1月安徽省普通高等学校招生全国统一考试适应性测试九省联考生物解析docx等2份试卷配套教学资源,其中试卷共27页, 欢迎下载使用。
这是一份20241月普通高等学校招生全国统一考试适应性测试(九省联考)生物试题(适用地区:贵州)含解析,文件包含2024年1月普通高等学校招生全国统一考试适应性测试九省联考生物试题适用地区贵州原卷版docx、2024年1月普通高等学校招生全国统一考试适应性测试九省联考生物试题适用地区贵州含解析docx等2份试卷配套教学资源,其中试卷共24页, 欢迎下载使用。

