所属成套资源:2024(九省联考)1月普通高等学校招生全国统一考试适应性测试(高三)(补充)及答案(九科)
20241月普通高等学校招生全国统一考试适应性测试(九省联考)生物试题(适用地区:贵州)含解析
展开
这是一份20241月普通高等学校招生全国统一考试适应性测试(九省联考)生物试题(适用地区:贵州)含解析,文件包含2024年1月普通高等学校招生全国统一考试适应性测试九省联考生物试题适用地区贵州原卷版docx、2024年1月普通高等学校招生全国统一考试适应性测试九省联考生物试题适用地区贵州含解析docx等2份试卷配套教学资源,其中试卷共24页, 欢迎下载使用。
注意事项:
1.答卷前,考生务必将自己的姓名、准考证号填写在答题卡上。
2.回答选择题时,选出每小题答案后,用2B铅笔把答题卡上对应题目的答案标号涂黑。如需改动,用橡皮擦干净后,再选涂其他答案标号。回答非选择题时,将答案写在答题卡上。写在本试卷上无效。
3.考试结束后,将本试卷和答题卡一并交回。
一、选择题:本题共16小题,每小题3分,共48分。在每小题给出的四个选项中,只有一项符合题目要求。
1. 鸡枞菌是贵州省常见的珍稀菌种。对鸡枞菌中蛋白质的氨基酸种类进行分析,测得所含的氨基酸有16种(甲硫氨酸只存在于菌盖)。下列叙述正确的是( )
A. 鸡枞菌的蛋白质发生变性可使肽键断裂
B. 鸡枞菌含组成人体蛋白质的全部氨基酸
C. 鸡枞菌的菌柄与菌盖蛋白质的种类相同
D. 鸡枞菌的多肽链的合成场所位于核糖体
【答案】D
【解析】
【分析】蛋白质的基本单位是氨基酸,组成人体的氨基酸有21种,蛋白质的合成场所是核糖体,由氨基酸脱水缩合形成。
详解】A、蛋白质变性时空间结构改变,而肽键没有断裂,A错误;
B、鸡枞菌中测得所含的氨基酸仅有16种,而组成人体的氨基酸有21种,B错误;
C、由题可知,甲硫氨酸只存在于菌盖,因此鸡枞菌的菌柄与菌盖蛋白质的种类不完全相同,C错误;
D、蛋白质的合成场所是核糖体,由氨基酸脱水缩合形成,因此鸡枞菌的多肽链的合成场所位于核糖体,D正确。
故选D。
2. 为探究某植物对镉(Cd2+)的跨膜运输方式,在一定Cd2+浓度的培养液中水培,设置4组实验:对照组(I)、加入Ca2+通道抑制剂(II)、加入ATP水解酶抑制剂(Ⅲ)、加入K+通道抑制剂(IV),培养一段时间后,测定叶组织中的Cd2+含量,结果如图所示。下列叙述错误的是( )
A. 由图中I、Ⅲ可知,细胞吸收Cd2+存在主动运输
B. 由图中I、Ⅳ可知,K+通道蛋白不参与吸收Cd2+
C. 细胞吸收Cd2+过程中,Cd2+要与Ca2+通道蛋白结合
D. 增加I组培养液的Ca2+含量,可能降低Cd2+吸收量
【答案】C
【解析】
【分析】物质跨膜运输的方式有被动运输(自由扩散和协助扩散)和主动运输。自由扩散是从高浓度→低浓度,不需要载体和能量,如水、CO2、甘油等;协助扩散是从高浓度→低浓度,需要载体,不需要能量,如葡萄糖进入红细胞;主动运输是从低浓度→高浓度,需要载体和能量,如小肠绒毛上皮细胞吸收氨基酸、葡萄糖等。
【详解】A、由图中I、Ⅲ可知,加入ATP水解酶抑制剂,叶组织中Cd2+相对含量下降,说明细胞吸收Cd2+存在主动运输,A正确;
B、由图中I、Ⅳ可知,加入K+通道抑制剂,叶组织中Cd2+相对含量基本未发生改变,说明K+通道蛋白不参与吸收Cd2+,B正确;
C、由图中I、I可知,加入Ca2+通道抑制剂,叶组织中Cd2+相对含量下降,说明Ca2+通道蛋白参与吸收Cd2+,通过通道蛋白进行跨膜转运,无需与通道蛋白结合,Ca2+与Cd2+竞争Ca2+通道蛋白,增加I组培养液的Ca2+含量,可能降低Cd2+吸收量,C错误,D正确。
故选C。
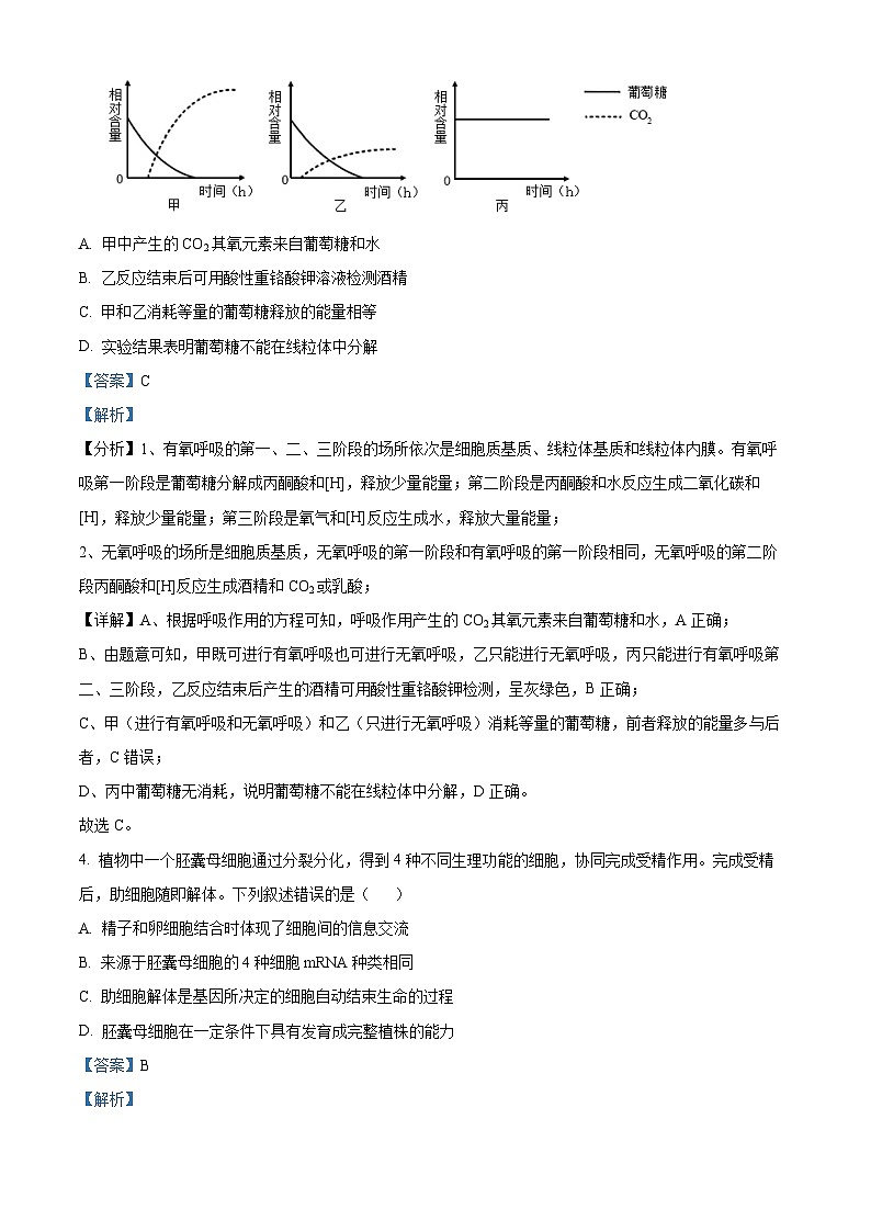
3. 用酵母菌做实验材料探究细胞呼吸,将酵母菌(甲)、细胞质基质(乙)及线粒体(丙)分别放入3支试管,向试管中加入等量、相同浓度的葡萄糖溶液,均供氧充足,一段时间后,得到葡萄糖和CO2的相对含量变化如图所示。下列叙述错误的是( )
A. 甲中产生的CO2其氧元素来自葡萄糖和水
B. 乙反应结束后可用酸性重铬酸钾溶液检测酒精
C. 甲和乙消耗等量的葡萄糖释放的能量相等
D. 实验结果表明葡萄糖不能在线粒体中分解
【答案】C
【解析】
【分析】1、有氧呼吸的第一、二、三阶段的场所依次是细胞质基质、线粒体基质和线粒体内膜。有氧呼吸第一阶段是葡萄糖分解成丙酮酸和[H],释放少量能量;第二阶段是丙酮酸和水反应生成二氧化碳和[H],释放少量能量;第三阶段是氧气和[H]反应生成水,释放大量能量;
2、无氧呼吸的场所是细胞质基质,无氧呼吸的第一阶段和有氧呼吸的第一阶段相同,无氧呼吸的第二阶段丙酮酸和[H]反应生成酒精和CO2或乳酸;
【详解】A、根据呼吸作用的方程可知,呼吸作用产生的CO2其氧元素来自葡萄糖和水,A正确;
B、由题意可知,甲既可进行有氧呼吸也可进行无氧呼吸,乙只能进行无氧呼吸,丙只能进行有氧呼吸第二、三阶段,乙反应结束后产生的酒精可用酸性重铬酸钾检测,呈灰绿色,B正确;
C、甲(进行有氧呼吸和无氧呼吸)和乙(只进行无氧呼吸)消耗等量的葡萄糖,前者释放的能量多与后者,C错误;
D、丙中葡萄糖无消耗,说明葡萄糖不能在线粒体中分解,D正确。
故选C。
4. 植物中一个胚囊母细胞通过分裂分化,得到4种不同生理功能的细胞,协同完成受精作用。完成受精后,助细胞随即解体。下列叙述错误的是( )
A. 精子和卵细胞结合时体现了细胞间的信息交流
B. 来源于胚囊母细胞的4种细胞mRNA种类相同
C. 助细胞解体是基因所决定的细胞自动结束生命的过程
D. 胚囊母细胞在一定条件下具有发育成完整植株的能力
【答案】B
【解析】
【分析】由题意可知,植物中一个胚囊母细胞通过分裂分化,得到4种不同生理功能的细胞,说明发生了细胞分化。
【详解】A、精子和卵细胞结合时需要细胞膜上的特异性受体进行识别,体现了细胞间的信息交流,A正确;
B、由题意可知,植物中一个胚囊母细胞通过分裂分化,得到4种不同生理功能的细胞,说明发生了细胞分化,则mRNA不都相同,B错误;
C、助细胞解体属于细胞凋亡,是基因所决定的细胞自动结束生命的过程,C正确;
D、植物细胞在一定条件下经过脱分化、再分化可获得完整植株,D正确。
故选B。
5. 我国科学家将外源生长激素基因导入鲤鱼的受精卵并整合到染色体DNA上,培育出转基因鲤鱼。与普通鲤鱼相比,转基因鲤鱼的生长速率加快。下列叙述正确的是( )
A. 外源生长激素基因导入鲤鱼受精卵后没有定向改变性状
B. 转基因鲤鱼的外源生长激素基因的表达都在细胞核进行
C. 转基因鲤鱼的外源生长激素基因遗传时不遵循遗传定律
D. 外源生长激素基因的氢键断裂后利于该基因复制或转录
【答案】D
【解析】
【分析】基因工程技术的基本步骤:(1)目的基因的获取:方法有从基因文库中获取、利用PCR技术扩增和人工合成。(2)基因表达载体的构建:是基因工程的核心步骤,该步骤需要限制酶和DNA连接酶。 (3)将目的基因导入受体细胞:根据受体细胞不同,导入的方法也不一样。将目的基因导入植物细胞的方法有农杆菌转化法、基因枪法和花粉管通道法;将目的基因导入动物细胞最有效的方法是显微注射法;将目的基因导入微生物细胞的方法是感受态细胞法。
【详解】A、将外源生长激素基因导入鲤鱼受精卵后发现与普通鲤鱼相比,转基因鲤鱼的生长速率加快,说明鲤鱼有定向改变性状,A错误;
B、基因的表达包括转录和翻译,转录发生在细胞核中,翻译发生在细胞质基质中的核糖体上,B错误;
C、由于转基因鲤鱼的外源生长激素基因整合到染色体DNA上,因此遵循遗传定律,C错误;
D、外源生长激素基因的复制或转录均需要解旋断开氢键,因此外源生长激素基因的氢键断裂后利于该基因复制或转录,D正确。
故选D。
6. 金毛猎犬的肌肉正常对肌肉萎缩为显性性状,由等位基因D/d控制。肌肉萎缩(♀)与纯合的肌肉正常(♂)金毛猎犬交配,F1雌性个体全为肌肉正常,雄性个体全为肌肉萎缩。下列叙述错误的是( )
A. 从F1结果能判断等位基因D/d仅位于X染色体上
B. F1雌性个体基因型为XDXd,雄性个体基因型为XdY
C. F1金毛猎犬相互交配,理论上F2肌肉正常:肌肉萎缩=3:1
D. F1雄性个体的基因d只能来自雌性亲本,只能传给F2雌性个体
【答案】C
【解析】
【分析】肌肉萎缩(♀)与纯合肌肉正常(♂)金毛猎犬交配,F1雌性个体全为肌肉正常,雄性个体全为肌肉萎缩,说明等位基因D/d仅位于X染色体上,属于伴X染色体隐性遗传。
【详解】AB、肌肉萎缩(♀)与纯合的肌肉正常(♂)金毛猎犬交配,F1雌性个体全为肌肉正常,雄性个体全为肌肉萎缩,说明等位基因D/d仅位于X染色体上,属于伴X染色体隐性遗传。亲本肌肉萎缩(♀)基因型为XdXd,雄性个体纯合的肌肉正常(♂)基因型为XDY,F1雌性个体基因型为XDXd,雄性个体基因型为XdY,AB正确;
C、F1金毛猎犬相互交配(XDXdXdY),理论上F2雌性为XdXd:XDXd=1:1,雄性为XdY:XDY=1:1,所以肌肉正常:肌肉萎缩=1:1,C错误;
D、亲本肌肉萎缩(♀)基因型为XdXd,雄性个体纯合的肌肉正常(♂)基因型为XDY,F1雄性个体基因型为XdY,Xd来自亲本雌性,只能传给F2雌性个体,D正确。
故选C。
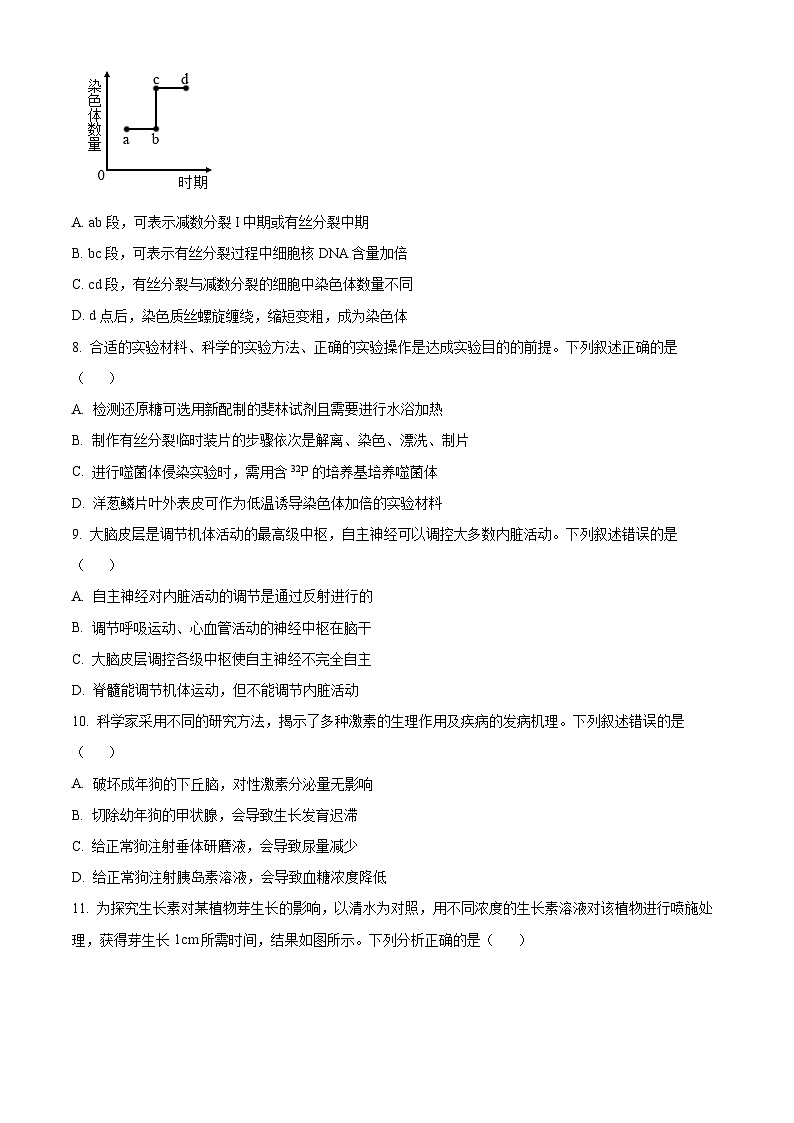
7. 某哺乳动物细胞分裂过程中染色体数量变化的局部图如下。下列叙述正确的是( )
A. ab段,可表示减数分裂I中期或有丝分裂中期
B. bc段,可表示有丝分裂过程中细胞核DNA含量加倍
C. cd段,有丝分裂与减数分裂的细胞中染色体数量不同
D. d点后,染色质丝螺旋缠绕,缩短变粗,成为染色体
【答案】AC
【解析】
【分析】有丝分裂的过程:
(1)分裂间期:DNA复制、蛋白质合成。
(2)分裂期:
1)前期:①出现染色体:染色质螺旋变粗变短的结果;②核仁逐渐解体,核膜逐渐消失;③纺锤丝形成纺锤体。
2)中期:染色体的着丝粒排列在细胞中央的赤道板上。染色体形态、数目清晰,便于观察。
3)后期:着丝粒分裂,两条姐妹染色单体分开成为两条子染色体,纺锤丝牵引分别移向两极。
4)末期:①纺锤体解体消失;②核膜、核仁重新形成;③染色体解旋成染色质形态;④细胞质分裂,形成两个子细胞(植物形成细胞壁,动物直接从中部凹陷)。
【详解】A、分析题图,ab段染色体数目没有加倍,可表示减数分裂I中期或有丝分裂中期,A正确;
B、bc段染色体数目加倍,可以表示有丝分裂后期,但细胞核DNA含量不加倍,B错误;
C、cd段染色体数目加倍,可以表示有丝分裂后期,此时染色体数目是体细胞的两倍,也可以表示减数分裂Ⅱ后期,此时染色体数目和体细胞的一样,即cd段有丝分裂与减数分裂的细胞中染色体数量不同,C正确;
D、d点后,细胞完成分裂,染色体解螺旋,成为染色质,D错误。
故选AC。
8. 合适的实验材料、科学的实验方法、正确的实验操作是达成实验目的的前提。下列叙述正确的是( )
A. 检测还原糖可选用新配制的斐林试剂且需要进行水浴加热
B. 制作有丝分裂临时装片的步骤依次是解离、染色、漂洗、制片
C. 进行噬菌体侵染实验时,需用含32P的培养基培养噬菌体
D. 洋葱鳞片叶外表皮可作为低温诱导染色体加倍的实验材料
【答案】A
【解析】
【分析】1、制作洋葱根尖细胞有丝分裂临时装片的步骤依次是解离、漂洗、染色、制片。
2、低温可以抑制纺锤体的形成,诱导分生区细胞染色体数目加倍。
【详解】A、还原糖的检测需要用新配制的斐林试剂,且该实验需要进行水浴加热,A正确;
B、制作有丝分裂临时装片的步骤依次是解离、漂洗、染色、制片,B错误;
C、噬菌体是病毒,必须寄生在活细胞中才能生存繁殖,因此无法用含32P的培养基培养噬菌体,C错误;
D、洋葱鳞片叶外表皮是高度分化的细胞,不能进行分裂,因此低温无法诱导染色体加倍,D错误。
故选A。
9. 大脑皮层是调节机体活动的最高级中枢,自主神经可以调控大多数内脏活动。下列叙述错误的是( )
A. 自主神经对内脏活动的调节是通过反射进行的
B. 调节呼吸运动、心血管活动的神经中枢在脑干
C. 大脑皮层调控各级中枢使自主神经不完全自主
D. 脊髓能调节机体运动,但不能调节内脏活动
【答案】D
【解析】
【分析】神经系统由脑、脊髓和它们所发出的神经组成。脑和脊髓是神经系统的中枢部分,叫中枢神经系统;由脑发出的脑神经和由脊髓发出的脊神经是神经系统的周围部分,叫周围神经系统。神经系统的结构和功能的基本单位是神经元。
【详解】A、支配内脏、血管和腺体的传出神经,它们的活动不受意识支配,称为自主神经系统,自主神经系统对内脏活动的调节经过完整的反射弧,所以属于反射,A正确;
B、脑干是“活命中枢”,调节呼吸运动、心血管活动的神经中枢在脑干,B正确;
C、自主神经系统包括交感神经和副交感神经,大脑皮层中的高级中枢对脊髓中的低级中枢具有调控作用,因此自主神经系统并不完全自主,C正确;
D、脊髓是脑与躯干、内脏之间的联系通路,它是调节运动的低级中枢,可以调节机体运动,也可调节内脏活动,D错误。
故选D。
10. 科学家采用不同的研究方法,揭示了多种激素的生理作用及疾病的发病机理。下列叙述错误的是( )
A. 破坏成年狗的下丘脑,对性激素分泌量无影响
B. 切除幼年狗的甲状腺,会导致生长发育迟滞
C. 给正常狗注射垂体研磨液,会导致尿量减少
D. 给正常狗注射胰岛素溶液,会导致血糖浓度降低
【答案】A
【解析】
【分析】下丘脑分泌促激素释放激素促进垂体分泌促激素,促激素能促进腺体分泌激素,这属于分级调节。
【详解】A、下丘脑可分泌促性腺激素释放激素,破坏成年狗的下丘脑,导致不能分泌促性腺激素释放激素,不能促进垂体分泌促性腺激素,从而对性腺分泌性激素产生影响,A错误;
B、甲状腺激素具有促进神经系统的发育和保持神经系统兴奋性的作用,切除幼年狗的甲状腺,导致甲状腺激素含量降低,会导致生长发育迟滞,B正确;
C、给正常狗注射垂体研磨液,由于其中含有抗利尿激素,具有促进肾小管和集合管对原尿中水进行重吸收的作用,会导致尿量减少,C正确;
D、胰岛素具有降低血糖的作用,给正常狗注射胰岛素溶液,会导致血糖浓度降低,D正确。
故选A。
11. 为探究生长素对某植物芽生长的影响,以清水为对照,用不同浓度的生长素溶液对该植物进行喷施处理,获得芽生长1cm所需时间,结果如图所示。下列分析正确的是( )
A. b、d点,生长素对芽生长的抑制作用一致
B. e点,生长素对芽的生长既不促进也不抑制
C. c点,生长素对芽的抑制作用最强
D. ac段,生长素对芽的抑制作用逐渐下降
【答案】B
【解析】
【分析】生长素的生理作用具有两重性,即低浓度促进生长,高浓度抑制生长.同一植物的不同器官对生长素的敏感程度不同,根对生长素最敏感,其次是芽,茎对生长素最不敏感。
【详解】A、b、d点时,芽生长1cm所需时间小于a点,这说明b、d点生长素对芽生长的促进作用一致,A错误;
B、e点时,芽生长1cm所需时间等于a点,这说明e点生长素对芽的生长既不促进也不抑制,B正确;
C、c点时,芽生长1cm所需时间最少,说明生长素对芽的促进作用最强,C错误;
D、ac段,芽生长1cm所需时间逐步减少,生长素对芽的促进作用逐渐增强,D错误。
故选B。
12. 原产于南美洲的实蝇M,与某地区本地实蝇N共同寄生于同种水果中,M被列入我国外来入侵物种名单。下列叙述正确的是( )
A. M与N属于同一种群
B. M入侵初期与N形成原始合作关系
C. 用寄生蜂防治M,属于生物防治
D. 随M数量增长,N的数量呈“J”型增长
【答案】C
【解析】
【分析】由题意可知,M为入侵物种,说明和当地物种不属于同一物种。
【详解】ABD、由题意可知,M为入侵物种,说明和当地物种不属于同一种群,M入侵初期与N形成竞争关系,随M数量增长,N的竞争压力增大,不可能呈“J”型增长,ABD错误;
C、用寄生蜂防治M,属于生物防治,C正确。
故选C。
13. 高原浅水湖泊一般分为草型(沉水植物为主)和藻型(浮游藻类为主)。某高原浅水淡水湖泊因水位提高、鱼类大量繁殖,使草型向藻型转变,会引起水华发生。下列叙述错误的是( )
A. 鱼类呼吸作用产生的CO2不参与生态系统的碳循环
B. 该湖泊各水层中的不同植物形成了群落的垂直结构
C. 该湖泊由草型转变为藻型的过程属于次生演替
D. 水华的发生会严重影响沉水植物的生长与发育
【答案】A
【解析】
【分析】1、群落的垂直结构;指群落在垂直方向上的分层现象。
2、群落的水平结构: 指群落中的各个种群在水平状态下的格局或片状分布。
3、初生演替:是指一个从来没有被植物覆盖的地面,或者是原来存在过植被,但是被彻底消灭了的地方发生的演替。
4、次生演替:原来有的植被虽然已经不存在,但是原来有的土壤基本保留,甚至还保留有植物的种子和其他繁殖体的地方发生的演替。
【详解】A、鱼类呼吸作用产生的CO2可以被生产者利用,参与生态系统的碳循环,A错误;
B、该湖泊各水层中的不同植物在垂直方向上有明显分层现象,形成了群落的垂直结构,B正确;
C、次生演替是指原来有的植被虽然已经不存在,但是原来有的土壤基本保留,甚至还保留有植物的种子和其他繁殖体的地方发生的演替,所以该湖泊由草型转变为藻型的过程属于次生演替,C正确;
D、水华又称藻华,是淡水水体中某些藻类过度生长所产生的现象,所以水华的发生会严重影响沉水植物的生长与发 育,D正确。
故选A。
14. 研究人员对某地“草→田鼠→鼬”的能量流动进行研究,得到能量金字塔如图所示。下列叙述正确的是( )
A. 该能量金字塔以个体数量和生物量为指标来绘制
B. 该能量金字塔可以显示各营养级之间的食物关系
C. 由图可知,鼬既能从田鼠获得能量,也能从草获得能量
D. 由图可知,田鼠的摄入量等于同化量、呼吸量和热量之和
【答案】B
【解析】
【分析】1、某一营养级(最高营养级除外)能量的去向:自身呼吸消耗、流向下一个营养级、被分解者分解利用、未被利用。
2、能量传递效率=下一营养级的同化量÷上一营养级的同化量×100%。
【详解】A、该能量金字塔以各营养级的能量为指标来绘制,A错误;
B、能量流动具有单向流动逐级递减的特点,该能量金字塔可以显示各营养级之间的食物关系,B正确;
C、由“草→田鼠→鼬”可知,鼬只能从田鼠获得能量,C错误;
D、田鼠的摄入量等于同化量加上粪便中的能量,D错误。
故选B。
15. 植物体细胞杂交技术可克服种间生殖隔离。应用该技术获得“番茄-马铃薯”杂种植株,拓展了植物的种质资源。下列叙述正确的是( )
A. 植物细胞壁的水解需要纤维素酶和几丁质酶
B. 愈伤组织是由已分化的细胞所构成的细胞团
C. 杂种细胞的染色体数一定是原细胞染色体数的2倍
D. “番茄-马铃薯”杂种植株未表现出亲本所有性状
【答案】D
【解析】
【分析】植物体细胞杂交是指将不同种的植物体细胞,在一定条件下融合成杂种细胞,并把杂种细胞培育成新的植物体的技术。诱导原生质体融合的方法:物理法(离心、振动、电激等)和化学法(聚乙二醇等)。
【详解】A、植物细胞有细胞壁,细胞壁阻碍细胞的杂交,由于植物细胞壁的成分主要是纤维素和果胶,根据酶的专一性,在进行体细胞杂交之前,必须先利用纤维素酶和果胶酶去除细胞壁,获得具有活力的原生质体,A错误;
B、愈伤组织是由已分化的细胞经过初分化而形成的具有分生能力的薄壁细胞,B错误;
C、杂种细胞的染色体数不一定是原细胞染色体数的2倍,C错误;
D、生物体中基因的作用是相互的,且基因控制相关性状,“番茄一马铃薯”杂种植株没达预期目标与基因无法有序表达有关,D正确。
故选D。
16. 利用动物体细胞核移植技术可培育高产奶牛,流程如图所示。下列叙述错误的是( )
A. 犊牛W有母牛X细胞中的线粒体DNA
B. 犊牛W的遗传性状与母牛X相似度更高
C. 重构胚的形成可采用电融合的方法
D. 细胞培养时需添加氨基酸等营养物质
【答案】B
【解析】
【分析】核移植技术:将供体细胞核注入去核卵母细胞,通过电激等使细胞融合,得到重组细胞,激活得到重组胚胎,将胚胎移植到受体雌性动物体内。
【详解】A、母牛X提供细胞质,因此犊牛W有母牛X细胞中的线粒体DNA,A正确;
B、母牛Y提供细胞核,细胞核是遗传信息库,因此犊牛W的遗传性状与母牛Y相似度更高,B错误;
C、可以采用电融合法促使两个细胞融合形成重构胚,C正确;
D、细胞培养时需添加氨基酸、糖等营养物质供给细胞正常生命活动需要,D正确。
故选B。
二、非选择题:本题共5小题,共52分。
17. 大豆-玉米带状间作是重要的复合种植模式之一。在土壤条件相对一致的地块,采用相同的肥水管理,以大豆和玉米的单作模式作对照,测定两种模式下大豆和玉米光合特性指标及产量,结果如下表。
回答下列问题。
(1)大豆幼叶发育为成熟叶过程中叶色由浅绿色逐渐变成深绿色,是因为光合色素中的___________逐渐增多。为测定大豆的光合色素含量,提取光合色素常用的有机溶剂是__________。
(2)相同生长时期,与单作玉米相比,间作玉米净光合速率更高。据表分析造成这种情况可能的原因是__________。
(3)相同生长时期,与单作大豆相比,间作大豆植株的蒸腾速率、叶面温度基本不变,据表分析,间作大豆光合速率降低与被玉米遮阴有关,依据是_____。
(4)农业生产中带状间作种植时,选择两种植物的原则有__________(答出两点即可)。
【答案】17. ①. 叶绿素 ②. 无水乙醇
18. 间作玉米叶绿素含量多,光反应速度快,产生的ATP、NADPH多,从而导致光合速率快。
19. 间作大豆植株的蒸腾速率、叶面温度基本不变,表明细胞呼吸速率、气孔开度基本不变,但间作的大豆胞间二氧化碳浓度高,说明净光合速率下降的原因不是二氧化碳不足,而间作会导致一定程度的遮阴
20. 植株的高度、植株的光照需求
【解析】
【分析】影响光合作用的环境因素:(1)二氧化碳浓度对光合作用的影响:在一定范围内,光合作用强度随二氧化碳浓度的增加而增强。当二氧化碳浓度增加到一定的值,光合作用强度不再增强。(2)光照强度对光合作用的影响:在一定范围内,光合作用强度随光照强度的增加而增强。当光照强度增加到一定的值,光合作用强度不再增强。
【小问1详解】
叶绿素a的颜色为蓝绿色,叶绿素b为黄绿色,大豆幼叶发育为成熟叶过程中叶色由浅绿色逐渐变成深绿色,是因为光合色素中的叶绿素逐渐增多。光合色素为脂溶性色素,提取需要脂溶性试剂,因此选择无水乙醇。
【小问2详解】
据表分析,相同生长时期,与单作玉米相比,间作玉米叶绿素含量多,光反应速度快,产生的ATP、NADPH多,从而导致净光合速率快。
【小问3详解】
由于间作大豆植株的蒸腾速率、叶面温度基本不变,表明细胞呼吸速率、气孔开度基本不变,但间作的大豆胞间二氧化碳浓度高,说明净光合速率下降的原因不是二氧化碳不足,而间作会导致一定程度的遮阴,因此推测间作大豆光合速率降低与被玉米遮阴有关。
【小问4详解】
农业生产中带状间作种植时,选择的植物应该存在明显的高矮差异,植株应该是喜阳和喜阴两种植物,这样既能保证植株正常的光合作用,又能充分利用光能,因此选择两种植物的原则有植株的高度、植株的光照需求。
18. 为了研究人体对病毒X的免疫作用,先用病毒X感染小鼠甲,小鼠甲患病一段时间后恢复。随后再用病毒X感染小鼠乙,并注射小鼠甲恢复后的血清,小鼠乙未患病。回答下列问题。
(1)小鼠甲感染病毒X引起的特异性免疫方式有__________,此过程中,辅助性T细胞的作用是__________(答出两点即可);小鼠乙未患病是因为小鼠甲的血清中,含有能与病毒X表面抗原结合的物质,该物质是__________。
(2)为了检验研制的灭活病毒X疫苗免疫效果,给小鼠丙注入该疫苗,一段时间后,还需要检测的指标是__________。
(3)与注射单克隆抗体相比,接种疫苗的优点是_____。
【答案】18. ①. 体液免疫、细胞免疫 ②. 辅助性T细胞表面的特定分子发生变化并与B细胞结合激活B细胞、分泌细胞因子 ③. 抗体
19. 相应抗体和相应的记忆细胞含量
20. 接种疫苗既能产生相应抗体也能产生相应记忆细胞
【解析】
【分析】体液免疫:一些病原体可以和B细胞接触,这为激活B细胞提供了第一个信号。辅助性T细胞表面的特定分子发生变化并与B细胞结合,这是激活B细胞的第二个信号;辅助性T细胞开始分裂、分化,并分泌细胞因子。B细胞受到两个信号的刺激后开始分裂、分化,大部分分化为浆细胞,小部分分化为记忆B细胞。细胞因子能促进B细胞的分裂、分化过程。
细胞免疫:被病原体感染的宿主细胞(靶细胞)膜表面的某些分子发生变化,细胞毒性T细胞识别变化的信号。细胞毒性T细胞分裂并分化,形成新的细胞毒性T细胞和记忆T细胞。细胞因子能加速这一过程。新形成的细胞毒性T细胞在体液中循环,它们可以识别并接触、裂解被同样病原体感染的靶细胞。
【小问1详解】
小鼠甲感染病毒X引起特异性免疫,此时既有体液免疫又有细胞免疫辅助性T细胞表面的特定分子发生变化并与B细胞结合,这是激活B细胞的第二个信号;辅助性T细胞开始分裂、分化,并分泌细胞因子。抗体与病原体的结合可以抑制病原体的增殖或对人体细胞的黏附。
【小问2详解】
检验研制的灭活病毒X疫苗免疫效果需要检验相应抗体和相应的记忆细胞含量。
【小问3详解】
注射单克隆抗体体内只存在相应抗体,而接种疫苗既能产生相应抗体也能产生相应记忆细胞。
19. 黑颈长尾雉是栖息于森林中的大型杂食性鸟类,属于国家一级保护濒危动物,在贵州消失多年。近年来,随着我省生物多样性保护力度的提升,科研人员在某地重新发现60余只黑颈长尾雉。回答下列问题。
(1)雄性黑颈长尾雉常通过鸣叫、舞蹈等方式吸引雌性,该过程传递的信息种类有__________。
(2)常布设红外摄像机来调查黑颈长尾雉的种群数量,而不用直接观察法或标记重捕法。选用该方法的优点是__________。
(3)近年来监测发现,该区域黑颈长尾雉种群数量维持在60余只。从食物关系的角度分析,其原因可能是__________。
(4)为了保护该区域内的黑颈长尾雉,最有效的保护措施是__________。
【答案】19. 物理信息、行为信息
20. 对调查动物没有伤害、可较长时间调查、监测范围广、调查过程对动物的生活干扰小
21. 从上一营养级获得的食物不足,天敌的存在限制了种群数量的增长
22. 就地保护(建立自然保护区)
【解析】
【分析】1、生态系统中信息的基本类型有:物理信息、化学信息、行为信息。
(1)物理信息:生态系统中的光、声、温度、湿度、磁力等,通过物理过程传递的信息,如蜘蛛网的振动频率。
(2)化学信息:生物在生命活动中,产生了一些可以传递信息的化学物质,如植物的生物碱、有机酸,动物的性外激素等。
(3)行为信息:动物的特殊行为,对于同种或异种生物也能够传递某种信息,如孔雀开屏。
2、种群密度的调查方法有:样方法、标记重捕法、黑光灯诱捕法等。
【小问1详解】
雄性黑颈长尾雉常通过鸣叫、舞蹈等方式吸引雌性,其中鸣叫属于物理信息,舞蹈属于行为信息。
【小问2详解】
常布设红外摄像机来调查黑颈长尾雉的种群数量,而不用直接观察法或标记重捕法。选用该方法的优点是对调查动物没有伤害、可较长时间调查、监测范围广、调查过程对动物的生活干扰小。
【小问3详解】
近年来监测发现,该区域黑颈长尾雉种群数量维持在60余只。从食物关系的角度分析,其原因可能是从上一营养级获得的食物不足,天敌的存在限制了种群数量的增长。
【小问4详解】
为了保护该区域内的黑颈长尾雉,最有效的保护措施是就地保护(建立自然保护区)。
20. 果蝇的卷翅和直翅是一对相对性状(等位基因B/b控制),灰体和黑檀体是另一对相对性状(等位基因E/e控制),这两对等位基因均位于常染色体上。用相同基因型的雌雄果蝇交配,子代表型及比例为卷翅灰体:卷翅黑檀体:直翅灰体:直翅黑檀体=6:2:3:1。回答下列问题。
(1)灰体和黑檀体中显性性状是__________,判断依据是__________。
(2)亲代果蝇的表型是__________,子代卷翅:直翅不符合3:1的原因是__________。
(3)果蝇的长触角对短触角是显性性状,由位于常染色体上的等位基因F/f控制。现有四种基因型的雌雄果蝇(FFEE,FfEe,FFee,ffee),请设计一次杂交实验探究等位基因F/f与等位基因E/e的位置关系。写出实验思路、预期结果及结论_____。
【答案】20. ①. 灰体 ②. 子代表型及比例为卷翅灰体:卷翅黑檀体:直翅灰体:直翅黑檀体=6:2:3:1,其中灰体和黑檀体的比例是9:3=3:1。
21. ①. 卷翅灰体 ②. BB纯合子致死,导致BBEE、BBEe、BBee死亡
22. 实验思路:选择雌性FfEe和雄性ffee杂交,统计子代的表现型种类;
预期结果和结论:
若子代出现4种表现型,则等位基因F/f与等位基因E/e的位置是位于非同源染色体上;
若子代出现2种表现型,则等位基因F/f与等位基因E/e的位置是位于一对同源染色体上。
【解析】
【分析】果蝇卷翅和直翅是一对相对性状(等位基因B/b控制),灰体和黑檀体是另一对相对性状(等位基因E/e控制),这两对等位基因均位于常染色体上。
【小问1详解】
灰体和黑檀体中显性性状是灰体,因为用相同基因型的雌雄果蝇交配,子代表型及比例为卷翅灰体:卷翅黑檀体:直翅灰体:直翅黑檀体=6:2:3:1,灰体和黑檀体的比例是9:3=3:1。
【小问2详解】
因为子代表型及比例为卷翅灰体(B-E-):卷翅黑檀体(B-ee):直翅灰体(bbE-):直翅黑檀体(bbee)=6:2:3:1,则亲本基因型都是BbEe,表现型是卷翅灰体。子代卷翅:直翅不符合3:1的原因是基因型中BB纯合子致死,导致BBE-和BBee死亡。
【小问3详解】
四种基因型的雌雄果蝇(FFEE,FfEe,FFee,ffee),请设计一次杂交实验探究等位基因F/f与等位基因E/e的位置关系,可以设计测交实验。
实验思路:选择雌性FfEe和雄性ffee杂交,统计子代的表现型种类;
预期结果和结论:
若子代出现4种表现型,则等位基因F/f与等位基因E/e的位置是位于非同源染色体上。
若子代出现2种表现型,则等位基因F/f与等位基因E/e的位置是位于一对同源染色体上。
21. 风肉一般是以鲜肉为原料,用食盐腌制后,经风干和微生物后发酵而成。在后发酵期,风肉含有耐盐的微生物。某实验小组为研究耐盐微生物的耐盐基因,设计实验如下。回答下列问题。
(1)实验小组为获得耐盐纯培养物A,使用的培养基应是__________(选填“普通培养基”或“选择培养基”),使用的接种方法是__________。
(2)为获得纯培养物A的耐盐基因X,实验小组应用纯培养物提取了DNA。在一定温度下,用二苯胺试剂对DNA进行检测,二苯胺检测DNA的原理是__________。获得PCR产物后,用琼脂糖凝胶电泳对PCR产物进行鉴定,影响DNA分子迁移速率的主要因素有__________(答出两点即可)。
(3)构建成功的表达载体将运用农杆菌介导技术转入某农作物,可获得耐盐转基因植株。与同种非转基因植株的染色体DNA序列相比,转基因植株的染色体DNA含有__________。
(4)为验证已获得的耐盐转基因植株具有耐盐性,需设计实验。写出实验思路_____。
【答案】21. ①. 选择培养基 ②. 稀释涂布平板法
22. ①. 在酸性条件下DNA分子发生化学反应,与二苯胺试剂会产生蓝色的化合物 ②. 琼脂糖溶液的浓度、DNA分子的大小和构像
23. 构建成功的表达载体将运用农杆菌介导技术转入某农作物,可获得耐盐转基因植株。与同种非转基因植株的染色体DNA序列相比,转基因植株的染色体DNA含有耐盐基因
24. 为验证已获得的耐盐转基因植株具有耐盐性,可用一定浓度的盐水浇灌鉴定植株的耐盐性
【解析】
【分析】基因工程的基本操作顺序:①基因表达载体的构建,②基因表达载体的构建,③将含有目的基因导入受体细胞,④目的基因的检测与鉴定
【小问1详解】
实验小组为获得耐盐纯培养物A,需要使用选择培养基进行筛选,使用的接种方法是稀释涂布平板法。
小问2详解】
为获得纯培养物A的耐盐基因X,实验小组应用纯培养物提取了DNA。在一定温度下,用二苯胺试剂对DNA进行检测,二苯胺检测DNA的原理是在酸性条件下DNA分子发生化学反应,与二苯胺试剂会产生蓝色的化合物。获得PCR产物后,用琼脂糖凝胶电泳对PCR产物进行鉴定,影响DNA分子迁移速率的主要因素有琼脂糖溶液的浓度、DNA分子的大小和构像等。
【小问3详解】
与同种非转基因植株的染色体DNA序列相比,转基因植株的染色体DNA含有转基因植株的染色体DNA含有耐盐纯培养物中的耐盐基因。
【小问4详解】种植模式
净光合速率(μml·m-2·s-1)
叶绿素含量(mg·g-1)
胞间CO2浓度(μml·m-2·s-1)
单株平均产量(g)
单作
大豆
16
20
279
103
玉米
18
50
306
265
间作
大豆
11
24
307
84
玉米
22
58
320
505
相关试卷
这是一份20241月普通高等学校招生全国统一考试适应性测试(九省联考)生物试题(适用地区:河南)无答案,共5页。试卷主要包含了葡萄糖-6磷酸脱氢酶等内容,欢迎下载使用。
这是一份20241月普通高等学校招生全国统一考试适应性测试(九省联考)生物试题(适用地区:河南)含解析,文件包含2024年1月普通高等学校招生全国统一考试适应性测试九省联考生物试题适用地区河南原卷版docx、2024年1月普通高等学校招生全国统一考试适应性测试九省联考生物试题适用地区河南含解析docx等2份试卷配套教学资源,其中试卷共18页, 欢迎下载使用。
这是一份20241月普通高等学校招生全国统一考试适应性测试(九省联考)生物试题(适用地区:黑龙江)含解析,文件包含2024年1月普通高等学校招生全国统一考试适应性测试九省联考生物试题适用地区黑龙江解析docx、2024年1月普通高等学校招生全国统一考试适应性测试九省联考生物试题适用地区黑龙江docx等2份试卷配套教学资源,其中试卷共36页, 欢迎下载使用。

