还剩39页未读,
继续阅读
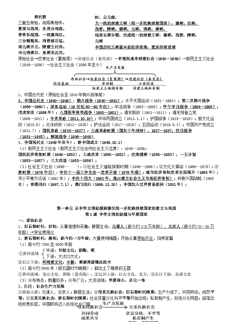
2025年高考历史一轮复习:统编版(2019)必修中外历史纲要上册知识清单
展开
这是一份2025年高考历史一轮复习:统编版(2019)必修中外历史纲要上册知识清单,共42页。学案主要包含了PAGEREF等内容,欢迎下载使用。
相关学案
2025届高考历史一轮复习统编版必修《中外历史纲要下册》知识点考点复习学案:
这是一份2025届高考历史一轮复习统编版必修《中外历史纲要下册》知识点考点复习学案,共37页。学案主要包含了人类文明的产生,古代文明的多元特点,文明的交流,俄罗斯的历史等内容,欢迎下载使用。
2025高考历史一轮复习中外历史纲要(下)复习知识清单:
这是一份2025高考历史一轮复习中外历史纲要(下)复习知识清单,共34页。
2025高考历史一轮复习中外历史纲要(上)复习知识清单:
这是一份2025高考历史一轮复习中外历史纲要(上)复习知识清单,共56页。

