浙江省嘉兴市2023_2024学年高一化学上学期期中联考试题含解析
展开
这是一份浙江省嘉兴市2023_2024学年高一化学上学期期中联考试题含解析,共20页。试卷主要包含了考试结束后,只需上交答题纸, 分散系属于胶体的本质是, 下列关于实验操作错误的是等内容,欢迎下载使用。
1.本卷共8页满分100分,考试时间90分钟。
2.答题前在答题卷指定区域填写班级、姓名、考场号、座位号及准考证号并填涂相应数字。
3.所有答案必须写在答题纸上,写在试卷上无效。
4.考试结束后,只需上交答题纸。
本卷可能用到的相对原子质量:H-1 C-12 N-14 O-16 Na-23 Mg-24 Al-27 S-32 Cl-35.5 K-39 Fe-56 Cu-64 Ag-108 Ba-137
第一部分(选择题共60分)
一、选择题I(本大题共15小题,每小题2分,共30分。每小题列出的四个备选项中只有一个是符合题目要求的,不选、多选、错选均不得分)
1. 下列生活中的物质与其有效成分的化学式的对应关系中,不正确的是
A. 食盐:NaClB. 复方氢氧化铝片:
C. 医用酒精:D. 小苏打:
【答案】D
【解析】
【详解】A.食盐的主要成分为NaCl,A不符合题意;
B.复方氢氧化铝片的有效成分为,B不符合题意;
C.医用酒精的主要成分是,C不符合题意;
D.小苏打是NaHCO3,不是,D符合题意;
故选D。
2. 下列有关物质的分类不正确的是
A:酸B. :酸性氧化物
C. KOH:碱D. :盐
【答案】A
【解析】
【分析】酸是电离出的阳离子都是氢离子的化合物;碱是电离出的阴离子都是氢氧根离子的化合物;盐是由金属阳离子或铵根离子和酸根离子构成的化合物;氧化物是含有两种元素一种为氧元素的化合物;能和碱反应生成盐和水的氧化物属于酸性氧化物;
【详解】A.碳酸氢钠属于盐,而不是酸,故A错误;
B.二氧化碳能和碱反应生成盐和水,为酸性氧化物,故B正确;
C.氢氧化钾为碱,故C正确;
D.硫酸铜为盐,故D正确;
故选A。
3. 用固体样品配制一定物质的量浓度的溶液,下列图示对应的有关操作规范的是
A. 称量B. 溶解C. 转移D. 定容
【答案】B
【解析】
【分析】
【详解】A.用天平称量药品,药品不能直接放在托盘内,天平称量应遵循“左物右码”,故A错误;
B.固体溶解用玻璃棒搅拌,加速溶解,故B正确;
C.转移溶液时,应用玻璃棒引流,防止溶液洒落,故C错误;
D.胶头滴管不能深入容量瓶内,应在容量瓶正上方,悬空滴加,故D错误;
故选B。
4. 氯水中含有多种分子和离子,下列有关氯水的说法中不正确的是
A. 新制氯水滴入溶液中,有气泡产生,说明氯水中含有
B. 新制氯水滴入硝酸银溶液中,产生白色沉淀,说明氯水中有
C. 新制氯水能使有色布条褪色是因为具有漂白性
D. 久置氯水酸性将增强
【答案】C
【解析】
【分析】氯水中含有三分子(H2O、Cl2、HClO)、四离子(H+、Cl-、ClO-、OH-),因此氯水具有漂白性(HClO)、强氧化性(HClO、Cl2)、酸性(HCl);久置的氯水中,HClO分解生成HCl和O2,HCl溶于水形成盐酸,氯水酸性增强。
【详解】A.滴加溶液后有气泡产生,说明氯水中含有,A不符合题意;
B.新制氯水中存在Cl-,向新制氯水中滴入硝酸银溶液,Ag+与Cl-反应产生白色沉,B不符合题意;
C.本身不具有漂白性,新制氯水能使有色布条褪色是因为氯气与水反应生成的HClO具有漂白性,C符合题意;
D.久置的氯水中,HClO分解生成HCl和O2,HCl溶于水形成盐酸,氯水酸性增强,D不符合题意;
故选C。
5. 下列物质属于电解质的是
A. B. 溶液C. HClD. Fe
【答案】C
【解析】
【分析】溶于水或在熔融状态下能够自身电离出阴阳离子而导电的化合物是电解质。
【详解】A.CO2不能自身电离,故不属于电解质,A不符合题意;
B.FeCl3溶液属于混合物,不是化合物,故不属于电解质;FeCl3溶于水能电离出铁离子和氯离子,属于电解质,B不符合题意;
C.HCl是化合物,且溶于水能电离出氢离子和氯离子,属于电解质,C符合题意;
D.Fe是单质,不属于化合物,也不属于电解质,D不符合题意;
故答案选C。
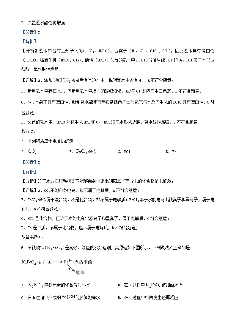
6. 高铁酸钾()是高效、绿色的水处理剂,其原理如下图所示,下列说法不正确的是
A. 中铁元素的化合价为+6价B. 在a过程中被细菌还原
C. 在b过程中形成的胶体能净水D. 在a过程中细菌发生还原反应
【答案】D
【解析】
【详解】A.中钾为+1价,O为-2价,根据化合物中各元素代数和为0可知,铁元素的化合价为+6价,选项A正确;
B.在a过程中中Fe元素由+6价降为+3价被还原,被活细菌还原,选项B正确;
C.在b过程中Fe3+水解形成的胶体能净水,选项C正确;
D.在a过程中细菌被氧化,发生氧化反应,选项D不正确;
答案选D。
7. 分散系属于胶体的本质是
A. 外观澄清透明B. 能发生丁达尔现象
C. 分散质微粒直径 10-9~10-7m之间D. 能透过滤纸
【答案】C
【解析】
【详解】胶体区别于其他分散系最本质的特征是分散质粒子直径介于10-9--10-7m之间,故C正确;故选C。
8. 下列说法中前后对应关系不正确的是
A. 金属钠具有强还原性,可用作核反应堆传热介质
B. 很多金属或他们的化合物在灼烧时的火焰呈现出特征颜色,可制成烟花
C. 碳酸氢钠受热易分解,可用于烘焙糕点的添加剂
D. 漂白粉具有氧化性,可做漂白棉、麻、纸张的漂白剂
【答案】A
【解析】
【详解】A.金属钠可用作核反应堆的传热介质,是由于其熔点低且为热的良导体,不是由于具有强还原性,前后对应关系不正确,A符合题意;
B.很多金属或他们的化合物在灼烧时的火焰呈现出特征颜色,即有不同的焰色,故可制成烟花,B不符合题意;
C.碳酸氢钠受热易分解,生成二氧化碳,可用作烘焙糕点时的发酵粉,C不符合题意;
D.漂白粉有效成分是次氯酸钙,它具有氧化性,故可做漂白棉、麻、纸张的漂白剂,使某些染料和有机色素褪色,D不符合题意;
故选A。
9. 下列各组离子在给定条件下能大量共存的是
A. 在某无色透明溶液中:、、、
B. 使酚酞变红的溶液中:、、、
C. 有大量存在的溶液中:、、、
D. 在强碱溶液中:、、、
【答案】D
【解析】
【详解】A.铜离子溶液为蓝色,A不符合题意;
B.使酚酞变红的溶液中含大量的氢氧根离子,氢氧根离子和镁离子生成氢氧化镁成;氯离子和银离子生成氯化银沉淀,不共存,B不符合题意;
C.氢离子和碳酸氢根离子生成水和二氧化碳,不共存,C不符合题意;
D在强碱溶液中含有大量氢氧根离子,氢氧根离子、、、、相互之间不反应,能共存,D符合题意;
故选D。
10. 下列关于实验操作错误的是
A. 用镊子从煤油中取出钠块,要先用滤纸吸干其表面的煤油
B. 关于焰色试验,实验前后及过程中更换药品时,需用稀硫酸将铂丝洗净
C. 实验室制氯气的操作中,尾气可用氢氧化钠溶液吸收
D. 配制溶液定容时,当液面离容量瓶刻度线1-2cm时,改用胶头滴管加蒸馏水至溶液的凹液面与刻度线相切。
【答案】B
【解析】
【详解】A.金属钠存放在煤油中,则用镊子从煤油中取出钠块后,要先用滤纸吸干其表面的煤油,不然可能会对后续试验造成干扰,A不符合题意;
B.焰色试验实验前后及过程中更换药品时,需用稀盐酸将铂丝洗净而不能用稀硫酸,原因是金属硫酸盐的熔沸点较高而难挥发,可能会对后续试验造成干扰,B符合题意;
C.氯气能和氢氧化钠溶液反应生成氯化钠、次氯酸钠和水,故实验室制氯气的尾气可用氢氧化钠溶液吸收,C不符合题意;
D.容量瓶的颈部较细,那么当液面离容量瓶刻度线1-2cm时,就要改用胶头滴管加蒸馏水至溶液的凹液面与刻度线相切,以免水加多了超过刻度线,D不符合题意;
故选B。
11. 设为阿伏加德罗常数的值,下列说法正确的是
A. 的摩尔体积是22.4L
B. 个氮气分子中含有原子数为
C. 0.5ml含有原子数为
D. 国际上规定,1ml任何物质都含有个分子
【答案】C
【解析】
【详解】A.摩尔体积的单位是ml/L,数值大小与温度压强有关,A错误;
B.一个N2分子含两个N原子,个氮气分子即,含有的原子数为,B错误;
C.一个H2分子含两个H原子,则0.5ml含原子1.0ml,对应的数目为,C正确;
D.摩尔用于描述微观粒子而非任何物质,微观粒子包含分子但不一定是分子,D错误;
故选C。
12. 下列反应的离子方程式书写正确的是
A. 碳酸钠溶液与盐酸反应:
B. 氢氧化钡溶液滴入硫酸镁溶液中
C. 铁片与稀硫酸反应:
D. 溶液与溶液的反应:
【答案】D
【解析】
【详解】A.碳酸钠属于可溶性盐,在水溶液中完全电离,正确的离子方程式应为:,A错误;
B.氢氧化钡溶液滴入硫酸镁溶液中会同时生成硫酸钡和氢氧化镁沉淀,对应的离子方程式应为:,B错误;
C.铁片与稀硫酸反应生成的是二价铁盐,对应的离子方程式应为:,C错误;
D.溶液与溶液反应生成水和硫酸钡沉淀,离子方程式为:,D正确;
故选D。
13. 下列说法正确的是
A. 加热或固体时试管口要略向上倾斜
B. 做钠的实验时,多余的钠要放回原试剂瓶
C. 发生氯气泄漏,人员应向低洼处转移
D. 可通过盛有饱和碳酸钠溶液的洗气瓶除去二氧化碳中的氯化氢
【答案】B
【解析】
【详解】A.加热碳酸氢钠固体时有水生成,加热碳酸钠时固体中的水汽也会出来,所以试管口应略向下倾斜,以免水倒流到试管底部使试管破裂,A错误;
B.金属钠易和水、空气反应,是危险化学药品,实验未用完的钠可放回原试剂瓶,B正确;
C.氯气的密度比空气大,发生氯气泄漏,人员应向高处转移,C错误;
D.虽然碳酸钠和氯化氢能反应生成氯化钠、水、二氧化碳,从而除去了氯化氢,但碳酸钠也能和二氧化碳反应生成碳酸氢钠,故应通过盛有饱和碳酸氢钠溶液的洗气瓶除去二氧化碳中的氯化氢,D错误;
故选B。
14. 下列说法不正确的是
A. 过氧化钠可在呼吸面具中作为氧气的来源
B. 工业上可用食盐、氨气、二氧化碳为原料制取纯碱
C. 向氯化铁溶液中加入金属钠,溶液质量减小
D. 将新制氯水滴在PH试纸上,试纸最终变红
【答案】D
【解析】
【详解】A.过氧化钠可与人体呼出的二氧化碳反应生成碳酸钠和氧气,故可作为氧气的来源,A不符合题意;
B.工业上可用食盐、氨气、二氧化碳为原料制取纯碱,涉及的方程式有:、,B不符合题意;
C.向氯化铁溶液中加入金属钠,发生反应:,故溶液质量减小,C不符合题意;
D.新制氯水中有一部分氯气与水发生反应:Cl2+H2O⇌HCl+HClO,盐酸具有酸性,次氯酸具有漂白性,所以新制氯水滴在pH试纸上,试纸先变红色后褪色,D符合题意;
故选D。
15. 下列有关碳酸钠和碳酸氢钠的说法不正确的是
A. 取两种固体溶于水,分别加入溶液,产生白色沉淀的是碳酸钠
B. 取两种固体溶于水,分别滴加少量稀盐酸,立即产生气体的是碳酸氢钠
C. 取两种固体分别滴入少量水,用温度计测量温度变化,升温的是碳酸钠
D. 等物质的量浓度的碳酸钠溶液与碳酸氢钠溶液,碱性更强的是碳酸钠
【答案】A
【解析】
【详解】A.碳酸钠和碳酸氢钠溶液中分别加入Ca(OH)2溶液,都会产生碳酸钙白色沉淀,无法鉴别,A符合题意;
B.碳酸钠溶液和少量盐酸反应生成碳酸氢钠,而碳酸氢钠溶液和少量盐酸反应会立即产生二氧化碳,B不符合题意;
C.碳酸钠固体溶于水放热,碳酸氢钠溶于水吸热,故用温度计测量温度变化,升温的是碳酸钠,C不符合题意;
D.碳酸钠俗名为纯碱,等物质的量浓度时,碳酸钠溶液的碱性比碳酸氢钠溶液的强,D不符合题意;
故选A。
二、选择题II(本大题共10小题,每小题3分,共30分。每小题列出的四个备选项中只有一个是符合题目要求的,不选、多选、错选均不得分)
16. 下列氧化还原反应中,电子得失情况表示正确的是
A.
B.
C.
D.
【答案】C
【解析】
【详解】A.硅化合价由+4变为0,得到电子;碳化合价由0变为+2,失去电子,电子得失情况表示:,A错误;
B.碘化合价由+4变为-1,得到电子;硫化合价由+4变为+6,失去电子,电子得失情况表示:,B错误;
C.铜化合价由0变为+2,失去电子;氮化合价由+5变为+2,得到电子,电子得失情况表示正确,故C正确;
D.氧化还原反应转化元素化合价升降不会交叉;硫化氢中硫化合价由-2变为0,失去电子;硫酸中硫化合价由+6变为+4,得到电子,电子得失情况表示:,故D错误;
故选C。
17. 在KCl、、三种盐配成的混合溶液中,各离子的浓度如下表,则a为
A. 0.10B. 0.20C. 0.40D. 0.60
【答案】B
【解析】
【详解】KCl、、在溶液中均发生完全电离,根据溶液呈中性可知:,则,溶液中a=0.2ml/L;
故选B。
18. 常温下叠氮酸是一种无色液体,能和氢氧化钠溶液反应生成叠氮化钠(),某些安全气囊中装有叠氮化钠,受到强烈撞击时可产生大量气体保护人员安全,下列说法不正确的是
A. 的摩尔质量为65
B. 以上生成叠氮化钠的反应为复分解反应
C. 也可与氨水反应生成
D. 受到强烈撞击时发生的反应,既属于分解反应,也属于氧化还原反应
【答案】A
【解析】
【详解】A.的摩尔质量为65g/ml,故A错误;
B.叠氮酸与NaOH反应生成叠氮化钠和水,其化学方程式为,该反应是两种化合物交换成分生成另外两种化合物的反应,属于复分解反应,故B正确;
C.叠氮酸与NaOH反应生成叠氮化钠和水,则也可与碱氨水反应生成,故C正确;
D.叠氮化钠受热分解时产生两种单质,即钠和氮气属于分解反应,反应中存在元素化合价改变也属于氧化还原反应,故D正确;
故选A
19. 下列说法正确的是
A. 与互为同素异形体
B. 将某气体通过湿润的淀粉KI试纸,试纸变蓝,可证明该气体是
C. 和中阴阳离子个数比相等
D. BrCl和反应生成HBrO和HCl的反应为氧化还原反应
【答案】C
【解析】
【详解】A.同种元素形成的不同单质互为同素异形体,如O2和O3,与不互为同素异形体,A错误;
B.将某气体通过湿润的淀粉KI试纸,试纸变蓝,说明该气体将I氧化为I2,该气体可能是或其它具有氧化性的气体(如O3),B错误;
C.1个含2个和1个O2-,1个含2个和1个,故二者阴阳离子个数比相等,C正确;
D.反应BrCl+H2O=HBrO+HCl中,元素化合价没有发生变化,不是氧化还原反应,D错误;
故选C。
20. 化学与生活有着密切联系。下列说法错误的是
A. 清晨时光线透过树叶间的缝隙射入密林中时,可观察到丁达尔效应
B. 碳酸氢钠药片可用于治疗胃酸过多,与食醋同服可提高疗效
C. 许多食品包装盒里用小袋包装的铁粉来防止食品氧化变质
D. 食用加碘盐可预防“大脖子”病
【答案】B
【解析】
【详解】A.密林中有雾,雾是一种胶体,光线透过树叶间的缝隙射入密林中时,可观察到丁达尔效应,A正确;
B.碳酸氢钠药片与醋同服,碳酸氢钠与醋酸发生化学反应,降低药效,B错误;
C.铁具有较强的还原性,可与氧气反应,防止食品氧化变质,C正确
D.“大脖子”病是缺碘引起的甲状腺肿大,食用加碘盐可预防,D正确;
故选B。
21. 相等物质的量的和相比较,下列有关叙述正确的是
①它们所含的分子数目之比为1∶1 ②它们所含的氧原子数目之比为2∶3
③它们所含的原子总数目之比为3∶4 ④它们所含的硫原子数目之比为1∶1
⑤它们所含的质量之比为4∶5
A. ①②③④⑤B. ①②③C. ②③④⑤D. ①②③④
【答案】A
【解析】
【详解】①物质的量之比等于分子数目之比,则它们所含的分子数目之比为1:1,正确;
②1个和所含氧原子总数分别为2、3,故根据分子式可知它们所含的O原子数目之比为2:3,正确;
③1个和所含原子总数分别为3、4,故根据分子式可知它们所含的原子总数目之比为3:4,正确;
④根据分子式可知它们所含的S原子数目之比为1:1,正确;
⑤它们所含的质量之比为64:80=4∶5,正确;
答案选A。
22. 设代表阿伏加德罗常数,下列说法正确的是
A. 25℃、101kPa下,48g和组成的混合气体中含有的分子数为
B. 常温常压下,11.2L含有的分子数小于
C. 物质的量浓度为2ml/L的溶液中,含有个数为
D. 标准状况下,22.4L水中约含分子数目为
【答案】B
【解析】
【详解】A.若48g全为,,气体分子数为,若48g全为,,气体分子数为,则48g和组成的混合气体中含有的分子数在和之间,A错误;
B.标准状况为0℃、101KPa,11.2L含有的分子数为,常温常压即25℃、101KPa,由于温度比标况时的高,11.2L含有的分子数小于,B正确;
C.没有给溶液的体积,无法计算个数,C错误;
D.水在标准状况下不是气体,22.4L水并不是1ml,其中所含的分子数目不是,D错误;
故答案选B。
23. 部分含氯物质的分类与对应化合价关系如图所示。下列叙述不正确的是
A. b是黄绿色气体,H2能在b中燃烧发出苍白色火焰
B. c的化学式为ClO2,具有氧化性,可作自来水消毒剂
C. 存在a→b→d→a的转化关系
D. e→c的转化需要加入氧化剂,d→f的转化需要加入碱
【答案】D
【解析】
【详解】A.由图可知,b为氯气,氯气为黄绿色气体,H2能在氯气中燃烧发出苍白色的火焰,A正确;
B.c为正四价氯形成的氧化物二氧化氯,ClO2具有强氧化性,能使蛋白质变性,可作自来水消毒剂,故B正确;
C.浓盐酸与二氧化锰加热反应生成氯气,氯气和水生成次氯酸,HClO光照分解生成HCl,故C正确;
D.e→c中氯元素化合价由+5价降低到+4价,发生还原反应需要还原剂;d→f的转化不一定需要加入碱,例如次氯酸和碳酸钠反应生成次氯酸钠和碳酸氢钠,故D错误;
故选D。
24. 做实验时不小心沾了一些高锰酸钾,皮肤上的斑很久才能消除,如果用草酸的稀溶液洗涤马上可以复原,其离子方程式为:MnO4-+C2O42-+H+=CO2↑+Mn2++,关于此反应的叙述正确的是
A. 该反应的氧化剂是C2O42-B. 该反应右边方框内的产物是OH-
C. 该反应电子转移总数是5e-D. 配平该反应式后,H+的系数是16
【答案】D
【解析】
【详解】A.该反应中,锰元素化合价由+7价变为+2价,所以高锰酸根离子作氧化剂,故A错误;
B.根据元素守恒、原子守恒知,该反应右边方框内的产物是H2O,故B错误;
C.配平该反应可得:2MnO4-+5C2O4 2-+16H+═10CO2↑+2Mn2++8H2O,转移电子总数是10e-,故C错误;
D.配平该反应可得:2MnO4-+5C2O4 2-+16H+═10CO2↑+2Mn2++8H2O,所以氢离子系数是16,故D正确。
25. 下列有关实验操作、实验现象及实验结论都正确的是
A. AB. BC. CD. D
【答案】C
【解析】
【详解】A.向溶液中通入少量,不会产生白色沉淀,A错误;
B.焰色反应要透过蓝色钴玻璃观察火焰的颜色,以便排除干扰,B错误;
C.把小块钠投入到滴有紫色石蕊试液的冷水中,钠与水反应生成氢氧化钠和氢气,钠熔化成闪亮的小球,在水面上四处游动,有“嘶嘶”的响声发出,反应后溶液变蓝,C正确;
D.向某无色溶液中滴加盐酸,产生的气体能使澄清石灰水变浑浊,说明产生二氧化碳气体,该溶液中含有或,或者二者均含有;D错误;
故选C。
第二部分(非选择题共40分)
三、非选择题(本大题共5小题,共40分)
26. 回答下列问题:
(1)写出的电离方程式___________。
(2)中氧元素的化合价___________。
(3)氢化钠(NaH)可作为野外生氢剂,其化学反应原理为。此反应中的氧化剂为___________(填化学式),若生成1ml,则转移电子的物质的量为___________ml。
【答案】(1)
(2)-1(3) ①. ②. 1
【解析】
【小问1详解】
属于强酸,在水中完全电离,电离方程式为:;
【小问2详解】
中钠元素化合价为+1,根据正负化合价代数和为0知,氧元素的化合价为-1;
【小问3详解】
过程中,中氢元素化合价由-1升高至中的0价,则为还原剂;一个中有两个+1价的H,其中一个不变价转移到NaOH中,另一个化合价降低至中的0价,则为氧化剂,故若生成1ml,转移电子的物质的量为1ml。
27. 下列图示中,A为一种常见的单质,B、C、D、E是含A元素的常见化合物,它们的焰色试验均为黄色。请填写:
(1)写出下列物质的化学式:B___________,E___________。
(2)按要求填空
①B→D反应的化学方程式:___________。
②A→C反应的离子方程式:___________。
【答案】(1) ①. ②.
(2) ①. ②.
【解析】
【分析】A为一种常见单质,B、C、D、E是含A元素的常见化合物,它们的焰色试验均为黄色,说明均含有Na元素,则A为金属Na,B为、C为NaOH、D为、E为。
【小问1详解】
B由Na和氧气在点燃条件下生成,则B为,和水反应生成的C为NaOH,NaOH和过量的二氧化碳气体反应生成E,则E为;
【小问2详解】
①B→D即和二氧化碳反应生成碳酸钠和氧气,反应的化学方程式为:;
②A→C即钠和水反应生成氢氧化钠和氢气,反应的离子方程式为:。
28. 氯元素是非常重要的非金属元素,某化学活动社团为了探究氯气的制法、性质和用途,设计了如下实验装置。
(1)仪器A的名称为___________。
(2)与浓盐酸反应的化学方程式___________。
(3)有关上述实验的说法正确的是___________。
A. 实验开始后,I中现象:产生棕黄色烟雾
B. 0.4ml浓盐酸与足量的充分反应,反应中转移的电子数小于
C. 装置F可用于制漂白粉,漂白粉的有效成分为和
D. C中有色布条褪色,E中有色布条不褪色
(4)检验G溶液中金属阳离子的操作方法是___________。
【答案】(1)分液漏斗;
(2)(3)BD
(4)用铂丝蘸取G中溶液,做焰色试验,若火焰呈黄色,则G中含Na
【解析】
【分析】浓盐酸与二氧化锰共热发生反应生成氯气,由于浓盐酸具有挥发性,产生的氯气中混有氯化氢和水蒸气,分别通过饱和氯化钠溶液和浓硫酸除去氯化氢和水蒸气,氯气具有强氧化性,可与铁、铜等金属单质反应;氯气没有漂白性,但氯气和水反应生成的次氯酸有漂白性,氯气与石灰乳反应可制取漂白粉,氯气有毒,尾气中的氯气要用碱液吸收,防止污染环境。
【小问1详解】
仪器A用来添加浓盐酸,名称为分液漏斗;
【小问2详解】
在加热的条件下,二氧化锰与浓盐酸反应生成二氯化锰、氯气和水,反应的化学方程式为:;
【小问3详解】
A.铁在氯气中燃烧,产生棕褐色的烟,A错误;
B.若0.4ml浓盐酸能全部参与反应,根据反应方程式,转移的电子数等于,但实际上随着反应的进行,浓盐酸变稀后不再与二氧化锰反应生成氯气,故反应中转移的电子数小于,B正确;
C.装置F内为石灰乳,氯气与与石灰乳反应生成次氯酸钙、氯化钙和水,漂白粉的主要成分为和,有效成分为,C错误;
D.氯气没有漂白性,通过装置B的氯气里含水分,氯气和水反应生成的次氯酸有漂白性,所以广口瓶C的有色布条褪色,而通过浓硫酸之后得到的是干燥的氯气,所以广口瓶E中的有色布条不褪色,D正确;
故选BD。
【小问4详解】
烧杯G装有氢氧化钠溶液,钠离子在溶液中没有颜色且很难与其他离子反应,检验的方法是做焰色试验,蘸有氢氧化钠溶液的铂丝在灼烧时会产生黄色的火焰。
29. “84消毒液”能有效杀灭甲型H1N1病毒,某同学购买了一瓶“威露士”牌“84消毒液”,其包装说明得到如右信息:
(1)该“84消毒液”中NaClO的物质的量浓度约为___________ml/L。(结果保留两位小数)
(2)该同学参阅该“84消毒液”的配方,欲用NaClO固体配制500mL上述物质的量浓度的消毒液。如下图所示的仪器中,需要用到的仪器有________(填序号),还缺少的玻璃仪器是_________。
(3)“84消毒液”与稀硫酸混合使用可增强消毒能力,某消毒小组人员用18.0ml/L的浓硫酸配制90mL物质的量浓度为的稀硫酸用于增强“84消毒液”的消毒能力。
①需要用量筒取___________mL上述浓硫酸进行配制。
②在配制过程中,下列实验操作可能导致配制的硫酸溶液浓度偏高的是___________(填序号)。
a.定容时俯视观察
b.定容后经振荡、摇匀、静置后,发现液面下降,再加适量的蒸馏水
c.浓硫酸在烧杯中加水稀释后,未冷却就向容量瓶中转移
d.容量瓶未干燥即用来配制溶液
【答案】(1)3.99
(2) ①. ③④⑤ ②. 玻璃棒、胶头滴管
(3) ①. 4.4 ②. ac
【解析】
【分析】配制稀硫酸溶液时,需要计算、量取、溶解、冷却、转移、洗涤、定容、摇匀、装瓶等操作,所以必须用到的仪器有烧杯、胶头滴管、玻璃棒、一定规格的量筒和一定规格的容量瓶,配制过程中要保证溶质完全转移到容量瓶中、保证溶液体积准确,不然会引起误差,若不当操作导致溶质物质的量偏小或溶液体积偏大,则浓度偏小;若不当操作导致溶质物质的量偏大或溶液体积偏小,则浓度偏大。
【小问1详解】
;
【小问2详解】
配制一定物质的量浓度的溶液,图中用到的仪器有烧杯、托盘天平、容量瓶;缺少的玻璃仪器有玻璃棒、胶头滴管;
【小问3详解】
①用18.0ml/L的浓硫酸配制90mL物质的量浓度为的稀硫酸,应选用100mL的容量瓶进行配制,设需要浓硫酸的体积为V,即18.0ml/L·V=×0.1L,解得V≈4.4mL;
②a.定容时俯视,即加入水的量不足,导致结果偏高;
B.定容后经振荡、摇匀、静置后,发现液面下降,再加适量的蒸馏水,即加入水的量偏高,导致结果偏低;
C.浓硫酸在烧杯中加水稀释后,未冷却就向容量瓶中转移,由于热胀冷缩,导致加入水的量不足,结果偏高;
D.容量瓶未干燥即用来配制溶液,对结果无影响;
故选ac。
30. 将和混合物29.6g,充分加热到固体质量不再发生变化后,收集到1.12L(标准状况),冷却后将剩余固体溶于水配成500mL溶液,求:
(1)的物质的量为___________。
(2)原混合物中的质量为___________。
(3)配制的溶液的物质的量浓度为___________。
【答案】30. 0.05ml
31. 21.2g32. 0.5ml/L
【解析】
【小问1详解】
收集到1.12L(标准状况),,的物质的量为0.05ml;
【小问2详解】
,的物质的量为0.05ml,则可知原混合物中碳酸氢钠为0.1ml,质量为0.1ml×84g/ml=8.4g,故原混合物中碳酸钠的质量为29.6g-8.4g=21.2g;
【小问3详解】
离子
浓度(ml/L)
0.15
0.15
0.20
a
选项
实验操作
实验现象或结论
A
向溶液中通入少量
有白色沉淀生成,白色沉淀为
B
某试样做焰色试验,火焰呈黄色
该试样一定是钠盐
C
把小块钠投入到滴有紫色石蕊试液的冷水中
钠熔化成闪亮的小球,在水面上四处游动,有“嘶嘶”的响声发出,反应后溶液变蓝
D
向某无色溶液中滴加盐酸,产生的气体能使澄清石灰水变浑浊
原无色溶液中一定含有
84消毒液
有效成分NaClO
规格1000mL
质量分数25%
密度
相关试卷
这是一份重庆市等七校2023_2024学年高一化学上学期期中联考试题含解析,共14页。试卷主要包含了考试结束后,将答题卷交回,可能用到的相对原子质量等内容,欢迎下载使用。
这是一份甘肃势泉市四校2023_2024学年高一化学上学期期中联考试题含解析,共14页。试卷主要包含了答题前,考生务必用直径0,本卷命题范围,可能用到的相对原子质量, 下列实验不能达到对应目的的是, 关于金属钠的说法中正确的是等内容,欢迎下载使用。
这是一份浙江省台州市2023_2024学年高一化学上学期期中联考试题含解析,共20页。试卷主要包含了考试结束后,只需上交答题纸,5 Mn55, 下列有关说法中,不正确的是等内容,欢迎下载使用。

