湖南省岳阳市云溪区2024-2025学年高二上学期11月期中地理试题 Word版含解析
展开这是一份湖南省岳阳市云溪区2024-2025学年高二上学期11月期中地理试题 Word版含解析,共13页。试卷主要包含了单选题,综合题等内容,欢迎下载使用。
北京时间2023年5月30日9时31分,搭载神舟十六号载人飞船的长征二号F遥十六运载火箭在酒泉卫星发射中心点火发射。北京时间7月20日21时40分,神舟十六号航天员圆满完成出舱活动全部既定任务,出舱活动取得圆满成功。完成下面小题。
1. 从火箭点火发射到航天员圆满完成出舱活动全部既定任务期间,北京( )
A. 昼渐长,夜渐短B. 昼渐短,夜渐长C. 昼先渐长后渐短D. 夜先渐长后渐短
2. 火箭点火发射时,与北京处于同一日的范围占全球的比例( )
A. 小于四分之一B. 大于四分之一,小于二分之一
C. 大于四分之三D. 大于二分之一,小于四分之三
3. 神舟十六号航天员圆满完成出舱活动全部既定任务时,纽约(40°43'N,74°W)的区时是( )
A. 10:40B. 8:40C. 14:34D. 16:40
【答案】1. C 2. D 3. B
【解析】
【1题详解】
由材料可知,从火箭点火发射到航天员圆满完成出舱活动全部既定任务期间,时间为北京时间2023年5月30日9时31分至北京时间7月20日21时40分。此时期太阳直射北半球经过了夏至日,直射点先向北再向南,故北京昼先渐长后渐短,C正确,排除ABD。故选C。
【2题详解】
由材料可知,火箭点火发射时,北京时间2023年5月30日9时31分,此时东十二区为13:31。新的一天的范围是从0:31所在时区向东到东十二区,与北京处于同一日的范围约为13.5:24;大于二分之一,小于四分之三,D正确;排除ABC。故选D。
【3题详解】
由材料可知,神舟十六号航天员圆满完成出舱活动全部既定任务时,北京时间(东八区)为7月20日21时40分,纽约所在时区为西五区中,两地相差13个小时,根据东加西减原则,纽约的区时=21:40-(8+5)=8:40,B正确;排除ACD。故选B。
【点睛】自然日界线概念:地方时为0点(24点)所在的经线,自然日界线随着地球的自转不断移动。沿地球自转的方向,0点(24点)的西侧比东侧少一天。人为日界线:180°经线(实际情况并不与180°经线完全重合)其西侧比东侧多一天。
十二生肖是中国的传统文化之一。第33届夏季奥林匹克运动会由法国巴黎(48°52'N,2°25'E)主办,开幕时间是当地时间2024年7月26日18时30分(东一区,夏令时),并于当地时间8月11日21时正式举行闭幕式。如图示意我国十二时辰与生肖时钟表。完成下面小题。
注:夏令时是一种为节约能源而人为规定地方时间的制度。表现为将原区时时间调快1小时。
4. 巴黎奥运会正式开幕时,我国正值十二时辰的( )
A. 亥时B. 辰时C. 丑时D. 申时
5. 巴黎奥运会举办期间,我国( )
A. 正午太阳高度渐小B. 日出方位逐渐偏北
C. 昼夜时长差值渐大D. 日落时刻逐渐推迟
【答案】4. C 5. A
【解析】
【4题详解】
巴黎奥运会开幕时间是当地时间2024年7月26日18时30分(东1区,夏令时),巴黎(东1区)与北京时间(东8区)相差7小时,计算可知,巴黎夏季奥运会正式开幕时,北京时间7月26日18时30分+7=7月27日1时30分。结合图示,这个时间正值丑时(1~3时),C正确,ABD错误。故选C。
【5题详解】
巴黎奥运会举办期间,即当地时间7月26日-8月11日,太阳直射点位于北半球,且太阳直射点向南(向赤道)移动,我国正午太阳高度逐渐变小,A正确;日出方位逐渐南移(由东北向正东方向移动),B错误;昼长夜短,但昼长逐渐变短,昼夜时长差值逐渐变小,C错误;日落时刻逐渐提前,D错误。故选A。
【点睛】正午太阳高度角的纬度变化规律:太阳直射点的正午太阳高度角最大为90°,由太阳直射点所在纬度向南北两侧递减。
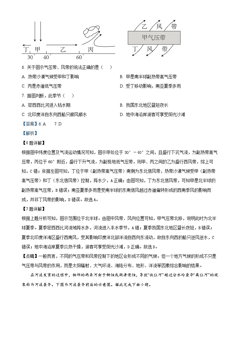
左图为沿某经线的大气运动示意图,右图为左图中甲气压带及其南北两侧风带的风向图。据此完成下面小题。
6. 关于图示气压带、风带的说法正确的是( )
A. 热带沙漠气候受甲和丁影响B. 甲是南半球副热带高气压带
C. 丙是赤道低气压带D. 受丁移动影响,南亚夏季多雨
7. 据图判断,此季节( )
A. 密西西比河进入枯水期B. 我国东北地区昼短夜长
C. 北印度洋自东向西船只顺风顺水D. 地中海沿岸游客可享受阳光沙滩
【答案】6. A 7. D
【解析】
【6题详解】
根据图中纬度位置及气流运动情况可知,图示甲处位于30°-40°之间,且盛行下沉气流,为副热带高气压带,丙位于60°附近,盛行下升气流,为副极地低气压带,则甲、丙之间的乙为盛行西风带,综上可知,C错;依据左图可知,丁位于甲(副热带高气压带)南侧为东北信风带,热带沙漠气候受甲(副热带高气压带)和丁(东北信风带)控制,降水少,A正确;由图可知,丁为东北信风带,可知甲是北半球的副热带高气压带,B错误;南亚夏季多雨是受南半球的东南信风越过赤道偏转形成的西南季风的影响而成,并非丁风带的影响,D错误。故选A。
【7题详解】
根据上题分析可知,图示范围位于北半球。由图中风带、风向位置可知,甲气压带北移,说明此时为北半球夏季。夏季密西西比河流域降水多,河流进入丰水季节,A错;夏季我国东北地区昼长夜短,B错误;夏季北印度洋海区盛行西南风,受其影响印度洋北部洋流自西向东流动,故自东向西的船只逆风逆水,C错误;地中海沿岸夏季炎热干燥,游客可享受阳光沙滩,D正确。故选D。
【点睛】一般而言,不同的气压带和风带控制下的地区会形成不同的气候。但一个地方气候的形成不只是气压带与风带的作用,而是太阳辐射、大气环流、海陆分布、地形、洋流等因素综合影响的结果。
在河流发育的过程中,相邻的两条河由于侧蚀或溯源侵蚀,导致“低位河”越过分水岭袭夺“高位河”的现象称为河流袭夺。下图为河流袭夺前后的示意图。据此完成下面小题。
8. 关于甲、乙两河的叙述,正确的是( )
A. 乙河侵蚀力大袭夺甲河B. 甲河地势高袭夺乙河
C. 乙河流量大袭夺甲河D. 甲河的河道平直袭夺乙河
9. M处泥沙堆积较强的原因是( )
A. 河道变窄,泥沙堆积严重B. 河道两侧岩体崩塌泥沙堆积严重
C. 地转偏向力作用致其堆积严重D. 上游水量减少,泥沙堆积严重
【答案】8. A 9. D
【解析】
【8题详解】
根据图示水流箭头,甲河的水从图示中部河段,流入乙河,说明乙河支流溯源侵蚀力大,袭夺甲河,而不是甲河袭夺乙河,A正确,D错误;在河流发育的过程中,是低位河流具有较强的侵蚀力,袭夺高位河流,甲河地势高,不能袭夺乙河,B错误;乙河流量不一定大于甲河,C错误。故选A。
【9题详解】
M处泥沙堆积较强的原因是甲河被乙河袭夺,导致上游水量减少,流速减慢,搬运能力下降,泥沙堆积严重,D正确;泥沙堆积易导致河道变浅,从而使得水量变小,河道变窄,而不是河道变窄导致泥沙堆积严重,A错误;材料中不能得出河道两侧岩体出现崩塌,且崩塌与河流水量减少、泥沙淤积加剧关系不大,B错误;地转偏向力虽然会影响河流堆积和侵蚀的方向,但甲河该河段位于山地,河谷较深,受地转偏向力影响较小,不是M处泥沙堆积严重的原因,C错误。故选D。
【点睛】河流袭夺又称“河流抢水”。处于分水岭两侧的河流,由于侵蚀速度差异较大,其中侵蚀力强的河流能够切穿分水岭,抢夺侵蚀力较弱的河流上游河段,这种河系演变的现象,称为河流袭夺。发生河流袭夺后,河系重新组合成袭夺河、被夺河、断头河以及风口等地貌形态。
下图为某区域某时等压线分布图。据此完成下面小题。
10. 图中四地有冷锋存在的是
A. 甲
B. 乙
C. 丙
D. 丁
11. 此时戊地的风向是
A. 西南风
B. 西北风
C. 东南风
D. 东北风
【答案】10. D 11. D
【解析】
【分析】本题主要考查常见的天气系统和风向的判断,学生要掌握锋面气旋的有关知识,并能够通过等高线判断风向。
10题详解】
高压地区不会产生锋面,甲乙没有暖锋;按照气旋水平旋转的方向可以判断丙处暖气团推动冷气团为暖锋,丁处冷气团推动暖气团为冷锋,选择D。
【11题详解】
先从高压到低压画出水平气压梯度力,再按照北半球向右偏画出风向,此时戊地的风向是东北风,选择D。
下图为北大西洋局部洋流分布示意图。据此完成下面小题。
12. 若一艘油轮在③处泄露,则( )
A. ①处海水更新周期变短B. ②处最先受到污染
C. ③处污染范围不会扩大D. 会造成④处渔场减产
13. M洋流促使沿岸地区( )
A. 气候暖湿B. 干旱加剧C. 气候冷湿D. 形成森林
【答案】12. D 13. B
【解析】
【12题详解】
结合海陆轮廓,由图可知,③处为北大西洋暖流,油轮在③处泄露,污染物会随洋流扩散,③处污染范围会扩大,但污染并不会缩短海水更新周期,AC错误;油轮在③处泄露,根据洋流流向,污染物会随洋流流至④处,④处最先受到污染,④处是著名的纽芬兰渔场,海水被污染,会导致鱼类生长受影响,渔场减产,D正确,B错误。故选D。
【13题详解】
由图示可知M为寒流,寒流对沿岸气候具有降温减湿的作用,温度、湿度下降,干旱加剧,B正确,AC错;M地区陆地为沙漠区,寒流降温减湿,不利于植被生长,不能形成森林,D错误。故选B。
【点睛】洋流又称海流,海洋中除了由引潮力引起的潮汐运动外,海水沿一定途径的大规模流动。引起海流运动的因素主要动力是风。
下面:左图实线为等压线,虚线为近地面风向轨迹,④是稳定风向;右图是④处各种受力的示意图,F4是风向。完成下列各题。
14. 上面图中④地风向,正确的是( )
A. 西南风B. 东北风C. 东南风D. 西北风
15. 关于右图中各箭头说法正确的是( )
①F1从高压指向低压,垂直等压线,是水平气压梯度力 ②F3是摩擦力,它不影响风速,只影响风向
③F2是地转偏向力,它影响风向,也影响风速 ④该地风向向右偏转,位于北半球
A ①②B. ①③C. ①④D. ③④
16. 下列各风向示意图中,表示南半球近地面的是( )
A. B. C. D.
【答案】14. A 15. C 16. C
【解析】
14题详解】
结合材料信息可知,右图是④处各种受力的示意图,F4是风向。F4指向东北,为西南风,A正确,BCD错误,故选A。
【15题详解】
读图可知,F1从高压指向低压,且垂直等压线,是水平气压梯度力,①正确;F3与风向相反,是摩擦力,它既影响风速,也影响风向,②错误;F2与风向垂直,是地转偏向力,它影响风向,不影响风速,③错误;F4为风向,该地风向向右偏转,位于北半球,④正确。综上所述,C正确,ABD错误,故选C。
【16题详解】
近地面气压较高,A错误;南半球近地面风向座偏转,图中SD风向向右偏转,为北半球近地面风向,BD错误;C气压值较高,且风向向左偏转,为南半球近地面风向,C正确。故选C。
【点睛】近地面风受水平气压梯度力、地转偏向力和摩擦力共同作用,风向斜穿等压线。
二、综合题
17. 阅读图文材料,完成下列要求。
庐山位于江西省北部,多奇峰峭壁。地质史上庐山曾经历过4次冰期,形成了一系列冰蚀地貌景观。庐山脚下的鄱阳湖是我国第一大淡水湖,其东岸甲地(见图)附近就有20多万亩沙丘,有“天漠”之称。下图为庐山、鄱阳湖区域图及地质剖面示意图。
(1)说出庐山的地貌名称,并分析其形成过程。
(2)从外力作用角度分析庐山多奇峰峭壁的原因。
(3)分析鄱阳湖东岸甲地“天漠”的成因。
【答案】(1)断块山。形成过程:地壳运动使岩层断裂形成断层,两侧岩块相对下降,中间岩块上升而形成庐山。
(2)庐山在地质史上经历了多次冰期,冰川对山体侵蚀作用强烈且庐山位于亚热带季风气候区。降水丰富,河流流量充沛,地势起伏大,流水侵蚀作用强。因而形成了奇峰峭壁。
(3)湖区周围多低山、丘陵,水土流失严重;雨季多暴雨,湖区大量泥沙堆积;枯水期。湖内沙滩裸露;冬季风强劲。将湖盆内裸露的泥沙搬运至沿岸地区堆积。促成甲地沙丘的形成和发育。
【解析】
【分析】本大题以庐山为材料,设置三道小题,涉及庐山的地貌名称及其形成过程、外力作用、“天漠”的成因等相关内容,考查学生分析问题、解决问题的能力。
【小问1详解】
结合庐山地质剖面示意图以及所学知识,岩层受到的压力、张力等超出所能承受的程度,岩层发生断裂并沿断裂面发生明显的位移,形成断层,两侧岩块相对下降,中间岩块上升形成断块山,即为庐山。
【小问2详解】
材料中显示,地质史上庐山曾经历过4次冰期,受冰川侵蚀作用,形成一系列冰川地貌景观,如刃脊、冰斗、角峰、U形谷等,庐山地处亚热带季风气候区,降水较多,雨量充沛,水系发育,河流径流量大,地势起伏大,在流水强烈侵蚀作用下,形成了一系列独特的流水地貌景观,形成了奇峰峭壁。
【小问3详解】
材料中鄱阳湖东岸甲地天漠的形成要有丰富的沙源和强劲的风力作用,鄱阳湖附近地形多低山、丘陵,植被破坏严重,且降水集中,雨季多暴雨,水土流失严重,导致湖区大量泥沙沉积,形成丰富的沙源;鄱阳湖附近属于季风区,北部无高大山地阻挡,冬季风力强劲且大风日数多,冬季鄱阳湖为枯水期,水位低,湖泊内沙滩裸露,大风将湖盆内裸露的泥沙搬运至沿岸地区堆积,促成甲地沙丘的形成和发育。
18. 阅读图文材料,完成下列各题。
材料一:世界文化遗产云南丽江古城坐落在丽江坝子(小盆地)西北部,海拔2400余米,北依象山、金虹山,西枕狮子山,东、南两面比较开阔。冬无严寒,夏无酷暑。源于玉龙雪山的玉河水,在城北玉龙桥附近被分为三股干流(东河、中河和西河)引入城中,再分多股支渠流贯大街小巷。
材料二:云南省德宏州是滑坡的多发地区,2020年6月24日16时30分许,德宏州盈江县弄璋镇发生一起山体滑坡灾害,3名群众失联。
(1)分析丽江古城冬无严寒、夏无酷暑的原因。
(2)丽江古城的建设,利用了当地哪些有利的地形条件。
(3)云南德宏州滑坡泥石流自然灾害多发的原因。
【答案】(1)丽江古城北面和西面有山地阻挡西北寒冷气流;且其纬度相对较低,因此冬无严寒。夏季因其坐落于云贵高原,地势相对较高,夏无酷暑。
(2)地处丽江坝子(小盆地),地形平坦,利于聚落建设;地势较高,北、西两面依山,可阻挡冬季风;东、南两面开阔,利于夏季风从东南方向进入;同时,小盆地地形也有利于源于玉龙雪山的水源在此汇聚,方便居民用水。
(3)地壳活动活跃,岩层(岩体)比较破碎;地形起伏大、降水量大且集中、植被覆盖较差;人类活动频繁,地表结构(被)破坏大。
【解析】
【分析】本题以丽江古城为材料,设三个问题,涉及城市区位、地形对聚落的影响等相关知识点,考查学生获取和解读地理信息、调动和运用地理知识的能力,体现区域认知、综合思维的学科素养。
【小问1详解】
根据材料可知,古城坐落在丽江坝子西北部,海拔2400余米,北依象山、金虹山,西枕狮子山,东、南两面比较开阔”可知,丽江古城位于滇西北地区,纬度较低,冬季气温较高,且北面、西面有山地阻挡冬季风,冬季风影响小,冬无严寒;位于海拔2400余米的云贵高原上,地势较高,夏季气温较低,夏无酷暑。
【小问2详解】
据材料“古城坐落在丽江坝子西北部”可知,地处丽江坝子(小盆地),地形平坦开阔,利于聚落建设;“海拔2400余米,北依象山、金虹山,西枕狮子山,东、南两面比较开阔”可知,地势较高,北、西两面山地可阻挡冬季风,受冬季风影响小;东、南两面开阔,利于夏季风从东南方向进入;“源于玉龙雪山的玉河水,在城北玉龙桥附近被分为三股干流(东河、中河和西河)引入城中,再分多股支渠流贯大街小巷”可知,有河流顺地势穿城而过,水源充足,方便居民用水等。
【小问3详解】
德宏州位于板块交界处附近,地壳活跃,多地震,岩层破碎;该地属于季风气候,夏季降水集中且多地形雨,易诱发滑坡泥石流等地质灾害;人口众多,植被破坏严重,工矿建设频繁,也容易诱发地质灾害。
19. 2023年8月上旬,太平洋M岛发生数场大火。图(a)为M岛地形图,图(b)为当地时间2023年8月9日20时海平面气压分布图。图(c)为甲、乙两地气温曲线降水量柱状图。阅读图文资料,回答下列问题。
(1)在甲、乙两地中任选一地,描述其气候特征,并说出甲、乙两地气候差异的主要影响因素。
(2)说出图(b)中M岛附近的风向,并说明风对大火的影响。
上世纪M岛农牧业发达,当地从非洲引进草种用于牲畜饲料或道路绿化,长势旺盛。近年来,随着农牧业的逐渐衰退,外来草种分布范围大大扩展。甲地在此次大火中损失惨重,当地遍布的杂草成为火灾“燃料库”,加重了火势。
(3)说明杂草成为甲地火灾“燃料库”的原因。
【答案】(1)甲地:全年高温,气温年较差小,年降水量较小,降水季节差异明显,5-9月降水少等。 或乙地:全年高温,气温年较差小,年降水量大,降水季节差异较小等。主要影响因素:地形
(2)风向:东北风影响:M岛地处等压线密集区,风力大,强风越过山地下沉过程中温度升高、气流变得干燥,使火势增大、火灾范围扩大等。
(3)牧场和农田荒废,杂草疏于管理,冬半年降水量较大,杂草生长迅速,杂草量大,杂草分布范围较广,易导致火灾规模扩大,夏半年气候干旱,杂草枯黄干燥,成为易燃物等。
【解析】
【分析】本题以太平洋M岛地理特征为材料设置试题,涉及气候特征描述,风向的判断以及自然环境整体性等相关内容,考查学生综合分析能力,读图分析能力,地理实践力和综合思维素养。
【小问1详解】
结合图中信息可知,甲、乙两地所在M岛地处北半球低纬地区,甲地区全年气温较高,在20℃以上,气温年较差较小,但甲地位于东北信风背风坡一侧,全年降水量较少,降水季节差异较为明显。乙地区全年高温在20℃以上,气温年较差较小,且乙地位于东北信风的迎风坡一侧,全年降水量较多,降水季节差异较小。导致甲乙两地出现降水明显差异的主要原因在于地形因素。
【小问2详解】
结合图中信息可知,图中等压线数值自北向南依次降低,且该地区位于北半球,受到偏右的地转偏向力,因此该地风向为东北风。结合图中信息可知,M岛等压线较为密集,风力较大,强风越过山地之后,在下沉过程中使其温度升高,气流变得干燥,因此,该地干燥的大风会使火势增强,火势范围扩大。
【小问3详解】
结合材料信息可知,上世纪M岛农牧业发达,但近年来,随着农牧业的逐渐衰退,外来草种分布范围大大扩展,导致原本的牧场和农田被荒废,大量杂草生长,且冬季时降水量较大,杂草生长迅速,且杂草量较大,分布范围较广,为火灾发生提供了燃料;同时,火灾发生时间为夏半年,该时期气温较高,气候干旱,大量杂草枯黄干燥成为易燃物质,成为火灾的燃料库。
20. 阅读图文材料,完成下列要求。
地壳运动及外力作用是影响黄河冲积扇沉积物剖面特征的主要因素,在相对稳定的地质环境下,沉积物沉积的过程在时间上是连续的。黄河冲积扇地区城市多分布在山麓地势较高的地带。历史上黄河下游多次决口改道。图1为黄河冲积扇分布图及城市A到B一线冲积扇剖面示意图。图2为城市C第四纪理论与实际沉积剖面图。
(1)描述冲积扇上城市A到B一线沉积物的空间分布特征并说明其形成原因。
(2)判断城市C岩层的沉积在时间上是否连续,并从地质作用角度推断其可能成因。
【答案】(1)自西向东沉积物颗粒逐渐变小;自西向东沉积物厚度逐渐变小
河流冲出山口后,流速逐渐降低,颗粒大的物质先沉积且沉积较多,颗粒小的物质后沉积且沉积较少
(2)沉积不连续(沉积发生中断),缺失了P1地层。由于地壳运动,先形成的P1地层被抬升;风化剥蚀后,导致该地层消失,之后继续接受沉积。
【解析】
【分析】本题以黄河冲积扇分布图及城市剖面示意图为材料,考查沉积作用的差异及环境变迁,难度一般。
【详解】(1)读图可知,自A到B沉积物颗粒由粗变细,沉积物厚度逐渐自西向东变小。沉积物是由河流携带而来,在冲积扇地区,随着河流冲出山口后,流速逐渐降低,颗粒大的物质先沉积且沉积较多,颗粒小的物质后沉积且沉积较少,所以沉积物颗粒由粗到细,沉积物厚度逐渐变小。
(2)按照图2中左图来看,在温度环境中,沉积了N2层后应有P1层沉积,而实际情况是缺失了P1岩层,说明沉积不连续。该地缺失P1岩层是由于地壳运动,先形成P1地层被抬升;风化剥蚀后,导致该地层消失,之后继续接受沉积,所以沉积在时间上是不连续的。
相关试卷
这是一份湖南省岳阳市云溪区2024-2025学年高二上学期11月期中地理试卷(Word版附解析),文件包含湖南省岳阳市云溪区2024-2025学年高二上学期11月期中地理试题Word版含解析docx、湖南省岳阳市云溪区2024-2025学年高二上学期11月期中地理试题Word版无答案docx等2份试卷配套教学资源,其中试卷共20页, 欢迎下载使用。
这是一份湖南省岳阳市云溪区2024-2025学年高三上学期11月期中地理试卷(Word版附答案),共10页。试卷主要包含了单选题,综合题等内容,欢迎下载使用。
这是一份湖南省岳阳市云溪区2024-2025学年高一上学期11月期中地理试题-A4,共7页。试卷主要包含了单选题,综合题等内容,欢迎下载使用。

