湖南省岳阳市云溪区2024-2025学年高二上学期11月期中地理试卷(Word版附解析)
展开这是一份湖南省岳阳市云溪区2024-2025学年高二上学期11月期中地理试卷(Word版附解析),文件包含湖南省岳阳市云溪区2024-2025学年高二上学期11月期中地理试题Word版含解析docx、湖南省岳阳市云溪区2024-2025学年高二上学期11月期中地理试题Word版无答案docx等2份试卷配套教学资源,其中试卷共20页, 欢迎下载使用。
北京时间2023年5月30日9时31分,搭载神舟十六号载人飞船的长征二号F遥十六运载火箭在酒泉卫星发射中心点火发射。北京时间7月20日21时40分,神舟十六号航天员圆满完成出舱活动全部既定任务,出舱活动取得圆满成功。完成下面小题。
1. 从火箭点火发射到航天员圆满完成出舱活动全部既定任务期间,北京( )
A. 昼渐长,夜渐短B. 昼渐短,夜渐长C. 昼先渐长后渐短D. 夜先渐长后渐短
2. 火箭点火发射时,与北京处于同一日范围占全球的比例( )
A. 小于四分之一B. 大于四分之一,小于二分之一
C. 大于四分之三D. 大于二分之一,小于四分之三
3. 神舟十六号航天员圆满完成出舱活动全部既定任务时,纽约(40°43'N,74°W)的区时是( )
A. 10:40B. 8:40C. 14:34D. 16:40
十二生肖是中国的传统文化之一。第33届夏季奥林匹克运动会由法国巴黎(48°52'N,2°25'E)主办,开幕时间是当地时间2024年7月26日18时30分(东一区,夏令时),并于当地时间8月11日21时正式举行闭幕式。如图示意我国十二时辰与生肖时钟表。完成下面小题。
注:夏令时是一种为节约能源而人为规定地方时间的制度。表现为将原区时时间调快1小时。
4. 巴黎奥运会正式开幕时,我国正值十二时辰的( )
A. 亥时B. 辰时C. 丑时D. 申时
5 巴黎奥运会举办期间,我国( )
A. 正午太阳高度渐小B. 日出方位逐渐偏北
C. 昼夜时长差值渐大D. 日落时刻逐渐推迟
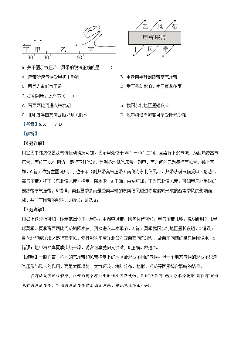
左图为沿某经线的大气运动示意图,右图为左图中甲气压带及其南北两侧风带的风向图。据此完成下面小题。
6. 关于图示气压带、风带的说法正确的是( )
A. 热带沙漠气候受甲和丁影响B. 甲是南半球副热带高气压带
C. 丙是赤道低气压带D. 受丁移动影响,南亚夏季多雨
7 据图判断,此季节( )
A. 密西西比河进入枯水期B. 我国东北地区昼短夜长
C. 北印度洋自东向西船只顺风顺水D. 地中海沿岸游客可享受阳光沙滩
在河流发育的过程中,相邻的两条河由于侧蚀或溯源侵蚀,导致“低位河”越过分水岭袭夺“高位河”的现象称为河流袭夺。下图为河流袭夺前后的示意图。据此完成下面小题。
8. 关于甲、乙两河的叙述,正确的是( )
A. 乙河侵蚀力大袭夺甲河B. 甲河地势高袭夺乙河
C. 乙河流量大袭夺甲河D. 甲河的河道平直袭夺乙河
9. M处泥沙堆积较强的原因是( )
A. 河道变窄,泥沙堆积严重B. 河道两侧岩体崩塌泥沙堆积严重
C. 地转偏向力作用致其堆积严重D. 上游水量减少,泥沙堆积严重
下图为某区域某时等压线分布图。据此完成下面小题。
10. 图中四地有冷锋存在的是
A. 甲
B. 乙
C. 丙
D. 丁
11. 此时戊地的风向是
A. 西南风
B. 西北风
C. 东南风
D. 东北风
下图为北大西洋局部洋流分布示意图。据此完成下面小题。
12. 若一艘油轮在③处泄露,则( )
A. ①处海水更新周期变短B. ②处最先受到污染
C. ③处污染范围不会扩大D. 会造成④处渔场减产
13. M洋流促使沿岸地区( )
A. 气候暖湿B. 干旱加剧C. 气候冷湿D. 形成森林
下面:左图实线为等压线,虚线为近地面风向轨迹,④是稳定风向;右图是④处各种受力的示意图,F4是风向。完成下列各题。
14. 上面图中④地风向,正确的是( )
A. 西南风B. 东北风C. 东南风D. 西北风
15. 关于右图中各箭头说法正确的是( )
①F1从高压指向低压,垂直等压线,是水平气压梯度力 ②F3是摩擦力,它不影响风速,只影响风向
③F2是地转偏向力,它影响风向,也影响风速 ④该地风向向右偏转,位于北半球
A. ①②B. ①③C. ①④D. ③④
16. 下列各风向示意图中,表示南半球近地面是( )
A. B. C. D.
二、综合题
17. 阅读图文材料,完成下列要求。
庐山位于江西省北部,多奇峰峭壁。地质史上庐山曾经历过4次冰期,形成了一系列冰蚀地貌景观。庐山脚下的鄱阳湖是我国第一大淡水湖,其东岸甲地(见图)附近就有20多万亩沙丘,有“天漠”之称。下图为庐山、鄱阳湖区域图及地质剖面示意图。
(1)说出庐山的地貌名称,并分析其形成过程。
(2)从外力作用角度分析庐山多奇峰峭壁原因。
(3)分析鄱阳湖东岸甲地“天漠”的成因。
18. 阅读图文材料,完成下列各题。
材料一:世界文化遗产云南丽江古城坐落在丽江坝子(小盆地)西北部,海拔2400余米,北依象山、金虹山,西枕狮子山,东、南两面比较开阔。冬无严寒,夏无酷暑。源于玉龙雪山的玉河水,在城北玉龙桥附近被分为三股干流(东河、中河和西河)引入城中,再分多股支渠流贯大街小巷。
材料二:云南省德宏州是滑坡的多发地区,2020年6月24日16时30分许,德宏州盈江县弄璋镇发生一起山体滑坡灾害,3名群众失联。
(1)分析丽江古城冬无严寒、夏无酷暑的原因。
(2)丽江古城的建设,利用了当地哪些有利的地形条件。
(3)云南德宏州滑坡泥石流自然灾害多发的原因。
19. 2023年8月上旬,太平洋M岛发生数场大火。图(a)为M岛地形图,图(b)为当地时间2023年8月9日20时海平面气压分布图。图(c)为甲、乙两地气温曲线降水量柱状图。阅读图文资料,回答下列问题。
(1)在甲、乙两地中任选一地,描述其气候特征,并说出甲、乙两地气候差异的主要影响因素。
(2)说出图(b)中M岛附近的风向,并说明风对大火的影响。
上世纪M岛农牧业发达,当地从非洲引进草种用于牲畜饲料或道路绿化,长势旺盛。近年来,随着农牧业的逐渐衰退,外来草种分布范围大大扩展。甲地在此次大火中损失惨重,当地遍布的杂草成为火灾“燃料库”,加重了火势。
(3)说明杂草成为甲地火灾“燃料库”的原因。
20. 阅读图文材料,完成下列要求。
地壳运动及外力作用是影响黄河冲积扇沉积物剖面特征的主要因素,在相对稳定的地质环境下,沉积物沉积的过程在时间上是连续的。黄河冲积扇地区城市多分布在山麓地势较高的地带。历史上黄河下游多次决口改道。图1为黄河冲积扇分布图及城市A到B一线冲积扇剖面示意图。图2为城市C第四纪理论与实际沉积剖面图。
(1)描述冲积扇上城市A到B一线沉积物的空间分布特征并说明其形成原因。
(2)判断城市C岩层的沉积在时间上是否连续,并从地质作用角度推断其可能成因。
相关试卷
这是一份湖南省岳阳市云溪区2024-2025学年高一上学期11月期中地理试题-A4,共7页。试卷主要包含了单选题,综合题等内容,欢迎下载使用。
这是一份湖南省岳阳市云溪区2024~2025学年高一(上)期中地理试卷(含答案),共11页。
这是一份湖南省岳阳市云溪区2024~2025学年高三(上)期中地理试卷(含答案),共10页。

