所属成套资源:部编版初中语文八年级下册知识梳理与能力训练 (含解析)
部编版初中语文八年级下册知识梳理与能力训练09 古诗苑漫步(含解析)
展开这是一份部编版初中语文八年级下册知识梳理与能力训练09 古诗苑漫步(含解析),共17页。试卷主要包含了综合性学习,综合实践活动,综合性学习活动等内容,欢迎下载使用。
你班将开展综合性学习“古诗苑漫步”活动,请你积极参与。
(1)请为此次活动写一个主题语:
(2)请仿照示例,再补充一种活动形式:
A.分门别类辑古诗 B.别出心裁品古诗 C.
(3)猜古诗中的成语。
A.身无彩凤双飞翼,心有灵犀一点通。
B.山重水复疑无路,柳暗花明又一村。
【答案】(1)示例:诵读古代诗词,陶冶美好情操 漫步古诗苑,品味中华情
(2)示例:声情并茂诵古诗
(3)A.心有灵犀 B.山重水复/柳暗花明
【解析】(1)考查活动主题语的拟写。
拟写的活动主题语言要简洁,能概括活动的主要内容和意义。本题要求为“古诗苑漫步”的综合性学习拟写主题语,所以主题要与“古诗”相关。
示例:徜徉中华诗苑,含咀文化英华。
(2)考查设计活动。
开放类试题,围绕着与“古诗”相关的主题,适合学生开展,与已有活动名称格式相同即可。如:绘声绘色讲古诗。
(3)考查成语积累。
A.“身无彩凤双飞翼,心有灵犀一点通”一句中含有“心有灵犀”这一成语。心有灵犀:比喻情意相通,意念相契合。
B.“山重水复疑无路,柳暗花明又一村”一句中含有“山重水复”和“柳暗花明”两个成语。山重水复:山峦重叠,河流盘曲。形容重重山河阻隔。柳暗花明:形容绿柳成阴、繁花似锦的景象。也比喻经过一番曲折后,出现新的局面。多指由逆境转变为充满希望、前途光明的顺境。
2.综合性学习
八年级(3)班正在开展以“古诗苑漫步”为主题的综合性学习活动,请你一起参与。
(1)如果你是主持人,请为本次活动设计一段开场白。
(2)春天是一年四季中最迷人、最惹人遐思的季节。请你根据以下主题,写出相应的古诗句。
花: , 。
雨: , 。
【答案】(1)【示例】中国一直以文明古国著称,古诗是中华文明的最好体现。无论是唐贤还是今人,都被古诗的魅力所深深吸引,就让我们在古诗苑中漫步,一起体会古诗的美好吧!
(2)【示例】春色满园关不住,一枝红杏出墙来。
好雨知时节,当春乃发生。
【解析】(1)本题考查开场白的拟写。开场白,是活动开始之前,主持人用来导入节目,渲染气氛,调动观众情绪的话。拟写时要注意措辞和气氛的配合,注意要贴合主题。这道题要紧扣“古诗苑漫步”主题,可以从简介中华诗词的魅力来引入,并注意修辞的运用,让开场白富有文采。如:中国是一个诗的国度,中华诗词是民族文化的宝典,是一朵瑰丽的文学奇葩。今天,就让我们漫步在这个色彩缤纷的世界,在鸟语花香中,品味古人的闲情逸致,在诗情画意中,感受他们的旷达胸襟吧!
(2)本题考查诗歌的积累。只要是与“春花”“春雨”有关的古诗句即可,注意不要出现错别字。
花:乱花渐欲迷人眼,浅草才能没马蹄;西塞山前白鹭飞,桃花流水鳜鱼肥;
雨:天街小雨润如酥,草色遥看近却无;春潮带雨晚来急,野渡无人舟自横。
3.综合性学习
中国是一个诗的国度。特别是古典诗歌,源远流长,佳作如林,在中国文明史上蔚为壮观。我班将开展以“漫步古诗苑”为主题的综合性学习活动,请你完成下列任务。
【请你设计】
(1)请仿照示例,再设计两个活动形式。
示例一:声情并茂诵古诗
示例二:别出心裁品古诗
【请你转述】
(2)班主任康老师对小明说:“我们班准备举办一次‘漫步古诗苑’讲座活动。听说你叔叔是重庆师范大学研究古典文学的专家,我想邀请他下周五下午2:30来我们班上做这次讲座,你问问他能来吗?”如果你是小明,你会如何向叔叔转述康老师的话?
【答案】(1)诗情画意绘古诗;分门别类辑古诗
(2)叔叔,您好!我们班下周五下午2:30将举办一次“漫步古诗苑”的主题讲座。我们班主任康老师想邀请您来做这次讲座,不知您能否在百忙之中抽出空来?
【解析】(1)本题考查活动的设计。
由题干信息“漫步古诗苑”“声情并茂诵古诗”“别出心裁品古诗”可知,本次活动的主题是品味古典诗歌。这种主题的设计比较贴近学生的学习生活,以诗歌为中心,可以开展诵诗、品诗、绘诗、辑诗、演诗、书写诗歌、给诗配乐等活动。注意题干给出的示例,仿写时要按照“四字形容词+动词+古诗”的格式要求;
示例:新颖别致唱古诗。
(2)本题考查邀请函。
在对邀请对象提出活动请求时,要注意说清楚活动举办的时间、地点、参会人员以及参会要求,同时要注意礼貌用语,使用得体的言辞。
示例:叔叔,你好!下周五下午2:30,我们班将举办一次以“漫步古诗苑”为的主题讲座。我们班主任知道您是研究古典文学的专家,特别希望邀请您作为这次活动的特邀嘉宾,为大家的古诗学习提供一些指导,不知您能否在百忙之中抽出空来?
4.万友学校八年级(1)班以“古诗苑漫步”为主题开展综合性学习活动,请你参与。
(1)下面是小亮同学写的“学习古诗词建议书”,请你帮助他修改。
我国的经典古诗词是经过流传积淀的优秀文化,是古人智慧的结晶,【甲】上自先秦、下至晚清、诗词歌赋,深厚的处世哲学、悠久的人文历史、修身治国的大道理等等都蕴含其中。背诵经典古诗词,【乙】对孩子修养的提升都有极大的帮助。记得有位老师曾经说过:“【丙】古诗词滋养长大的孩子,不仅具备不俗的文才,诗词对于他们性格的培养也有很大的帮助,被古诗词熏陶的孩子,也许会发现生活中的‘桃花源’。”
①【甲】句标点有问题,请提出修改意见。
②【乙】句有语病,请加以修改。
③【丙】句有语病,请加以修改。
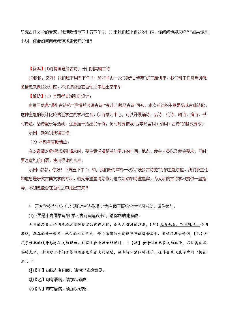
(2)请你仔细观察下面的调查表,写出两条结论。
初中生课外阅读古诗词调查表
(3)根据“初中生课外阅读古诗词调查表”的信息,请你对当前的初中生说几句话,至少使用一种修辞手法,不少于30个字。
【答案】(1)①两个顿号都改为逗号②去掉“都”③在“古诗词”前加上“被”
(2)示例:①绝大多数初中学生对课外阅读古诗词缺乏浓厚兴趣和整体性计划;②缺少正确的阅读目的和读书方法。
(3)示例:读点古诗词吧!“腹有诗书气自华”,读古诗词贵在有兴趣,贵在有计划,贵在有目的,贵在有方法。
【解析】(1)本题考查标点及病句修改。
①顿号是并列的词或词组之间的停顿,在汉语中主要有两个用途,分隔同类的并列的事,通常是单字、词语或短句。“上自先秦”“下至晚清”与“诗词歌赋”构成完整的内容,中间标点应为逗号。
②“对孩子修养的提升都有极大的帮助”一句中的“都”赘述,删去。
③主语不明。可在“古诗词”前加上“被”。
(2)本题考查图文转换。
作答此题,首先要认真审题,整体把握题旨;其次,细看表头,观察表格数据变化;再次,关注图表细节;最后,归类别,组织语言概括。从图片的横向和纵向进行比较,得出结论。
表格横向项目分别为:读古诗词兴趣、读古诗词计划、关注点和读书笔记;纵向为浓厚、一般和无兴趣。通过横向和纵向数据对比即可得出结论。
示例1:绝大多数初学生对课外阅读古诗词缺乏浓厚兴趣和整体性计划。
示例2:大多学生缺少正确的阅读目的和读书方法。
(3)本题考查拟写劝说语,注意使用至少一种修辞手法。
作答此题,首先要审清题意,明确目标。其次,注意运用语言技巧,如:正面引导,有礼有节;直话曲说,借例言理等;最后,要以尊重对方为前提,注意语气和态度。
示例:古诗词是珍宝,是美玉,是中华民族优秀的文化瑰宝。同学们,请广泛阅读古诗词,让我们在古诗词的海洋中遨游吧!
5.综合性学习
我国是一个诗的国度。特别是古典诗歌,源远流长,名家辈出,佳作纷呈,卷帙浩繁。某校八年级(1)班正在开展“古诗苑漫步”综合性学习活动,作为班级的一员请你积极参与并完成以下任务。
【我撰写】
(1)为促使此次活动的有效开展,请作为班级宣传委员的你为活动拟写一条宣传标语。
【我品析】
(2)古诗也讲究炼字,使诗句准确生动。请你阅读下面这首诗歌,回答问题。
秋夜
朱淑真
夜久无眠秋气清,烛花频剪欲三更。
铺床 满梧桐月,月在梧桐缺处明。
对于诗文空缺处要填入的字,有人认为“凉”恰当,有人认为“卧”更适合。你选择的字是“_____”,理由是________________________________________________________________。
【我主持】
(3)你所在的学习小组准备开展一次“古诗吟诵会”活动,如果你是主持人,你将用怎样的开场白来调动同学们的热情?请你写一段开场白。
【答案】(1)示例:汲取古诗营养,品味古诗芬芳。
(2) “凉” “凉”字一语双关,既写出了天气凉,又表达出诗人内心的孤寂(或心凉)。
(3)示例:亲爱的同学们,大家好!诗句像阳光一样照亮我们的心灵,让我们为之感动,为之震撼,为之鼓舞,如屈原的“路漫漫其修远兮,吾将上下而求索”,王勃的“海内存知己,天涯若比邻”,陆游的“山重水复疑无路,柳暗花明又一村”……让我们漫步古诗天地,展示我们的风采,“古诗吟诵会”现在开始。
【解析】(1)考查拟写宣传标语,开放类试题,围绕着“古诗苑漫步”的主题,语言简洁,言之成理即可。如:品味诗词之美,传承中华文明。
(2)考查诗歌的炼字。“凉”一语双关,既写出秋天月夜的寒冷,也表现了作者孤独寂寞的凄凉之感。而“卧”只是一个动词,描摹的是月光洒满床榻的场景,运用拟人的修辞,生动形象。从中不能传达作者内心情感。故应用“凉”。
(3)考查拟写开场白。开放类试题,言之成理即可。如:亲爱的同学们,大家好!品味诗词之美,传承中华文明。诗词是我国传统文化里的一朵最灿烂的花!吟诵古诗词,在文字中体味诗词之美;感悟古诗词,在吟诵里感受诗人的家国情怀。今天就让我们漫步古诗苑,一起领略诗词之美!我宣布“古诗吟诵会”正式开始。
6.综合性学习
八年级(1)班正开展“古诗苑漫步”的综合性学习活动,请你参与进来。
(1)在“分门别类辑古诗”活动中,一位同学搜集几首诗,请根据这几首诗的情感,给这本专题诗集拟一个名字。
《春望》——杜甫 《天净沙·秋思》——马致远
《渔家傲》——范仲淹 《次北固山下》——王湾
诗集名称:《_____________》
(2)风花雪月是古诗中永恒的主题,请你各写一句(或一联)含有“雪”“月”的诗句。
①含有“雪”的诗句:
②含有“月”的诗句:
(3)为配合这次主题活动,你们班打算办一期手抄报,下面是手抄报设置的一个板块,请你再拟两个板块名称。
板块一:诗人逸事
板块二:____________
板块三:____________
【答案】(1)示例:《思乡集》《思亲集》等。
(2)示例:孤舟蓑笠翁,独钓寒江雪;窗含西岭千秋雪,门泊东吴万里船。烟笼寒水月笼沙,夜泊秦淮近酒家;海上生明月,天涯共此时。
(3) 诗歌乐园 诗海拾贝
【解析】(1)本题考查题目设计。本题需给诗集拟写名称,应理解所给诗文的情感,找其共性进行拟写即可。
《春望》一诗前四句写春日长安凄惨破败的景象,饱含着兴衰感慨;后四句写诗人挂念亲人、心系国事的情怀,充溢着凄苦哀思。全诗格律严整,颔联分别以“感时花溅泪”应首联国破之叹,以“恨别鸟惊心”应颈联思家之忧,尾联则强调忧思之深导致发白而稀疏,对仗精巧,声情悲壮,充分地表现出诗人爱国之情。
《天净沙·秋思》以多种景物并置,组合成一幅秋郊夕照图,让天涯游子骑一匹瘦马出现在一派凄凉的背景上,从中透出令人哀愁的情调,抒发了一个飘零天涯的游子在秋天思念故乡、倦于漂泊的凄苦愁楚之情。
《渔家傲·秋思》是北宋词人范仲淹创作的一首词,词人用近乎白描的手法,在上片描摹出了一幅寥廓荒僻、萧瑟悲凉的边塞鸟瞰图;词的下片则抒发边关将士壮志难酬和思乡忧国的情怀。
《次北固山下》以准确精练的语言描写了冬末春初时作者在北固山下停泊时所见到青山绿水、潮平岸阔等壮丽之景,抒发了作者深深的思乡之情。开头以对偶句发端,写神驰故里的漂泊羁旅之情怀;次联写“潮平”“风正”的江上行船,情景恢弘阔大;三联写拂晓行船的情景,对仗隐含哲理,给人积极向上的艺术魅力;尾联见雁思亲,与首联呼应。
这几首诗词均体现了作者的思乡之情,拟写的题目应体现,如设计为“思乡思亲集”。
(2)本题考查名篇背诵。写出完整的带有“雪”“月”的诗句即可;如含有“雪”的诗句:欲渡黄河冰塞川,将登太行雪满山;如含有“月”的诗句:举头望明月,低头思故乡。
(3)
本题考查板块设置。围绕“古诗苑漫步”的主题设计四字名称的活动即可;如:名诗赏析,诗画相宜,诗谜游戏,诗海遗珠等等。
7.综合性学习
中国是一个诗的国度。特别是古典诗歌,源远流长,在中华文明史上蔚为壮观。今天,让我们漫步于古诗苑,含英咀华,接收一次美的洗礼。班级将开展“古诗苑漫步”的语文综合性学习活动,请你积极参与。
[辑古诗]
(1)在“分门别类辑古诗”活动中,有一本诗集收录了下面几首诗,请给诗集命名并谈理由。
《雁门太守行》——李贺
《茅屋为秋风所破歌》——杜甫
《己亥杂诗》——龚自珍
诗集名称:《________》
命名理由:_____________________________
[写寄语]
(2)根据诗集名称,完成诗集的前言。(要求:突出主题,语言优美,句式不限)
读古诗,能丰富人的情感。__________________;___________________。
[当主持]
(3)同学们纷纷拿出自己整理的古诗在主题班会上展示,请你为主持人设计一段开场白。
【答案】(1) 诗集名称《心系国家和民众》《家国情》(体现主题即可) 命名理由:以上几首诗都是关于心系国家和人民主题的诗歌。(突出主题即可)
(2) 示例:爱国情触动心灵 忧民众胸怀天下。
(3)示例:亲爱的同学们:古诗,是中华文化宝库中一颗璀璨的明珠。这些浩如烟海的诗歌,或咏山川名胜,或颂边塞将士,或诉百姓疾苦,或鞭挞权贵腐败,或抒发人生情怀……读之往往令人浮想联翩,感慨万千,回味无穷。今天,让我们一起走进诗歌的百花园,在缤纷的古诗苑中尽情徜徉。
【解析】(1)考查对诗歌内容和主旨理解。《雁门太守行》:抒发了诗人赞美边关战士誓死为国的壮志豪情及诗人渴望得到任用,建功立业的决心;《茅屋为秋风所破歌》:此诗叙述作者的茅屋被秋风所破以致全家遭雨淋的痛苦经历,抒发了自己内心的感慨,体现了诗人忧国忧民的崇高思想境界;《己亥杂诗》:全诗抒发了自己辞官司离京时的复杂感情,展示了诗人不畏挫折、不甘沉沦、始终要为国家效力的坚强性格和献身精神;根据诗歌内容及主题,这几首诗都表达了忧国忧民的家国情怀,据此,可以用《家国情怀》作为诗集的名称。
(2)考查表达能力。根据诗集名称,完善诗集前言。根据“读古诗,能丰富人的情感”可知,补充的句子应该是关于读古诗有什么作用方面的,再结合诗集名称《家国情怀》,可补充为:培育家国情怀,致力国家昌盛。
(3)考查开场白的拟写。开场白,是活动开始之前,主持人用来导入节目、渲染气氛、调动观众情绪的话。拟写时要注意措辞和气氛的配合,注意要贴合主题。这道题要紧扣“古诗”这一主题,可运用不同风格的古诗句引入,并注意修辞的运用,以让开场白富有文采。还要注意语言要有现场感,情感真挚等。示例:古诗词是华夏文明的象征、是连绵千里不断的烽垛、是璀璨的中华文明的瑰宝、是历史的丰碑。在这千山竞秀、草长莺飞的季节里,在这翰墨飘香、诗韵悠扬的温馨日子中,我们在这里一起走进诗情画意之中,享受最美古诗词带给我们的欢乐,享受这段美好的时光。
8.综合性学习
小洪同学在学习“古诗苑漫步”后,打算以“古诗中的离情别绪”为专题编篆一本诗集,请阅读材料完成如下任务。
材料一:古诗中的“离情”
①海内存知己,天涯如比邻。——王勃《送杜少府之任蜀州》
②孤帆远影碧空尽,唯见长江天际流。——李白《黄鹤楼送孟浩然之广陵》
③浮云游子意,落日故人情。——李白《送友人》
④莫愁前路无知己,天下谁人不识君。——高适《别董大二首》
⑤渭城朝雨渑轻尘,客舍青青柳色新。——王维《送元二使安西》
材料二:腰封也称“书腰纸”,图书附封的一种形式,是包裹在图书封面中部的一条纸带,属于外部装饰物。腰封上可印与该图书相关的宣传、推介性文字。腰封主要作用是装饰封面或补充封面表现的不足。
(1)请阅读材料二,帮小洪为该诗集拟写几句推荐性的文字作为诗集的腰封。
(2)小洪同学拟把材料一中的诗收入诗集,并打算按照情感的不同进行分类,请根据下面提示,把相应的诗句序号填在相应类别后的横线上。
劝勉安慰:________________________;依依惜别:________________________
(3)小洪同学拟邀请校园文学社的王老师为诗集写一篇序言,请你作为代表邀请王老师,你会如何表达,请写下来。
【答案】(1)示例:一聚一别,一喜一悲,离绪千种,期待一次重逢。
(2) ①④ ②③⑤
(3)示例:您好,王老师,我是八(1)班的小洪,我们目前正在学习“古诗苑漫步”这一主题,我打算以“古诗中的离情别绪”为主题编纂一本诗集,想邀请您为这本诗集写一篇序言,可以吗?
【解析】(1)本题考查拟写腰封。解答时,结合自己对古诗的理解,联系情感进行推荐。
示例:一合一分,一乐一哀,别情万种,盼望再次相聚。
(2)本题考查对古诗情感的把握。
①《送杜少府之任蜀州》是唐代诗人王勃的诗篇之一,也是送别诗中的名作。全诗构思巧妙,以送别而不伤别为主题,层层围绕这个主题,从不同角度展示这个主题。虽角度不同,但处处扣住别意,扣住友情,没有悲伤,只有乐观和豁达,没有儿女般的依恋,只有真诚的激励。一扫一般送别诗的惆怅悲伤的情绪,真实反映了初唐时期人们的精神境界。
故属于“劝勉安慰”。
②《黄鹤楼送孟浩然之广陵》是唐代诗人李白创作的一首送别诗。该诗首句点出送别的地点为黄鹤楼,二句写送别的时间与去向,三、四句则写送别的场景。寓离情于写景之中,以烟花春色和长江为背景,绘出了一幅意境开阔、色彩明快的诗人送别画,写得情深而不滞,意永而不悲,韵远而不虚
故属于“依依惜别”。
③《送友人》是一首由诗仙李白创作的送别诗。诗中起句点出送友远行时的景物环境,继写友人别后将如孤蓬万里,不知要飘泊到何处,隐含不忍分离之情。后四句寓情于景,把惜别的情思写得委婉含蓄,深切感人。全诗情深意切,境界开朗,对仗工整,自然流畅,表达了作者送别友人时的依依不舍之情与离情别绪之意。
故属于“依依惜别”。
④《别董大二首》是唐代诗人高适所作的七言绝句组诗作品,送别诗。这两首诗勾勒了送别时晦暗寒冷的愁人景色,既表露出诗人对友人远行的依依惜别之情,也展现出诗人豪迈豁达的胸襟。“莫愁前路无知己,天下谁人不识君。”这两句是对朋友的劝慰:此去你不要担心遇不到知己,天下哪个不知道你董庭兰啊!话说得多么响亮,多么有力,于慰藉中充满着信心和力量,激励朋友抖擞精神去奋斗、去拼搏。于慰藉之中充满信心和力量。因为是知音,说话才朴质而豪爽。又因其沦落,才以希望为慰藉。
故属于“劝勉安慰”。
⑤《送元二使安西》是唐代大诗人王维所创作的一首诗。该诗前两句写渭城驿馆风景;后二句转入伤别,却不着伤字,只用举杯劝酒来表达内心强烈的惜别之情。全诗以洗尽雕饰、明朗自然语言抒发别情,写得情景交融,韵味深永,具有很强的艺术感染力,落成之后便被人披以管弦,殷勤传唱,并成为流传千古的名曲。
故属于“依依惜别”。
综上,劝勉安慰:①④;依依惜别:②③⑤
(3)本题考查口语交际能力。
根据题干“拟邀请校园文学社的王老师为诗集写一篇序言”可知,是学生邀请老师,所以要注意称谓,礼貌用语,说话的目的要表达清楚,语言通顺。
示例:王老师,您好,我是八(1)班的小洪,我们现在在学习“古诗苑漫步”这一主题,为了让同学们对古诗感兴趣,真正的感受古诗的魅力,我打算编纂一本诗集,主题为“古诗中的离情别绪”,想邀请您为这本诗集写一篇序言,可以吗?
9.综合实践活动。
中国是一个诗的国度,特别是古典诗歌,源远流长,名家辈出,佳作如林,在中华文明史上蔚为壮观。班里将进行一次以“古诗苑漫步”为主题的综合性学习活动,请完成下列题目。
【任务一】辑录古诗
(1)风花雪月是诗歌中常见的意象,请分别写出一句(或一联)诗句中有“风”与“月”字的诗句。
有“风”字的诗句:____________________________________
有“月”字的诗句:____________________________________
(2)在“分门别类辑古诗”活动中,有一本诗集收录了下面几首诗。请根据它们所抒发情感的相近点,给诗集命名。
诗集名称:《______》
《次北固山下》一一王湾 《春望》一一杜甫
《逢入京使》一一岑参 《天净沙•秋思》一一马致远
【任务二】对话诗人
(3)请选择一位你喜欢的古诗人,仿照示例与他展开一段跨越时空的对话。
示例:刘禹锡,你一生坎坷,风雨中依然高歌“沉舟侧畔千帆过,病树前头万木春”,你的豁达与乐观,鼓起了我前进的风帆。
【答案】(1) 示例:不知细叶谁裁出 二月春风似剪刀;沾衣欲湿杏花雨,吹面不寒杨柳风;夜阑卧听风吹雨,铁马冰河入梦来;亭亭山上松,瑟瑟谷中风。床前明月光,疑似地上霜;人有悲欢离合,月有阴晴圆缺
(2)思乡(思亲、怀人)
(3)示例:王勃,你仕途不得志,面对着与好友的离别,吟出了“海内存知己,天涯若比邻”的诗句,给了我积极向上的力量,能够让我勇敢面对人生路上的挑战。
李清照,你拥有“沉醉不知归路”的美丽与豪情,面对着人生坎坷,勇敢地吟出“九万里风鹏正举”的理想,你的精神和气度给予我信心和力量。
【解析】(1)此题为开放性默写试题。解答时,只要结合日常古诗词积累,写出诗句中有“风”与“月”字的诗句,且不出现错字即可。含有“风”的诗句,如:1、锦城丝管日纷纷,半入江风半入云。——杜甫《赠花卿》2、夜来风雨声,花落知多少。——孟浩然《春晓》3、我欲乘风归去,又恐琼楼玉宇,高处不胜寒。——苏轼《水调歌头·明月几时有》4、野火烧不尽,春风吹又生。——白居易《赋得古原草送别》5、今宵酒醒何处,杨柳岸晓风残月。——柳永《雨霖铃》6、儿童散学归来早,忙趁东风放纸鸢。——高鼎《村居》含有“月”的诗句,如:1.举杯邀明月,对影成三人——李白《月下独酌》2.露从今月白,月是故乡明——杜甫《月夜忆舍弟》3.月出惊山鸟,时鸣春涧中——王维《鸟鸣涧》4.松月生夜凉,风泉满清听——孟浩然《宿业师山房期丁大不至》5.月上柳梢头,人约黄昏后——欧阳修《生查子·元夕》6.明月松间照,清泉石上流——王维《山居秋暝》
(2)考查诗歌的主题、情感意境赏析。解答时,需要根据平日所学诗歌知识作答。《次北固山下》中“乡书何处达?归雁洛阳边”表达了诗人的思乡之情;《春望》中“家书抵万金”表达了诗人在战乱中对家乡和亲人的想念;《逢入京使》中“凭君传语报平安”表达了诗人的思乡之情;《天净沙•秋思》中“断肠人在天涯”表达了羁旅在外的游子的孤寂和对故乡的思念之情;四首诗词皆为怀念故乡、亲人类,故可取名为《思乡集》、《怀亲集》、《乡愁集》、《乡情集》等。
(3)考查句子的仿写。仿写的句子首先要选择自己喜欢的古代诗人,语句表达中要引用其诗词名句,同时要写出引用诗句所表现的人物的胸襟或品质,还要写出对自己的影响。答案不唯一,符合题目要求即可。示例:李白,您一生颠沛流离,失败中,您仍然激昂地吟唱着“长风破浪会有时,直挂云帆济沧海”,您的豪迈与坚持,渗入我的血脉,激发我前行的勇气。
10.综合性学习活动。
八年级某班拟开展以“漫步古诗苑”为主题的系列活动,请你参加并完成下列任务。
(1)【活动一:话开场】同学们纷纷拿出自己整理的古诗在主题活动上展示,请你为主持人设计一段开场白。(不少于40字)
(2)【活动二:设项目】请你仿照示例为本次主题班会再设计两项活动。
活动一:声情并茂诵古诗
活动二:__________________
活动三:诗中有画绘古诗
活动四:__________________
(3)【活动三:写寄语】仿照划线句句式,续写句子,完成诗集寄语。
读古诗,如同拥抱美妙的世界。你能领略山的风采:有的婀娜隽秀,有的巍峨挺拔。你能聆听水的旋律:有的低回婉转,有的澎湃激昂。你能欣赏花的姿容:__________________,__________________。
【答案】(1)示例:中国是诗的国度,诗的历史源远流长。走进古诗苑,我们会被“乱花渐欲迷人眼,浅草才能没有马蹄”的西湖迷住,会被“会当凌绝顶,一览众山小”的雄心震撼,也会被“月下飞天镜,云生结海楼”的神奇所吸引……今天,就让我们一起走进古诗苑,感受古诗词的不同魅力
(2)示例:别出心裁品古诗,下笔有神写古诗
(3)示例:有的雍容华贵,有的亭亭玉立。
【解析】(1)考查拟写开场白。开场白要紧扣主题,篇幅简短,不可长篇大论;语言要充满激情。富有鼓动性。活动的开场白对后面的活动主体应该有“点亮”“激发”的作用,能让参与者激情高涨。所以可适当用一些修辞来烘托气氛。这道题要紧扣“古诗苑漫步”主题,可以从简介中华诗词的魅力来引入,并注意修辞的运用,以让开场白富有文采。还要注意语言要有现场感,情感真挚等。示例:源远流长的中华文化犹如一首美妙的歌曲唱响了千年,而诗歌则是其中不可或缺的音符。诗歌没有旋律依然还是她自己,字字句句所包含的那份情,那份忧伤,让我们的思绪化作流云,畅游在诗情画意的天空里。今天,就让我们一起走进古诗苑感受诗歌的魅力。
(2)考查活动设计。抓住活动主题“漫步古诗苑”,设计活动要易于操作,同时要和示例中“声情并茂诵古诗”和“诗中有画绘古诗”的结构相同。示例:妙趣横生演古诗,分门别类集古诗
(3)考查句子的仿写。结合示例,后面两句应该是写花的特点,比如“含苞待放”“灿烂盛开”等。示例:有的姹紫嫣红,有的沁人心扉。
11.综合性学习
你班进行“古诗苑漫步”综合性活动,请你完成下面的任务。
(1)请你围绕本次活动主题安排三项具体的活动。
(2)春天是四季中惹人情思的季节。走进古诗苑,你会收获许多咏春的佳句。请你在以下诗句中,选出两组描写春天景色的诗句。( )
A.天街小雨润如酥,草色遥看近却无。B.黄梅时节家家雨,青草池塘处处蛙。
C.忽如一夜春风来,千树万树梨花开。D.独怜幽草涧边生,上有黄鹂深树鸣。
E.木落雁南度,北风江上寒。
(3)在已选出的两组诗句中任选一组,请从运用感官描写的角度说说诗句是如何描写景物的,这样描写的原因是什么。
【答案】(1)1、声情并茂诵古诗 2、别出心裁品古诗 3、分门别类辑古诗
(2)AD
(3)示例:选D组。“独怜幽草涧边生,上有黄鹂深树鸣”两句中,运用了视觉、听觉描写景物。这里用听到的黄鹂声来反衬涧边青草的幽静,表达出诗人对涧边幽草的喜爱之情。
【解析】(1)此题考查学生设计语文活动的能力,注意围绕“古诗苑漫步”这一主题,使用结构相同的短语,还要注意活动要切实可行。如:诗情画意品古诗;一展歌喉唱古诗;心灵手巧用古诗等。
(2)此题考查学生对古诗句的理解和积累。
A.描写的是如酥的春雨和刚刚萌芽的春草,写的是初春的景色;
B.写的是黄梅时节的雨季,描写的是夏季;
C.以春花喻冬雪,描写的是冬天的景色;
D.描写春游滁州西涧赏景和晚潮带雨的野渡所见,写的是暮春的景色;
E.秋风乍起,树叶飘零,大雁南飞,写秋景;
故选AD。
(3)本题考查从感官角度赏析诗句,任选一句作答即可。如,A组诗句意思是:在细雨的滋润下,小草偷偷地钻出地面,远远望去,大地呈现出一片极淡极淡的青青之色;当你高兴地走近细看时,小草又似乎悄悄地躲了起来,让你看不清什么颜色了。这里运用视觉描写,写出了细雨蒙蒙,小草若有若无,稀疏、矮小的特点,表达了作者对早春景色的喜爱和赞美之情。
12.综合性学习·古诗苑漫步
中国是一个诗歌的国度。特别是古典诗歌,源远流长,名家辈出,佳作如林,在中华文明历史上蔚为壮观,今天让我们一起漫步古诗苑,含英咀华,领略古诗中的春夏秋冬,风花雪夜,湖光山色,名胜古迹。
(1)【宣传活动】为促使活动的有效开展,请为之拟写一条宣传标语。
(2)【编辑诗集】在“分门别类辑古诗”活动中,有一本诗集收录了下面几首诗。请根据它们所抒发情感的相近点,给诗集命名。诗集名称:《_______》。
①《静夜思》(李白)
②《天净沙·秋思》(马致远)
③《春望》(杜甫)
④《次北固山下》(王湾)
(3)【积累古诗】请你写出一句带有“雨”或“花”字的古诗,并写明作者和出处。
(4)【诵读大赛】八年级语文组准备开展古诗诵读大赛,并向八年级各班学生发布了通知,请按要求修改。
通知
八年级各班:
①为了更好地开展“走进古诗苑”,②改善同学们的文化修养,③请八年级参加诵读比赛的同学5月7日下午三点准时到达学校报告厅。
八年级语文组
A.通知在格式上有一处错误,修改意见为:____________________
B.通知中有两处语病,请分别找出,指出病因并提出修改意见。
第______句:病因:_____________ 修改意见:_________________
第______句:病因:_____________ 修改意见:_________________
【答案】(1)汲取古诗营养,品味文学芬芳
(2)《思亲集》或《思乡集》
(3)示例:溪云初起日沉阁,山雨欲来风满楼。
合乎题意即可。
(4) 署名下方加日期(如:2021年5月6日) ① 缺宾语 在“走进古诗苑”后面加“活动 ” ② 搭配不当 将“改善”改为“提高”或“提升”
【解析】(1)拟写宣传语的要求:①须紧扣主题。②上、下句必须字数相等,要在20字以内。③有两个句式大致整齐的句子或者短语。④结构相对,但不需要从对偶句的高度要求。写法应注意:紧扣活动主题来写标语。
示例:漫步古诗苑,含英咀华;名篇佳作卷帙浩繁,中华诗篇蔚为壮观。
(2)考查学生拟名的能力。作答时要围绕诗歌主题,用简洁的语言概括。
《静夜思》“低头思故乡”表达了诗人的思乡之情;《天净沙·秋思》“断肠人在天涯”表达了羁旅在外的游子的孤寂和对故乡的思念之情;《春望》“家书抵万金”表达了诗人在战乱中对家乡和亲人的想念;《次北固山下》“乡书何处达?归雁洛阳边”表达了诗人的思乡之情。故诗集名称可命名为《乡愁》《乡情》《思乡集》等。
(3)开放性试题,答案不唯一。
示例:“感时花溅泪,恨别鸟惊心”出自《春望》,作者是杜甫。“夜来风雨声,花落知多少”出自《春晓》,作者是孟浩然。
(4)考查应用文通知的掌握金额句子语病的辨析与修改。通知的格式,包括标题、称呼、正文、落款。①标题:写在第一行正中。②称呼:写被通知者的姓名或职称或单位名称。在第二行顶格写。③正文:另起一行,空两格写正文。④落款:分两行写在正文右下方,一行署名,一行写日期。这则通知格式上,缺少日期如,2021年5月6日;
①句成分残缺,缺少与“开展”相搭配的宾语,在“‘走进古诗苑’”后边加上“活动”。
②句搭配不当,“文化修养”不能“改善”,可将“改善”改为“提高”或“提升”。
读古诗词兴趣
读古诗词计划
关注点
读书笔记
浓厚
13%
有计划
11%
写得怎样
10%
每读必做
0%
一般
48%
有时有计划
32%
怎么写的
14%
凭兴趣做
24%
无兴趣
39%
没有计划
57%
写了什么
76%
从不做
76%
相关试卷
这是一份部编版初中语文八年级下册知识梳理与能力训练05 第一单元能力测试(含解析),共19页。试卷主要包含了积累与运用,古诗文阅读,现代文阅读,作文等内容,欢迎下载使用。
这是一份部编版初中语文八年级下册知识梳理与能力训练04 小石潭记(含解析),共12页。试卷主要包含了基础知识,阅读理解等内容,欢迎下载使用。
这是一份部编版初中语文八年级下册知识梳理与能力训练02 社戏(含解析),共17页。试卷主要包含了基础知识,三空等内容,欢迎下载使用。

